还剩16页未读,
继续阅读
所属成套资源:北师大版小学三年级数学上册(全)精品教案
成套系列资料,整套一键下载
- 北师大版三年级数学上册第二单元《观察物体》教案 教案 0 次下载
- 北师大版三年级数学上册第三单元《加与减》教案 教案 0 次下载
- 北师大版三年级数学上册《整理与复习》教案 教案 0 次下载
- 北师大版三年级数学上册第五单元《周长》教案 教案 0 次下载
- 北师大版三年级数学上册第六单元《乘法》教案 教案 0 次下载
北师大版三年级数学上册第四单元《乘与除》教案
展开
这是一份北师大版三年级数学上册第四单元《乘与除》教案,共19页。
北师大版三年级数学上册第四单元《乘与除》
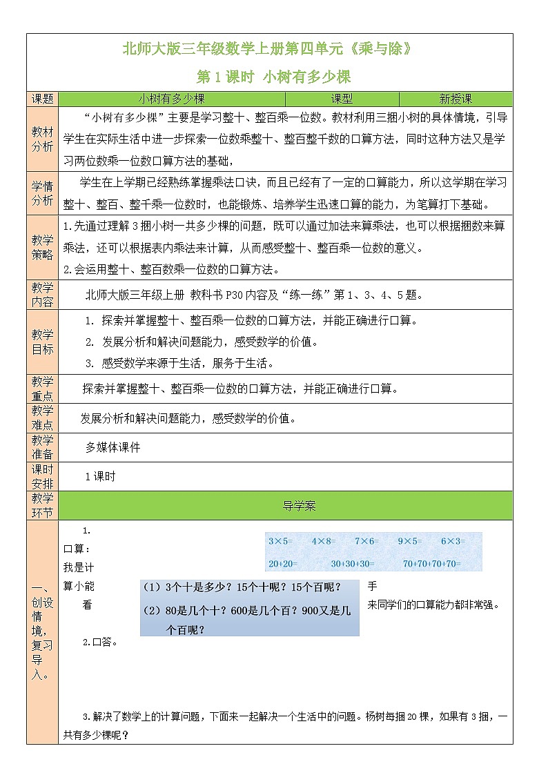
第1课时 小树有多少棵
课题
小树有多少棵
课型
新授课
教材分析
“小树有多少棵”主要是学习整十、整百乘一位数。教材利用三捆小树的具体情境,引导学生在实际生活中进一步探索一位数乘整十、整百整千数的口算方法,同时这种方法又是学习两位数乘一位数口算方法的基础,
学情分析
学生在上学期已经熟练掌握乘法口诀,而且已经有了一定的口算能力,所以这学期在学习整十、整百、整千乘一位数时,也能锻炼、培养学生迅速口算的能力,为笔算打下基础。
教学策略
1.先通过理解3捆小树一共多少棵的问题,既可以通过加法来算乘法,也可以根据捆数来算乘法,还可以根据表内乘法来计算,从而感受整十、整百乘一位数的意义。
2.会运用整十、整百数乘一位数的口算方法。
教学内容
北师大版三年级上册 教科书P30内容及“练一练”第1、3、4、5题。
教学目标
1. 探索并掌握整十、整百乘一位数的口算方法,并能正确进行口算。
2. 发展分析和解决问题能力,感受数学的价值。
3. 感受数学来源于生活,服务于生活。
教学重点
探索并掌握整十、整百乘一位数的口算方法,并能正确进行口算。
教学难点
发展分析和解决问题能力,感受数学的价值。
教学准备
多媒体课件
课时安排
1课时
教学环节
导学案
一、创设情境,复习导入。
1.口算:我是计算小能手
看来同学们的口算能力都非常强。
2.口答。
3.解决了数学上的计算问题,下面来一起解决一个生活中的问题。杨树每捆20棵,如果有3捆,一共有多少棵呢?
出示情境窗。
你能从图上找出哪些数学信息?
生:有3捆杨树,每捆20棵。
根据这些数学信息,你能提出什么数学问题?
生预设:3捆一共多少棵?
二、探究体验,经历过程
1.全班讨论,明确算式。
①师:你打算怎样计算呢?
生1:想加法算乘法。
1捆20,2捆,就是两个20加,3捆就是3个20相加
生2:根据捆数推算。
1捆是20,2捆就是2个20,40,3捆就是3个20,60
生3:根据表内乘法计算。
②将自己的想法转化为算式,写出来。
生1: 20+20+20=60(棵)
生2:
生3: 20×3=60(棵)
③小结:
在积的末尾添0时,所添0的个数一定要与乘数末尾的0的个数相同。
2.全班交流,延伸。
师:4捆一共多少棵?5捆呢?
生讨论,师适当点拨:
20×4=80(棵)20×5=100(棵)
答:4捆一共80棵,5捆一共100棵。
本部分的重点在与引导学生掌握整十、整百乘一位数的计算方法,最简单的是根据乘法口诀表进行计算。
师:杨树每捆20棵,每车装500棵?园林工人运走了3车树苗,一共运走多少棵?
师:想一想,需要哪些数学信息?
生:每车装500棵,3车。
3.明确书写格式。
学生尝试独立完成,看谁完成的又快又对,教师巡视指导,适当点拨后进生。
师提示:通过加法计算。
生1: 500+500+500=1500(棵)
生2:500×3=1500(棵)
全班观察,选择自己认为书写格式正确的,指出错误的错在哪里。
生讨论后,师再次明确“在积的末尾添0时,所添0的个数一定要与乘数末尾的0的个数相同。”这句话。
4.小发现
算一算,你发现了什么?
出示:8×4= 6×7=
80×4= 6×70=
800×4= 6×700=
生讨论,师总结解题思路:先计算,再观察乘数的0的个数与积的0的个数的关系。
出示计算特点:
一个乘数不变,另一个乘数扩大到原来的10倍,积也随着扩大到原来的10倍。
小延伸:你能再写出一组这样的算式吗?
三、达标检测
1. 练一练,第一题。
5盒
9盒
7盒
每种水果分别有多少个?算一算,说一说你是怎样想的。
提示:分别表示5个40,9个20,7个30是多少?
2.看图计算。
(1)
明确既有加法,又有乘法的运算顺序与只有加减的运算顺序的区别。
提示:分别表示是5个80是多少?和3个400是多少?
(2)
提示:先算整十的是多少,再加上或减去…。
3.象爱吃香蕉。
一堆香蕉够2头小象和1头大象吃一天的吗?那3堆香蕉够吗?
提示:先计算出2头小象一天吃的,再加上1头大象吃的,然后和200比较大小。
四、课堂小结
师:通过今天的学习,我们我们知道了整十、整百乘一位数的口算方法:
1.先用整十、整百数“0”前面的数和一位数相乘;
2.按表内乘法算出积,再看因数的末尾一共有几个0,就在积的末尾添上几个0。
五、教学板书
小树有多少棵
20+20+20=60(棵) 20×4=80(棵)
20×3=60(棵) 20×5=100(棵)
500+500+500=1500(棵)
500×3=1500(棵)
在积的末尾添0时,所添0的个数一定要与乘数末尾的0的个数相同。
六、教学反思
这节课的教学对学生来说并不难,是在以前已经学习的乘法的基础上学习的,可以完全以学生为主体展开活动,让学生亲自参与,主动探索,以合作的方式总结出口算整十、整百数乘一位数的方法。
所以在本节课的教学中,我利用已学过的只是和教材中提供的情境,引导学生提出问题、解决问题,在解决问题的过程中,让学生自己探索整十、整百乘一位数的口算方法,培养学生思维的独立性和灵活性,在教学中让学生自己组织语言进行描述,让学生在一种自由、民主、和谐的氛围中学习。
北师大版三年级数学上册第四单元《乘与除》
第2课时 需要多少钱
课题
需要多少钱
课型
新授课
教材分析
本节课是在学生掌握了整十、整百数乘一位数的口算方法的基础上进行深入学习的。为了激发学生的学习兴趣,教材创设了买泳圈的情境,每个泳圈的价钱是12元,是两位数,很自然地引导学生进入到探索两位数乘一位数的口算方法的学习中。而对于两位数乘一位数的口算方法的探索,讲解呈现了5种方法,分别是加法、数钱法、分组法和列表法,最后通过求小皮艇的价钱是多少元的问题,巩固所学知识。
学情分析
对学生来说,虽然已经掌握了整十、整百乘一位数的口算方法,但是整十、整百乘一位数,关键是明白乘积的0的个数是乘数的0的个数之和,而两位数乘一位是让两位数的每一位去乘另一个乘数,然后积相加。
教学策略
1.通过多种方法,探索并掌握两位数乘一位数的口算方法。
2.结合具体情境,能用乘法知识解决简单的实际问题。
3.能用乘法知识解决简单的实际问题,感受数学与生活的密切联系。
教学内容
北师大版三年级上册 教科书P32内容及“练一练”第2、3、4题。
教学目标
1.探索并掌握两位数乘一位数的口算方法,经历多种算法交流的过程,并能正确地进行计算。
2.结合具体情境,能用乘法知识解决简单的实际问题,感受数学在实际生活中的应用。
3.培养学生良好的审题、书写及检查习惯力。
教学重点
掌握两位数乘一位数的口算方法。
教学难点
掌握两位数乘一位数的算理。
教学准备
多媒体课件
课时安排
1课时
教学环节
导学案
一、创设情境,复习导入。
1.口算:我是计算小能手
看来同学们的口算能力都非常强。
2.应用题。
3.让我们跟文文和乐乐一起去海边游泳好吗?
下面让我们来看看,在游泳之前,文文想买什么?他花了多少钱呢?
从图中你发现了那些有用的数学信息?
生:一个泳圈、皮球、泳镜、泳衣、泳裤、泳帽的价钱。
根据这些数学信息,你能提出什么数学问题?
预设:3个泳圈多少钱?
5个泳镜多少钱?
二、探究体验,经历过程
1.全班讨论,明确算式。
①师:你打算怎样计算呢?
方法一:想加法算乘法。
方法二:借助直观图计算。
方法三:把12元看作10元和2元
方法四:借助表格计算
方法五:根据数的组成计算
②将算法想法转化为算式,写出来。
生1: 12+12+12=36(元)
生2: 3×6=18 3×6=18 18+18=36
生3: 10×3=30(元)2×3=6(元)30+6=36(元)
生4: 30+6=36
生5:10×3=30 2×3=6 30+6=36
2.全班交流,延伸。
师:小皮艇的价钱是皮球的4倍,一个小皮艇多少元?
生讨论,师适当点拨:
根据数的组成计算:18×4=
10×4=40 8×4=32 40+32=72
借助表格计算:
借助直观图计算:2×4=8 8×9=72
答:一个小皮艇72元。
本部分的重点在与引导学生通过不同的方法理解两位数乘一位数的计算方法。
3.明确书写格式。
学生尝试独立完成,看谁完成的又快又对,教师巡视指导,适当点拨后进生。
全班观察,选择自己认为书写格式正确的,指出错误的错在哪里。
三、达标检测
1.一共有多少块饼干?说一说你是怎样想的。
解题思路:每袋有15快饼干,共有5袋,求一共有多少块饼干?。
2.独立完成,全班核对。
13×3= 12×5= 24×2=
31×3= 34×2= 24×4=
把两位数分成整十数和一位数,分别与另一个因数相乘,再把所得积相加。
3.想一想,填一填。
4.明明家养鸡16只,养鸭的只数是鸡的4倍,明明家养鸡和鸭一共多少只?
16×4=64(只) 64+16=80(只)
答:明明家养鸡和鸭一共80只。
四、课堂小结
师:通过今天的学习,我们了解了两位数乘一位数的口算方法:两位数乘一位数的口算:
1.先把两位数看成一个整十数和几;
2.再用一位数分别与它们相乘,最后把它们的积相加,所得的和就是结果。
五、教学板书
需要多少钱
方法一:12+12+12=36(元)
方法二:3×6=18 3×6=18 18+18=36
方法三:10×3=30(元) 2×3=6(元) 30+6=36(元)
方法四:
方法五:
六、教学反思
本课是在学生掌握了表内乘法和整十、整百乘一位数的基础上,学习两位数乘一位数的口算。先结合教材创设了“买泳圈”的情境,鼓励学生看图提出问题,再尝试列示解决问题,探索两位数乘一位数的口算方法,经历多种算法交流的过程,使学生能用乘法知识解决简单的实际问题,感受数学在实际生活中的运用。
学生对于口算两位数乘一位数还是有困难。大部分学生理解了算理。例如12×3,学生懂得:把12分成10和2,3×2=6,10×3=30,6+30=36。但是在实际练习中,学生却很马虎,犯了诸如3×2=4等问题。值得深思的是,如有这么一道题, “28×5”的题目,有好几个同学算出结果为50,这就其实反映出学生对数位理解不够清楚,这里的“2”是在十位上,表示的是2个十,而不仅仅是2,非常有必要让学生加深对数位的理解。同时,也要培养学生认真思考,仔细做题的习惯。
北师大版三年级数学上册第四单元《乘与除》
第3课时 丰收了
课题
丰收了
课型
新授课
教材分析
本节课是在学生掌握了整十、整百数乘一位数的口算方法的基础上进行深入学习的。为了激发学生的学习兴趣,教材创设了丰收的情境,每捆有10根,有6捆,所以共有10×6=60根,这是之前学的整十乘一位数,然后有两只小兔,问每只小兔得到几根?这就是本节课要学的整十除以一位数。而对于整十、整百除以一位数的口算方法的探索,讲解呈现了4种方法,分别是分小棒、数的组成、想乘算除,表内除法,最后通过山羊伯伯运白菜的情境,通过求解“山羊伯伯要把这些白菜运回家,需要运多少次?”巩固所学知识。
学情分析
对学生来说,虽然已经掌握了整十、整百乘一位数的口算方法,但是整十、整百除以一位数,关键是明白除数不变,被除数扩大到原来的10倍,商也扩大到原来的10倍。
教学策略
1.通过多种方法,探索并掌握整十、整百除以一位数的口算方法。
2.结合具体情境,能用除法知识解决简单的实际问题,感受数学与生活的密切联系。
教学内容
北师大版三年级上册 教科书P34内容及“练一练”第2、4题。
教学目标
1.探索并掌握整十、整百除以一位数的口算方法,体验算法的多样化;
2.能运用除法口算的知识解决简单的实际问题,提高解决问题的能力。
3.在探索与发现的过程中,激发学生乐于钻研、勇于尝试的精神,正确表达自己的想法,进一步体验计算方法的多样性。
教学重点
探索并掌握整十、整百数除以一位数的口算方法,体验算法的多样化。
教学难点
独立思考,提出不同的计算方法,体验算法的多样化。
教学准备
多媒体课件
课时安排
1课时
教学环节
导学案
一、创设情境,复习导入。
1.口答。
2.口算:我是计算小能手。
看来同学们的口算能力都非常强
3.应用题
小红看一本书,每天看6页,多少天才能看30页?
4.两只小兔种的胡萝卜丰收了,让我们一起去看看他们各自都得到了多少根胡萝卜呢?
每捆10根。
正好60根。
从图中你发现了那些有用的数学信息?
生:它们把萝卜捆成了一捆一捆的,每捆10根,一共有6捆,所以一共是60根。
根据这些数学信息,你能提出什么数学问题?
预设:平均每只小兔能得到多少根胡萝卜?
二、探究体验,经历过程
1.全班讨论,明确算式。
60÷2
①师:你打算怎样计算呢?
方法一:借助小棒分一分。
方法二:利用数的组成计算。
方法三:想乘法算除法
方法四:利用表内除法计算
②将算法想法转化为算式,写出来。
生1: 60÷2=30(根)
生2:
生3: □×2=60 30×2=60 所以 60÷2=30(根)
生4:
2.全班交流,延伸。
师:山羊伯伯运白菜。
160棵,每次运8棵。山羊伯伯要把这些白菜运回家,需要运多少次?
生讨论,师适当点拨:
根据题意,得到:160÷8=
想:16个十÷8=2个十 所以160÷8=20
或是:想,80×2=160 所以160÷8=20
或是:
答:需要运20次。
本部分的重点在与引导学生通过不同的方法理解整十、整百数除以一位数的计算方法。
3.算一算,你发现了什么。
42÷7= 35÷5=
420÷7= 350÷5=
4200÷7= 3500÷5=
本部分的重点在与引导学生理解并总结出整十、整百除以一位数的计算方法。
除数不变,被除数扩大到原来的10倍,商也扩大到原来的10倍。
三、达标检测
1.计算90÷3=
解题思路:
A.因为9÷3=3,所以90÷3=30。
B.9个十除以3等于3个十,3个十就是30。
C.9捆小棒平均分成3份,每份是3捆,就是30。
2.算一算,说一说你是怎样想的。
60÷3= 200÷5= 240÷8=
560÷7= 900÷3= 210÷3=
先用0前面的数除以一位数,算出结果后,看被除数末尾有几个0,就在商的后面添几个0。
3.一本书共180页,
(1)奇思用6天看完这本书,他平均每天看多少页?
(2)笑笑已经看了80页,剩下的要在5天内看完,平均每天要看多少页?
解答:(1)180÷6=30(页)
(2)先求还剩多少页没看。
180-80=100(页)
4.有黑鸽子40只,白鸽子80只,平均放到6个鸽笼里,每个鸽笼放多少只鸽子?
40+80=120(只)
120÷6=20(只)
答:每个鸽笼放20只鸽子。
四、课堂小结
师:通过今天的学习,我们了解了整十、整百数除以一位数:
1.可以先用0前面的数除以一位数,算出结果后,看被除数末尾有几个0,就在商的后面添几个0;
2.也可以把被除数看作几个十,再把几个十平均分成几份,每份就是几个十,商就是几十。
五、教学板书
需要多少钱
方法一:60÷2=30(根)
方法二:
方法三:□×2=60 30×2=60 60÷2=30(根)
方法四:
六、教学反思
本课是在学生掌握了表内除法和整十、整百乘一位数的基础上,学习整十、整百除以一位数的口算。先结合教材创设了“丰收了”的情境,鼓励学生看图提出问题,再尝试列式解决问题,探索整十、整百除以一位数的口算方法,经历多种算法交流的过程,使学生能用除法知识解决简单的实际问题,感受数学在实际生活中的运用,同时也为学习两位数除以一位数做准备,培养知识迁移能力和类推的能力。
北师大版三年级数学上册第四单元《乘与除》
第4课时 植树
课题
植树
课型
新授课
教材分析
本节课是在学生已经掌握了表内除法和整十、整百数除以一位数的基础上进行深入学习的。为了激发学生的学习兴趣,教材创设了植树的情境,3个班一共有36棵树苗,平均每班分到多少棵树苗?这就是本节课要学的两位数除以一位数。而对于两位数除以一位数的计算方法的探索,讲解呈现的是分小棒的方法,让学生理解先分谁,再分谁,情景2是48人参加植树,每4人一组,可以分成几组,也是利用两位数除以一位数的方法进行计算。最后通过课后练习巩固所学知识。
学情分析
对学生来说,虽然已经掌握了整十、整百除以一位数的口算方法,但是两位数除以一位数,关键是明白商和除数的关系,被除数增加1个除数,商就增加1,被除数增加2个除数,商就增加2。
教学策略
1.通过分小棒的方法,探索并掌握两位数除以一位数的方法。
2.结合具体情境,能用除法知识解决简单的实际问题,感受数学与生活的密切联系。
教学内容
北师大版三年级上册 教科书P36内容及“练一练”第1、2题。
教学目标
1.探索并掌握两位数除以一位数的口算方法,经历与他人交流算法的过程,并能正确计算;
2.能够运用多种方法口算,并准确计算;
3.结合具体情境,能用除法知识解决简单的实际问题,感受数学在实际生活中的应用。
教学重点
探索并掌握两位数除以一位数的口算方法,明确算理。
教学难点
正确、熟练地进行计算。
教学准备
多媒体课件
课时安排
1课时
教学环节
导学案
一、创设情境,复习导入。
1.口算:我是计算小能手。
2.创设植树的情境。
从图中你发现了那些有用的数学信息?
生:3个班一共有36棵树苗。
根据这些数学信息,你能提出什么数学问题?
预设:平均每班分到多少棵树苗?
思路:把36平均分成3份,求每份是多少?
二、探究体验,经历过程
1.全班讨论,明确算式。
60÷2
①师:你打算怎样计算呢?
借助小棒分一分。
②将算法想法转化为算式,写出来。
先分3捆:30÷3=10
再分6根:6÷3=2
每班分得:10+2=12
2.情境导入二。
师:三(1)班共有48人参加植树,每4人一组,可以分成几组?
生讨论,师适当点拨:
根据题意,得到:48÷4
利用图示法:先算40里面有几个4。
再算8里面有几个4。
最后得到:48里面一共有几个4。
即:48÷4=12
本部分的重点在与引导学生明白两位数除以一位数时,先算什么再算什么。
3.算一算,你发现了什么。
30÷3=
33÷3=
36÷3=
39÷3=
发现:除数不变
本部分的重点在与引导学生理解两位数除以一位数时,商和除数的关系。
被除数增加1个除数,商就增加1,被除数增加2个除数,商就增加2,被除数增加3个除数,商就增加3。
三、达标检测
1.计算64÷2=
解题思路:
60÷2=30 4÷2=2 30+2=32
2.分一分,算一算,说说你是怎么想的。
46÷2= 39÷3=
提示:先算十位上的数,再算个位上的数。
3.一双鞋的价钱是一副手套的几倍?
提示:求是谁的几倍,用除法计算。
55÷5=11
答:一双鞋的价钱是一副手套的11倍。
4.拓展练习
李老师去超市买了6个足球,给售货员阿姨200元,找回了14元,问每个足球多少元?
解题思路:先要求出李老师买6个足球花了多少元钱,再计算每个足球是多少元钱?
(200-14)÷6=31(元)
答:每个足球31元。
四、课堂小结
师:通过今天的学习,我们了解了两位数除以一位数:
1.一位数除两位数的除法计算,可以先用除数去除被除数中整十的部分,再去除被除数的个位数,然后把两次除得的结果合起来;
2.除法计算时用到的乘法口诀要熟练应用。
五、教学板书
植树
36÷3=230(棵)
先分3捆,再分6根
48÷4=12(组)
先算40里面有几个4,再算8里面有几个4,最后算48里面一共有几个4。
被除数增加1个除数,商就增加1,被除数增加2个除数,商就增加2,被除数增加3个除数,商就增加3。
六、教学反思
本课是在学生掌握了表内除法和整十、整百除以一位数的基础上,先结合教材创设了“植树”的情境,鼓励学生看图提出问题,再尝试列式解决问题,探索两位数除以一位数的方法。由于学生的已有认知基础和思维方式不同,因此同一问题有不同的解决方法。教学中要充分利用时间和空间,注重学生对知识的理解,并在课堂上有效地引导,逐步让学生理解算理,从而提高计算技能。
北师大版三年级数学上册第四单元《乘与除》
练习三
课题
线的认识
课型
新授课
教材分析
《练习三》是位于北师版教材三年级上册第四单元的第五课时,是对第四单元《乘与除》的复习与巩固。本单元主要学习整十、整百、整千数及两位数乘(除以) 一位数的口算乘、除法,重点是探索并掌握乘除法口算的基本方法、提高学生的口算能力。 本单元提倡算法多样化,引导学生从不同角度探究乘除法的口算方法,发展运算能力;重视新旧知识之间的练习,引导学生发现规律,理解算法;
学情分析
本单元是在学生已经熟练掌握表内乘除法计算的基础上,引导学生在解决实际问题的过程中探索并掌握口算乘除法的计算方法,能比较熟练地进行计算,同时促进学生解决问题能力的提高。
教学策略
1. 利用学生已有的知识经验,开展本课教学。
2. 多媒体辅助进行动画演示。
3. 培养学生类比迁移的能力。
教学内容
北师大版三年级上册 教科书第38页
教学目标
1. 复习巩固一位数乘除整十数、整百数、整千数及两位数的口算方法,能正确熟练地计算,进一步理解乘除法之间的联系。
2. 提高学生灵活运用乘除法口算的知识解决实际问题的能力。
3. 让学生经历猜想、验证等过程,体验数学研究的方法。
教学重点
复习巩固一位数乘除整十数、整百数、整千数及两位数的口算方法,能正确熟练地计算,进一步理解乘除法之间的联系。
教学难点
在计算过程中理解乘除法之间的联系。
教学准备
多媒体课件
课时安排
1课时
教学环节
导学案
一、创设情境
复习导入
一、知识梳理
师:同学们,回想一下,第四单元都学习了哪些内容呢,自己先梳理一下吧!
生1:第四单元《乘与除》学习了
小树有多少棵——整十、整百数乘一位数的口算
需要多少钱——两位数乘一位数的口算
丰收了——整十、整百数除以一位数的口算
植树——两位数除以一位数的口算
师:学习了这么多,一起接受挑战吧!
二、探究体验
经历过程
二、巩固练习
师:(第一题) 圈一圈,算一算,和同学说一说。
师:先按下暂停键,自己先圈一圈算一算吧!
师:观察下面的图,得知一排有16个点,一共有4排。
生1:我是这样做的,把点子图从中间分开。左边是8乘4=32 ,右边也是8乘4=32。再把它们加在一起,32+32=64。
也就是,16乘4等于64。
生2:我是这样做的。把16分成10和6,先圈出4个10,再圈出4个6,再把两个它们加起来就等于64。
师:我来说一说96除以3。这里有9捆小棒和6根小棒,一共96根。先把90平均分成3份,每份是30根,再把6根平均分成3份,每份是2根,那么,每份就是是32根。所以96除以3等于32。
师:(第二题) 看图列式计算。
师:先观察第一幅图。每个框里有24张贴画,有3个框,所以列式为24乘3=72张。
师:一起来看第二幅图。一共有99本读物,三(1)、三(2)、三(3)班平均每个班分到多少读物?
师:也就是把99本读物平均分成3份,99除以3=33本,平均每个班分到33本读物。
师:(第三题)方框里应该填几?
师:可以根据乘除法的关系解题。
师:乘数×乘数= 积,那么积÷其中一个乘数= 另一个乘数
师:因为60除以2=30,所以30乘2=60,
因为24除以2等于12,所以12乘2=24,
因为60除以3等于20,20乘3等于60,
因为12除以3等于4,4乘3等于12。
师:被除数÷除数=商,那么,商×除数= 被除数。
师:因为60乘2等于120,所以120除以2等于60,
因为24乘2等于48,所以48除以2等于24,
因为60乘3等于180,所以180除以3等于60,
因为12乘3等于36,所以36除以3等于12。
师:同学们,你是这样做的吗?
师:(第四题)继续关注第四题,同学们,你先试着口算一下吧,
师:
12×4=48 16×5=80 88÷4 =22 400÷5=80 23×3= 69 36×2=72 900÷3 =300 62÷2=31
师:(第五题)算一算,照样子分别再写出一组算式。
师:观察第一组算式,发现第二个乘数7没有变,第一个乘数,30比3多一个零,300比3多两个零。3乘7=21,所以30可以看作3个10,那么30乘7=210,300乘7.300看成3个100,300乘7=2100.
师:同学们,你能试着写出这样的一组算式吗?
生1:4×8=32,40×8=320,400×8=3200.
师:观察第二组算式,发现除数9没有变,被除数630比63多一个零,6300比63多两个零。63除以9=7,630除以7,630可以看作63个10除以9等于7个10,就是70,6300看作多63个百除以9等于7个百,就是700。
生1:我也可以写出一组这样的算式。56÷7=8,560÷7=80,5600÷7,800。
师:(第六题)小兔记录了自己 4 天采蘑菇的数量如下。你能计算出小兔一共采了多少个蘑菇吗?
师:先观察小兔4天采蘑菇的数量,发现第一、二、四天的蘑菇数量都是18个,第三天的蘑菇数量是20个,列式为18乘3=54个,54加20等于74个。答:小兔一共采了74个蘑菇。
师:(第七题)一起来挑战第七题。从图中得知,苹果每箱17元,梨每箱15元。
第一个问题,(1)买 4 箱苹果和 6 箱梨,分别需要多少元?
师:4箱苹果的钱数,就是4个17元,列式为17×4=68(元)。6 箱梨的钱数,就是6个15元,15×6=90(元)。
师:第二个问题(2)幼儿园买了 3 箱苹果和 3 箱梨,一共需要多少元?
师:3箱苹果的钱数,就是3个17元,3箱梨的钱数,就是3个15元。
方法一:可以列分步算式,17×3=51(元)15×3=45(元)51+45=96(元)
方法二:也可以列综合算式,17与15的和×3,计算的结果是96元。
答:一共需要96元。
师:(第八题)一起来看一看,小东家发生什么事了? 小东说,我今年 14 岁,爸爸说,我的年龄是小东的 3 倍。妈妈说,我的年龄比小东的 2 倍多 10 岁。小东的爸爸和妈妈今年分别是多少岁?
师:求一个数的几倍是多少,用乘法计算。
师:爸爸的年龄是小东的3倍,也就是14乘3等于42岁。
师:妈妈的年龄是小东的2倍多10岁,也就是14乘2再加上10岁。也就是14与2的积加10,结果是38岁。
师:答,小东的爸爸今年42岁,小东的妈妈今年38岁。
师:(第九题) 李老师要买3个足球,给售货员 100 元,找回 7 元,你能知道,每个足球多少元?
师:通过分析得知:李阿姨花的钱也就是3个足球的钱数。
师:方法一:可以列分步算式100-7=93(元),93÷3=31(元)
师:方法二:也可以列综合算式100与7的差÷3,计算结果为31元。
答:每个足球是31元。
师:(第十题)观察情境图,松树每捆4棵,40元,柏树每捆3棵,36元,柳树每棵8元。
师:第一个问题(1)每棵柏树多少元?
师:36÷3=12(元),答:每棵柏树12元。
师:第二个问题(2)一棵松树与一棵柳树比,哪个贵,贵多少元?
师:一捆松树4棵,共40元,那么一棵松树的价格,就是40÷4=10(元)。一棵柳树的价格是8元,列式为10—8=2元。
师:答:松树贵,贵 2 元。
师:第三个问题(3)三(1)班用全班同学捐的 100 元买了 6 棵柏树,还剩多少元?
师:通过分析得知:1棵柏树的价格是12元,6棵柏树的价格12乘6,也就是72元。
师:列式为:100减去12与6的积,计算结果为28元。100元买了6棵柏树,还剩28元。
师:剩下的钱正好买了 4 棵杨树,每棵杨树多少元?
师:剩下28元正好买了 4 棵杨树,列式为28÷4等于7元。每4棵杨树7元。
师:同学们,你学会了吗?
,三、达标检测
四、课堂小结
五、教学板书
线的认识
六、教学反思
本节课的教学,重点练习了一位数乘除整十数、整百数、整千数及两位数的口算方法。要求正确计算出结果,对计算的速度不要作过高要求。
优点:本节课的练习题,由浅入深,层层递进,分层练习,做到扎扎实实学好每一课。
缺点:学生在口算时,正确率不是很高。还学要多加练习,熟练掌握口算方法。
改进措施:本节课解决问题的时候,可以适当选用线段图来分析题意,比如第八题,表示倍数关系可以用画图的方法,学生更容易理解。
北师大版三年级数学上册第四单元《乘与除》
第1课时 小树有多少棵
课题
小树有多少棵
课型
新授课
教材分析
“小树有多少棵”主要是学习整十、整百乘一位数。教材利用三捆小树的具体情境,引导学生在实际生活中进一步探索一位数乘整十、整百整千数的口算方法,同时这种方法又是学习两位数乘一位数口算方法的基础,
学情分析
学生在上学期已经熟练掌握乘法口诀,而且已经有了一定的口算能力,所以这学期在学习整十、整百、整千乘一位数时,也能锻炼、培养学生迅速口算的能力,为笔算打下基础。
教学策略
1.先通过理解3捆小树一共多少棵的问题,既可以通过加法来算乘法,也可以根据捆数来算乘法,还可以根据表内乘法来计算,从而感受整十、整百乘一位数的意义。
2.会运用整十、整百数乘一位数的口算方法。
教学内容
北师大版三年级上册 教科书P30内容及“练一练”第1、3、4、5题。
教学目标
1. 探索并掌握整十、整百乘一位数的口算方法,并能正确进行口算。
2. 发展分析和解决问题能力,感受数学的价值。
3. 感受数学来源于生活,服务于生活。
教学重点
探索并掌握整十、整百乘一位数的口算方法,并能正确进行口算。
教学难点
发展分析和解决问题能力,感受数学的价值。
教学准备
多媒体课件
课时安排
1课时
教学环节
导学案
一、创设情境,复习导入。
1.口算:我是计算小能手
看来同学们的口算能力都非常强。
2.口答。
3.解决了数学上的计算问题,下面来一起解决一个生活中的问题。杨树每捆20棵,如果有3捆,一共有多少棵呢?
出示情境窗。
你能从图上找出哪些数学信息?
生:有3捆杨树,每捆20棵。
根据这些数学信息,你能提出什么数学问题?
生预设:3捆一共多少棵?
二、探究体验,经历过程
1.全班讨论,明确算式。
①师:你打算怎样计算呢?
生1:想加法算乘法。
1捆20,2捆,就是两个20加,3捆就是3个20相加
生2:根据捆数推算。
1捆是20,2捆就是2个20,40,3捆就是3个20,60
生3:根据表内乘法计算。
②将自己的想法转化为算式,写出来。
生1: 20+20+20=60(棵)
生2:
生3: 20×3=60(棵)
③小结:
在积的末尾添0时,所添0的个数一定要与乘数末尾的0的个数相同。
2.全班交流,延伸。
师:4捆一共多少棵?5捆呢?
生讨论,师适当点拨:
20×4=80(棵)20×5=100(棵)
答:4捆一共80棵,5捆一共100棵。
本部分的重点在与引导学生掌握整十、整百乘一位数的计算方法,最简单的是根据乘法口诀表进行计算。
师:杨树每捆20棵,每车装500棵?园林工人运走了3车树苗,一共运走多少棵?
师:想一想,需要哪些数学信息?
生:每车装500棵,3车。
3.明确书写格式。
学生尝试独立完成,看谁完成的又快又对,教师巡视指导,适当点拨后进生。
师提示:通过加法计算。
生1: 500+500+500=1500(棵)
生2:500×3=1500(棵)
全班观察,选择自己认为书写格式正确的,指出错误的错在哪里。
生讨论后,师再次明确“在积的末尾添0时,所添0的个数一定要与乘数末尾的0的个数相同。”这句话。
4.小发现
算一算,你发现了什么?
出示:8×4= 6×7=
80×4= 6×70=
800×4= 6×700=
生讨论,师总结解题思路:先计算,再观察乘数的0的个数与积的0的个数的关系。
出示计算特点:
一个乘数不变,另一个乘数扩大到原来的10倍,积也随着扩大到原来的10倍。
小延伸:你能再写出一组这样的算式吗?
三、达标检测
1. 练一练,第一题。
5盒
9盒
7盒
每种水果分别有多少个?算一算,说一说你是怎样想的。
提示:分别表示5个40,9个20,7个30是多少?
2.看图计算。
(1)
明确既有加法,又有乘法的运算顺序与只有加减的运算顺序的区别。
提示:分别表示是5个80是多少?和3个400是多少?
(2)
提示:先算整十的是多少,再加上或减去…。
3.象爱吃香蕉。
一堆香蕉够2头小象和1头大象吃一天的吗?那3堆香蕉够吗?
提示:先计算出2头小象一天吃的,再加上1头大象吃的,然后和200比较大小。
四、课堂小结
师:通过今天的学习,我们我们知道了整十、整百乘一位数的口算方法:
1.先用整十、整百数“0”前面的数和一位数相乘;
2.按表内乘法算出积,再看因数的末尾一共有几个0,就在积的末尾添上几个0。
五、教学板书
小树有多少棵
20+20+20=60(棵) 20×4=80(棵)
20×3=60(棵) 20×5=100(棵)
500+500+500=1500(棵)
500×3=1500(棵)
在积的末尾添0时,所添0的个数一定要与乘数末尾的0的个数相同。
六、教学反思
这节课的教学对学生来说并不难,是在以前已经学习的乘法的基础上学习的,可以完全以学生为主体展开活动,让学生亲自参与,主动探索,以合作的方式总结出口算整十、整百数乘一位数的方法。
所以在本节课的教学中,我利用已学过的只是和教材中提供的情境,引导学生提出问题、解决问题,在解决问题的过程中,让学生自己探索整十、整百乘一位数的口算方法,培养学生思维的独立性和灵活性,在教学中让学生自己组织语言进行描述,让学生在一种自由、民主、和谐的氛围中学习。
北师大版三年级数学上册第四单元《乘与除》
第2课时 需要多少钱
课题
需要多少钱
课型
新授课
教材分析
本节课是在学生掌握了整十、整百数乘一位数的口算方法的基础上进行深入学习的。为了激发学生的学习兴趣,教材创设了买泳圈的情境,每个泳圈的价钱是12元,是两位数,很自然地引导学生进入到探索两位数乘一位数的口算方法的学习中。而对于两位数乘一位数的口算方法的探索,讲解呈现了5种方法,分别是加法、数钱法、分组法和列表法,最后通过求小皮艇的价钱是多少元的问题,巩固所学知识。
学情分析
对学生来说,虽然已经掌握了整十、整百乘一位数的口算方法,但是整十、整百乘一位数,关键是明白乘积的0的个数是乘数的0的个数之和,而两位数乘一位是让两位数的每一位去乘另一个乘数,然后积相加。
教学策略
1.通过多种方法,探索并掌握两位数乘一位数的口算方法。
2.结合具体情境,能用乘法知识解决简单的实际问题。
3.能用乘法知识解决简单的实际问题,感受数学与生活的密切联系。
教学内容
北师大版三年级上册 教科书P32内容及“练一练”第2、3、4题。
教学目标
1.探索并掌握两位数乘一位数的口算方法,经历多种算法交流的过程,并能正确地进行计算。
2.结合具体情境,能用乘法知识解决简单的实际问题,感受数学在实际生活中的应用。
3.培养学生良好的审题、书写及检查习惯力。
教学重点
掌握两位数乘一位数的口算方法。
教学难点
掌握两位数乘一位数的算理。
教学准备
多媒体课件
课时安排
1课时
教学环节
导学案
一、创设情境,复习导入。
1.口算:我是计算小能手
看来同学们的口算能力都非常强。
2.应用题。
3.让我们跟文文和乐乐一起去海边游泳好吗?
下面让我们来看看,在游泳之前,文文想买什么?他花了多少钱呢?
从图中你发现了那些有用的数学信息?
生:一个泳圈、皮球、泳镜、泳衣、泳裤、泳帽的价钱。
根据这些数学信息,你能提出什么数学问题?
预设:3个泳圈多少钱?
5个泳镜多少钱?
二、探究体验,经历过程
1.全班讨论,明确算式。
①师:你打算怎样计算呢?
方法一:想加法算乘法。
方法二:借助直观图计算。
方法三:把12元看作10元和2元
方法四:借助表格计算
方法五:根据数的组成计算
②将算法想法转化为算式,写出来。
生1: 12+12+12=36(元)
生2: 3×6=18 3×6=18 18+18=36
生3: 10×3=30(元)2×3=6(元)30+6=36(元)
生4: 30+6=36
生5:10×3=30 2×3=6 30+6=36
2.全班交流,延伸。
师:小皮艇的价钱是皮球的4倍,一个小皮艇多少元?
生讨论,师适当点拨:
根据数的组成计算:18×4=
10×4=40 8×4=32 40+32=72
借助表格计算:
借助直观图计算:2×4=8 8×9=72
答:一个小皮艇72元。
本部分的重点在与引导学生通过不同的方法理解两位数乘一位数的计算方法。
3.明确书写格式。
学生尝试独立完成,看谁完成的又快又对,教师巡视指导,适当点拨后进生。
全班观察,选择自己认为书写格式正确的,指出错误的错在哪里。
三、达标检测
1.一共有多少块饼干?说一说你是怎样想的。
解题思路:每袋有15快饼干,共有5袋,求一共有多少块饼干?。
2.独立完成,全班核对。
13×3= 12×5= 24×2=
31×3= 34×2= 24×4=
把两位数分成整十数和一位数,分别与另一个因数相乘,再把所得积相加。
3.想一想,填一填。
4.明明家养鸡16只,养鸭的只数是鸡的4倍,明明家养鸡和鸭一共多少只?
16×4=64(只) 64+16=80(只)
答:明明家养鸡和鸭一共80只。
四、课堂小结
师:通过今天的学习,我们了解了两位数乘一位数的口算方法:两位数乘一位数的口算:
1.先把两位数看成一个整十数和几;
2.再用一位数分别与它们相乘,最后把它们的积相加,所得的和就是结果。
五、教学板书
需要多少钱
方法一:12+12+12=36(元)
方法二:3×6=18 3×6=18 18+18=36
方法三:10×3=30(元) 2×3=6(元) 30+6=36(元)
方法四:
方法五:
六、教学反思
本课是在学生掌握了表内乘法和整十、整百乘一位数的基础上,学习两位数乘一位数的口算。先结合教材创设了“买泳圈”的情境,鼓励学生看图提出问题,再尝试列示解决问题,探索两位数乘一位数的口算方法,经历多种算法交流的过程,使学生能用乘法知识解决简单的实际问题,感受数学在实际生活中的运用。
学生对于口算两位数乘一位数还是有困难。大部分学生理解了算理。例如12×3,学生懂得:把12分成10和2,3×2=6,10×3=30,6+30=36。但是在实际练习中,学生却很马虎,犯了诸如3×2=4等问题。值得深思的是,如有这么一道题, “28×5”的题目,有好几个同学算出结果为50,这就其实反映出学生对数位理解不够清楚,这里的“2”是在十位上,表示的是2个十,而不仅仅是2,非常有必要让学生加深对数位的理解。同时,也要培养学生认真思考,仔细做题的习惯。
北师大版三年级数学上册第四单元《乘与除》
第3课时 丰收了
课题
丰收了
课型
新授课
教材分析
本节课是在学生掌握了整十、整百数乘一位数的口算方法的基础上进行深入学习的。为了激发学生的学习兴趣,教材创设了丰收的情境,每捆有10根,有6捆,所以共有10×6=60根,这是之前学的整十乘一位数,然后有两只小兔,问每只小兔得到几根?这就是本节课要学的整十除以一位数。而对于整十、整百除以一位数的口算方法的探索,讲解呈现了4种方法,分别是分小棒、数的组成、想乘算除,表内除法,最后通过山羊伯伯运白菜的情境,通过求解“山羊伯伯要把这些白菜运回家,需要运多少次?”巩固所学知识。
学情分析
对学生来说,虽然已经掌握了整十、整百乘一位数的口算方法,但是整十、整百除以一位数,关键是明白除数不变,被除数扩大到原来的10倍,商也扩大到原来的10倍。
教学策略
1.通过多种方法,探索并掌握整十、整百除以一位数的口算方法。
2.结合具体情境,能用除法知识解决简单的实际问题,感受数学与生活的密切联系。
教学内容
北师大版三年级上册 教科书P34内容及“练一练”第2、4题。
教学目标
1.探索并掌握整十、整百除以一位数的口算方法,体验算法的多样化;
2.能运用除法口算的知识解决简单的实际问题,提高解决问题的能力。
3.在探索与发现的过程中,激发学生乐于钻研、勇于尝试的精神,正确表达自己的想法,进一步体验计算方法的多样性。
教学重点
探索并掌握整十、整百数除以一位数的口算方法,体验算法的多样化。
教学难点
独立思考,提出不同的计算方法,体验算法的多样化。
教学准备
多媒体课件
课时安排
1课时
教学环节
导学案
一、创设情境,复习导入。
1.口答。
2.口算:我是计算小能手。
看来同学们的口算能力都非常强
3.应用题
小红看一本书,每天看6页,多少天才能看30页?
4.两只小兔种的胡萝卜丰收了,让我们一起去看看他们各自都得到了多少根胡萝卜呢?
每捆10根。
正好60根。
从图中你发现了那些有用的数学信息?
生:它们把萝卜捆成了一捆一捆的,每捆10根,一共有6捆,所以一共是60根。
根据这些数学信息,你能提出什么数学问题?
预设:平均每只小兔能得到多少根胡萝卜?
二、探究体验,经历过程
1.全班讨论,明确算式。
60÷2
①师:你打算怎样计算呢?
方法一:借助小棒分一分。
方法二:利用数的组成计算。
方法三:想乘法算除法
方法四:利用表内除法计算
②将算法想法转化为算式,写出来。
生1: 60÷2=30(根)
生2:
生3: □×2=60 30×2=60 所以 60÷2=30(根)
生4:
2.全班交流,延伸。
师:山羊伯伯运白菜。
160棵,每次运8棵。山羊伯伯要把这些白菜运回家,需要运多少次?
生讨论,师适当点拨:
根据题意,得到:160÷8=
想:16个十÷8=2个十 所以160÷8=20
或是:想,80×2=160 所以160÷8=20
或是:
答:需要运20次。
本部分的重点在与引导学生通过不同的方法理解整十、整百数除以一位数的计算方法。
3.算一算,你发现了什么。
42÷7= 35÷5=
420÷7= 350÷5=
4200÷7= 3500÷5=
本部分的重点在与引导学生理解并总结出整十、整百除以一位数的计算方法。
除数不变,被除数扩大到原来的10倍,商也扩大到原来的10倍。
三、达标检测
1.计算90÷3=
解题思路:
A.因为9÷3=3,所以90÷3=30。
B.9个十除以3等于3个十,3个十就是30。
C.9捆小棒平均分成3份,每份是3捆,就是30。
2.算一算,说一说你是怎样想的。
60÷3= 200÷5= 240÷8=
560÷7= 900÷3= 210÷3=
先用0前面的数除以一位数,算出结果后,看被除数末尾有几个0,就在商的后面添几个0。
3.一本书共180页,
(1)奇思用6天看完这本书,他平均每天看多少页?
(2)笑笑已经看了80页,剩下的要在5天内看完,平均每天要看多少页?
解答:(1)180÷6=30(页)
(2)先求还剩多少页没看。
180-80=100(页)
4.有黑鸽子40只,白鸽子80只,平均放到6个鸽笼里,每个鸽笼放多少只鸽子?
40+80=120(只)
120÷6=20(只)
答:每个鸽笼放20只鸽子。
四、课堂小结
师:通过今天的学习,我们了解了整十、整百数除以一位数:
1.可以先用0前面的数除以一位数,算出结果后,看被除数末尾有几个0,就在商的后面添几个0;
2.也可以把被除数看作几个十,再把几个十平均分成几份,每份就是几个十,商就是几十。
五、教学板书
需要多少钱
方法一:60÷2=30(根)
方法二:
方法三:□×2=60 30×2=60 60÷2=30(根)
方法四:
六、教学反思
本课是在学生掌握了表内除法和整十、整百乘一位数的基础上,学习整十、整百除以一位数的口算。先结合教材创设了“丰收了”的情境,鼓励学生看图提出问题,再尝试列式解决问题,探索整十、整百除以一位数的口算方法,经历多种算法交流的过程,使学生能用除法知识解决简单的实际问题,感受数学在实际生活中的运用,同时也为学习两位数除以一位数做准备,培养知识迁移能力和类推的能力。
北师大版三年级数学上册第四单元《乘与除》
第4课时 植树
课题
植树
课型
新授课
教材分析
本节课是在学生已经掌握了表内除法和整十、整百数除以一位数的基础上进行深入学习的。为了激发学生的学习兴趣,教材创设了植树的情境,3个班一共有36棵树苗,平均每班分到多少棵树苗?这就是本节课要学的两位数除以一位数。而对于两位数除以一位数的计算方法的探索,讲解呈现的是分小棒的方法,让学生理解先分谁,再分谁,情景2是48人参加植树,每4人一组,可以分成几组,也是利用两位数除以一位数的方法进行计算。最后通过课后练习巩固所学知识。
学情分析
对学生来说,虽然已经掌握了整十、整百除以一位数的口算方法,但是两位数除以一位数,关键是明白商和除数的关系,被除数增加1个除数,商就增加1,被除数增加2个除数,商就增加2。
教学策略
1.通过分小棒的方法,探索并掌握两位数除以一位数的方法。
2.结合具体情境,能用除法知识解决简单的实际问题,感受数学与生活的密切联系。
教学内容
北师大版三年级上册 教科书P36内容及“练一练”第1、2题。
教学目标
1.探索并掌握两位数除以一位数的口算方法,经历与他人交流算法的过程,并能正确计算;
2.能够运用多种方法口算,并准确计算;
3.结合具体情境,能用除法知识解决简单的实际问题,感受数学在实际生活中的应用。
教学重点
探索并掌握两位数除以一位数的口算方法,明确算理。
教学难点
正确、熟练地进行计算。
教学准备
多媒体课件
课时安排
1课时
教学环节
导学案
一、创设情境,复习导入。
1.口算:我是计算小能手。
2.创设植树的情境。
从图中你发现了那些有用的数学信息?
生:3个班一共有36棵树苗。
根据这些数学信息,你能提出什么数学问题?
预设:平均每班分到多少棵树苗?
思路:把36平均分成3份,求每份是多少?
二、探究体验,经历过程
1.全班讨论,明确算式。
60÷2
①师:你打算怎样计算呢?
借助小棒分一分。
②将算法想法转化为算式,写出来。
先分3捆:30÷3=10
再分6根:6÷3=2
每班分得:10+2=12
2.情境导入二。
师:三(1)班共有48人参加植树,每4人一组,可以分成几组?
生讨论,师适当点拨:
根据题意,得到:48÷4
利用图示法:先算40里面有几个4。
再算8里面有几个4。
最后得到:48里面一共有几个4。
即:48÷4=12
本部分的重点在与引导学生明白两位数除以一位数时,先算什么再算什么。
3.算一算,你发现了什么。
30÷3=
33÷3=
36÷3=
39÷3=
发现:除数不变
本部分的重点在与引导学生理解两位数除以一位数时,商和除数的关系。
被除数增加1个除数,商就增加1,被除数增加2个除数,商就增加2,被除数增加3个除数,商就增加3。
三、达标检测
1.计算64÷2=
解题思路:
60÷2=30 4÷2=2 30+2=32
2.分一分,算一算,说说你是怎么想的。
46÷2= 39÷3=
提示:先算十位上的数,再算个位上的数。
3.一双鞋的价钱是一副手套的几倍?
提示:求是谁的几倍,用除法计算。
55÷5=11
答:一双鞋的价钱是一副手套的11倍。
4.拓展练习
李老师去超市买了6个足球,给售货员阿姨200元,找回了14元,问每个足球多少元?
解题思路:先要求出李老师买6个足球花了多少元钱,再计算每个足球是多少元钱?
(200-14)÷6=31(元)
答:每个足球31元。
四、课堂小结
师:通过今天的学习,我们了解了两位数除以一位数:
1.一位数除两位数的除法计算,可以先用除数去除被除数中整十的部分,再去除被除数的个位数,然后把两次除得的结果合起来;
2.除法计算时用到的乘法口诀要熟练应用。
五、教学板书
植树
36÷3=230(棵)
先分3捆,再分6根
48÷4=12(组)
先算40里面有几个4,再算8里面有几个4,最后算48里面一共有几个4。
被除数增加1个除数,商就增加1,被除数增加2个除数,商就增加2,被除数增加3个除数,商就增加3。
六、教学反思
本课是在学生掌握了表内除法和整十、整百除以一位数的基础上,先结合教材创设了“植树”的情境,鼓励学生看图提出问题,再尝试列式解决问题,探索两位数除以一位数的方法。由于学生的已有认知基础和思维方式不同,因此同一问题有不同的解决方法。教学中要充分利用时间和空间,注重学生对知识的理解,并在课堂上有效地引导,逐步让学生理解算理,从而提高计算技能。
北师大版三年级数学上册第四单元《乘与除》
练习三
课题
线的认识
课型
新授课
教材分析
《练习三》是位于北师版教材三年级上册第四单元的第五课时,是对第四单元《乘与除》的复习与巩固。本单元主要学习整十、整百、整千数及两位数乘(除以) 一位数的口算乘、除法,重点是探索并掌握乘除法口算的基本方法、提高学生的口算能力。 本单元提倡算法多样化,引导学生从不同角度探究乘除法的口算方法,发展运算能力;重视新旧知识之间的练习,引导学生发现规律,理解算法;
学情分析
本单元是在学生已经熟练掌握表内乘除法计算的基础上,引导学生在解决实际问题的过程中探索并掌握口算乘除法的计算方法,能比较熟练地进行计算,同时促进学生解决问题能力的提高。
教学策略
1. 利用学生已有的知识经验,开展本课教学。
2. 多媒体辅助进行动画演示。
3. 培养学生类比迁移的能力。
教学内容
北师大版三年级上册 教科书第38页
教学目标
1. 复习巩固一位数乘除整十数、整百数、整千数及两位数的口算方法,能正确熟练地计算,进一步理解乘除法之间的联系。
2. 提高学生灵活运用乘除法口算的知识解决实际问题的能力。
3. 让学生经历猜想、验证等过程,体验数学研究的方法。
教学重点
复习巩固一位数乘除整十数、整百数、整千数及两位数的口算方法,能正确熟练地计算,进一步理解乘除法之间的联系。
教学难点
在计算过程中理解乘除法之间的联系。
教学准备
多媒体课件
课时安排
1课时
教学环节
导学案
一、创设情境
复习导入
一、知识梳理
师:同学们,回想一下,第四单元都学习了哪些内容呢,自己先梳理一下吧!
生1:第四单元《乘与除》学习了
小树有多少棵——整十、整百数乘一位数的口算
需要多少钱——两位数乘一位数的口算
丰收了——整十、整百数除以一位数的口算
植树——两位数除以一位数的口算
师:学习了这么多,一起接受挑战吧!
二、探究体验
经历过程
二、巩固练习
师:(第一题) 圈一圈,算一算,和同学说一说。
师:先按下暂停键,自己先圈一圈算一算吧!
师:观察下面的图,得知一排有16个点,一共有4排。
生1:我是这样做的,把点子图从中间分开。左边是8乘4=32 ,右边也是8乘4=32。再把它们加在一起,32+32=64。
也就是,16乘4等于64。
生2:我是这样做的。把16分成10和6,先圈出4个10,再圈出4个6,再把两个它们加起来就等于64。
师:我来说一说96除以3。这里有9捆小棒和6根小棒,一共96根。先把90平均分成3份,每份是30根,再把6根平均分成3份,每份是2根,那么,每份就是是32根。所以96除以3等于32。
师:(第二题) 看图列式计算。
师:先观察第一幅图。每个框里有24张贴画,有3个框,所以列式为24乘3=72张。
师:一起来看第二幅图。一共有99本读物,三(1)、三(2)、三(3)班平均每个班分到多少读物?
师:也就是把99本读物平均分成3份,99除以3=33本,平均每个班分到33本读物。
师:(第三题)方框里应该填几?
师:可以根据乘除法的关系解题。
师:乘数×乘数= 积,那么积÷其中一个乘数= 另一个乘数
师:因为60除以2=30,所以30乘2=60,
因为24除以2等于12,所以12乘2=24,
因为60除以3等于20,20乘3等于60,
因为12除以3等于4,4乘3等于12。
师:被除数÷除数=商,那么,商×除数= 被除数。
师:因为60乘2等于120,所以120除以2等于60,
因为24乘2等于48,所以48除以2等于24,
因为60乘3等于180,所以180除以3等于60,
因为12乘3等于36,所以36除以3等于12。
师:同学们,你是这样做的吗?
师:(第四题)继续关注第四题,同学们,你先试着口算一下吧,
师:
12×4=48 16×5=80 88÷4 =22 400÷5=80 23×3= 69 36×2=72 900÷3 =300 62÷2=31
师:(第五题)算一算,照样子分别再写出一组算式。
师:观察第一组算式,发现第二个乘数7没有变,第一个乘数,30比3多一个零,300比3多两个零。3乘7=21,所以30可以看作3个10,那么30乘7=210,300乘7.300看成3个100,300乘7=2100.
师:同学们,你能试着写出这样的一组算式吗?
生1:4×8=32,40×8=320,400×8=3200.
师:观察第二组算式,发现除数9没有变,被除数630比63多一个零,6300比63多两个零。63除以9=7,630除以7,630可以看作63个10除以9等于7个10,就是70,6300看作多63个百除以9等于7个百,就是700。
生1:我也可以写出一组这样的算式。56÷7=8,560÷7=80,5600÷7,800。
师:(第六题)小兔记录了自己 4 天采蘑菇的数量如下。你能计算出小兔一共采了多少个蘑菇吗?
师:先观察小兔4天采蘑菇的数量,发现第一、二、四天的蘑菇数量都是18个,第三天的蘑菇数量是20个,列式为18乘3=54个,54加20等于74个。答:小兔一共采了74个蘑菇。
师:(第七题)一起来挑战第七题。从图中得知,苹果每箱17元,梨每箱15元。
第一个问题,(1)买 4 箱苹果和 6 箱梨,分别需要多少元?
师:4箱苹果的钱数,就是4个17元,列式为17×4=68(元)。6 箱梨的钱数,就是6个15元,15×6=90(元)。
师:第二个问题(2)幼儿园买了 3 箱苹果和 3 箱梨,一共需要多少元?
师:3箱苹果的钱数,就是3个17元,3箱梨的钱数,就是3个15元。
方法一:可以列分步算式,17×3=51(元)15×3=45(元)51+45=96(元)
方法二:也可以列综合算式,17与15的和×3,计算的结果是96元。
答:一共需要96元。
师:(第八题)一起来看一看,小东家发生什么事了? 小东说,我今年 14 岁,爸爸说,我的年龄是小东的 3 倍。妈妈说,我的年龄比小东的 2 倍多 10 岁。小东的爸爸和妈妈今年分别是多少岁?
师:求一个数的几倍是多少,用乘法计算。
师:爸爸的年龄是小东的3倍,也就是14乘3等于42岁。
师:妈妈的年龄是小东的2倍多10岁,也就是14乘2再加上10岁。也就是14与2的积加10,结果是38岁。
师:答,小东的爸爸今年42岁,小东的妈妈今年38岁。
师:(第九题) 李老师要买3个足球,给售货员 100 元,找回 7 元,你能知道,每个足球多少元?
师:通过分析得知:李阿姨花的钱也就是3个足球的钱数。
师:方法一:可以列分步算式100-7=93(元),93÷3=31(元)
师:方法二:也可以列综合算式100与7的差÷3,计算结果为31元。
答:每个足球是31元。
师:(第十题)观察情境图,松树每捆4棵,40元,柏树每捆3棵,36元,柳树每棵8元。
师:第一个问题(1)每棵柏树多少元?
师:36÷3=12(元),答:每棵柏树12元。
师:第二个问题(2)一棵松树与一棵柳树比,哪个贵,贵多少元?
师:一捆松树4棵,共40元,那么一棵松树的价格,就是40÷4=10(元)。一棵柳树的价格是8元,列式为10—8=2元。
师:答:松树贵,贵 2 元。
师:第三个问题(3)三(1)班用全班同学捐的 100 元买了 6 棵柏树,还剩多少元?
师:通过分析得知:1棵柏树的价格是12元,6棵柏树的价格12乘6,也就是72元。
师:列式为:100减去12与6的积,计算结果为28元。100元买了6棵柏树,还剩28元。
师:剩下的钱正好买了 4 棵杨树,每棵杨树多少元?
师:剩下28元正好买了 4 棵杨树,列式为28÷4等于7元。每4棵杨树7元。
师:同学们,你学会了吗?
,三、达标检测
四、课堂小结
五、教学板书
线的认识
六、教学反思
本节课的教学,重点练习了一位数乘除整十数、整百数、整千数及两位数的口算方法。要求正确计算出结果,对计算的速度不要作过高要求。
优点:本节课的练习题,由浅入深,层层递进,分层练习,做到扎扎实实学好每一课。
缺点:学生在口算时,正确率不是很高。还学要多加练习,熟练掌握口算方法。
改进措施:本节课解决问题的时候,可以适当选用线段图来分析题意,比如第八题,表示倍数关系可以用画图的方法,学生更容易理解。
相关资料
更多

