还剩4页未读,
继续阅读
广东省南粤名校2023-2024学年高三上学期普通高中学科综合素养评价9月联考历史试题
展开
这是一份广东省南粤名校2023-2024学年高三上学期普通高中学科综合素养评价9月联考历史试题,共7页。
相关试卷
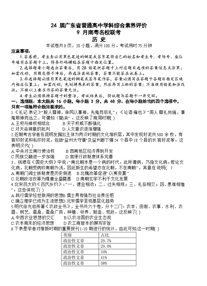
广东省南粤名校2023-2024学年高三下学期2月联考历史试题(无答):
这是一份广东省南粤名校2023-2024学年高三下学期2月联考历史试题(无答),共6页。
广东省南粤名校2023-2024学年高三下学期2月联考历史试题(无答案):
这是一份广东省南粤名校2023-2024学年高三下学期2月联考历史试题(无答案),共6页。
广东省南粤名校2024届高三上学期9月普通高中学科综合素养评价联考历史试题:
这是一份广东省南粤名校2024届高三上学期9月普通高中学科综合素养评价联考历史试题,共7页。

