


还剩12页未读,
继续阅读
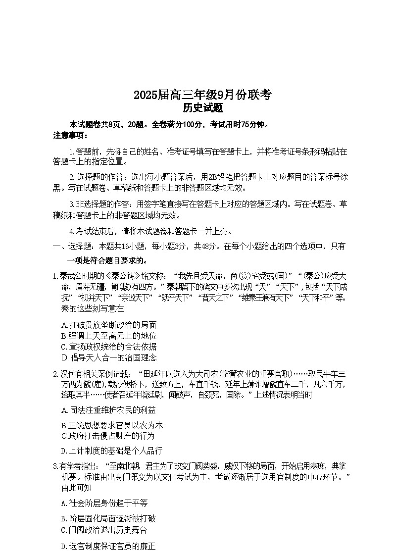
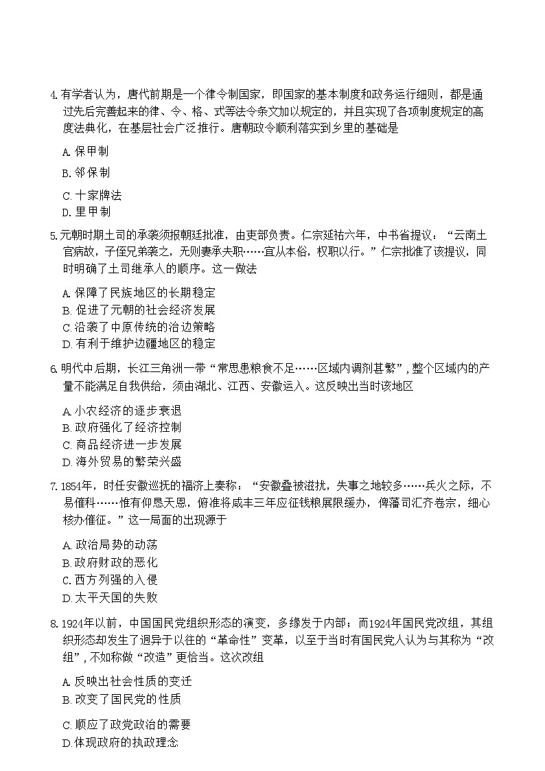
广东省2024-2025学年高三上学期9月大联考历史试题
展开
这是一份广东省2024-2025学年高三上学期9月大联考历史试题,共15页。试卷主要包含了 选择题的作答,非选择题的作答等内容,欢迎下载使用。
相关试卷
重庆市名校2024-2025学年高三上学期9月大联考历史试题(含解析):
这是一份重庆市名校2024-2025学年高三上学期9月大联考历史试题(含解析),共8页。
河南省新未来2024-2025学年高三上学期9月大联考历史试题:
这是一份河南省新未来2024-2025学年高三上学期9月大联考历史试题,共13页。试卷主要包含了单选题,材料分析题,论述题等内容,欢迎下载使用。
河南省新未来2024-2025学年高三上学期9月大联考历史试题:
这是一份河南省新未来2024-2025学年高三上学期9月大联考历史试题,共6页。
