河南省周口恒大中学2023-2024学年高一上学期9月月考化学试题(含答案)
展开周口恒大中学2023-2024学年上化学9月模拟考试
高一化学
满分:100分 考试时间:75分钟
注意事项:
1.答卷前,考生务必用黑色字迹铜笔或签字笔将自己的姓名、考生号、考场号和座位号填写在答题卡上。用2B铅笔将试卷类型(A)填涂在答题卡相应位置上,将条形码横贴在答题卡右上角“条形码粘贴处”。
2.作答选择题时,选出每小题答案后,用2B铅笔把答题卡上对应题目选项的答案信息点涂黑;如需改动,用橡皮擦干净后,再选涂其他答案,答案不能答在试卷上。
3.非选择题必须用黑色字迹钢笔或签字笔作答,答案必须写在答题卡各题目指定区域内相应位置上;如需改动,先划掉原来的答案,然后再写上新的答案;不准使用铅笔和涂改液。不按以上要求作答的答案无效
4.考生必须保持答题卡的整洁。考试结束后,将试卷和答题卡一并交回。
可能用到的相对原子质量:H-1 C-12 O-16 Na-23 Cl-35.5 Fe-56 Ag-108
一、选择题:本题共10小题,每小题3分,共30分。在每小题给出的四个选项中,只有一项是符合题目要求的。
1.下列用来表示物质变化的化学反应正确的是
A.HSO3-+H2O⇌SO32-+OH- B.Al3++3H2O=3H++Al(OH)3↓
C.HCO3-+H2O⇌H3O++CO32- D.H2S⇌2H++ S2-
2.下列各组中的离子,在无色溶液中能大量共存的是
A.、、、 B.、、、
C.、、、 D.、、、
3.下列分离提纯方法正确的是
A.除去NaCl固体中少量的Na2CO3:加水溶解,加入足量的CaCl2溶液,过滤,蒸发结晶
B.除去NaCl固体中少量的KNO3: 加水溶解,蒸发结晶,趁热过滤
C.除去CO2气体中少量的HCl: 通过装有饱和Na2CO3溶液的洗气瓶洗气
D.除去CO2气体中少量的CO:点燃
4.“何当共剪西窗烛,却话巴山夜雨时”是唐代诗人李商隐的著名诗句,其中的“剪烛”就是剪去烧焦的烛芯,下列有关烛芯的说法正确的是
A.烛芯是由传统无机非金属材料制成的 B.烛芯是由光导纤维制成的
C.烛芯是由耐高温的碳化硅制成的 D.烛芯的主要成分是纤维素
5.离子方程式BaCO3+2H+= Ba2++CO2↑+H2O中的H+不能代表的物质是
①HCl ②HNO3 ③H2SO4 ④KHSO4 ⑤CH3COOH ⑥HF
A.①②③④ B.①④⑤⑥ C.①③④⑤ D.③④⑤⑥
6.固体化合物X由3种元素组成,某学习小组开展如下探究实验:
已知白色沉淀B能溶于NaOH溶液。下列说法正确的是
A.上述实验可用过量NaOH溶液代替浓氨水
B.“灼烧”时,有氧气参与,且得到4mol电子
C.蓝色溶液D中,溶质不止一种
D.通过上述流程,无法确定X的组成
7.下列书写正确的是
A.NaHCO3=Na+ + H+ + CO32- B.NaHSO4=Na+ + HSO4-
C.CH3COOH=CH3COO- +H+ D.Na2SO4=2Na+ + SO42-
8.下列变化中起氧化作用和还原作用的元素不是同一种元素的是
A.在400℃左右且有催化剂存在的条件下,用氨把一氧化氮还原为氮气
B.工业上用稀硫酸和氧气与单质铜反应制取硫酸铜
C.工业上用石灰乳和氯气制备漂白粉
D.实验室用氯酸钾和浓盐酸制取氯气
9.2022年4月16日,神舟十三号载人飞船返回舱在东风着陆场顺利着陆。飞船的燃料可为肼,发射时发生的反应为:,下列说法正确的是
A.肼在反应中作氧化剂 B.反应中每生成1个转移4个电子
C.在反应中被氧化 D.该反应中既是氧化产物又是还原产物
10.下列有关说法正确的是
A.稀硫酸能导电,稀硫酸属于电解质
B.溶于水的电离方程式:
C.某漂白液是含有和的混合溶液,与、不可以大量共存
D.溶液中加入足量的氨水的离子方程式:
二、不定项选择题:本题共5小题,每小题4分,共20分。在每小题给出的四个选项中,有一项或两项符合题目要求。若正确答案只包括一个选项,多选时,该小题得0分;若正确答案包括两个选项,只选一个且正确的得2分,选两个且都正确的得4分,但只要选错一个,该小题得0分。
11.澳大利亚科学家发现了纯碳新材料“碳纳米泡沫”,每个“泡沫”约含有4 000个碳原子,直径约6~9 nm,在低于-183℃时,“泡沫”具有永久磁性,下列叙述正确的是
A.“碳纳米泡沫”是一种新型的碳化合物
B.把“碳纳米泡沫”分散到适当的溶剂中,可能产生丁达尔效应
C.“碳纳米泡沫”是一种胶体
D.“碳纳米泡沫”与石墨的相互转化不是氧化还原反应
12.下列说法正确的是
A.液态HCl、固态AgCl均不导电,但是HCl、AgCl是电解质
B.NH3、CO2的水溶液均能导电,所以NH3、CO2均是电解质
C.碱性氧化物一定是金属氧化物,金属氧化物一定是碱性氧化物
D.非金属氧化物不一定是酸性氧化物,金属氧化物也不一定碱性氧化物
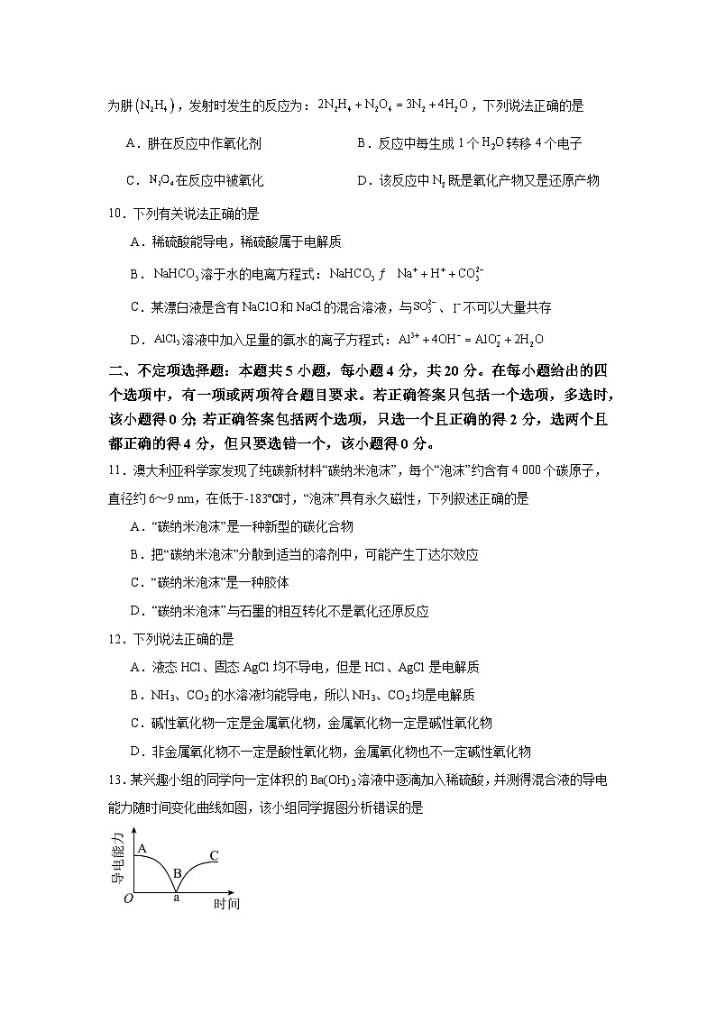
13.某兴趣小组的同学向一定体积的Ba(OH)2溶液中逐滴加入稀硫酸,并测得混合液的导电能力随时间变化曲线如图,该小组同学据图分析错误的是
A.AB段溶液的导电能力不断减弱,说明电解质逐渐转变为非电解质
B.B处的导电能力为0,说明溶液中几乎没有自由移动的离子
C.BC段溶液的导电能力不断增大,主要是由于过量的Ba(OH)2电离出的离子导电
D.a时刻Ba(OH)2溶液中与稀硫酸恰好完全中和
14.下列每组物质只用一种试剂就能鉴别出来的是(不考虑相互间的反应,必要时可加热)
A.KCl、K2SO4、KNO3、KOH B.MgCl2、CuCl2、AlCl3、NaCl
C.Na2CO3、NH4Cl 、Na2SO4、(NH4)2SO4 D.NaAlO2、Na2SO3、Na2SiO3、Na2CO3
15.反应Cl2+H2=2HCl可以爆炸的方式剧烈进行,该实验充分证明( )
A.1molCl2的能量高于1molHCl B.Cl2的氧化性强于H2
C.1molCl2的能量高于1molH2 D.Cl2的氧化性强于HCl
三、非选择题:本题共4小题,共50分。
16.(12分)一种制备氢氧化铜产品的生产流程如图所示,CuSO4和NaOH恰好完全反应的比例加料。
请回答下列问题:
(1)写出步骤c中发生反应的离子方程式:。
(2)为保证步骤c中的两种溶液恰好完全反应,x=。
(3)在反应池中进行步骤c,历时10min,得到的产品质量是g。
(4)欲用硫酸铜晶体(CuSO4•5H2O)配制0.1mol•L-1的CuSO4溶液480mL,需要g晶体,应选用的玻璃仪器除量筒、烧杯和玻璃棒外,还有。
(5)下列操作会使所配硫酸铜溶液的物质的量浓度偏低的是(填字母序号)。
a.用托盘天平称量时,物体和砝码放反了,且使用了游码
b.容量瓶中有少量水
c.定容摇匀时,液面下降又加水
d.定容时俯视刻度线
17.(14分)同学们在实验室里用不同的方法分别制取Cu(NO3)2,并在此基础上探究Cu(NO3)2的化学性质。
(1)甲组同学直接用铜屑与稀硝酸反应制取Cu(NO3)2,反应的化学方程式是。
(2)乙组同学查阅了硝酸铜晶体的溶解度曲线(右图),据此设计了以下实验方案,先将铜粉在空气中充分灼烧,再将灼烧后的物质与适量稀HNO3反应,欲从反应后的溶液中得到Cu(NO3)2晶体,依次进行的操作是:蒸发浓缩、、过滤、洗涤、干燥。乙组同学认为此方案优于甲组的方案,理由之一是。
(3)丙组同学用Cu(NO3)2晶体,探究其热稳定性,实验装置如下所示。(夹持装置和加热仪器未画出)
①充分加热Cu(NO3)2晶体一段时间后,观察到U形管中气体变为红棕色,红棕色气体是。
②集气瓶最终被水充满,无气体剩余,则晶体分解的生成的气体还有。
③欲证明试管中残留的黑色粉末是CuO[假设Cu(NO3)2晶体已全部分解],实验方案是 。
④由该实验可得出的结论是。
18.(10分)有机酸除去羟基后余下的原子团()称为酰基。傅-克酰基化反应、脱氢反应在合成稠环芳烃时起着很大的作用。萘、蒽、菲等稠环芳烃的合成均可说明这些反应的普遍性。
利用两次傅-克酰基化反应以及其他反应,由苯制备萘的反应过程如下:
已知:傅-克酰基化反应的1个实例:。
(1)羧酸脱水可形成酸酐,如:乙酸酐:。则在流程I中,有机物W的名称为。反应②中,试剂X是 。
(2)在流程I中,属于傅-克酰基化反应的是。(用①~⑤等编号表示)
蒽醌是合成一大类蒽醌燃料的重要中间体。与萘的合成原理类似,工业合成蒽醌,以及将蒽醌还原脱氢制备蒽的过程如下:
(3)反应⑥与反应①类似,请书写反应⑥的化学方程式:
(4)蒽醌的结构简式为: 。
19.(14分)化合物A、B 是中学常见的物质,其阴阳离子只能从下表中选择:
阳离子
K+、Na+、Fe2+、Ba2+、NH4+、Ca2+
阴离子
OH-、NO3-、I-、.HCO3-、AlO2-、HSO4-
(1)若A、B 的水溶液均为无色,且A 的水溶液呈强酸性,B 的水溶液呈强碱性。混合后产生不溶于稀硝酸的白色沉淀及能使红色石蕊试纸变蓝的气体。①B 的化学式为。
②A、B 溶液按含溶质物质的量1:1混合加热反应的离子方程式为。
(2)若A 的水溶液呈浅绿色,B 的水溶液无色且其焰色反应为黄色。向A 的水溶液中加入稀盐酸无明显现象,再加入B后溶液变黄,但A、B 的水溶液混合亦无明显交化。则
①A 的化学式为。
②经分析上述过程中溶液变黄的原因可能有两种(用离子方程式表示):
ⅰ.;
ⅱ. ;
③请用一简易方法证明上述浴液变黄的原因: 。
④利用溶液变黄原理,将其设计成原电池,若电子由a 流向b(a、b 均为石畢电极),则b极的电极反应式为。
参考答案:
1.C
【详解】A. HSO3-的水解:,故A错误;
B. Al3+的水解是可逆的且不生成沉淀:,故B错误;
C. HCO3-的电离: ,故C正确;;
D. . H2S的电离是分步的: ,,故D错误;
故答案选:C。
2.A
【详解】A.所给离子能够大量共存,且均为无色离子,故A符合题意;
B.Cu2+显蓝色,故B不符合题意;
C.Ba2+和CO反应生成碳酸钡沉淀,不能大量共存,故C不符合题意;
D.Mg2+与OH-反应生成氢氧化镁沉淀,不能大量共存,故D不符合题意;
答案为A。
3.B
【详解】A.Na2CO3与CaCl2反应生成碳酸钙沉淀和NaCl,即Na2CO3+CaCl2=CaCO3↓+2NaCl,但足量的CaCl2溶液,引入新杂质CaCl2,应选盐酸除去Na2CO3,故A错误;
B.NaCl的量多,可蒸发,且硝酸钾的溶解度受温度影响大,趁热过滤,故B正确;
C.二者均与碳酸钠反应,即Na2CO3+CO2+H2O=2NaHCO3,Na2CO3+2HCl=2NaCl+CO2↑+H2O,应选饱和碳酸氢钠溶液、洗气除去HCl,故C错误;
D.二氧化碳多,CO难点燃,不能除杂,应选灼热CuO除去CO,故D错误;
答案为B
4.D
【详解】A.烛芯是由棉线构成,属于有机物,故A错误;
B.光导纤维主要成分是SiO2,烛芯是纤维素,故B错误;
C.烛芯是由棉线构成,不是碳化硅制成,故C错误;
D.烛芯由棉线构成,主要成分是纤维素,故D正确;
故选:D。
5.D
【分析】BaCO3+2H+═CO2↑+H2O+Ba2+中H+表示强酸,但不能为硫酸或硫酸的酸式盐,否则会生成不溶于水的硫酸钡,在离子反应中保留化学式。
【详解】①HCl为强酸,且氯离子不与钡离子反应,离子方程式中可用H+表示,①错误;
②HNO3为强酸,且硝酸根不与钡离子反应,离子方程式中可用H+表示,②错误;
③H2SO4为强酸,但是硫酸根离子会与钡离子反应生成硫酸钡沉淀,不能用H+表示硫酸,③正确;
④KHSO4中含有硫酸根离子,能与钡离子反应生成硫酸钡沉淀,不能用H+表示KHSO4,④正确;
⑤醋酸为弱酸,不能用H+表示醋酸,⑤正确;
⑥HF为弱酸,不能用H+表示HF,⑥正确;
符合条件的为③④⑤⑥,故答案选D。
6.C
【分析】由白色沉淀B是由A和氨水生成的但是能溶于NaOH溶液,可知A为氢氧化铝沉淀,则C为氧化铝1.020g;由蓝色溶液中加入硝酸酸化的硝酸银产生白色沉淀氯化银为11.480g,则原溶液中含有铜离子的质量=总质量-铝离子的质量-氯离子的质量,可确定X的组成。
【详解】A.因为白色沉淀B能溶于NaOH溶液,故不能用过量NaOH溶液代替浓氨水,A项错误;
B.“灼烧”时,是氢氧化铝的分解,没有氧气参与,B项错误;
C.蓝色溶液D中含有的溶质有多种,、、、等,C项正确;
D.由图示数据并根据原子守恒可知,4.020gX中含有铝离子物质的量为,含有氯离子物质的量为,由化合物应显电中性可得三种离子物质的量比值为,则可得X的化学式为,D项错误。
故选C。
7.D
【详解】A、碳酸为弱酸,碳酸氢根不能拆开;
B、硫酸为强酸,硫酸氢根需要拆开;
C、醋酸为弱酸,部分电离,用可逆符号;
答案选D。
8.B
【详解】A、反应为,起氧化作用和还原作用的元素均为N;
B、反应为2Cu+O2+2H2SO4=2CuSO4+2H2O,起氧化作用和还原作用的元素分别为O和Cu;
C、反应为2Cl2+2Ca(OH)2 =CaCl2+Ca(ClO)2+2H2O ,起氧化作用和还原作用的元素均为Cl;
D、反应为KClO3+6HCl=KCl+3Cl2↑+3H2O,起氧化作用和还原作用的元素均为Cl。
9.D
【详解】A.肼中N元素化合价升高,肼在反应中作还原剂,故A错误;
B.反应中每生成1个转移2个电子,故B错误;
C.中N元素化合价降低,在反应中被还原,故C错误;
D.中N元素化合价由+4降低为0,中N元素化合价由-2升高为0,该反应中既是氧化产物又是还原产物,故D正确;
选D。
10.C
【详解】A.稀硫酸为混合物,不属于电解质,故A错误;
B.电离方程式为:NaHCO3=Na++HCO,故B错误;
C.具有强氧化性,、具有强还原性,因能发生氧化还原反应不能大量共存,故C正确;
D.氢氧化铝不能溶于氨水,因此氯化铝中加足量氨水最终生成氢氧化铝沉淀,离子方程式为:,故D错误;
故选:C。
11.BD
【详解】A.“碳纳米泡沫”是一种新型的碳单质,A错误;
B.由于“碳纳米泡沫”直径约6~9nm,因此分散到适当的溶剂中能形成胶体,可产生丁达尔效应,B正确;
C.“碳纳米泡沫”是一种单质,没有形成分散系,因此“碳纳米泡沫”不是胶体,C错误;
D.两者相互转化是同素异形体的转化,没有元素化合价的变化,因此不是氧化还原反应,D正确;
故选BD。
12.AD
【详解】A.HCl水溶液能导电,AgCl熔融状态能导电,所以HCl、AgCl是电解质,故A正确;
B.NH3的水溶液中导电离子由一水合氨电离产生,CO2的水溶液中导电离子由碳酸电离产生,所以NH3、CO2均是非电解质,不属于电解质,故B错误;
C.碱性氧化物一定是金属氧化物,金属氧化物不一定是碱性氧化物,如Al2O3属于两性氧化物,故C错误;
D.非金属氧化物不一定是酸性氧化物,如NO和CO等属于不成盐的氧化物,金属氧化物也不一定碱性氧化物,如Al2O3属于两性氧化物,故D正确;
故选AD。
13.AC
【详解】A. AB段的反应为Ba(OH)2+H2SO4=BaSO4↓+2H2O,BaSO4、H2O都是电解质,故A错误;
B. 溶液导电的原因是有自由移动的离子,B处的导电能力为0,说明溶液中几乎没有自由移动的离子,故B正确;
C. BC段溶液的导电能力不断增大,主要是由于过量的稀硫酸电离出的离子导电,故C错误;
D. B处的导电能力为0,说明溶液中几乎没有自由移动的离子,Ba(OH)2溶液与稀硫酸恰好完全中和,故D正确;
选AC。
14.BD
【详解】A.检验氯离子常用Ag+,但无法区分硫酸根,检验硫酸根常用钡盐,但无法区分氯离子、硝酸根、氢氧根,无法用一种试剂鉴别四种物质,故A不符合题意;
B.四种试剂分别加入过量氢氧化钠,出现白色沉淀的是氯化镁,蓝色沉淀的是氯化铜,先生成白色沉淀,后沉淀溶解的是氯化铝,无明显现象的是氯化钠,故B符合题意;
C.检验硫酸根常用钡离子,检验铵根常用碱溶液,所以若有一种试剂可以区分四种物质,应为氢氧化钡,但只用氢氧化钡无法区分碳酸钠和硫酸钠,故C不符合题意;
D.四种试剂分别加入过量稀盐酸,先沉淀后沉淀消失的是偏铝酸钠,产生刺激性气味气体的是亚硫酸钠,产生沉淀的是硅酸钠,产生无色无味气体的是碳酸钠,故D符合题意;
故答案为BD。
15.BD
【分析】爆炸化合反应是放热反应,反应物的能量高于生成物的能量,在氧化还原反应中,氧化剂的氧化性强于氧化产物的氧化性,据此回答判断。
【详解】A.反应是放热的,只能证明1molCl2能量和1molH2能量和高于2molHCl,故A错误;
B.在氧化还原反应中,氧化剂的氧化性强于氧化产物的氧化性,也强于还原剂的氧化性,能据此反应得到Cl2的氧化性强于H2,故B正确;
C.反应是放热的,只能证明1molCl2能量和1molH2能量和高于2molHCl,故C错误;
D.在氧化还原反应中,氧化剂Cl2的氧化性强于氧化产物HCl的氧化性,故D正确;
故答案选BD。
16. Cu2++2OH-=Cu(OH)2↓ 0.2 9.8 12.5 500mL容量瓶、胶头滴管 a、c
【详解】(1)步骤c中和NaOH溶液反应的离子方程式为:,故填;
(2)两种溶液恰好完全反应时,和NaOH的物质的量之比为1∶2,速率相同,相同时间内体积相同,所以,故填0.2;
(3)10min时,体积为=1L,的物质的量为=0.1mol,产品的质量为,故填9.8g
(4)欲配制480mL溶液,因没有480mL容量瓶,实际应配制500mL溶液,需要硫酸铜晶体的质量为。配制时需要的玻璃仪器还有500mL容量瓶、胶头滴管,故填12.5、500mL容量瓶和胶头滴管;
(5)a.用托盘天平称量时,物体和砝码放反了,且使用了游码,称量的固体质量偏小,所配溶液的物质的量浓度偏低;
b.容量瓶中有少量水,无影响;
c.定容摇匀时,液面下降,是由于液体在瓶塞处损耗,对结果无影响,又加水将导致所配溶液的物质的量浓度偏低;
d.定容时俯视刻度线,水加少了,所配溶液的物质的量浓度偏高;
故填ac。
17. 3Cu+8HNO3(稀)=3Cu(NO3)2 +2NO↑+4H2O 降温结晶 硝酸利用率高,不会产生污染环境的 NO NO2 O2 取少量黑色粉末于试管中,向其中滴加足量稀硫酸,黑色粉末全部溶解,得到蓝色溶液 Cu(NO3)2 晶体的热稳定性较差
【分析】(1)铜与稀硝酸反应产生Cu(NO3)2、NO、H2O,利用电子守恒、原子守恒,书写方程式;
(2)根据Cu(NO3)2的溶解度受温度的影响变化较大,用结晶方法获得晶体;根据是否会造成污染及原料利用率分析判断方案的优劣;
(3)①根据NO是无色气体,NO2是红棕色气体,可确定Cu(NO3)2分解产生了NO2气体;
②利用元素化合价升降总数等于反应过程中电子转移数目及最后无气体剩余判断另外一种气体的成分;
③CuO是碱性氧化物,能溶于稀硫酸产生硫酸铜蓝色溶液;
④加热后得到红棕色和黑色固体,说明加热后硝酸铜分解。
【详解】(1)铜与稀硝酸反应产生Cu(NO3)2、NO、H2O,该反应是氧化还原反应,根据电子守恒、原子守恒,可得该反应的方程式:3Cu+8HNO3(稀)=3Cu(NO3)2 +2NO↑+4H2O;
(2)根据Cu(NO3)2的溶解度曲线可知:温度升高,硝酸钾溶解度大,温度低,硝酸钾溶解度小,溶解度受温度的影响变化较大,可采用将溶液蒸发浓缩、冷却结晶、过滤、洗涤、干燥。甲组方案中一部分硝酸变为大气污染物NO,不仅会污染环境,而且会导致硝酸的利用率降低,而乙组同学先使Cu与空气中氧气反应转化为CuO,然后与硝酸发生复分解反应产生硝酸铜,硝酸全部转化为目标产物,不会产生尾气,因此此方案优于甲组的方案;
(3)①NO是无色气体、二氧化氮是红棕色气体,则得到的红棕色气体是NO2;
②Cu(NO3)2受热分解产生了NO2,N元素化合价由反应前Cu(NO3)2的+5价变为反应后NO2的+4价,化合价降低,获得电子,Cu元素在氧化性环境中不可能变为Cu单质,则根据氧化还原反应的规律,必然有另一种元素化合价升高,根据盐的组成可知只能是Cu(NO3)2中-2价的O变为单质O2,由于最后气体无剩余,说明n(NO2):n(O2)=4:1,故晶体分解的生成的气体还有O2,反应的方程式为2Cu(NO3)22CuO+4NO2↑+O2↑;
③CuO是碱性氧化物,能溶于稀硫酸生成蓝色的硫酸铜溶液,取少量黑色粉末于试管中,向其中滴加足量稀硫酸,若看到黑色固体粉末全部溶解,得到蓝色溶液,就证明固体为CuO;
④加热后得到红棕色和黑色固体,说明加热后硝酸铜分解,由此得出Cu(NO3)2晶体的热稳定性较差。
【点睛】本题考查性质实验方案设计,侧重考查实验操作、分析判断能力,明确元素化合物性质、实验评价能力是解本题关键,知道NO2和NO性质的区别,掌握NO2是红棕色气体为该题的突破口,题目难度不大。
18. 丁二酸酐 Zn-Hg,HCl ①③
【分析】(1)根据羧酸脱水可形成酸酐,则W的结构简式是有1分子丁二酸脱去1分子水形成的,所以其名称为丁二酸酐;根据流程反应②将发生脱氧的还原反应,即模仿反应④,所以试剂X为Zn-Hg HCl;根据信息反应傅-克酰基化反应的1个实例:判断①~⑤属于傅-克酰基化反应;
(2)反应⑥与反应①类似,则根据B的分子式,则反应⑥的化学方程式为;根据(1)条件PPA反应③为傅-克酰基化反应推导蒽醌的结构简式;反应⑧即类似(1)反应④,是脱氧的还原反应。
【详解】(1)根据羧酸脱水可形成酸酐,则W的结构简式是有1分子丁二酸脱去1分子水形成的,所以其名称为丁二酸酐;根据流程反应②将发生脱氧的还原反应,即模仿反应④,所以试剂X为Zn-Hg、HCl;根据信息反应傅-克酰基化反应的1个实例:,则①③属于;
故答案为:丁二酸酐;Zn-Hg、HCl;①③;
(2)反应⑥与反应①类似,则根据B的分子式,则反应⑥的化学方程式为;
由(1)条件PPA反应③为傅-克酰基化反应,则B也发生傅-克酰基化反应生成蒽醌,则结构简式为;反应⑧即类似(1)反应④,是脱氧的还原反应;
故答案为:;;还原反应。
19. Ba(OH)2;②Ba2++2OH-+NH4++H++SO42-=BaSO4+NH3↑+2H2OFeI22NO3-+8H++6I-=2NO↑+3I2+4H2ONO3-+4H++3Fe2+=NO↑+2H2O+3Fe3+取少量上述溶液于试管中滴加几滴KSCN溶液,若变红则两个原因都有,否则是第一种原因NO3-+4H++3e-=NO↑+2H2O
【详解】(1)A的水溶液呈强酸性,知A中一定含有HSO4—,B的水溶液呈强碱性,知B中一定含有OH-,不溶于HNO3的白色沉淀是BaSO4,能使红色石蕊试纸变蓝的气体是氨气,所以A是NH4HSO4,B是Ba(OH)2。(2)①A的水溶液呈浅绿色说明一定含有Fe2+,B焰色反应为黄色说明含有Na+,而A的水溶液中含Fe2+且加入稀盐酸无明显现象说明一定不含有OH-、NO3—、HCO3—、AlO2—,但再加入B后变黄色说明B中含有NO3—(因为在酸性条件下NO3—具有氧化性),A、B溶液混合无明显现象说明A中不含HSO4—,所以A是FeI2。②Fe2+与I-在酸性条件下均可被NO3—氧化,且生成的Fe3+和I2的溶液均显黄色。③Fe3+可用KSCN溶液或苯酚鉴别,I2可用淀粉鉴别。④原电池中电子由负极流向正极,而b极作为原电池的正极得到电子发生还原反应,即NO3—被还原为NO。
点睛:本题考查无机物的性质及推断,考查考生推断和应用知识解决问题的能力。
河南省周口市川汇区周口恒大中学2023-2024学年高二上学期12月月考化学试题含答案: 这是一份河南省周口市川汇区周口恒大中学2023-2024学年高二上学期12月月考化学试题含答案,共25页。试卷主要包含了考生必须保持答题卡的整洁,下列物质中属于弱电解质的是等内容,欢迎下载使用。
河南省周口市川汇区周口恒大中学2023-2024学年高一上学期12月月考化学试题含答案: 这是一份河南省周口市川汇区周口恒大中学2023-2024学年高一上学期12月月考化学试题含答案,共18页。试卷主要包含了考生必须保持答题卡的整洁,下列说法不正确的是,下列事实与胶体性质无关的是,化学与生产、生活密切相关等内容,欢迎下载使用。
河南省周口恒大中学2023-2024学年高一上学期12月月考化学试题(Word版附解析): 这是一份河南省周口恒大中学2023-2024学年高一上学期12月月考化学试题(Word版附解析),共14页。试卷主要包含了考生必须保持答题卡的整洁,下列说法不正确的是,下列事实与胶体性质无关的是,化学与生产、生活密切相关等内容,欢迎下载使用。

