2020年中考化学真题分项汇编专题 07 自然界的水(含解析)
展开专题 07 自然界的水
考点 1 水的组成
1.(2020年安徽中考)理论上电解水得到氧气和氢气的体积比为1∶2。某同学用碳棒作电极进行电解水实验,得到氧气和氢气的体积比小于1∶2,对产生此现象原因的猜想不合理的是( )
A. 部分氧气溶于水 B. 部分氧气与碳棒反应
C. 部分氧气被碳棒吸附 D. 部分氧气与氢气反应重新生成了水
【答案】D
【解析】A、在室温下,1L水中能溶解约30mL氧气,而氢气难溶于水,室温下,溶解的比氧气少,故得到氧气和氢气的体积比小于1:2,不符合题意;
B、碳能与氧气在一定条件下反应生成二氧化碳,故可能是部分氧气与碳棒发生了反应,不符合题意;
C、碳棒具有疏松多孔的结构,可能会吸附一部分氧气,不符合题意;
D、在电解水实验中,“正氧负氢”,氧气在正极生成,氢气在负极生成,故氧气与氢气不可能重新生成水,符合题意。
故选D
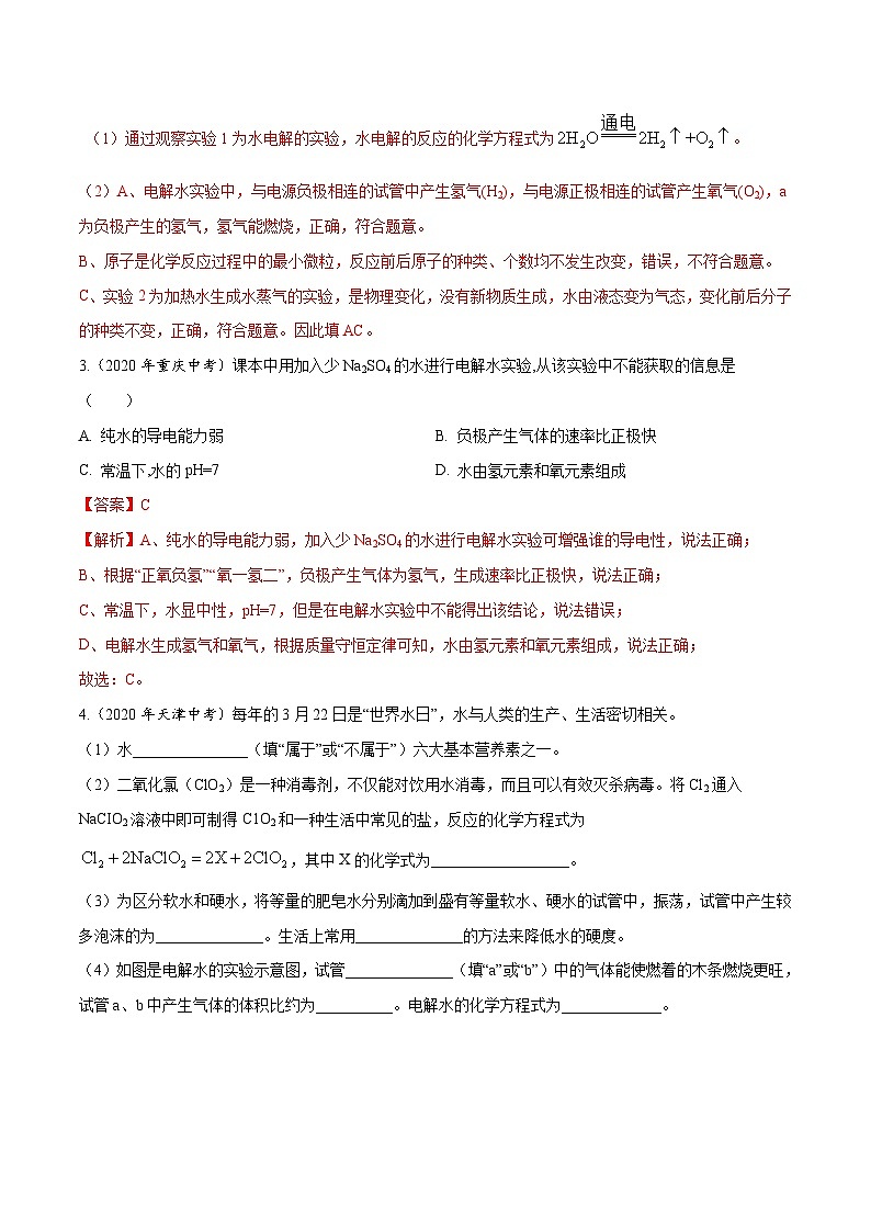
2.(2020年北京中考)下列是两个关于水的实验。
(1)实验1,反应的化学方程式为________。
(2)下列说法正确是______(填序号)。
A 实验1,试管a中得到的气体能燃烧
B 实验1,反应前后原子的种类、个数均改变
C 实验2,水变化前后分子的种类不变
【答案】 (1). (2). AC
【解析】
(1)通过观察实验1为水电解的实验,水电解的反应的化学方程式为。
(2)A、电解水实验中,与电源负极相连的试管中产生氢气(H2),与电源正极相连的试管产生氧气(O2),a为负极产生的氢气,氢气能燃烧,正确,符合题意。
B、原子是化学反应过程中的最小微粒,反应前后原子的种类、个数均不发生改变,错误,不符合题意。
C、实验2为加热水生成水蒸气的实验,是物理变化,没有新物质生成,水由液态变为气态,变化前后分子的种类不变,正确,符合题意。因此填AC。
3.(2020年重庆中考)课本中用加入少Na2SO4的水进行电解水实验,从该实验中不能获取的信息是( )
A. 纯水的导电能力弱 B. 负极产生气体的速率比正极快
C. 常温下,水的pH=7 D. 水由氢元素和氧元素组成
【答案】C
【解析】A、纯水的导电能力弱,加入少Na2SO4的水进行电解水实验可增强谁的导电性,说法正确;
B、根据“正氧负氢”“氧一氢二”,负极产生气体为氢气,生成速率比正极快,说法正确;
C、常温下,水显中性,pH=7,但是在电解水实验中不能得出该结论,说法错误;
D、电解水生成氢气和氧气,根据质量守恒定律可知,水由氢元素和氧元素组成,说法正确;
故选:C。
4.(2020年天津中考)每年的3月22日是“世界水日”,水与人类的生产、生活密切相关。
(1)水_______________(填“属于”或“不属于”)六大基本营养素之一。
(2)二氧化氯(ClO2)是一种消毒剂,不仅能对饮用水消毒,而且可以有效灭杀病毒。将Cl2通入 NaCIO2溶液中即可制得C1O2和一种生活中常见的盐,反应的化学方程式为,其中X的化学式为__________________。
(3)为区分软水和硬水,将等量的肥皂水分别滴加到盛有等量软水、硬水的试管中,振荡,试管中产生较多泡沫的为______________。生活上常用______________的方法来降低水的硬度。
(4)如图是电解水的实验示意图,试管______________(填“a”或“b”)中的气体能使燃着的木条燃烧更旺,试管a、b中产生气体的体积比约为__________。电解水的化学方程式为_____________。
【答案】 (1). 属于 (2). NaC1 (3). 软水 (4). 煮沸 (5). b (6). 2:1 (7).
【解析】
电解水正极生成氧气,负极生成氢气,氢气和氧气的体积比为2:1。
(1)六大基本营养素是糖类、油脂、蛋白质、维生素、水和无机盐,故水属于六大基本营养素之一。
(2)由质量守恒定律可知,反应前后原子数目和种类均不变,反应的化学方程式为,反应前有4个氯原子,2个钠原子,4个氧原子,反应后有2个氯原子,4个氧原子,X前面的化学计量数为2,故X的化学式为NaC1。
(3)将等量的肥皂水分别滴加到盛有等量软水、硬水的试管中,振荡,试管中产生较多泡沫的为软水。煮沸可以将清除水中的钙镁离子,故生活上常用煮沸的方法来降低水的硬度。
(4)电解水正极生成氧气,负极生成氢气,氢气和氧气的体积比为2:1,氧气具有助燃性,能使燃着的木条燃烧更旺,故试管b中的气体能使燃着的木条燃烧更旺,试管a中的气体是氢气,试管b中的气体是氧气,故试管a、b中产生气体的体积比约为2:1。电解水生成氢气和氧气,故电解水的化学方程式为。
5.(2020年黑龙江大庆中考)(1)在电解水的实验中,产生的H2和O2的体积比约为_____。
(2)硫在空气里燃烧发出_____色火焰。
(3)画出铝离子的结构示意图_____。
(4)由于氮气的化学性质不活泼,因此常用作_____。
(5)日常生活中肥皂水遇_____ ( 填“硬水”或“软水”)泡沫少、易起浮渣。
【答案】2:1 淡蓝 保护气 硬水
【解析】(1)在电解水的实验中,正极产生的气体是氧气,负极产生的气体是氢气,并且产生的H2和O2的体积比约为2:1。故答案为:2:1;
(2)硫在空气里燃烧,放出热量、发出淡蓝色火焰、生成有刺激性气味的气体。故答案为:淡蓝;
(3)铝是第13号元素,则铝原子的质子数和核外电子数均为13。铝原子丢失3个电子,形成铝离子,则铝离子核内有13个质子,核外有2个电子层,第一层上有2个电子、第二层上有8个电子,其离子结构示意图为:。故答案为:;
(4)由于氮气的化学性质不活泼,因此常用作食品的保护气。故答案为:保护气;
(5)由于硬水中钙、镁化合物的含量较多,日常生活中常使用肥皂水进行鉴别。肥皂水遇硬水产生较多的浮渣,遇软水产生较多的泡沫。故答案为:硬水。
考点 2 水的净化
6.(2020年新疆中考)下列关于水的说法正确的是( )
A. 用肥皂水不能区别硬水和软水
B. 蒸馏后得到的水是纯净物
C. 生活污水可以随意排放
D. 在河水样品中加入明矾可以除去水中所有杂质
【答案】B
【解析】A、肥皂水在硬水中易起浮渣,在软水中泡沫较多,可用肥皂水来区分硬水和软水,不符合题意;
B、蒸馏后得到的水只由一种物质组成,属于纯净物,符合题意;
C、生活污水随意排放会污染环境,应处理达标后再排放,不符合题意;
D、在河水样品中加入明矾,明矾溶于水形成的胶状物能吸附水中悬浮的杂质,使杂质沉降,并不能除去所有杂质,不符合题意。
故选B。
7.(2020年贵州遵义中考)欲将硬水软化,生活中常用的方法是
A. 加肥皂水
B. 静置沉淀
C. 加入明矾
D. 加热煮沸
【答案】D
【解析】硬水是指含有较多可溶性钙、镁化合物的水;而软水是指不含或含较少可溶性钙、镁化合物的水。
A. 加肥皂水,是常用来区分硬水和软水的方法,不符合题意;
B. 静置沉淀,除去大颗粒的不溶物,不符合题意;
C. 加入明矾,除去悬浮的小颗粒不溶物,不符合题意;
D. 在生活中降低水的硬度的方法是加热煮沸,煮沸能减少硬水钙、镁化合物的含量。故选D。
8.(2020年河北中考)下列有关水的说法不正确的是
A. 煮沸可给水杀菌消毒
B. 过滤可使海水转化为淡水
C. 用肥皂水可区分硬水和软水
D. 用活性炭可除去水中异味
【答案】B
【解析】A、煮沸可杀死水中的细菌,可给水杀菌消毒,故A正确;
B、过滤可将不溶性固体与液体分离开,过滤不能把溶解在水中的物质分离出来,过滤不能将海水转化为淡水,故B不正确;
C、往水中滴加肥皂水振荡,产生泡沫较多是软水,泡沫较少的是硬水,可以用肥皂水可区分硬水和软水,故C正确;
D、活性炭具有吸附性,可以吸附水中色素和异味,可以用活性炭可除去水中异味,故D正确。故选B。
9.(2020年青海中考)下列对河水的净化操作中,净化程度最高的是
A. 蒸馏
B. 过滤
C. 加入活性炭
D. 静置沉淀
【答案】A
【解析】在水的净化过程中,自然沉降(即静置沉降),是重力的作用下,水中的较大的、重的不溶物下沉;吸附沉降即化学沉降,是利用明矾在水中形成絮状物质,使悬浮颗粒聚集而沉降;过滤除掉沉降还不能除掉的小颗粒不溶物;活性炭能吸附水中的色素和异味,蒸馏是加热到水的沸点使水从混合物中蒸发出来,然后再被冷凝成液态的水,得到的蒸馏水是纯净物。其中净化程度最高的方法是蒸馏。
故选A。
考点 3 水资源的利用与保护
10.(2020年安徽中考)某同学的下列生活行为不符合环保理念的是( )
A. 骑自行车上学 B. 将废弃易拉罐丢入“可回收垃圾”桶
C. 用洗菜的水冲厕所 D. 夏季使用空调时,将温度调至最低
【答案】D
【解析】A、骑自行车上学,可以减少化石燃料的使用,节约资源,减少污染物的排放,符合环保理念,不符合题意;
B、将废弃易拉罐丢入“可回收垃圾”桶,可以实现资源的循环利用,保护环境,符合环保理念,不符合题意;
C、用洗菜的水冲厕所,可以节约用水,保护水资源,符合环保理念,不符合题意;
D、夏季使用空调时,将温度调至最低,会造成资源的浪费,增加污染物的排放,不符合环保理念,符合题意。
故选D。
11.(2020年江西中考)下列做法违背节水理念的是( )
A. 防止水龙头滴漏
B. 采用大水漫灌农作物
C. 使用节水器具
D. 循环利用工业用水
【答案】B
【解析】A、防止水龙头滴漏,节约用水保护了水资源,不符合题意;
B、采用大水漫灌农作物,不利于节约用水,符合题意;
C、推广使用节水器具,有利于保护水资源,不符合题意;
D、将工业冷却用水循环利用,可以节约用水,不符合题意。故选B。
12.(2020年海南中考)化学是造福人类的科学。
(1)环境化学-------水是生命之源,写出一种节约水的措施_____
(2)农业化学-------化肥对提高农作物产量具有重要作用,尿素(CO(NH2)2)属于_____(选填“氮”、“磷”或“钾)肥;
(3)“低能耗、“低废水”、“低废弃物”是低碳理念的重要内涵,如下列 A、B 做法符合“低碳理念”,请你再补充一种做法。
A 推广无纸化办公
B 用旧报纸制铅笔杆
C _
【答案】用洗菜水浇花(或用洗衣服的水冲厕所等) 氮 夏天空调温度不调得很低
【解析】(1)用洗菜水浇花、用洗衣服的水冲厕所、随时关闭水龙头等都可以节约用水。
(2)只含有氮元素一种营养元素的肥料是氮肥,尿素含氮元素,属于氮肥;
(3)A 推广无纸化办公,可节约纸张; B 用旧报纸制铅笔杆,可少砍伐树木;C 夏天空调温度不调得很低,可节约大量的电能,符合“低碳理念”。
专题07 自然界的水(第02期)-2023年中考化学真题分项汇编(全国通用): 这是一份专题07 自然界的水(第02期)-2023年中考化学真题分项汇编(全国通用),文件包含专题07自然界的水第02期-学易金卷2023年中考化学真题分项汇编全国通用原卷版docx、专题07自然界的水第02期-学易金卷2023年中考化学真题分项汇编全国通用解析版docx等2份试卷配套教学资源,其中试卷共16页, 欢迎下载使用。
2024年中考化学真题分项汇编(全国通用)专题07 自然界的水(第02期)(原卷版+解析): 这是一份2024年中考化学真题分项汇编(全国通用)专题07 自然界的水(第02期)(原卷版+解析),共14页。
2020年中考化学真题分项汇编专题21 物质的推断(含解析): 这是一份2020年中考化学真题分项汇编专题21 物质的推断(含解析),共9页。试卷主要包含了 H2O2 等内容,欢迎下载使用。

