

2020年中考化学真题分项汇编专题 03 空气(含解析)
展开专题03 空气
考点 1 空气的成分及各成分的性质和用途
1.(2020年北京中考)下列气体中,能供给动植物呼吸的是
A. O2 B. H2 C. N2 D. CO2
【答案】A
【解析】A、氧气的用途是支持燃烧和供给呼吸,故A正确;
B、氢气不能供给呼吸,故B错误;
C、氮气化学性质稳定,也不能供给呼吸,故C错误;
D、二氧化碳既不能燃烧也不能支持燃烧,还不能供给呼吸,故D错误。故选A。
2.(2020年黑龙江中考)下列关于空气成分的说法错误的是
A. 氧气约占空气总体积4/5
B. 稀有气体可制成多种用途的电光源如霓虹灯
C. 氮气充入食品包装中以防腐
D. 二氧化碳在大气中含量不断上升,从而导致温室效应增强
【答案】A
【解析】A、空气中氧气的体积分数约为 21%,说法错误;
B、稀有气体通电时会发出有色光,所以稀有气体可制成多种用途的电光源,说法正确;
C、氮气的化学性质稳定,所以氮气可充入食品包装袋中防腐,说法正确;
D、二氧化碳是导致温室效应的主要气体,二氧化碳在大气中含量不断上升,从而导致温室效应增强,说法正确。
故选:A。
3.(2020年贵州安顺中考)空气是人类生产活动的重要资源。下列关于空气的说法正确的是
A. 洁净的空气是纯净物
B. 空气中可分离出氧气用于医疗急救
C. 空气中含量最多的气体是二氧化碳
D. 空气中氮气的化学性质比氧气活泼
【答案】B
【解析】A、空气是由多种物质组成的混合物,故错误;
B、氧气支持呼吸,故可用于医疗急救,故正确;
C、空气中含量最多的气体是氮气,故错误;
D、氮气的化学性质不活泼,故错误;故选B。
4.(2020年青海中考)空气中含量最多且化学性质不活泼的气体是( )
A. O2 B. CO2 C. N2 D. Ne
【答案】C
【解析】空气中各成分及体积分数为:氮气:78%、氧气:21%、稀有气体:0.94%、二氧化碳0.03%、水蒸气和杂质:0.03%.氮气在空气中含量最多且化学性质不活泼,故选C。
5.(2020年天津中考)空气中,氧气的体积分数约为( )
A. 0.03% B. 0.94% C. 21% D. 78%
【答案】C
【解析】空气的成分按体积计算,大约是氮气78%、氧气21%、稀有气体0.94%、二氧化碳0.03%、其它气体和杂质0.03%;故选:C。
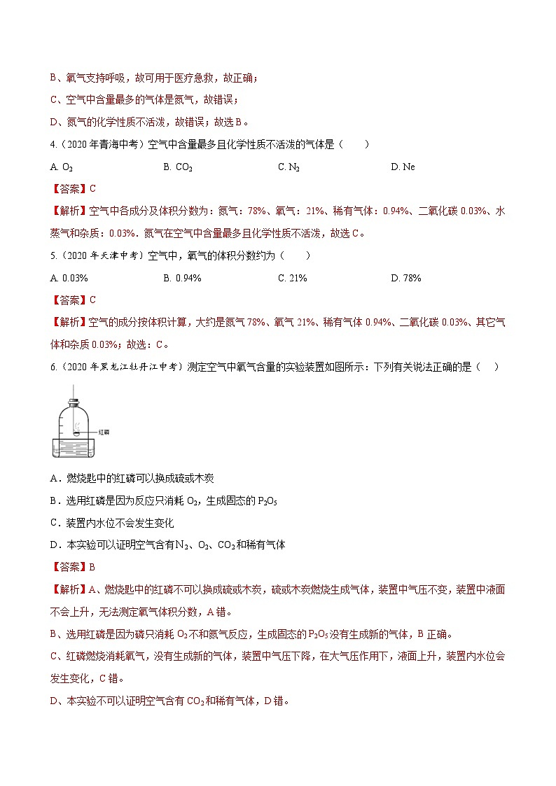
6.(2020年黑龙江牡丹江中考)测定空气中氧气含量的实验装置如图所示:下列有关说法正确的是( )
A.燃烧匙中的红磷可以换成硫或木炭
B.选用红磷是因为反应只消耗O2,生成固态的P2O5
C.装置内水位不会发生变化
D.本实验可以证明空气含有N2、O2、CO2和稀有气体
【答案】B
【解析】A、燃烧匙中的红磷不可以换成硫或木炭,硫或木炭燃烧生成气体,装置中气压不变,装置中液面不会上升,无法测定氧气体积分数,A错。
B、选用红磷是因为磷只消耗O2不和氮气反应,生成固态的P2O5没有生成新的气体,B正确。
C、红磷燃烧消耗氧气,没有生成新的气体,装置中气压下降,在大气压作用下,液面上升,装置内水位会发生变化,C错。
D、本实验不可以证明空气含有CO2和稀有气体,D错。
故选:B。
7.(2020年辽宁中考)水和空气都是重要的自然资源,与人类的生产生活密切相关。
(1)电解水实验产生氢气和氧气,证明水是由_______(填元素名称或符号)两种元素组成的。
(2)生活中常用_______区分硬水和软水。
(3)节约用水是保护水资源的有效途径,请写出一种生活中节约用水的做法_______。
(4)空气中稀有气体的体积分数约为________。
(5)空气中二氧化碳的含量不断上升,从而导致________,使全球气候变暖。
(6)空气质量日报可以及时准确反映空气质量状况。空气质量级别分为六级,级别越高则空气污染程度越______(填“轻”或“重”)。
【答案】 (1). 氢、氧(或H、O) (2). 肥皂水 (3). 用淘米水浇花(合理即可) (4). 0.94% (5). 温室效应增强 (6). 重
【解析】(1)电解水实验产生氢气和氧气,氢气是由氢元素组成,氧气是由氧元素组成,化学变化中元素的种类不变,证明水是由氢、氧(或H、O)两种元素组成,故填:氢、氧(或H、O)。
(2)生活中常用肥皂水区分硬水软水,起泡多浮渣少是软水,起泡少浮渣多是硬水,故填:肥皂水。
(3)节约用水是保护水资源的有效途径,生活中节约用水的做法很多比如用淘米水浇花,故填:用淘米水浇花。
(4)空气中稀有气体体积分数为0.94%,故填:0.94%。
(5)二氧化碳含量增加,会导致温室效应增强,故填:温室效应增强。
(6)空气质量日报可以及时准确反映空气质量状况。空气质量级别分为六级,级别越高则空气污染越重,故填:重。
考点 2 空气的污染与防治
8.(2020年黑龙江中考)“绿水青山就是金山银山”,保护环境势在必行。请回答下列问题:
(1)请写出造成水体污染的原因_____(答一点即可)
(2)请写出酸雨的危害( )(答一点即可)
(3)在汽油中加入适量乙醇作为汽车燃料(车用乙醇汽油),请写出使用乙醇汽油的一条优点_____。
【答案】 (1). 未经处理的废水、废物任意排放或生活污水的任意排放或农药、化肥的不合理施用等(答一点,合理即可) (2). 腐蚀大理石建筑或破坏道路桥梁或腐蚀金属雕像(制品)或破坏森林或使植物枯萎死亡,农业减产或污染水源,危害水生动植物生存或危害人体健康等(答一点,合理即可) (3). 节省石油资源;减少汽车尾气污染;促进农业生产(答一点,合理即可)
【解析】(1)水污染主要来自工业废水、农业废水和生活污水,即未经处理的废水、废物任意排放或生活污水的任意排放或农药、化肥的不合理施用等,故填未经处理的废水、废物任意排放或生活污水的任意排放或农药、化肥的不合理施用等。
(2)酸雨的pH<5.6,酸性较强,会腐蚀大理石建筑或破坏道路桥梁或腐蚀金属雕像(制品)或破坏森林或使植物枯萎死亡,农业减产或污染水源,危害水生动植物生存或危害人体健康等,故填腐蚀大理石建筑或破坏道路桥梁或腐蚀金属雕像(制品)或破坏森林或使植物枯萎死亡,农业减产或污染水源,危害水生动植物生存或危害人体健康等。
(3)汽油中加入适量乙醇作为汽车燃料,能够减少汽油的燃烧量,可以节省石油资源,或减少汽车尾气污染,或促进农业生产等,故填节省石油资源,或减少汽车尾气污染,或促进农业生产等。
9.(2020年重庆中考)2020年6月,某高速路上一辆液化着油气槽罐车发生爆炸。爆炸产生的以下物质不属于空气污染物的是( )
A. NO2 B. CO C. 粉尘 D. H2O
【答案】D
【解析】A、有害气体主要有一氧化碳、二氧化硫、二氧化氮等气体,二氧化氮属于空气污染物;
B、有害气体主要有一氧化碳、二氧化硫、二氧化氮等气体,一氧化碳属于空气污染物;
C、粉尘主要指一些固体小颗粒,粉尘属于空气污染物;
D、水不属于空气污染物;
故选:D。
考点 3 空气中氧气含量的测定
10.(2020年北京中考)利用如图装置验证了空气中氧气的含量。下列叙述不正确的是
A. 实验前需检查装置气密性
B. 白磷的作用是消耗试管中的氧气
C. 白磷熄火、试管冷却后再打开止水夹
D. 最终量筒中液面约降至40mL刻度线处
【答案】D
【解析】A、该装置是利用白磷燃烧消耗氧气,反应后,装置内压强减小,在压强差的作用下,量筒中的水进入试管,进入水的体积就是空气中氧气的体积,故实验前需检查装置的气密性,否则,装置漏气,外界空气进入,会使实验结果偏小,不符合题意;
B、白磷的作用是将试管内的氧气耗尽,使装置内压强减小,在压强差的作用下,量筒中的水进入试管,进入水的体积就是空气中氧气的体积,不符合题意;
C、白磷熄灭,试管冷却后,再打开止水夹,否则,试管内的气体受热膨胀,占据了一定的空间,会使进入水的体积偏小,从而使实验结果偏小,不符合题意;
D、空气中氧气的体积约占空气体积的,故进入水的体积大约是:130mL×=26mL,故最终量筒中液面约降至50mL-26mL=24mL刻度线处,符合题意。
故选D。
11.(2020年重庆中考)2020年6月,某高速路上一辆液化着油气槽罐车发生爆炸。爆炸产生的以下物质不属于空气污染物的是( )
A. NO2 B. CO C. 粉尘 D. H2O
【答案】D
【解析】A、有害气体主要有一氧化碳、二氧化硫、二氧化氮等气体,二氧化氮属于空气污染物;
B、有害气体主要有一氧化碳、二氧化硫、二氧化氮等气体,一氧化碳属于空气污染物;
C、粉尘主要指一些固体小颗粒,粉尘属于空气污染物;
D、水不属于空气污染物;
故选:D。
专题03 空气、氧气(第02期)-2023年中考化学真题分项汇编(全国通用): 这是一份专题03 空气、氧气(第02期)-2023年中考化学真题分项汇编(全国通用),文件包含专题03空气氧气第02期-学易金卷2023年中考化学真题分项汇编全国通用原卷版docx、专题03空气氧气第02期-学易金卷2023年中考化学真题分项汇编全国通用解析版docx等2份试卷配套教学资源,其中试卷共27页, 欢迎下载使用。
专题03 空气 氧气-5年(2019-2023)中考1年模拟化学真题分项汇编(广东专用): 这是一份专题03 空气 氧气-5年(2019-2023)中考1年模拟化学真题分项汇编(广东专用),文件包含专题03空气氧气原卷版-5年2019-2023中考1年模拟化学真题分项汇编广东专用docx、专题03空气氧气解析版-5年2019-2023中考1年模拟化学真题分项汇编广东专用docx等2份试卷配套教学资源,其中试卷共41页, 欢迎下载使用。
2024年中考化学真题分项汇编(全国通用)专题03 空气、氧气(第02期)(原卷版+解析): 这是一份2024年中考化学真题分项汇编(全国通用)专题03 空气、氧气(第02期)(原卷版+解析),共25页。