









小学科学教科版 (2017)三年级上册1.感受空气授课免费课件ppt
展开
这是一份小学科学教科版 (2017)三年级上册1.感受空气授课免费课件ppt,文件包含教科版三年级科学上册第二单元第1课《感受空气》教学PPTppt、教科版三年级科学上册第二单元第1课《感受空气》教学设计docx、教科版三年级科学上册第二单元第1课《感受空气》练习题docx、教科版三年级科学《感受空气》仁寿县书院小学校高卫东1mp4等4份课件配套教学资源,其中PPT共16页, 欢迎下载使用。
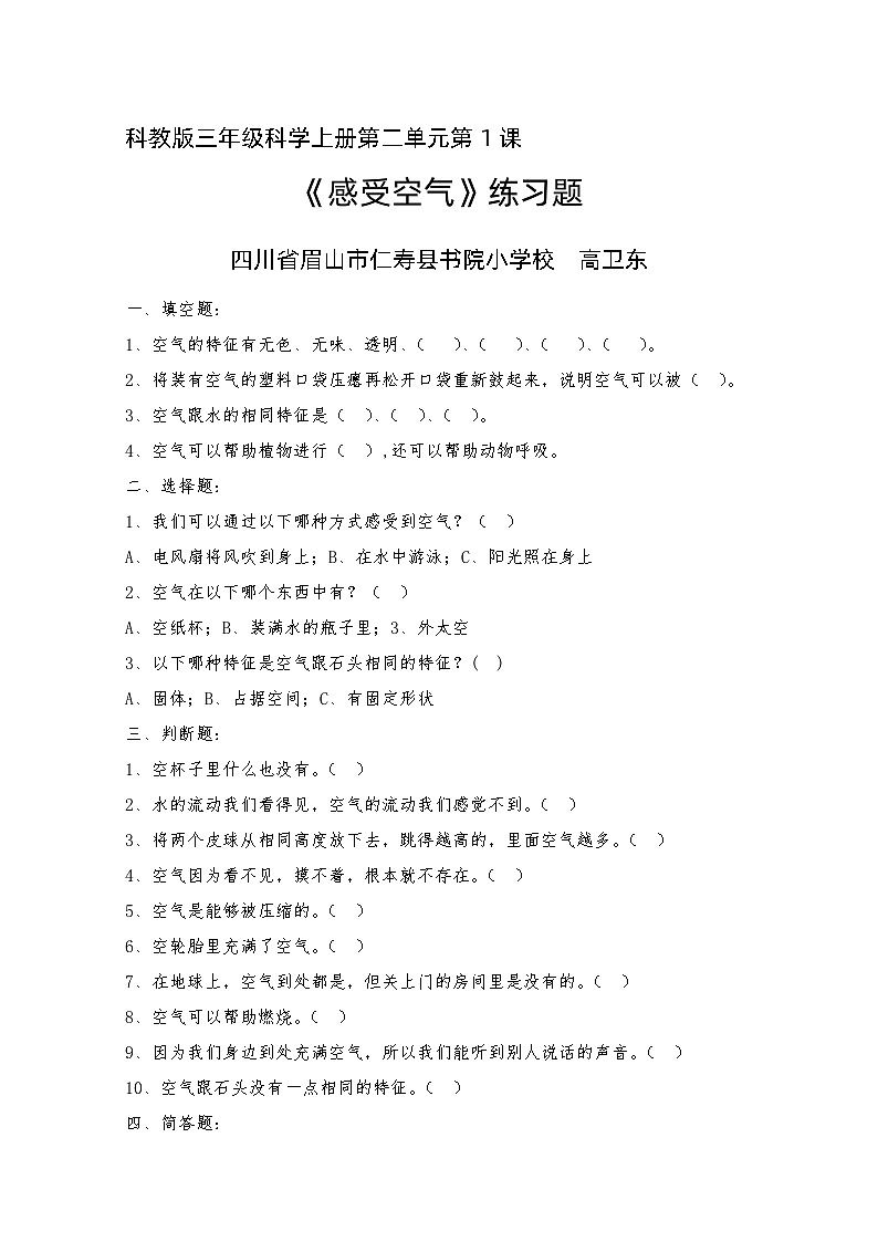
科教版三年级科学上册第二单元第1课《感受空气》练习题四川省眉山市仁寿县书院小学校 高卫东一、填空题:1、空气的特征有无色、无味、透明、( )、( )、( )、( )。2、将装有空气的塑料口袋压瘪再松开口袋重新鼓起来,说明空气可以被( )。3、空气跟水的相同特征是( )、( )、( )。4、空气可以帮助植物进行( ),还可以帮助动物呼吸。二、选择题:1、我们可以通过以下哪种方式感受到空气?( )A、电风扇将风吹到身上;B、在水中游泳;C、阳光照在身上2、空气在以下哪个东西中有?( )A、空纸杯;B、装满水的瓶子里;3、外太空3、以下哪种特征是空气跟石头相同的特征?( )A、固体;B、占据空间;C、有固定形状三、判断题:1、空杯子里什么也没有。( )2、水的流动我们看得见,空气的流动我们感觉不到。( )3、将两个皮球从相同高度放下去,跳得越高的,里面空气越多。( )4、空气因为看不见,摸不着,根本就不存在。( )5、空气是能够被压缩的。( )6、空轮胎里充满了空气。( )7、在地球上,空气到处都是,但关上门的房间里是没有的。( )8、空气可以帮助燃烧。( )9、因为我们身边到处充满空气,所以我们能听到别人说话的声音。( )10、空气跟石头没有一点相同的特征。( )四、简答题:空气的特征有哪些?2、空气的作用有哪些? 答 案一、填空题:1、会流动、容易泄漏、非常轻、能占据空间2、压缩3、无色、无味、透明4、光合作用二、选择题:1、A2、A3、B三、判断题:1、X√2、X3、√4、X5、√6、√7、X8、√9、√10、X四、简答题:1、空气的特征有:无色、无味、透明、非常轻、能流动、容易泄漏、能占据空间、能压缩等。2、空气的作用有:(1)动物呼吸、植物光合作用都离不开空气;(2)帮助火焰燃烧;(3)空气流动形成风;(4)传播声音等。
相关课件
这是一份小学科学教科版 (2017)三年级上册1.感受空气授课ppt课件,共17页。PPT课件主要包含了新知导入,聚焦问题,空气是什么样的,无气味,摸不到,与生命的关系,人要呼吸空气,生物离不开空气,二氧化碳,燃烧需要空气等内容,欢迎下载使用。
这是一份教科版 (2017)三年级上册1.感受空气背景图ppt课件,文件包含第1课感受空气课件-教科版科学三年级上册pptx、感受空气mp4等2份课件配套教学资源,其中PPT共22页, 欢迎下载使用。
这是一份小学科学教科版 (2017)三年级上册1.感受空气精品教学ppt课件
