


新教材适用2023年高中生物第1章发酵工程测评B北师大版选择性必修3
展开第1章测评(B)
(时间:90分钟 满分:100分)
一、选择题(每小题3分,共60分。在每小题给出的四个选项中,只有一项是符合题目要求的)
1.下列关于果酒、果醋、泡菜制作的叙述,正确的是( )。
A.果酒、果醋和泡菜的制作都是利用自然的纯种微生物发酵产生的
B.分两阶段发酵果醋时,第一阶段的发酵条件与第二阶段相同
C.变酸的果酒表面的菌膜含大量酵母菌
D.传统发酵技术制作的泡菜可能因操作不当,导致其中含有害的微生物
答案:D
解析:果酒、果醋和泡菜的制作都是利用微生物自然发酵产生的,没有专门的接种和灭菌环节,所以利用的不是纯种微生物。分两阶段发酵果醋时,第一阶段即果酒的制作,应密封发酵,第二阶段的发酵即果醋的制作,应在有氧条件下进行。变酸的果酒表面的菌膜含大量醋酸杆菌。
2.下列不属于传统发酵技术的是( )。
A.通过微生物的培养生产胰岛素
B.果酒和果醋的制作
C.利用乳酸菌发酵制作泡菜
D.利用微生物发酵制作腐乳
答案:A
解析:传统发酵技术是指利用多种微生物自然发酵制作产品的技术,B、C、D三项均属于此类。
3.某同学提交了在家用带盖玻璃瓶制作果酒和果醋的实验报告,他的做法错误的是( )。
A.选择新鲜的葡萄清洗,去蒂后榨汁
B.将玻璃瓶用酒精消毒后,装满葡萄汁
C.酒精发酵期间,根据发酵进程适时拧松瓶盖放气
D.酒精发酵后去除瓶盖,盖双层纱布,再进行乙酸发酵
答案:B
解析:选择新鲜的葡萄清洗,去蒂后榨汁,A项正确。葡萄汁不能装满玻璃瓶,需预留出约1/3的空间,B项错误。酒精发酵期间会产生CO2,故需适时拧松瓶盖,防止发酵瓶爆裂,C项正确。醋酸杆菌是好氧微生物,故乙酸发酵时应去除瓶盖,加双层纱布,D项正确。
4.无菌技术是微生物培养获得成功的关键。下列有关说法正确的是( )。
①微生物培养时,关键是避免杂菌的入侵, 对无菌操作的要求非常严格 ②对培养基及器械用高压蒸汽灭菌 ③对实验空间及操作者的双手进行表面消毒时要考虑药剂的消毒效果及实验者的安全 ④不同器械、不同用具区别对待,采用不同灭菌方法 ⑤对目的菌及培养基可用高压蒸汽灭菌 ⑥如果不小心导致污染,将可能造成培养工作前功尽弃
A.①②③④⑤ B.①②③④
C.①②③④⑥ D.①②③④⑤⑥
答案:C
5.下列关于微生物营养的叙述,正确的是( )。
A.CO2既是硝化细菌的碳源,也是其能源
B.将酵母菌培养在由硝酸铵、硫酸镁、氯化钙、磷酸二氢钾、必需的微量元素和水配成的营养液中,一段时间内酵母菌的数量先增加后减少
C.糖类和N2是乳酸菌的碳源和氮源,该生物所需的能源来自乳酸的氧化分解
D.葡萄糖既是酵母菌的碳源,也是其能源,但CO2一定不是酵母菌的碳源
答案:D
解析:CO2是硝化细菌的碳源,但不是其能源,A项错误。B项所述营养液中没有有机成分(葡萄糖),酵母菌是异养微生物,自身不能合成有机物,故CO2不能作为其碳源,酵母菌不能生长,B项错误,D项正确。乳酸菌的氮源为无机盐,C项错误。
6.下列关于微生物培养及利用的叙述,错误的是( )。
A.利用尿素固体培养基可迅速杀死其他微生物,而保留可以利用尿素的微生物
B.配制培养基时应根据微生物的种类调节培养基的pH
C.酵母菌不能直接利用糯米淀粉发酵得到糯米酒
D.适宜浓度的酒精可使醋酸杆菌活化
答案:A
7.下列有关细菌纯培养物的说法,错误的是( )。
A.实验操作者接种前要用质量分数为70%的酒精棉球擦手消毒
B.每次划线后接种环要在酒精灯火焰上灼烧灭菌
C.培养基上的单个菌落都是一个细菌细胞繁殖而来的
D.菌液系列稀释后用涂布平板法接种,得到的单菌落便于计数
答案:C
解析:在培养细菌时要获得纯培养物,需要进行严格的消毒或灭菌处理,实验操作者接种前要用质量分数为70%的酒精棉球擦手消毒。每次划线后为了保证划线时的菌种只来自上次划线区域的末端,每次划线后都要灼烧灭菌,最后一次是为了杀死菌种,防止污染环境。培养基上的单个菌落不一定是一个细菌细胞繁殖而来的。菌液系列稀释后用涂布平板法接种,得到单菌落便于计数。
8.下列有关微生物的分离和培养的叙述,错误的是( )。
A.分离和纯化培养微生物最常用的手段是平板划线法和稀释涂布平板法
B.微生物培养前,需对培养基进行消毒
C.测定土壤样品中的细菌数目,常用稀释涂布平板法
D.分离和纯化微生物最常用的培养基是琼脂固体培养基
答案:B
解析:微生物培养前,需对培养基进行灭菌。
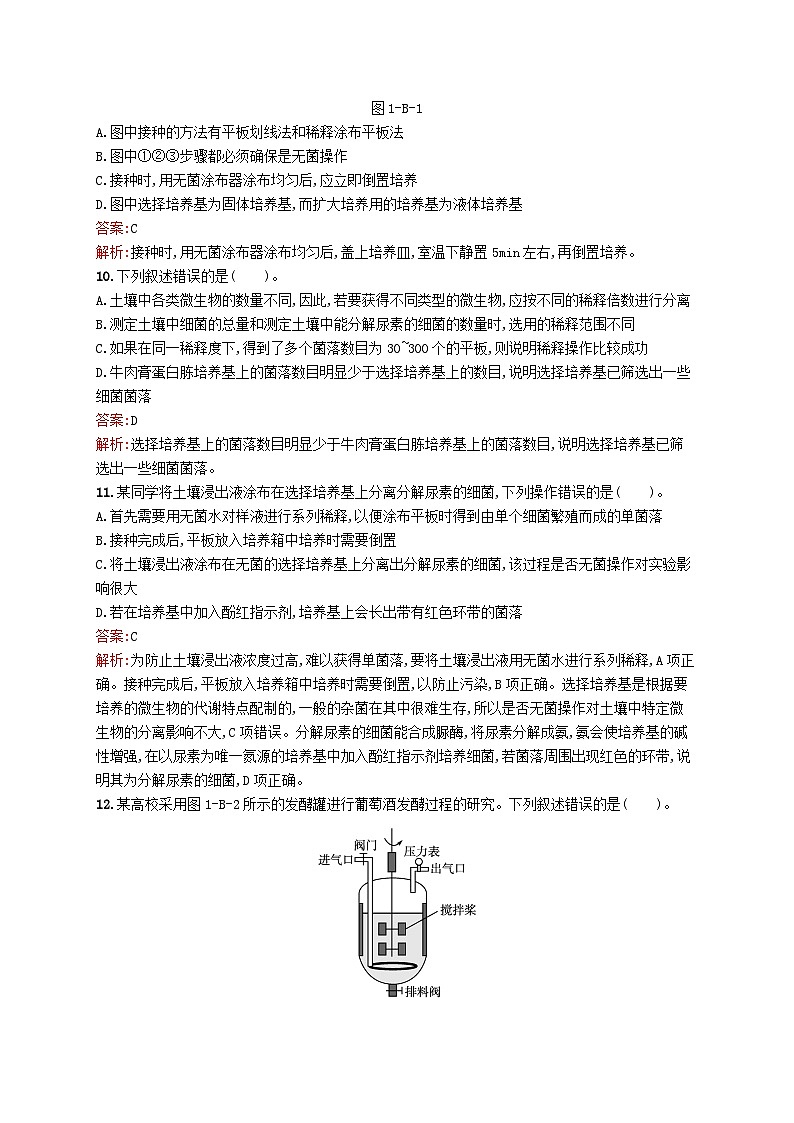
9.图1-B-1是某实验室从葡萄果实上获取酵母菌菌种的简要操作步骤。下列有关叙述错误的是( )。
葡萄果实收集冲洗液用选择培
养基培养扩大培养
图1-B-1
A.图中接种的方法有平板划线法和稀释涂布平板法
B.图中①②③步骤都必须确保是无菌操作
C.接种时,用无菌涂布器涂布均匀后,应立即倒置培养
D.图中选择培养基为固体培养基,而扩大培养用的培养基为液体培养基
答案:C
解析:接种时,用无菌涂布器涂布均匀后,盖上培养皿,室温下静置5min左右,再倒置培养。
10.下列叙述错误的是( )。
A.土壤中各类微生物的数量不同,因此,若要获得不同类型的微生物,应按不同的稀释倍数进行分离
B.测定土壤中细菌的总量和测定土壤中能分解尿素的细菌的数量时,选用的稀释范围不同
C.如果在同一稀释度下,得到了多个菌落数目为30~300个的平板,则说明稀释操作比较成功
D.牛肉膏蛋白胨培养基上的菌落数目明显少于选择培养基上的数目,说明选择培养基已筛选出一些细菌菌落
答案:D
解析:选择培养基上的菌落数目明显少于牛肉膏蛋白胨培养基上的菌落数目,说明选择培养基已筛选出一些细菌菌落。
11.某同学将土壤浸出液涂布在选择培养基上分离分解尿素的细菌,下列操作错误的是( )。
A.首先需要用无菌水对样液进行系列稀释,以便涂布平板时得到由单个细菌繁殖而成的单菌落
B.接种完成后,平板放入培养箱中培养时需要倒置
C.将土壤浸出液涂布在无菌的选择培养基上分离出分解尿素的细菌,该过程是否无菌操作对实验影响很大
D.若在培养基中加入酚红指示剂,培养基上会长出带有红色环带的菌落
答案:C
解析:为防止土壤浸出液浓度过高,难以获得单菌落,要将土壤浸出液用无菌水进行系列稀释,A项正确。接种完成后,平板放入培养箱中培养时需要倒置,以防止污染,B项正确。选择培养基是根据要培养的微生物的代谢特点配制的,一般的杂菌在其中很难生存,所以是否无菌操作对土壤中特定微生物的分离影响不大,C项错误。分解尿素的细菌能合成脲酶,将尿素分解成氨,氨会使培养基的碱性增强,在以尿素为唯一氮源的培养基中加入酚红指示剂培养细菌,若菌落周围出现红色的环带,说明其为分解尿素的细菌,D项正确。
12.某高校采用图1-B-2所示的发酵罐进行葡萄酒发酵过程的研究。下列叙述错误的是( )。
图1-B-2
A.夏季生产果酒时,常需对罐体进行降温处理
B.酒精为挥发性物质,故发酵过程中空气的进气量不宜太大
C.正常发酵过程中罐内的压力不会低于大气压
D.可以通过监测发酵过程中残余糖的浓度来决定何时终止发酵
答案:B
解析:夏季气温较高,高于酵母菌生活的最适温度时,需对罐体进行降温处理,A项正确。果酒发酵属于厌氧发酵,发酵过程不能进气,B项错误。由于发酵过程中产生CO2,罐内的压力不会低于大气压,C项正确。通过监测发酵过程中残余糖的浓度可决定终止发酵的时间,D项正确。
13.图1-B-3是三种抗生素影响某种细菌繁殖的实验结果。下列相关叙述错误的是( )。
图1-B-3
A.各组实验所用培养基均需要灭菌
B.各实验组需分别加入等量的抗生素
C.实验需要设置不加抗生素的对照组
D.氯霉素对此种细菌没有抑制作用
答案:D
解析:本实验是研究三种抗生素对某种细菌繁殖的影响,自变量是抗生素的种类,因变量是某细菌的活菌数量,为了防止其他微生物干扰实验结果,各组实验所用培养基均需要灭菌,A项正确。加入抗生素的量为无关变量,各组应相同,B项正确。为了说明抗生素的抑菌效果,实验中需要设置不加抗生素的对照组,C项正确。由于没有不加抗生素的对照组的实验数据,所以不能说明氯霉素对此种细菌没有抑制作用,D项错误。
14.通常情况下,当培养基中同时含有葡萄糖和乳糖时,大肠杆菌利用糖的顺序及生长曲线如图1-B-4所示。下列分析错误的是( )。
图1-B-4
A.葡萄糖和乳糖都可以作为大肠杆菌生长过程中的碳源
B.生长过程中大肠杆菌优先利用葡萄糖,之后再利用乳糖
C.5 h左右大肠杆菌生长停滞可能与细胞中缺乏利用乳糖的酶有关
D.大肠杆菌由利用葡萄糖转变为利用乳糖的原因是发生了基因突变
答案:D
解析:由题图可知,大肠杆菌既能利用葡萄糖也能利用乳糖作为生长过程中的碳源,A项正确。由题图可知,前5h大肠杆菌利用葡萄糖,后5h利用乳糖进行生长繁殖,B项正确。大肠杆菌在正常条件下无利用乳糖的酶,5h左右时生长停滞与此相关,C项正确。大肠杆菌在代谢中利用乳糖做碳源时,由于环境诱导,会产生分解乳糖的半乳糖苷酶,而非基因突变的作用,D项错误。
15.一名同学要探究土壤微生物能否分解农药,用“敌草隆”(一种除草剂)进行实验:取等量砂土分装于相同的两个容器中,a组高压灭菌,b组不灭菌。下列叙述正确的是( )。
A.再增加一组作为对照,不喷入“敌草隆”,其他处理与a、b组相同
B.检测“敌草隆”的消失情况,预计a组“敌草隆”全部消失,b组基本不变
C.只用砂土实验效果比用几种典型土壤混合后的好
D.向a、b中喷入等量的“敌草隆”,再置于同一恒温培养箱中培养相同时间
答案:D
解析:由题干可知,本题是通过实验探究土壤微生物能否分解农药“敌草隆”,a组高压灭菌,没有微生物,b组不灭菌,存在土壤微生物,所以a组为实验组,b组为对照组,若不喷入“敌草隆”,则不能证明土壤中的微生物的作用,A项错误。a组砂土经过高压灭菌,不含微生物,不能将“敌草隆”分解,预计a组的“敌草隆”基本不变,b组不灭菌,存在土壤微生物,可能将“敌草隆”分解,预计b组的“敌草隆”全部消失,B项错误。不同的土壤中微生物的种类和数量不同,只用砂土实验效果不如几种典型土壤混合后的好,C项错误。本实验的自变量是有无土壤微生物,而“敌草隆”的使用量和培养条件是无关变量,无关变量应保持一致且适宜,所以应向a、b中喷入等量的“敌草隆”,再置于同一恒温培养箱中培养相同时间,D项正确。
16.硝化细菌包括亚硝酸菌和硝酸菌,广泛存在于通气性较好的土壤中,其代谢反应如图1-B-5所示。可以用人工配制的选择培养基筛选。下列关于硝化细菌培养条件的叙述,正确的是( )。
图1-B-5
A.碳源为葡萄糖 B.氮源可以是氨气
C.培养时需隔绝空气 D.培养时需要光照
答案:B
解析:硝化细菌利用的碳源为CO2。硝化细菌能利用NH3氧化释放的化学能把CO2和水合成有机物,所以氮源可以是氨气。硝化细菌为好氧微生物,培养时不能隔绝空气。硝化细菌是化能自养型微生物,不需要光照。
17.下列关于“土壤中尿素分解细菌的分离纯化和计数”实验的叙述,错误的是( )。
A.土壤取样时应选取距地表约2 cm的土壤层
B.为方便计数,应采用稀释涂布平板法进行接种
C.土壤中的细菌能分解尿素,是因为它们能合成脲酶
D.以尿素为唯一氮源的培养基可以鉴定分解尿素的细菌
答案:D
解析:以尿素为唯一氮源的培养基可以选择出分解尿素的细菌。要鉴定分解尿素的细菌还需在选择培养基中加入指示剂。
18.很多细菌都存在野生型和营养缺陷型。筛选营养缺陷型菌株一般要经过诱变、淘汰野生型、检出和鉴定营养缺陷型四个步骤。下列有关叙述正确的是( )。
A.通过诱变获得营养缺陷型菌株的概率较高
B.不能利用营养缺陷型菌株为人类生产产品
C.筛选营养缺陷型菌株的培养基与培养野生型菌株的培养基完全相同
D.欲获得营养缺陷型菌株的纯培养物,应该使用固体培养基
答案:D
19.图1-B-6是某种微生物体内合成氨基酸的途径。在发酵工程中利用该种微生物来生产大量氨基酸甲,可以采取的措施是( )。
图1-B-6
①增加酶1浓度 ②设法将氨基酸乙分离或分解 ③对该种微生物进行诱变,选育出不能合成酶2的菌种 ④对该种微生物进行诱变,选育出不能合成酶3的菌种
A.②④ B.①③
C.①② D.③④
答案:A
解析:由题图可知,当氨基酸甲和乙都过量时,会抑制中间产物的生成。而当氨基酸乙含量不过量时该抑制作用被解除。因此,要提高氨基酸甲的产量,可以除去酶3,这需要对该种微生物进行诱变,选育出不能合成酶3的菌种。将氨基酸乙分离或分解,降低氨基酸乙的含量,也可以达到大量生产氨基酸甲的目的。
20.油炸臭豆腐是我国一些地方的风味小吃。制作时需要将豆腐浸入含有乳酸菌、芽孢杆菌等微生物的卤汁中发酵。下列有关叙述正确的是( )。
A.卤汁中的乳酸菌和芽孢杆菌不存在竞争关系
B.乳酸菌发酵产生了乳酸和CO2
C.微生物发酵产生了不同的代谢产物,使得臭豆腐具有特殊的味道
D.乳酸菌是兼性厌氧微生物
答案:C
二、非选择题(共40分)
21.(8分)物质W是一种含氮有机物,会污染土壤。W在培养基中达到一定量时培养基表现为不透明。某研究小组欲从土壤中筛选出能降解W的细菌(目标菌)。回答下列问题。
(1)要从土壤中分离目标菌,所用选择培养基中的氮源应该是 。
图1-B-7
(2)在从土壤中分离目标菌的过程中,发现培养基上甲、乙两种细菌都能生长并形成菌落(如图1-B-7所示)。如果要得到目标菌,应该选择 菌落进一步纯化,选择的依据是 。
(3)土壤中的某些微生物可以利用空气中的N2作为氮源。若要设计实验进一步确定甲、乙菌能否利用空气中的N2作为氮源,请简要写出实验思路、预期结果和结论。 。
(4)该小组将人工合成的一段DNA导入大肠杆菌,使大肠杆菌产生能降解W的酶(酶E)。为了比较酶E与天然酶降解W能力的差异,该小组拟进行如下实验,请完善相关内容。
①在含有一定浓度W的固体培养基上,A处滴加含有酶E的缓冲液,B处滴加含有相同浓度天然酶的缓冲液,C处滴加 ,三处滴加量相同。
②一段时间后,测量透明圈的直径。若C处没有出现透明圈,说明 ;若A、B处形成的透明圈直径大小相近,说明 。
答案:(1)W (2)乙 乙菌落周围出现透明圈,说明乙菌能降解W (3)将甲、乙菌分别接种在无氮源培养基上,若细菌能生长,则说明该细菌能利用空气中的N2作为氮源 (4)缓冲液 缓冲液不能降解W 酶E与天然酶降解W的能力相近
解析:(1)从土壤中分离能够降解含氮有机物W的细菌(目标菌),选择培养基只能以W为唯一氮源,以保证该培养基只允许目标菌生活,抑制或阻止其他种类微生物的生长。(2)W在培养基中达到一定量时培养基不透明。甲菌落周围未形成透明圈,说明所含细菌不能分解W;乙菌落周围出现透明圈,说明乙菌落中的细菌能分解W。所以,如果要得到目标菌,应该选择乙菌落进一步纯化。(3)若要确定甲、乙菌能否利用空气中的N2作为氮源,只需将它们培养在没有氮源的培养基上,若能够生长,则说明其能利用空气中的N2作为氮源。(4)本实验中自变量为酶的类型,因变量为透明圈的大小(表示酶降解W的能力大小)。为比较酶E与天然酶的降解能力并排除缓冲液的干扰,需要设置A、B两个实验组(A组滴加含有酶E的缓冲液,B组滴加含有相同浓度天然酶的缓冲液)和一个只滴加缓冲液的对照组C。若C处没有出现透明圈,则说明缓冲液不能降解W;若A、B处形成的透明圈直径大小相近,则表明酶E与天然酶降解W的能力相近。
22.(7分)已知一种有机物X(仅含有C、H两种元素)不易降解,会造成环境污染。某小组用三种培养基筛选土壤中能高效降解X的细菌(目标菌)。
Ⅰ号培养基:在牛肉膏蛋白胨培养基中加入X(质量浓度为5 g/L)。
Ⅱ号培养基:氯化钠(质量浓度为5 g/L),硝酸铵(质量浓度为3 g/L),其他无机盐(适量),X(质量浓度为15 g/L)。
Ⅲ号培养基:氯化钠(质量浓度为5 g/L),硝酸铵(质量浓度为3 g/L),其他无机盐(适量),X(质量浓度为45 g/L)。
回答下列问题。
(1)在Ⅰ号培养基中,为微生物提供氮源的是 。Ⅱ、Ⅲ号培养基中为微生物提供碳源的有机物是 。
(2)若将土壤悬液接种在Ⅱ号液体培养基中,培养一段时间后,不能降解X的细菌比例会 ,其原因是 。
(3)Ⅱ号培养基加入琼脂后可以制成固体培养基,若要以该固体培养基培养目标菌并对菌落进行计数,接种时,应采用的方法是 。
(4)假设从Ⅲ号培养基中得到了能高效降解X的细菌,且该菌能将X代谢为丙酮酸,则在有氧条件下,丙酮酸可为该菌的生长提供 和 。
答案:(1)牛肉膏、蛋白胨 X
(2)下降 不能降解X的细菌因缺乏碳源不能增殖,而能降解X的细菌能够增殖
(3)稀释涂布平板法
(4)能量 合成其他物质的原料
23.(6分)某研究团队对蓝细菌中的优势种四尾栅藻和铜绿微囊藻进行了培养实验,实验数据如图1-B-8所示,分析并回答下列问题。
图1-B-8
(1)纯培养实验中三种温度下两种藻类的最大生物量都出现在26 ℃,说明 。另外两组温度下两种藻类生物量的明显区别是 。
(2)共培养实验中22 ℃和26 ℃的四尾栅藻无显著差别,而铜绿微囊藻差别显著,说明 。由此推测,22 ℃时野外群落中 还没能成为优势种群。
答案:(1)两种藻类的最适生长温度在26 ℃左右 22 ℃时四尾栅藻生物量多于30 ℃时,而铜绿微囊藻则相反
(2)22 ℃升至26 ℃,铜绿微囊藻的竞争优势明显 铜绿微囊藻
24.(11分)为了应对干旱和强降雨等灾害性天气,很多城市增设了雨水截流储存和利用的设施,如布设于道路周边或地势较低区域的生物滞留池。生物滞留池内土壤、植物和微生物等构成了小型生态系统。某城市道路收集到的雨水含有高浓度污染物,其中的多环芳烃(PAHs),会严重危害城市水环境。科研人员基于解决污染问题和维护生态安全两方面考虑,在从当地环境中筛选耐受菌的基础上,通过转基因技术获得高效降解污染物的工程菌。
(1)经检测发现,生物滞留池内PAHs中的芘含量相对较高。研究者尝试筛选能降解芘的菌种。
①筛选能降解芘的菌种的基本操作步骤如图1-B-9所示。请将下列“方框”内字母后面的内容补充完整。
图1-B-9
②从对照区域和生物滞留池中分别培养出占比较高的菌属,结果见图1-B-10、图1-B-11。在2个区域中均能检测出的菌属有 个,此结果能够说明生物滞留池土壤中 出现了明显的变化。
图1-B-10 对照区域土壤占比较高的菌属
图1-B-11 生物滞留池中土壤占比较高的菌属
③在另一个筛选对芘具有耐受性的菌株的实验中,分离得到四个菌属中的菌株,其生长曲线见图1-B-12。研究人员欲从中选择一个构建工程菌。结合图1-B-10、图1-B-11所示结果,应选择 ,理由是 。
图1-B-12
(2)据报道,某实验室在海泥中分离纯化得到多株海洋嗜盐细菌,经筛选发现其中某种嗜盐菌能产生胡萝卜素。为了探究该菌的最适生长条件,实验人员决定分组培养并用稀释涂布平板法对细菌进行计数。统计的菌落数往往比活菌的实际数目低,这是因为 。最终选取菌落数为30~300个的平板进行计数,大于300个菌落的平板不参与计数的原因是 。
答案:(1)①芘 培养基(培养皿、涂布器等) 稀释涂布平板 酒精灯火焰 菌落 ②3 微生物种类及比例 ③Pse Pse菌株在对照区域和生物滞留池中均占比较大且对芘的耐受性较好 (2)两个或多个细胞连在一起时,平板上观察到的只是一个菌落 菌落多于300个,重叠的概率大,会产生较大误差
解析:(1)①配制以芘为唯一碳源的培养基→为了获得纯净的培养物需要对培养基进行高压蒸汽灭菌,同时对培养皿、涂布器也要进行灭菌→对灭菌完成的培养基进行倒平板操作→然后用稀释涂布平板法对土壤浸出液进行接种→接种时,为避免杂菌污染,需要在酒精灯火焰旁进行接种→接种完成后需要将平板放在恒温培养箱中进行培养→待菌落长出后,挑选颜色、大小等有差异的单个菌落进行进一步的接种,进而对菌种进行分离和鉴定。②由图1-B-10、图1-B-11所示结果可知,在2个区域中均能检测出的菌属有3个,分别为Tha、Pse、Com,该实验结果说明生物滞留池土壤中微生物种类及比例发生了明显的变化。③由图1-B-12的生长曲线可知,四种菌种对芘的耐受性均表现较好,但结合图1-B-10、图1-B-11所示结果,发现只有Pse菌株在对照区域和生物滞留池中均占比较大且对芘的耐受性较好,因此研究人员应选择Pse来构建工程菌。
(2)菌落培养时,由于两个或多个细菌连在一起时,在平板上观察到的只是一个菌落,所以统计的菌落数往往比活菌的实际数目低。计数时,若菌落数目多于300个,则菌落重叠的概率大,将产生较大误差,因此最终选取菌落数为30~300个的平板进行计数,大于300个菌落的平板不参与计数。
25.(8分)豆浆是深受人们喜爱的饮品,但易变质,保质期较短。科研人员对变质豆浆中的腐败细菌进行分离,并研究了乳酸链球菌素(一种多肽,天然食品防腐剂)对腐败细菌的抑制效果,为生产豆浆时优化保质方法提供依据。主要研究过程如下。
①豆浆变质处理:将2种市售豆浆A、B和自制豆浆在无菌操作台上分别装入已灭菌的250 mL三角瓶中,密封、37 ℃条件下放置7 d后,豆浆发生变质。
②腐败细菌的初步分离和计数:取变质的豆浆在无菌条件下接种到细菌培养基上,培养一段时间后,统计各培养基上菌落的种类和数量。结果如下表所示。
细菌序号 | 菌落特征 | 菌落直径/mm | 菌落数/个 | ||
豆浆A | 豆浆B | 自制豆浆 | |||
S1 | 表面有白色绒毛,圆形边缘不规则 | 5 | 5 | 3 | 7 |
S2 | 白色,表面无绒毛,有白色液滴 | 1~2 | 18 | 11 | 24 |
S3 | 黄色,表面无绒毛,如同黄色液斑 | 20~30 | 11 | 7 | 15 |
③比较乳酸链球菌素添加量对腐败细菌的抑制效果。以自制的新鲜豆浆为材料,经相应处理后,在37 ℃下放置35 d后,统计豆浆中腐败细菌数量,结果如图1-B-13所示。
图1-B-13
(1)日常生活中经常用到的消毒方法是 ,步骤②中培养基的灭菌方法是 。
(2)步骤②中适宜采用的接种方法是 。固体培养基制备的步骤为 。培养过程中统计菌落种类和数量时,要每隔24 h观察统计一次,直到各类菌落数目稳定,以防止 。
(3)步骤③结果表明,最能耐受乳酸链球菌素的细菌是 。为有效防止豆浆腐败,在生产中乳酸链球菌素的添加量应控制在 mg/kg左右。
(4)乳酸链球菌素是一种天然食品防腐剂,它是由34个氨基酸组成的多肽。与用抗生素防腐相比,使用乳酸链球菌素防腐的优点是 。
答案:(1)煮沸消毒 高压蒸汽灭菌 (2)稀释涂布平板法 计算→称量→溶化→灭菌→倒平板 因培养时间不足而导致遗漏菌落的种类和数目 (3)S1 250 (4)食用后会被人体消化,不会影响人体肠道内的正常菌群