第四章 世界不同地域的发展差异(基础过关卷)-八年级地理上册单元考点梳理分层卷(中图·北京版)
展开八年级地理上册单元考点梳理分层卷(中图·北京版)
第四章 世界不同地域的发展差异(基础过关卷)
一、选择题(本大题共25小题,每小题2分,共50分.在每小题给出的四个选项中,只有一个选项是符合题目要求的)
读图,完成下面1-2小题。
1.如图乙图中,关于A、B两类国家的说法,正确的是( )
①A国人口占世界少部分 ②A是发展中国家 ③B国内生产总值占世界绝大部分 ④B是发展中国家
A.①② B.②③ C.③④ D.④①
2.图甲的六个国家中,属于图乙中B类国家的有( )
A.①②③ B.①⑤⑥ C.②③④ D.④⑤⑥
3.下列地区中人口分布最稀疏的是( )
A.东非高原 B.东欧平原 C.青藏高原 D.恒河平原
读有关文字:有一个名叫辛格的孩子,和其他同龄孩子一样,全家人住在一个简陋的木屋里,虽然已经到了上学的年龄,但是因为家里穷,他只得在家里帮爸爸干点杂活。根据这段文字的内容,回答下列4-5问题:
4.辛格可能生活在( )
A.印度 B.英国 C.法国 D.日本
5.辛格所在国家与我国之间的经济互助合作称为( )
A.“南南合作” B.“南北对话” C.“互助合作” D.“团结合作”
下图为“2020年世界各国和地区人均GDP形势图”。读图,完成问题。
6.人均GDP高于25000美元的国家和地区主要分布在( )
A.亚洲、欧洲、北美洲 B.欧洲、北美洲、南美洲
C.欧洲、北美洲、大洋洲 D.非洲、北美洲、大洋洲
7.人均GDP高于25000美元的国家和地区( )
A.属于发展中国家 B.主要语言为汉语
C.信仰伊斯兰教 D.多为白色人
目前,全世界共有220多个国家和地区。图为“世界上面积居前六位的国家”示意图。据此完成下面8-9小题。
8.英语是联合国官方语言之一。图中通用英语的国家有( )
A.②④⑥ B.①②⑤ C.①② D.③④⑥
9.下列说法正确的是( )
A.中国和印度的经济合作被称为“南北对话”
B.俄罗斯是北方国家
C.发展中国家主要分布在亚洲、非洲和拉丁美洲
D.国家和地区都拥有主权
自新冠疫情发生以来,全球各个国家都受到了巨大的损失,这也使得全球经济处于下滑的状态。现在对于全世界来说,抗击疫情是至关重要的,而各个国家团结合作也是十分重要的。据此完成下面10-11小题。
10.在疾病防治、疫情控制等方面起到重要作用的国际组织是( )
A.世界贸易组织 B.国际奥委会 C.联合国 D.世界卫生组织
11.新冠肺炎的持续传播对今年世界经济发展带来了重大影响,这说明( )
A.各国经济相互依赖、相互协作 B.各国之间仍为相对封闭、各自为战
C.技术、人才、信息互不交流 D.各国之间产品生产的分工不协调
在2021年9月9日举行的金砖国家(中国、俄罗斯、巴西、印度和南非)领导人第十三次会晤上,习近平主席对金砖国家合作15年成功经验进行了总结:坚持开放包容、平等对待;坚持务实创新、合作共赢;坚持公平正义、立己达人。据此完成下面12-13小题。
12.“金砖国家”的组成,说明了( )
A.“金砖国家”宗教信仰相同 B.“金砖国家”都是发达国家
C.国际矛盾和冲突加剧 D.经济全球化,国际合作不断加强
13.在国际上,“金砖国家”之间的互助合作称为( )
A.南南对话 B.南北合作 C.南南合作 D.南北对话
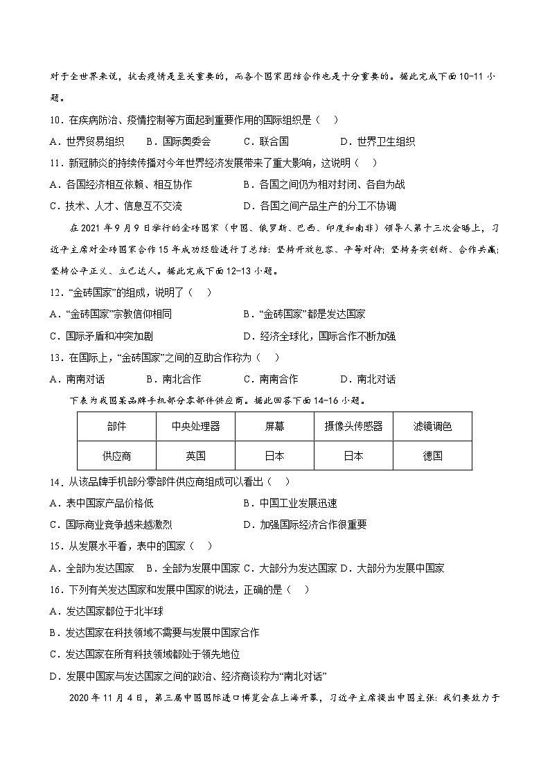
下表为我国某品牌手机部分零部件供应商。据此回答下面14-16小题。
部件 | 中央处理器 | 屏幕 | 摄像头传感器 | 滤镜调色 |
供应商 | 英国 | 日本 | 日本 | 德国 |
14.从该品牌手机部分零部件供应商组成可以看出( )
A.表中国家产品价格低 B.中国工业发展迅速
C.国际商业竞争越来越激烈 D.加强国际经济合作很重要
15.从发展水平看,表中的国家( )
A.全部为发达国家 B.全部为发展中国家 C.大部分为发达国家 D.大部分为发展中国家
16.下列有关发达国家和发展中国家的说法,正确的是( )
A.发达国家都位于北半球
B.发达国家在科技领域不需要与发展中国家合作
C.发达国家在所有科技领域都处于领先地位
D.发展中国家与发达国家之间的政治、经济商谈称为“南北对话”
2020年11月4日,第三届中国国际进口博览会在上海开幕,习近平主席提出中国主张:我们要致力于推进合作共赢、合作共担、合作共治的共同开放。参展国家及商品有法国牛肉、越南牛奶、坦桑尼亚腰果、肯尼亚鲜花等。据此完成下面小题。
17.材料中提到的参展国家,属于发达国家的是( )
A.法国 B.肯尼亚 C.越南 D.坦桑尼亚
18.中国克服重重困难成功举办了第三届中国国际进口博览会,主要是为了( )
A.独善其身 B.合作共赢 C.损人利己 D.保护主义
读“美国某汽车公司生产的轿车图”,回答下面19-20小题。
19.图中所表达的基本含义是( )
A.国际合作和经济全球化 B.单边贸易主义
C.政治全球化 D.经济合作和政治全球化
20.这种汽车生产方式可以( )
A.提高生产效率 B.降低零部件的运费成本
C.减小各国间的竞争 D.降低生产效率
下图为“某四国人口出生率和人口死亡率比较图”,读下图完成下面21-22小题。
21.人口增长状况与丙国相似的是( )
A.中国 B.印度 C.巴西 D.德国
22.下列生产、生活现象中不能体现经济全球化的是( )
A.在福建的超市可以买到山东的苹果 B.在中国可以买到产自美国的最新手机
C.中国的棉花、淡水产品大量出口到日本 D.上海宝钢的铁矿石主要来自澳大利亚
联合国确定"最不发达国家"主要用人均国民生产总值、制造业所占比重以及人口入学率、识率等指标。非洲吉布提连续多年被列为"世界最不发达国家"。目前中国正在帮助当地建设港口、铁路等基础设施,2017年10月18日中国援建的吉布提基础教育学校举行了隆重的开学典礼。据此,回答下列23-25小题。
23.确定某个国家"不发达"的指标主要有( )
①国土面积 ②资源状况 ③受教育水平 ④经济收入 ⑤产业结构
A.①②③ B.③④⑤ C.①②④ D.②③⑤
24.除非洲外,世界上的发展中国家主要分布在( )
A.亚洲、北美洲 B.北美洲、大洋洲 C.欧洲、大洋洲 D.亚洲、南美洲
25.我国对吉布提的各项援建项目,体现了( )
A.教育扶贫 B.南北对话 C.南南合作 D.政治援助
二、解答题(共50分)
26.读图,完成下列问题。
(1)图中ABCD四地为人口稠密区,其中发达国家数量最多的是________(字母),该地居民多信奉的宗教是________。
(2)E处人口稀疏的主要原因是________,其以南的广大地区是________色人种的故乡。
(3)图中输出粮食的大国①是________(国家),该国粮食出口往西横穿②________洋到达③________洲,往东穿越大西洋到达欧洲和④________洲等地。
(4)中国是世界上人口最多、经济规模最大的________(发达或发展中)国家。
27.读世界人口分布图,回答下列问题。
(1)世界四大人口稠密的地区分别是____洲的东部和南部,____洲的西部,以及____洲东部的沿海和平原地区。
(2)图中A地区人口稀少的原因是____。
(3)图中因地势高峻而导致人口稀少的地区是____(填字母)。
(4)B地区人们多数为人种____(填“黑色”或“白色”),信仰____(填“基督教”或“佛教”)。
(5)图中D地区居民的通用语言是____(填“英语”或“俄语”)。
(6)根据联合国的标准,2015年全球最不发达国家共有45个,他们主要分布在( )
A.非洲、亚洲、南美洲 B.欧洲、北美洲、大洋洲
C.欧洲、亚洲、大洋洲 D.北美洲、大洋洲、亚洲
(7)人口增长过慢或负增长的国家,会产生的社会问题是( )
A.劳动力过剩 B.交通压力增大 C.国防兵源不足 D.土地沙化严重
28.阅读下列材料,回答下列问题。
材料一:某年部分发达国家与发展中国家人均国民生产总值比较(单位:美元)
材料二:纳米亚和许多印度孩子一样,全家住在一个简陋的木屋里,虽然已经到了上学的年龄,但是因家里穷,他只得帮助爸爸摆水果摊卖水果。
材料三:麦克同学和大多数美国孩子一样,有着自己的生活天地——属于自己的房间,假期可随父母去各地旅游,开阔眼界。
材料四:发达国家与发展中国家的贸易关系如下图
(1)材料一反映了世界不同国____的差异,材料二、材料三反映了两个国家____的差异。根据此差异,通常把世界上的国家分为发达国家和发展中国家,A类国家属于____国家,B类国家属于____国家,我国属于____(A或B)类国家。
(2)世界上发达国家主要集中在____(南、北)半球,____洲和____洲没有发达国家。
(3)据材料四反映____国家控制着经济命脉,其向____国家购买____,出售____,从中获得高额的利润。
(4)“一带一路”中我国与南亚8国(印度、巴基斯坦、孟加拉国、斯里兰卡、阿富汗、尼泊尔、马尔代夫、不丹)的合作称为“____”。
(5)你认为发展中国家应该采取哪些措施来促进经济的发展,以缩小与发达国家的差距?
29.下图是世界发达国家分布图和“剪刀差”漫画图,读下图,回答问题。
(1)从南北半球看,发达国家主要分布在_______半球的北部。
(2)“剪刀差”漫画反映:发达国家和发展中国家之间的经济合作并不平等,发展中国家出口的产品是__________,价格____(高/低)。
(3)世界最大的发展中国家是_____,该国与美国之间的政治经济商谈称为“________”。

