- 三年级第二单元2..《空气能占据空间吗》练习题 试卷 4 次下载
- 三年级第二单元3.《压缩空气》练习题 试卷 4 次下载
- 三年级第二单元5..《一袋空气的质量是多少》练习题 试卷 4 次下载
- 三年级第二单元6.《我们来做“热气球”》练习题 试卷 4 次下载
- 三年级第二单元7.《风的成因》练习题 试卷 4 次下载
小学科学人教鄂教版 (2017)三年级下册10 空气有质量吗课后复习题
展开三年级第二单元3.《空气有质量吗》练习题
学校:___________姓名:___________班级:___________考号:___________
一、选择题
1.小明新买了个皮球,没充气前称质量是100g,充足气后还是100g,只是天平有点倾斜了,这说明( )。
A.空气没有质量 B.空气的质量很小 C.无法判断
2.测量打气筒100筒空气的质量相当于多少粒绿豆的质量,最恰当的方法是( )。
A.在简易天平一端挂100筒空气,另一端放绿豆,直到平衡
B.用简易天平先称出20筒空气的质量相当于多少绿豆,后再乘5
C.用简易天平先称出1筒空气的质量相当于多少绿豆,后再乘100
3.一开始天平左边的皮球和右边的绿豆处于平衡状态,往皮球中再充入20筒空气后,下面( )说明空气是有质量的。
A. B. C.
4.在天平两端各挂一个小桶,分别放入一个充好气的气球和若干豆子。让天平达到平衡。当我们再给气球充气之后,想要天平平衡,另一边就要( )。
A.多放一些豆子 B.减去一些豆子 C.保持豆子数量不变
5.关于空气和石头的不同点,描述正确的是( )。
A.同样重量的空气和石头,空气体积大
B.同样体积的空气和石头,石头轻
C.同样重量的空气和石头,空气体积小
6.木头是固体,水是液体,空气是气体,它们的共同点是( )。
A.都有质量 B.都有固定的形状 C.都是无色无味的
7.体积的单位是( ).
A.千克 B.公斤 C.毫升
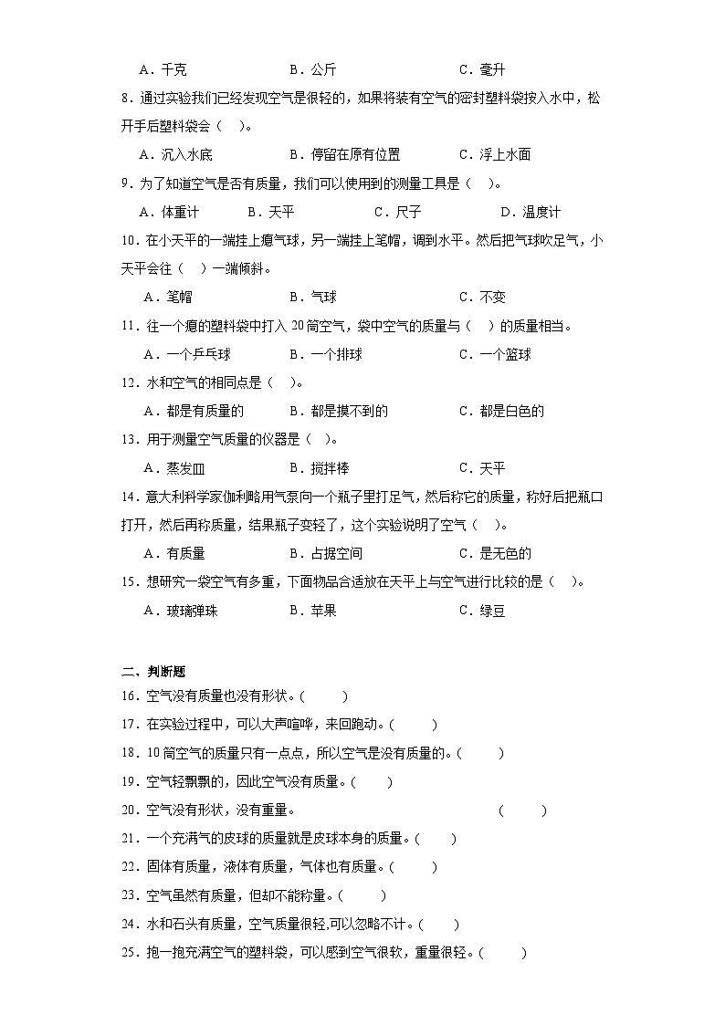
8.通过实验我们已经发现空气是很轻的,如果将装有空气的密封塑料袋按入水中,松开手后塑料袋会( )。
A.沉入水底 B.停留在原有位置 C.浮上水面
9.为了知道空气是否有质量,我们可以使用到的测量工具是( )。
A.体重计 B.天平 C.尺子 D.温度计
10.在小天平的一端挂上瘪气球,另一端挂上笔帽,调到水平。然后把气球吹足气,小天平会往( )一端倾斜。
A.笔帽 B.气球 C.不变
11.往一个瘪的塑料袋中打入20筒空气,袋中空气的质量与( )的质量相当。
A.一个乒乓球 B.一个排球 C.一个篮球
12.水和空气的相同点是( )。
A.都是有质量的 B.都是摸不到的 C.都是白色的
13.用于测量空气质量的仪器是( )。
A.蒸发皿 B.搅拌棒 C.天平
14.意大利科学家伽利略用气泵向一个瓶子里打足气,然后称它的质量,称好后把瓶口打开,然后再称质量,结果瓶子变轻了,这个实验说明了空气( )。
A.有质量 B.占据空间 C.是无色的
15.想研究一袋空气有多重,下面物品合适放在天平上与空气进行比较的是( )。
A.玻璃弹珠 B.苹果 C.绿豆
二、判断题
16.空气没有质量也没有形状。( )
17.在实验过程中,可以大声喧哗,来回跑动。( )
18.10筒空气的质量只有一点点,所以空气是没有质量的。( )
19.空气轻飘飘的,因此空气没有质量。( )
20.空气没有形状,没有重量。 ( )
21.一个充满气的皮球的质量就是皮球本身的质量。( )
22.固体有质量,液体有质量,气体也有质量。( )
23.空气虽然有质量,但却不能称量。( )
24.水和石头有质量,空气质量很轻,可以忽略不计。( )
25.抱一抱充满空气的塑料袋,可以感到空气很软,重量很轻。( )
三、连线题
26.将工具名称和功能用线连起来。
温度计 使蒸发皿均匀受热
石棉网 测量物体质量
小天平 测量降水量
雨量器 分离盐沙混合物
滤纸 测量水温
四、实验题
小科还想验证一下空气是否有质量,小木棒的一端挂着一个充了气的气球,另一端挂着重物,这时小木棒是平衡的如图所示:
27.在天平两端分别放入小皮球和一些绿豆,此时天平平衡。用打气筒往皮球内打入20筒空气后,天平会产生( )现象。
A.皮球一端向下 B.绿豆一端向下 C.保持平衡
28.实验时,当把上图气球中的气体放掉后,小木棒挂气球的一端会( )。
A.翘起来 B.掉下去 C.保持不变
29.我们可以通过实验证明空气是有质量的。( )
30.我们在测量空气的质量的时候,可以用漏气的袋子装空气。( )
31.空气是没有质量的,因为我们无法捕捉他们。( )
五、综合题
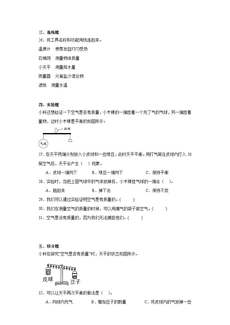
小科在探究“空气是否有质量”时,天平的状态如图所示。
32.可以让天平再次平衡的做法是( )。
A.向球内充气 B.增加豆子的数量 C.将皮球内的气放掉一些
33.上述实验中,皮球和豆子达到平衡,如果再给皮球打入15筒空气,发现( ),证明空气有质量。
A.天平保持平衡 B.皮球一端下沉 C.皮球一端上翘
参考答案:
1.B
【详解】空气无色、无味、看不见、摸不着、能流动、具有质量并占据一定的空间、没有固定的体积,空气的体积可以被压缩,也可以恢复,压缩的空气具有弹性。小明新买了个皮球,没充气前称质量是100g,充足气后还是100g,只是天平有点倾斜了,这说明空气虽然有质量但是质量很小。
2.A
【详解】空气有质量,且质量很轻。测量打气筒100筒空气的质量相当于多少粒绿豆的质量,最合适的方法是在天平的一端挂100筒空气,另一端放绿豆,直到平衡,这样放了多少绿豆,就表示100筒空气与多少绿豆的质量相当。BC的做法都不准确。
3.A
【详解】根据空气的性质验证实验,可以通过天平来证明空气有质量,在自制小天平的左右两侧拴上相同的气球,调整到横梁平衡的状态后,把其中一个气球吹起,天平一定会打破平衡,证明空气具有质量。如图;一开始天平左边的皮球和右边的绿豆处于平衡状态,往皮球中再充入20筒空气后,由于空气具有质量,所以天平左边皮球的质量增加了,会下沉。A符合题意。
4.A
【详解】质量是空气的基本特征之一,并且可以被测量。天平达到平衡后,再给气球充气,气球端会变重,所以另一端要多放一些豆子才能保持平衡。
5.A
【详解】由于空气的密度远远小于石头的密度,因此同样重量的空气和石头,空气的体积大于石头的体积;同样体积的空气和石头,空气轻。
6.A
【详解】木头有颜色、有气味,木头是固体,固体有固定的体积、质量、形状,液体没有固定的形状,有固定的体积和质量;水无色无味、水是液体,液体没有固定的形状,有固定的体积和质量;空气无色无味,空气是气体,气体没有固定的体积和形状,有固定的质量。所以它们的共同点是都有质量。
7.C
【解析】略
8.C
【详解】浸入水中的物体都会受到浮力作用,物体重力大于浮力,物体会沉在水底;物体重力小于浮力,物体会在水中漂浮。如果将装有空气的密封塑料袋按入水中,松开手后塑料袋会浮上水面,因为与同体积的水相比,空气的重量远小于水。故C正确。
9.B
【详解】空气是指地球大气层中的气体混合,它能占据空间,能流动,没有固定的形状。为了知道空气是否有质量,我们可以用天平称充足气的皮球质量。
10.B
【详解】空气是有质量的,但是它的质量很轻,我们在测一袋空气的质量时,可以用天平等这样的物品来做标准物。一定量的空气有一定的质量,可以用不同的物体来衡量。在小天平的一端挂上瘪气球,另一端挂上笔帽,调到水平。然后把气球吹足气,小天平会往气球一端倾斜,因为空气有质量,所以B符合题意。
11.A
【详解】空气无色、无味、看不见、摸不着、能流动、具有质量并占据一定的空间、没有固定的体积,空气的体积可以被压缩,也可以恢复,压缩的空气具有弹性。空气虽然很轻,但是也有一定的质量,往一个瘪的塑料袋中打入20筒空气,袋中空气的质量与一个乒乓球的质量相当。
12.A
【详解】水和空气的相同点:无色、无味、透明、会流动、占据空间、有重量,都是动物、植物需要的,A是正确的选项;空气是摸不到的,水摸的到,B选项观点错误;C选项观点错误,水和空气都不是白色的。
13.C
【解析】略
14.A
【详解】伽里略用气泵向一个大玻璃杯打足气,也就是用加压的办法使瓶中多装一些空气。这时,用天平称称它的重量,记下来。然后,把瓶口打开,那些多装的空气跑了出来,这时再称称重量。结果,瓶子变轻了。这个实验说明了空气可以被压缩,空气有质量。
15.C
【详解】空气是无色无味、看不见、摸不着的,空气具有质量并占有一定的空间,形状随容器而变,没有固定的体积。因为空气的质量比较小,所以合适放在天平上与空气进行比较的是绿豆。
16.×
【详解】空气是看不见、摸不着、无色无味透明的气体。能占据空间,会流动,易被压缩,有一定的重量。
17.×
【详解】科学课上要听老师安排,不能大声喧哗,不能随意动实验仪器,取用实验仪器要轻拿轻放,注意安全等。
18.×
【详解】空气无色、无味、看不见、摸不着、能流动、具有质量并占据一定的空间、没有固定的体积,空气的体积可以被压缩,也可以恢复,压缩的空气具有弹性。虽然10筒空气的质量只有一点点,但是空气也是有质量的。
19.×
【详解】空气无色、无味、看不见、摸不着、能流动、具有质量,但是质量很轻。题目说法错误。
20.×
【详解】略
21.×
【解析】略
22.√
【解析】略
23.×
【详解】空气有质量,我们可以用电子天平称量空气的质量。将一个空气球放在天平上称出质量,然后再把气球满空气称出质量,前后两个质量差就是空气的质量。所以题目说法是错误的。
24.×
【解析】略
25.√
【解析】略
26.
【详解】工具能够帮助人类做许多人类不能做的事情,扩大了人的视野,延伸了人的肢体,增强了人的力量。我们在进行观察的时候,常常需要借助一些工具。不同的工具有不同的作用,水温计的作用是测量水温;石棉网的作用是使烧杯受热均匀;小天平的作用是测量物体质量;风向标的作用是测量风向;雨量器的作用是测量降雨量;滤纸的作用是分离盐、沙混合物。
27.A 28.A 29.√ 30.× 31.×
【分析】空气的特点是:能占据空间,能流动,没有固定的形状,易压缩,重量很轻。空气具有占据空间的特点,生活中运用了空气这一特点的有:篮球、气球、轮胎等。
27.空气具有一定的质量。在天平两端分别放入小皮球和一些绿豆,此时天平平衡。用打气筒往皮球内打入20筒空气后,皮球的质量变大,天平会产生皮球一端向下现象。
28.实验时,当把如图气球中的气体放掉后,气球一端质量变轻,小木棒挂气球的一端会翘起来。
29.我们可以通过实验借助简易杠杆、气球和轻小物体来证明空气是有质量的。
30.空气具有流动性,我们在测量空气的质量的时候,不可以用漏气的袋子装空气。
31.通过实验可知,空气是有质量的,我们可以用密闭的容器捕捉它们。
32.A 33.B
【解析】32.空气很轻,但是有一定的质量。20筒空气与一定量的回形针、绿豆等轻小物体质量相当,说明空气有质量,但空气的质量很轻。小科在探究“空气是否有质量”时,天平向豆子一侧倾斜,说明豆子一端的质量大,所以向球内充气增加空气的质量,可以让天平再次平衡。
33.空气很轻,但是有一定的质量。20筒空气与一定量的回形针、绿豆等轻小物体质量相当,说明空气有质量,但空气的质量很轻。上述实验中,皮球和豆子达到平衡,如果再给皮球打入15筒空气,发现皮球一端下沉,证明空气有质量。
小学科学教科版 (2017)三年级上册4.空气有质量吗精品巩固练习: 这是一份小学科学教科版 (2017)三年级上册4.空气有质量吗精品巩固练习,共3页。
小学科学教科版 (2017)三年级上册4.空气有质量吗优秀当堂达标检测题: 这是一份小学科学教科版 (2017)三年级上册4.空气有质量吗优秀当堂达标检测题,共2页。试卷主要包含了填空,选择,判断,简答等内容,欢迎下载使用。
科学三年级上册4.空气有质量吗课后复习题: 这是一份科学三年级上册4.空气有质量吗课后复习题,共2页。试卷主要包含了选择题,判断题,简答题,识图题等内容,欢迎下载使用。

