高中化学沪科技版(2020)必修第一册物质的检验同步训练题
展开1.3.3物质的检验同步练习-沪科版高中化学必修第一册
学校:___________姓名:___________班级:___________考号:___________
一、单选题
1.离子检验的常用方法有3种:
检验方法 | 沉淀法 | 显色法 | 气体法 |
含义 | 反应中有沉淀产生 | 反应中有颜色变化或灼烧有特殊颜色火焰 | 反应中有气体产生 |
下列离子检验的方法不合理的是
A.N—气体法 B.Cl-—沉淀法 C.Na+—显色法 D.Ca2+—气体法
2.下列实验现象和结论相符的是
选项 | 操作及现象 | 结论 |
A | 溶液中加入盐酸,产生使澄清石灰水变浑浊的无色无味气体 | 溶液中一定含有CO |
B | 用洁净铂丝蘸取某溶液在火焰上灼烧,火焰呈黄色 | 溶液中有Na+,无K+ |
C | 向某溶液中加入AgNO3溶液产生白色沉淀 | 溶液中一定含有Cl- |
D | 向某溶液中先加入稀盐酸酸化,再加入BaCl2溶液,产生白色沉淀 | 溶液中一定含SO |
A.A B.B C.C D.D
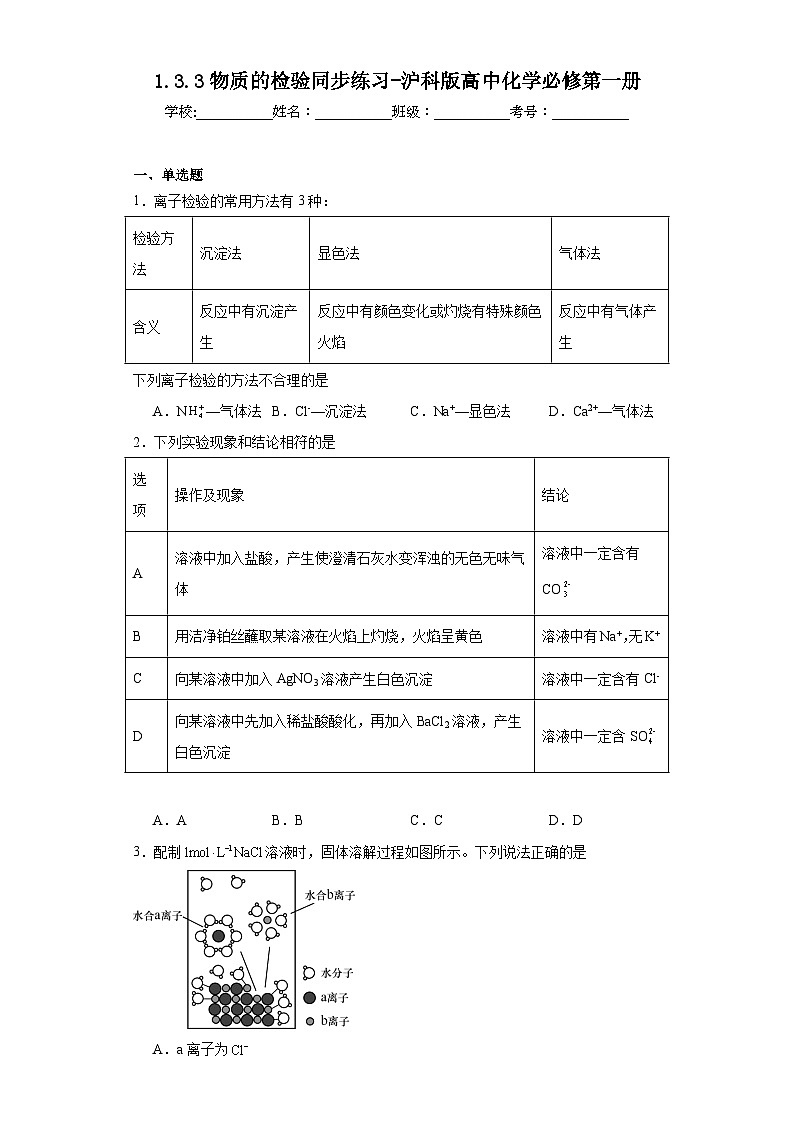
3.配制溶液时,固体溶解过程如图所示。下列说法正确的是
A.a离子为
B.NaCl灼烧时火焰呈现浅紫色
C.溶液中含有个
D.配制该溶液,可以在1L水中溶解58.5gNaCl
4.下列“实验结论”与“实验操作及现象”不相符的一项是
选项 | 实验操作及现象 | 实验结论 |
A | 向某溶液中加入NaOH溶液,生成白色沉淀 | 该溶液中一定含有Mg2+ |
B | 向某溶液中加入NaOH溶液,生成的白色沉淀迅速变成灰绿色,最终变成红褐色 | 该溶液中一定含有Fe2+ |
C | 向某溶液中加入AgNO3溶液,生成白色沉淀 | 该溶液中可能含有Cl− |
D | 用玻璃棒蘸取氯水滴到蓝色石蕊试纸上,试纸先变红,随后褪色 | 氯水中含有酸性物质、漂白性物质 |
A.A B.B C.C D.D
5.对下列实验过程的评价,正确的是
A.某固体中加入稀盐酸,产生了无色气体,证明该固体中一定含有碳酸根离子
B.某溶液中滴加溶液,再滴入稀硝酸,生成不溶于酸的白色沉淀,证明一定含有
C.某溶液中先滴入几滴稀盐酸使溶液酸化,再滴入溶液,生成不溶于酸的白色沉淀,证明一定含有
D.验证烧碱溶液中是否含,先加稀盐酸除去,再加入溶液,有白色沉淀,证明含
6.美丽焰火很容易让人联想到化学中的焰色反应,下列关于焰色反应的说法不正确的是
A.焰色反应是金属元素在灼烧时火焰所呈现的颜色
B.应该用稀盐酸清洗做过焰色反应实验的铂丝
C.K2CO3在酒精灯上灼烧时透过蓝色钴玻璃能观察到紫色火焰
D.焰色反应是化学变化
7.下列微粒的检验方法不合理的是
A.—沉淀法 B.—焰色反应
C.—显色法 D.—气体法
8.下列实验现象和结论相符的是
| 操作及现象 | 结论 |
A | 某溶液中加入盐酸,产生能使澄清石灰水变浑浊的无色无味气体 | 溶液中一定含有 |
B | 某溶液中加入硝酸银,产生白色沉淀 | 溶液中一定含有 |
C | 向某溶液中加入2滴KSCN溶液,溶液不显红色;再向溶液中加入几滴新制的氯水,溶液变为红色 | 溶液中一定含有 |
D | 向某溶液中加入盐酸酸化的溶液,有白色沉淀生成 | 溶液中一定含有 |
A.A B.B C.C D.D
9.下列物质的检验、鉴别方法不正确的是
A.用焰色实验鉴别NaCl、KCl
B.用硝酸银和稀硝酸溶液能够鉴别NaCl溶液和溶液
C.利用丁达尔效应鉴别胶体与溶液
D.用氢氧化钙溶液鉴别和两种溶液
10.下列溶液中离子检验方法不正确的是
A.加浓并加热,用湿润红色石蕊试纸靠近,试纸不变蓝,证明溶液中没有
B.加溶液,产生白色沉淀,再滴加盐酸,沉淀不溶解,证明溶液中有
C.加溶液不变红,滴加氯水出现红色,证明溶液中含有
D.加硝酸酸化,无明显现象,再滴加溶液,出现白色沉淀,证明溶液中有
二、填空题
11.背诵熟记化学基础知识是学好化学的重要手段之一。根据所学知识,按要求填空。
(1)利用焰色试验的原理既可制作五彩缤纷的节日烟花,也可定性鉴别某些金属盐。灼烧硫酸铜粉末的焰色为 (填标号)。
A.黄色 B.砖红色 C.绿色 D.黄绿色
(2)用铝箔包住0.1g金属钠,用针在铝箔上刺些小孔,用镊子夹住放入水中产生的氢气比将0.1g金属钠直接投入水中产生的氢气多的原因是 (用化学方程式解释)。
(3)用饱和氯化铁溶液制备氢氧化铁胶体的离子方程式: 。
(4)铜在潮湿的空气中久置会生成铜绿,写出发生反应的化学方程式表示为 。
(5)已知H3PO2(次磷酸)与足量的NaOH反应只生成一种盐NaH2PO2。H3PO2水溶液中存在H3PO2分子。
①NaH2PO2是 (填“正盐”、“酸式盐”或“碱式盐”)。
②向H3PO2溶液中逐滴加入等浓度的NaOH溶液至过量,其导电性变化图象为 ;向稀NaOH溶液中逐滴滴加浓H3PO2溶液至恰好中和,其导电性变化图象为 。
A. B. C. D.
(6)溶液中SO检验的操作: 。
12.Ⅰ.某校学生在学习完胶体的知识后,利用化学兴趣社团活动时间,在实验室制备胶体。三位同学的操作分别是:
甲同学:向稀溶液中加少量NaOH溶液。
乙同学:直接加热饱和溶液。
丙同学:向40mL沸水中逐滴加入5~6滴饱和溶液;继续煮沸至溶液呈红褐色,停止加热。
(1)能得到胶体的是 同学。证明有氢氧化铁胶体生成的现象是 。
(2)胶体区别于溶液最本质的特征是_______。
A.胶体粒子的直径在1~100nm之间 B.胶体具有丁达尔效应
C.胶体是均一的分散系 D.胶体的分散质能透过滤纸
Ⅱ.丙同学在做实验时,实验室的蒸馏水用完了,于是他用自来水代替蒸馏水做实验,结果烧杯中形成了悬浊液。丙同学猜想可能是自来水中含有大量、、和某些阴离子导致实验失败。为了验证猜想,进行了三组实验:
①取适量自来水于试管中,滴加足量的稀NaOH溶液,产生白色沉淀;
②过滤后取滤液于试管中,滴加足量的溶液,又有白色沉淀生成;
③另取适量自来水于试管中,滴加足量稀硝酸后再滴加溶液,也产生白色沉淀。
请回答以下问题:
(3)不用做实验就可排除的离子是 ;
(4)通过实验可初步确定自来水中 (填“含有”或“不含有”)大量、;
(5)自来水中所含阴离子可以确定有 ,理由是 。
13.将25.0g 、、、、和少量杂质(不含钠,不与水、酸、碱反应)的混合物投入到大量水中充分反应,然后向所得溶液中逐滴加入2.5mol/L、200mL盐酸。已知:a.加酸之前,生成气体的体积为1.68L(标况下);b.加酸之后,酸的体积小于140mL时无气体生成;c.全部酸加完之后,所得溶液为中性。
(1)写出加水后发生的氧化还原反应的离子方程式 ;
(2)检验加水后所得溶液中阳离子的方法是 ;
(3)则原混合物中钠元素的质量分数为 。
14.向某溶液中滴加氯水,再加入KSCN溶液,溶液变血红色,则溶液中一定存在Fe2+,该判断是否正确?为什么 。
15.请完成下列填空:
(1)溶解28.4g碳酸钙和碳酸氢钙的混合物,消耗1.0mol/L盐酸500mL。灼烧等量的上述混合物,得到氧化钙的质量是 ;
(2)有Na2CO3、NaHCO3、CaO和NaOH组成的混和物27.2g,把它们溶于足量的水中充分反应后,溶液中Ca2+、、均转化为沉淀,将反应器内水分蒸干,最后得到白色固体物质共29g,则原混和物中Na2CO3的质量是 。
16.检验含有Fe3+的溶液中含有Fe2+的操作方法
17.现有四瓶失去标签的溶液,分别为溶液、溶液、溶液、溶液。若不用其他试剂进行区别,请设计实验方案。
18.完成下列填空
I.选择合适的实验方法完成下列操作(填字母):
A.蒸馏 B.分液 C.升华 D.过滤 E.蒸发结晶 F.溶解、过滤 (洗涤、干燥)、蒸发结晶 G.溶解、蒸发浓缩、冷却结晶、过滤(洗涤、干燥) H.萃取、分液、蒸馏
(1)分离KCl和MnO2的混合物 。
(2)除去KNO3固体中少量的KCl 。
(3)从碘水中提取碘单质 。
(4)从NaCl水溶液中提取NaCl固体 。
(5)从海水中得到淡水 。
(6)分离柴油和水的混合物 。
(7)分离乙酸(沸点118℃)与乙酸乙酯(沸点77.1℃) 。
II.某无色透明溶液可能大量存在Ag+、Mg2+、Cu2+、Cl-、OH-、NO中的几种离子。
(8)不做任何实验就可以肯定原溶液中不存在的离子是 。
(9)取少量原溶液,向其中加入过量稀盐酸,有白色沉淀生成,再加入过量稀硝酸,白色沉淀不消失,说明原溶液中肯定存在的离子是 。
(10)向(2)的滤液中加入过量NaOH溶液,出现白色沉淀,说明原溶液中肯定存在的离子是 。
19.检验某溶液中是否含有Fe2+的操作方法
20.为测定溶液的浓度,甲、乙两同学设计了两个方案。回答下列问题:
I.甲方案
实验原理:
实验步骤:
(1)判断沉淀完全的操作为 。
(2)步骤②判断沉淀是否洗净所选用的试剂为 。
三、实验题
21.无水FeCl3呈棕红色,极易潮解,100℃左右时升华,工业上常用作有机合成催化剂。实验室可用下列装置(夹持仪器略去)制备并收集无水FeCl3。
请回答:
(1)装置A中反应的化学方程式为 。
(2)装置F中所加的试剂为 。
(3)导管b的作用为 ;装置B的作用为 。
(4)实验时应先点燃A处的酒精灯,反应一会儿后,再点燃D处的酒精灯,原因为 。
(5)反应结束后,拆卸装置前,必须进行的操作是 。
(6)为检验所得产品中是否含有FeCl2,可进行如下实验:取E中收集的产物少许,加水溶解,向所得溶液中加入一种试剂,该试剂为 (填序号)。
①Fe粉 ②KSCN溶液 ③酸性KMnO4溶液 ④NaOH溶液
22.碳酸亚铁(FeCO3)难溶于水,常用于制取铁盐或补血剂。一种FeCO3的制备装置如图所示。实验中观察到三颈烧瓶中有大量白色沉淀产生,烧杯中溶液变浑浊,恰好完全反应时,三颈烧瓶内溶液中只含一种溶质。过滤后可得FeCO3沉淀。
(1)恰好完全反应后,检验三颈烧瓶内溶液中阳离子的方法是 。
(2)反应后所得沉淀需进行过滤、洗涤。检验沉淀已经洗涤干净的方法是 。
(3)FeCO3在潮湿的空气中会转化为Fe(OH)3并进步转化为Fe2O3。写出FeCO3在潮湿的空气中转化为Fe(OH)3的化学方程式: 。
(4)某FeCO3固体被部分氧化,为测定其中Fe3+的质量分数,现进行如下实验:称取5.000g固体样品,加足量盐酸溶解,将溶液稀释至100mL,量取20.00mL该溶液,加入过量KI溶液充分反应,然后加入几滴淀粉溶液,用0.1000mol/LNa2S2O3溶液滴定,当滴定至终点时消耗Na2S2O3溶液20.00mL。已知实验过程中发生反应如下:2Fe3++2I-=2Fe2++I2,I2+2S2O=S4O+2I-。计算FeCO3固体样品中Fe3+的质量分数,写出计算过程 。
23.有混合物的水溶液,可能含有以下离子中的若干种:、、、、、、,现取三份各100mL溶液进行如下实验:
①向第一份中加入溶液,有白色沉淀产生;
②向第二份中加入足量NaOH溶液后加热,收集到气体0.896L(标准状况);
③向第三份中加入足量溶液,得到沉淀6.27g,沉淀经足量盐酸洗涤后,剩余2.33g。
试回答下列问题:
(1)肯定存在的离子有 ,肯定不存在的离子有 。
(2)可能存在的离子是 ,为确定该离子是否存在,可取少许原溶液,然后可以进行如下操作,其中正确的是 (填序号)。
a.加入足量硝酸钡溶液,过滤,向滤液中加入足量稀硝酸后再滴加硝酸银溶液
b.先加入足量的硝酸溶液,再滴加硝酸银溶液
c.先加入足量盐酸,再加入氯化钡溶液
(3)试分别确定原溶液中各阳离子的物质的量浓度: 。
参考答案:
1.D
2.D
3.A
4.A
5.C
6.D
7.D
8.C
9.D
10.B
11.(1)C
(2)2Al+2H2O+2NaOH=2NaAlO2+3H2↑
(3)Fe3++3H2OFe(OH)3(胶体)+3H+
(4)2Cu+O2+CO2+H2O=Cu2(OH)2CO3
(5) 正盐 B C
(6)取少量待测液于试管中,先滴加稀盐酸酸化,无明显现象,再滴加BaCl2溶液,若有白色沉淀生成,说明该溶液中含有SO
12.(1) 丙 丁达尔现象
(2)A
(3)
(4)含有
(5)
13.(1)、
(2)用洁净的铂丝蘸取溶液在无色火焰上灼烧,观察火焰的颜色,若为黄色,则为Na+
(3)45%
14.判断错误,检验Fe2+时,应先加KSCN,再加氯水,否则,Fe3+干扰结果的判断
15.(1)14g
(2)10.6g
16.取少许待测液置于试管中,滴加少许酸性高锰酸钾溶液,紫色褪去,说明含有Fe2+
17.观察溶液颜色,蓝色的是溶液,取三种无色溶液盛于三支试管,分别滴入CuCl2溶液,产生白蓝色沉淀的是溶液,余下两种无明显变化,另取余下两种溶液于试管,分别滴入溶液,产生白色沉淀的是溶液,无明显变化的是溶液。
18.(1)F
(2)G
(3)H
(4)E
(5)A
(6)B
(7)A
(8)Cu2+
(9)Ag+
(10)Mg2+
19.取待测液少许置于试管中,先滴加几滴硫氰化钾溶液无明显现象;再滴加新制的氯水(或通入氯气),若溶液变红则证明溶液里含有Fe2+,反之则证明溶液里不含Fe2+
20.(1)向上层清液中继续滴加溶液,无白色沉淀生成,则沉淀完全
(2)溶液
21.(1)4HCl(浓)+MnO2MnCl2+2H2O+Cl2↑
(2)浓硫酸
(3) 平衡压强,使盐酸顺利滴下 除去氯气中的HCl,同时判断装置是否发生堵塞
(4)防止在加热时铁丝被空气氧化(或排尽装置中的空气)
(5)从a处导管鼓入一段时间的空气,排除装置中残留的氯气
(6)③
22.(1)取反应后的溶液于试管中,加入氢氧化钠溶液,加热,用湿润的红色石蕊试纸放在试管口检验,变蓝,则说明含铵根离子
(2)取最后一次洗涤液于试管中,滴加稀盐酸后再加入氯化钡溶液,若没有白色沉淀产生,说明沉淀已经洗干净
(3)4FeCO3+O2+6H2O=4Fe(OH)3+4CO2
(4)由题可找出关系式:,原固体中Fe3+的质量分数为:
23.(1) 、、、 、
(2) Cl- a
(3)c()=0.4mol/L、c(K+)≥0.2mol/L
高中化学鲁科版 (2019)必修 第一册第3节 化学中常用的物理量——物质的量课时作业: 这是一份高中化学鲁科版 (2019)必修 第一册<a href="/hx/tb_c4002537_t7/?tag_id=28" target="_blank">第3节 化学中常用的物理量——物质的量课时作业</a>,共3页。试卷主要包含了实验室有一瓶溶液,标签上标有0,5 ml/L,2 ml·L-1等内容,欢迎下载使用。
化学固氮课后作业题: 这是一份化学固氮课后作业题,共13页。试卷主要包含了单选题,填空题,实验题等内容,欢迎下载使用。
化学必修第一册物质的检验优秀测试题: 这是一份化学必修第一册物质的检验优秀测试题,文件包含同步讲义高中化学沪科版2020必修第一册--134物质的检验学生版docx、同步讲义高中化学沪科版2020必修第一册--134物质的检验教师版docx等2份试卷配套教学资源,其中试卷共30页, 欢迎下载使用。

