












所属成套资源:2024年高考化学一轮复习课件含练习及讲义(鲁科版2019)
2024年高考化学一轮复习课件(鲁科版)第2章 第4讲 元素与物质的分类
展开这是一份2024年高考化学一轮复习课件(鲁科版)第2章 第4讲 元素与物质的分类,文件包含第2章第4讲元素与物质的分类pptx、第2章第4练元素与物质的分类docx、第2章第4讲元素与物质的分类docx等3份课件配套教学资源,其中PPT共60页, 欢迎下载使用。
1.了解元素与物质的关系。2.了解物质分类的方法及单质、氧化物、酸、碱的概念及相互联系。3.了解物理变化与化学变化的区别与联系。4.了解胶体是一种常见的分散系及其与溶液的区别。
考点一 物质的组成与分类
考点二 物质的性质与变化
真题演练 明确考向
考点三 分散系 胶体
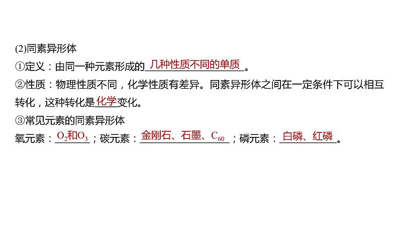
(2)同素异形体①定义:由同一种元素形成的 。②性质:物理性质不同,化学性质有差异。同素异形体之间在一定条件下可以相互转化,这种转化是 变化。③常见元素的同素异形体氧元素: ;碳元素: ;磷元素: 。
2.物质的分类分类应依据事先设定的“标准”进行,“标准”不同,分类方法也不相同。在化学上常用的分类方法有 分类法和 分类法。(1)树状分类法每次用一个标准对物质进行再分类。
1.请把下列物质的序号填写到下图的横线上:①硫黄 ②HClO ③苛性钠 ④明矾 ⑤小苏打 ⑥氧化钠 ⑦Fe(OH)3 ⑧NaCl溶液 ⑨H2SO3 ⑩淀粉溶液 ⑪泥水
2.现有下列物质:①冰水共存物 ②爆鸣气 ③铝热剂 ④普通玻璃 ⑤水玻璃 ⑥聚乙烯 ⑦漂白粉 ⑧TNT ⑨H2SO4 ⑩含氧元素40%的氧化镁 ⑪花生油 ⑫福尔马林 ⑬密封保存的NO2气体 ⑭CuSO4·5H2O ⑮液氯 ⑯王水 ⑰KAl(SO4)2·12H2O ⑱分子式为C5H10的烃 ⑲分子式为C7H8的芳香烃其中一定为纯净物的是__________________(填序号,下同);一定为混合物的是______________________;可能是纯净物,也可能是混合物的是_____。
(2)交叉分类法同时用多个标准对同一物质进行分类,如:
1.某物质经科学测定只含有一种元素,可以断定该物质一定是一种单质( )2.Cu、NaCl、SiO2、H2SO4都称为分子式( )3.金属氧化物一定是碱性氧化物,非金属氧化物一定是酸性氧化物( )4.酸性氧化物、碱性氧化物不一定都能与水反应生成相应的酸、碱( )5.酸溶于水一定能电离出H+,但能电离出H+的不一定是酸( )6.已知H3PO2(次磷酸)与足量的NaOH反应只生成一种盐NaH2PO2,则H3PO2为一元酸( )7.纯净物一定有固定的熔、沸点,有固定熔、沸点的物质也一定是纯净物( )
1.对下列物质分类,并完善表格内容①HCl ②HNO3 ③H2SO4 ④H2S ⑤H3PO4 ⑥HF ⑦BaSO4 ⑧NaHCO3 ⑨Cu2(OH)2CO3 ⑩FeSO4
一、依据“标准”对常见无机物分类
2.下列各组物质的分类都正确的是(括号里的是类别)______,都不正确的是______。A.NaClO(碱式盐)、C2H5OH(碱)、H2SO4(离子化合物)、玻璃钢(金属材料)B.液氨(氢化物)、NH4Cl(铵盐)、HNO3(含氧酸)、NaOH(强碱)C.HCl(共价化合物)、CH3COOH(羧酸)、Na2O2(碱性氧化物)、CH3I(卤代烃)D.NO2(酸性氧化物)、CH3CHO(有机物)、CO(有机物)、CH3COOCH3(酯)
二、各物质类别包含关系判断
B A
NaClO不是碱式盐,C2H5OH属于醇类,硫酸是共价化合物,玻璃钢属于复合材料,A全不正确;C项中Na2O2属于过氧化物,不是碱性氧化物;D项中NO2和水反应生成硝酸和NO,不属于酸性氧化物,一氧化碳虽然含有碳元素,但属于无机物。
3.表中所示物质或概念间的从属关系符合图示的是
硫酸铜晶体是由一种物质组成的化合物,属于盐,故A错误;氢氧化铁不是胶体,故B错误;电解质属于化合物,化合物都是纯净物,故C正确;稀硫酸为溶液,酸是化合物,属于电解质,故D错误。
1.从宏观和微观两个角度理解物理变化和化学变化
2.不同类别的无机物之间转化的一般规律(1)金属单质及其化合物的转化
符合上述转化关系的常见金属有Na、K、Ca、Ba等,但Mg、Fe、Al、Cu等不符合上述转化关系。
(2)非金属单质及其化合物的转化
符合上述转化关系的常见非金属有C、S、P等,但N、Si等不符合上述转化关系。
3.常见化学反应的分类
按反应物、生成物种类及数目多少
反应 反应 反应 反应
按反应中
氧化还原反应非氧化还原反应
按反应进行的程度和方向
反应 反应
反应 反应
1.NaCl晶体溶于水是物理变化,过程中没有化学键的改变( )2.232Th转化成233U是化学变化( )3.碳在足量氧气中燃烧生成CO2,故硫在足量氧气中燃烧生成SO3( )4.判断下列转化能否实现,能实现的打“√”,不能实现的打“×”。
1.通过对比物理变化和化学变化的不同,回答下列问题:①石油的分馏 ②煤的干馏 ③钠的焰色试验 ④碘的升华 ⑤氯化铵分解 ⑥蛋白质的变性 ⑦蛋白质的显色反应 ⑧电解食盐水 ⑨CaCl2的潮解 ⑩冰的融化 ⑪FeCl3的水解 ⑫石油的裂化、裂解 ⑬蛋白质的盐析 ⑭食物的缓慢氧化 ⑮同素异形体间的转化其中属于物理变化的是________________(填序号,下同);属于化学变化的是____________________。
2.已知次磷酸(H3PO2)是一元中强酸,请写出其与足量氢氧化钠反应的化学方程式:_______________________________。3.已知Be(OH)2与Al(OH)3都属于两性氢氧化物,写出Be(OH)2分别溶于NaOH溶液、盐酸的化学方程式:(1)__________________________________。(2)______________________________。
二、基于物质类别预测陌生物质的性质
H3PO2+NaOH===NaH2PO2+H2O
Be(OH)2+2NaOH===Na2BeO2+2H2O
Be(OH)2+2HCl===BeCl2+2H2O
4.下列类比正确的打“√”,错误的打“×”,并指明错误的原因。(1)O2与Cu加热反应生成CuO,则S与Cu加热反应生成CuS( )原因:_____________________________________________。(2)CO2与Na2O2反应生成Na2CO3和O2,则SO2与Na2O2反应生成Na2SO3和O2( )原因:___________________________________________________________________。(3)CO2通入BaCl2溶液中不产生沉淀,则SO2通入BaCl2溶液中也不产生沉淀( )原因:___________________________________________________________________。
三、同类物质的特殊性判断
硫的氧化性弱,与变价金属Cu反应只能生成Cu2S
过氧化钠具有强氧化性,能够氧化二氧化硫,则SO2与Na2O2反应生成Na2SO4
(4)向碳酸钠中加入少量水后,碳酸钠结块变成晶体,并伴有放热现象,向碳酸氢钠中加入少量水后,碳酸氢钠能溶解,也伴随着放热现象( )原因:___________________________________。(5)酸性:HClO4>HIO4,类比酸性:HCl>HI( )原因:__________________________________________________________。(6)沸点:Cl2
H—I比H—Cl更弱,在水溶液中更容易电离,所以酸性:HCl
类比是研究物质性质的常用方法之一,可预测许多物质的性质。但类比是相对的,在使用类比法时,要关注物质的特殊性质,不能违背客观实际。
5.根据反应物和生成物中单质的类别,可对置换反应再分类,请列举重要实例。(1)金属置换金属①________________________。②__________________________。③______________________________。(2)金属置换非金属①________________________。②_________________________。③________________________。
Fe+CuSO4===FeSO4+Cu
Cu+2AgNO3===Cu(NO3)2+2Ag
Zn+2HCl===ZnCl2+H2↑
Fe+2HCl===FeCl2+H2↑
(3)非金属置换金属①________________________。②____________________________。(4)非金属置换非金属①________________________。②_________________________。③_____________________。
Cl2+2NaBr===2NaCl+Br2
Br2+2KI===2KBr+I2
1.分散系(1)概念: 所得到的体系。(2)分类:根据 将分散系分为溶液、浊液和胶体,可用如图直观地表示。
一种(或多种)物质以粒子形式分散到另一种(或多种)物质中
溶液 胶体 浊液
2.胶体的分类依据分散剂的状态将胶体分为 、 、 。3.胶体的性质及应用
固溶胶 液溶胶 气溶胶
溶液 胶体
1.碳纳米管属于胶体分散系,该材料具有超强的吸附能力( )2.明矾净水时发生了化学及物理变化,能起到杀菌、消毒作用( )3.胶体不带电荷,胶体粒子因吸附离子往往带有电荷( )4.向浓氨水中滴加FeCl3饱和溶液可制得Fe(OH)3胶体( )5.将1 mL 1 ml·L-1的FeCl3溶液滴入沸水中制备Fe(OH)3胶体,若FeCl3完全水解,则可制得Fe(OH)3胶体粒子少于0.001NA个( )6.利用丁达尔效应可区分蛋白质溶液和食盐水( )
(1)制备方法:向沸水中逐滴加入______________,继续煮沸至液体呈________,停止加热,即制得Fe(OH)3胶体。(2)制备原理:_____________________________________(用化学方程式表示)。
Fe(OH)3胶体的制备
(3)问题讨论①可以利用____________证明Fe(OH)3胶体已经制成。②可以利用______方法来提纯Fe(OH)3胶体。证明Fe(OH)3胶体与Cl-已完全分离的实验方法是________________________________________________________________________________________________________________________________。③某同学向沸水中滴加氯化铁饱和溶液后,长时间加热,结果会出现浑浊,原因可能是__________________________。
将半透膜袋再浸入另一份蒸馏水中,片刻后取出半透膜袋,向蒸馏水中滴入AgNO3溶液,无白色沉淀产生,证明Fe(OH)3胶体与Cl-已完全分离
长时间加热使胶体发生聚沉
1.(2022·浙江6月选考,1)下列消毒剂的有效成分属于盐的是A.高锰酸钾溶液 B.过氧乙酸溶液C.双氧水 D.医用酒精
高锰酸钾溶液的有效成分为KMnO4,其在水溶液中电离出K+和 ,故KMnO4属于盐,A符合题意;过氧乙酸溶液的有效成分是CH3COOOH,在水溶液中电离出CH3COOO-和H+,即水溶液中的阳离子全部为H+,故其属于酸,B不符合题意;双氧水的有效成分为H2O2,其是由H和O组成的化合物,故属于氧化物,C不符合题意;医用酒精的有效成分为CH3CH2OH,其属于有机物,D不符合题意。
2.(2022·湖南,1)化学促进了科技进步和社会发展,下列叙述中没有涉及化学变化的是A.《神农本草经》中记载的“石胆能化铁为铜”B.利用“侯氏联合制碱法”制备纯碱C.科学家成功将CO2转化为淀粉或葡萄糖D.北京冬奥会场馆使用CO2跨临界直冷制冰
“石胆能化铁为铜”指的是铁可以与硫酸铜发生置换反应生成铜,发生了化学变化,A不符合题意;“侯氏联合制碱法”是以氯化钠、二氧化碳、氨和水为原料,制取纯碱和副产物氯化铵,发生了化学变化,B不符合题意;CO2转化为淀粉或葡萄糖,有新物质生成,发生了化学变化,C不符合题意;CO2跨临界直冷制冰是利用液态CO2汽化吸热导致环境温度下降,从而使水结冰,属于物理变化,D符合题意。
3.(2022·广东,2)北京冬奥会成功举办、神舟十三号顺利往返、“天宫课堂”如期开讲及“华龙一号”核电海外投产等,均展示了我国科技发展的巨大成就。下列相关叙述正确的是A.冬奥会“飞扬”火炬所用的燃料H2为氧化性气体B.飞船返回舱表层材料中的玻璃纤维属于天然有机高分子C.乙酸钠过饱和溶液析出晶体并放热的过程仅涉及化学变化
H2作为燃料在反应中被氧化,体现还原性,故A项错误;玻璃纤维是一种性能优异的无机非金属材料,故B项错误;乙酸钠过饱和溶液析出晶体的过程中从无结晶水的状态变为三水合乙酸钠,是化学变化,但物质由液体变为固体,属于物理变化,故C项错误; 是质子数均为92、中子数不同的核素,因此二者互为同位素,故D项正确。
4.(2022·湖北,1)化学与生活密切相关,下列不涉及化学变化的是A.加入明矾后泥水变澄清B.北京冬奥会用水快速制冰C.炖排骨汤时加点醋味道更鲜D.切开的茄子放置后切面变色
明矾净水的原理为Al3++3H2O Al(OH)3(胶体)+3H+,Al(OH)3胶体具有吸附性,可以使泥水变澄清,涉及化学变化,A错误;水快速制冰为物理变化,B正确;炖排骨汤时放点醋,可使骨头中的钙、磷、铁等矿物质溶解出来,此外,醋还可以防止食物中的维生素被破坏,涉及化学变化,C错误;茄子中存在一类叫“酚氧化酶”的物质,遇到氧气之后,发生化学反应产生一些有色的物质,反应时间越长,颜色越深,涉及化学变化,D错误。
5.(2022·山东,1)古医典富载化学知识,下述之物见其氧化性者为A.金(Au):“虽被火亦未熟”B.石灰(CaO):“以水沃之,即热蒸而解”C.石硫黄(S):“能化……银、铜、铁,奇物”D.石钟乳(CaCO3):“色黄,以苦酒(醋)洗刷则白”
金(Au):“虽被火亦未熟”是指金单质在空气中被火灼烧也不反应,体现金的稳定性,与其氧化性无关,A不符合题意;石灰(CaO):“以水沃之,即热蒸而解”是指CaO+H2O===Ca(OH)2,反应放热,产生大量的水汽,而CaO由块状变为粉末状,未发生氧化还原反应,与其氧化性无关,B不符合题意;
石钟乳(CaCO3):“色黄,以苦酒(醋)洗刷则白”是指CaCO3+2CH3COOH===(CH3COO)2Ca+H2O+CO2↑,未发生氧化还原反应,与其氧化性无关,D不符合题意。
1.下列有关物质的组成与分类正确的是A.糖类、油脂仅由C、H、O三种元素组成B.光导纤维、聚酯纤维均为新型有机高分子材料C.石油是混合物,经过分馏可得汽油、柴油等纯净物D.空气中的碳、氮、硫的氧化物溶于雨水形成酸雨
2.下列物质与类别不对应的是
3.2020年9月11日《中国新闻网》报道,中国学者成功设计纳米“人造分子”简易制备方法,相关研究成果以《化学计量反应控制的自限性纳米粒子定向键合》为题发表于《科学》主刊。下列分散系中,分散质微粒直径介于1~100 nm的是A.硝酸钾溶液 B.雾C.霾 D.石灰乳
4.澳大利亚科学家发现了纯碳新材料“碳纳米泡沫”,每个泡沫含有约4 000个碳原子,直径约6~9 nm,在低于-183 ℃时,泡沫具有永久磁性,下列叙述正确的是A.“碳纳米泡沫”与石墨互为同位素B.把“碳纳米泡沫”分散到适当的溶剂中,能产生丁达尔效应C.“碳纳米泡沫”是一种新型的碳化合物D.“碳纳米泡沫”和金刚石的性质相同
5.由一种金属阳离子与多种酸根阴离子构成的盐称为“混盐”,如氯化硝酸钙[Ca(NO3)Cl]。则下列化合物中属于混盐的是A.CaOCl2 B.(NH4)2Fe(SO4)2C.BiONO3 D.K3[Fe(CN)6]
CaOCl2的化学式可以写成Ca(ClO)Cl,该物质是由一种金属阳离子和两种酸根阴离子构成的,因此属于混盐,故A正确;(NH4)2Fe(SO4)2含有两种阳离子和一种酸根阴离子,不是混盐,故B错误;BiONO3中没有两种酸根阴离子,不是混盐,故C错误;K3[Fe(CN)6]是含有一种阳离子和一种阴离子的盐,不是混盐,故D错误。
6.分类法是一种行之有效、简单易行的科学方法,某同学用如表所示的形式对所学知识进行分类,其中甲与乙、丙、丁、戊是包含关系。
正确的组合是A.①② B.④⑤⑥C.②④⑥ D.①⑤⑥
7.化学在人类社会发展中发挥着重要作用,下列事实不涉及化学反应的是A.利用废弃的秸秆生产生物质燃料乙醇B.利用石油生产塑料、化纤等高分子材料C.利用基本的化学原料生产化学合成药物D.利用反渗透膜从海水中分离出淡水
8.近日,科学研究发现液态水或存在第二形态,当水被加热到40~60 ℃时,它的导热性、折射率、导电性等属性也会发生改变。下列说法正确的是A.氢、氧两种元素只能组成H2OB.导热性、折射率、导电性属于水的化学性质C.0 ℃时冰的密度比液态水的密度小D.液态水两种形态间的转化属于化学变化
9.KOH是我国古代纺织业常用于漂洗的洗涤剂。古代制取KOH的流程如下:图示流程中没有涉及的化学反应类型是A.化合反应 B.分解反应C.置换反应 D.复分解反应
10.我国古代发明或技术应用中,其工作原理不涉及化学反应的是①指南针 ②黑火药 ③转轮排字 ④黏土制陶瓷 ⑤用玻璃瓶盛装“强水”(古书中记载一种能腐蚀五金的液体) ⑥用明矾溶液清洗铜镜表面的铜锈 ⑦湿法炼铜A.①③④⑤ B.①③⑤C.①③④⑦ D.①③⑤⑥
11.下列说法在一定条件下可以实现的是①酸性氧化物与碱反应 ②弱酸与盐溶液反应可生成强酸 ③没有水生成,也没有沉淀和气体生成的复分解反应 ④两种酸溶液充分反应后的溶液呈中性 ⑤有单质参加的非氧化还原反应 ⑥两种含氧化合物反应的产物有气体A.全部 B.只有②④⑤⑥C.只有①②③⑤ D.只有③④⑤⑥
12.在一定条件下进行的下列化学反应,已知A、B、C中均含有同种元素,则下列对应物质不正确的是
13.胶体金即金溶胶,其具有光吸收性、呈色性和胶体性等特点。免疫胶体金技术作为胶体金标记物, 可实现对抗原抗体的测定。用白磷还原法可制得一种金的分散系,该分散系在临床诊断及药物检测等方面有着广泛的应用。其操作步骤如下:a.取20%白磷(①)的乙醚溶液0.5 mL,加蒸馏水(②)60 mLb.先滴加1%氯化金水溶液(③)0.75 mL,再滴加0.1 ml·L-1 K2CO3(④)溶液0.6 mL,振荡变成棕红色c.加热煮沸至溶液变成透明红色d.分离提纯,除去无机溶质所得分散系中,金颗粒直径在5~12 nm。
请回答下列问题:(1)上述物质①②③④中属于单质的是________(填序号,下同),属于化合物的是______,属于盐的是______。(2)该分散系属于________,其分散质是________。(3)步骤d的分离方法是________。
14.铜器久置于空气中会和空气中的水蒸气、CO2、O2作用产生“绿锈”,该“绿锈”俗称“铜绿”,又称“孔雀石”[化学式为Cu2(OH)2CO3],“铜绿”能跟酸反应生成铜盐、CO2和H2O。某同学利用下述系列反应实现了“铜→铜绿→……→铜”的转化。
(1)从三种不同分类标准回答,“铜绿”属于哪类物质:______________________________。(2)请写出“铜绿”与盐酸反应的化学方程式:_____________________________________________。
盐、铜盐、碱式盐(或碳
Cu2(OH)2CO3+4HCl===2CuCl2+
(3)写出④⑤的化学方程式:④________________________;⑤_______________________。(4)上述转化过程中属于化合反应的是________(填序号,下同),属于复分解反应的是______,属于分解反应的是________。
15.酰氯类物质有多种,如磺酰氯(SO2Cl2)、亚硫酰氯(SOCl2)、碳酰氯(COCl2)等,磺酰氯(SO2Cl2)能发生剧烈水解反应生成两种强酸,化学方程式为___________________________________。亚硫酰氯(SOCl2)和氯磺酸(ClSO3H)均能剧烈水解,写出相应的化学方程式:_____________________________________________________。
===H2SO4+2HCl
SO2Cl2+2H2O
SOCl2+H2O===SO2+2HCl、ClSO3H+H2O===H2SO4+HCl
相关课件
这是一份2024年高考化学一轮复习课件(鲁科版)第4章 第23讲 氨和铵盐,文件包含第4章第23讲氨和铵盐pptx、第4章第23练氨和铵盐docx、第4章第23讲氨和铵盐docx等3份课件配套教学资源,其中PPT共60页, 欢迎下载使用。
这是一份2024年高考化学一轮复习课件(鲁科版)第4章 第22讲 氮及其氧化物 硝酸,文件包含第4章第22讲氮及其氧化物硝酸pptx、第4章第22练氮及其氧化物硝酸docx、第4章第22讲氮及其氧化物硝酸docx等3份课件配套教学资源,其中PPT共60页, 欢迎下载使用。
这是一份2024年高考化学一轮复习课件(鲁科版)第4章 第20讲 硫酸、酸雨及防治,文件包含第4章第20讲硫酸酸雨及防治pptx、第4章第20练硫酸酸雨及防治docx、第4章第20讲硫酸酸雨及防治docx等3份课件配套教学资源,其中PPT共60页, 欢迎下载使用。