













新教材 高中物理 必修三 11.4串联电路和并联电路 课件+教案+练习(含答案)
展开
这是一份新教材 高中物理 必修三 11.4串联电路和并联电路 课件+教案+练习(含答案),文件包含114串联电路和并联电路课件pptx、114串联电路和并联电路教案docx、114串联电路和并联电路作业含答案docx等3份课件配套教学资源,其中PPT共24页, 欢迎下载使用。
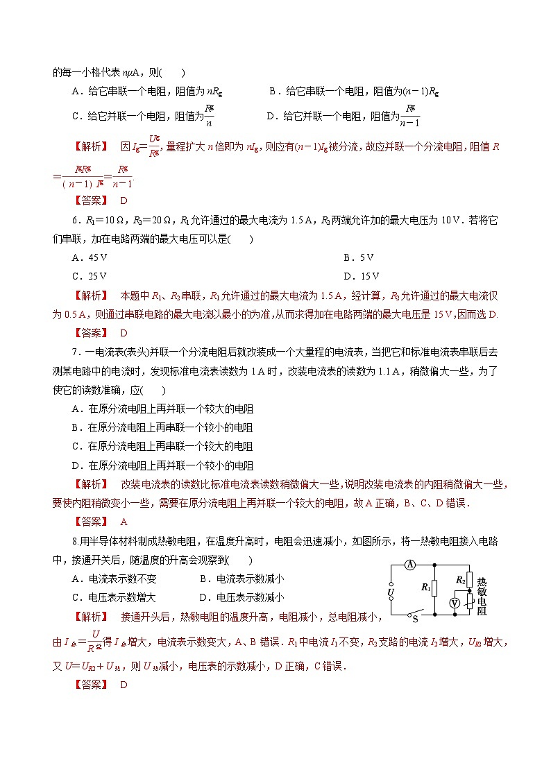
11.4 串联电路和并联电路 教学目标与核心素养一、教学目标1.经历串、并联电路的电流关系和电压关系的理论分析过程.2.经历根据电流,电压关系和欧姆定律推导串、并联电路的电阻关系的过程,理解串,并联电路的电阻关系.提高逻辑思维能力。3.通过对电表改装的分析讨论,提高综合运用欧姆定律、电路串并联规律以及分析解决问题的能力。二、核心素养物理观念:通过对电表量程的改装构建电流表和电压表电路模型。科学思维:通过推导电流,电压关系和串、并联电路的电阻关系,培养提高学生的逻辑思维能力。科学探究:通过对电表改装的分析,提高学生综合运用物理规律来分析解决问题的能力。科学态度与责任:通过本节课的教学活动,要培养学生的应用意识,引导学生关心实际问题,有志于把所学物理知识应用到实际中去。教学重难点重点:熟练掌握串并联电路的特点以及电阻的串并联的计算难点:表头G改装成大量程电压表V和电流表A的原理,并会计算分压电阻和分流电阻教学过程【新课引入】在初中,我们曾研究过串、并联电路中电流的规律和电压的规律,如果把两个电阻 R1 、R2 串联或并联后看成一个电阻,它们应该是怎样的关系? 今天我们就用高中物理知识作进一步分析。在此基础上,讨论串、并联电路中各部分电阻的关系【新知探究】一、串、并联电路中的电流1.串联电路中的电流(1)电路的串联:把几个导体元件依次首尾相连的方式叫电路的串联。(2)恒定电流电路中各处电荷的分布是稳定的,即电路中各处的电荷分布保持不变,所以相同时间内通过 0、1、2、3 各点的电荷量必然相等。串联电路中的电流处处相等。I0 = I1 = I2 = I32.串联电路中的电流(1)把几个元件的一端连在一起另一端也连在一起,然后把两端接入电路的方式叫做电路的并联。(2)在并联电路中,只有在相同时间内流过干路 0 点的电荷量等于进入各支路 1、2、3 各点的电荷量之和,才能保证电路各处的电荷量的分布保持不变。并联电路的总电流等于各支路电流之和,I0 = I1+ I2 + I3+…二、串、并联电路中的电压1.串联电路中的电压如图各点的电势与各点之间的电势差之间的关系:U01 = φ0 - φ1 ,U12 = φ1 - φ2 ,U23 = φ2 - φ3因此:U01 + U12 + U23 = φ0 -φ3 = U03串联电路两端的总电压等于各部分电路两端电压之和,U=U1+U2+U32.并联电路中的电压思考:如图不考虑导线的电阻,0、1、2、3 各点之间的电势关系?4、5、6点的电势关系呢?φ0=φ1=φ2=φ3 φ4=φ5=φ6因此,并联电路的总电压与各支路电压相等U=U1=U2=U3。三、串、并联电路中的电阻1.串联电路中的电阻如图两个电阻 R1 、R2 串联起来接到电路里,作为一个整体,它相当于一个电阻 R。这个电阻的大小与原来两个电阻的大小有什么关系?由于 R1 与 R2 是串联的,它们两端的总电压 U 等于两个电阻两端电压 U1 、U2 之和,即U = U1 + U2 由,通过这两个电阻的电流 I 是一样的,上式两边都除以电流 I,即可得R = R1 + R2 如果n个电阻串联,那么R = R1 + R2+…+ Rn 即,串联电路的总电阻等于各部分电路电阻之和。2.并联电路中的电阻如图所示,在并联电路中,I = I1 + I2由 ,两个电阻上的电压U是相同的,把上式两边都除以U,得可得:如果 n 个电阻并联,那么即,并联电路总电阻的倒数等于各支路电阻的倒数之和。思考讨论:①几个相同的电阻并联,总电阻为一个电阻的—————————。②若不同的电阻并联,总电阻———————其中最小的电阻③若某一支路的电阻增大,则总电阻——————————;④若并联的支路增多时,总电阻将——————;⑤当一个大电阻与一个小电阻并联时,总电阻接近——————。答案:几分之一;小于;也随之增大;减小;小电阻。四、电压表和电流表的电路结构1. 表头(1)常用的电压表和电流表都是由小量程的电流表改装而成的。(2)工作原理:通电后,线圈在磁场力的作用下带动指针偏转,电流越大,指针偏角越大。(3)从电路的角度看,表头就是一个电阻,遵从欧姆定律。通过表头的电流是可以从刻度盘上读出来的。2.表头的三个特征量①内阻Rg:表头的电阻 Rg 叫作电流表的内阻。②满偏电流Ig:指针偏转到最大刻度时的电流 Ig 叫作满偏电流。③满偏电压Ug:表头通过满偏电流时,加在它两端的电压 Ug 叫作满偏电压。由欧姆定律可知:Ug=IgRg表头的满偏电压 Ug 和满偏电流 Ig 一般都比较小。3.表头G改装成大量程的电压表U(1)测量较大的电压时,要串联一个分压电阻R,把表头改装成电压表,即电压表可以看作一个电压可读的“大电阻”。(2)串联电阻 R 的作用是分担一部分电压,起这种作用的电阻常常被叫作分压电阻。电压表的内阻:RV=R+Rg4.表头G改装成大量程的电流表测量较大的电流时,则要并联一个分流电阻 R,把小量程的表头改装成大量程的电流表。电流表可以看作一个电流可读的“小电阻”。(2)并联电阻 R 的作用是分去一部分电流,起这种作用的电阻常常被叫作分流电阻。电流表的总电阻例题:一个表头的内阻Rg 为 30 Ω,满偏电流 Ig 为 1mA。要把它改装为量程 0 〜 0.6 A的电流表,需要并联多大的电阻?改装后电流表的内阻是多少?分析:电流表由表头和电阻 R 并联组成,如图的虚线框所示。电流表量程为 0 〜 0.6 A,是指通过电流表的电流为 0.6 A 时,表头的指针指在最大刻度,即通过表头的电流等于 Ig 。解:通过电阻 R 的电流IR = I-Ig =(0.6 - 0.001)A = 0.599 A由欧姆定律可以求出分流电阻电流表内阻 R A 等于 R g 与 R 的并联值,有【课堂小结】1.串联电路I=I1=I2=…=In U=U1+U2+…+UnR=R1+R2+…+Rn2.并联电路I=I1+I2+…+In U=U1=U2=…=Un3.表头在电路中就是一个电阻,是一个小量程的电流表4.表头改装成大量程的电压表串联一个大的分压电阻5.表头改装成大量程的电流表并联一个小的分流电阻【随堂演练】1.如图所示,当AB间加上电压时,R1、R2、R3三个电阻上消耗的功率相等,则三电阻的阻值之比R1:R2:R3为( )A.1:1:4 B.1:1:1 C.1:1:2 D.2:2:1 答案:A2.某同学要把一个量程为200μA,内阻为300Ω的直流电流计G,改装成量度范围是0~4V的直流电压表,那么( )A.串联一个阻值为20kΩ的电阻 B.并联一个阻值为19.7kΩ的电阻 C.改装后的电压表内阻为20kΩ D.改装后的电压表内阻为19.7kΩ答案: C3.如图所示,两个电阻串联后接在电路中a,b两点,已知a,b两点间电压不变。某同学把一个实验室里的电压表并联在R1两端时,读数为5V;将该电压表并联在R2两端时,读数为4V,则a,b两点间电压( )A.大于9V B.等于9V C.小于9V D.无法确定答案: A 4.一电流表由电流计G和电阻R并联而成,如图所示,在校准时发现此电流表的读数总比准确值稍小些,采用下列措施可使读数变准确的是( )A.在R上串联一比R小得多的电阻 B.在R上串联一比R大得多的电阻 C.在R上并联一比R小得多的电阻 D.在R上并联一比R大得多的电阻答案:A拓展提高1.一电流表G(表头)的内阻为Rg,满偏电流为Ig,现欲把它改装成量程为1200Ig的电流表,下列方法和判断正确的是( )A.应串联一个比Rg小得多的电阻,改装后电流表的内阻比Rg小得多 B.应串联一个比Rg大得多的电阻,改装后电流表的内阻比Rg大得多C.应并联一个比Rg小得多的电阻,改装后电流表的内阻比Rg小得多 D.应并联一个比Rg大得多的电阻,改装后电流表的内阻比Rg大得多 答案: C2.在电灯旁再并联一只电炉,电灯变暗的原因是( )A.接上电炉使电路中总电流减小 B.电路中总电流不变,被电炉分去一些电流 C.电路中总电流增加导致线路上损失的电压增加,电灯两端电压变小 D.电路中总电流增加,通过电灯的电流增加答案: C