还剩8页未读,
继续阅读
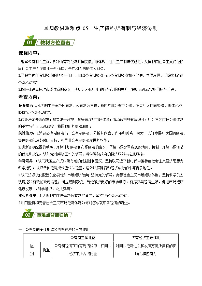
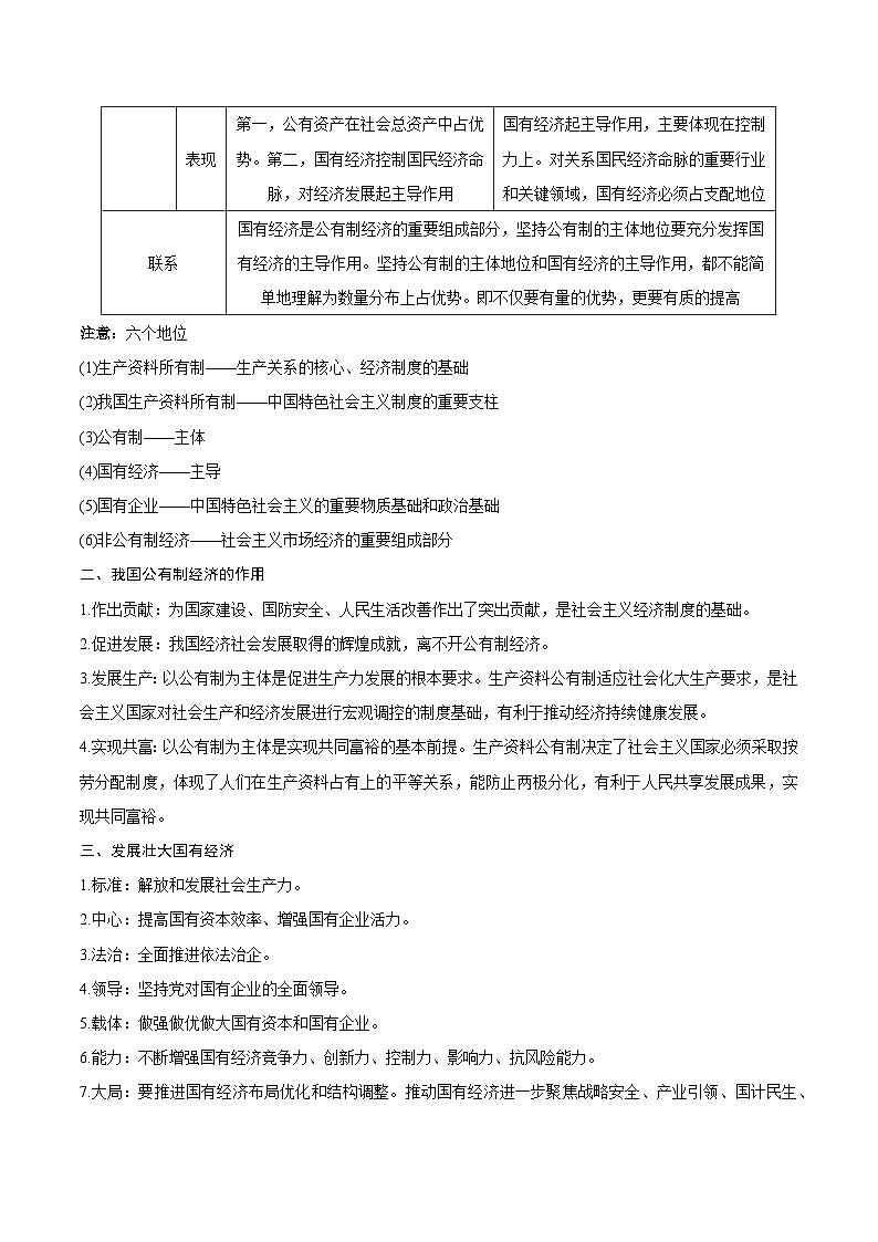
回归教材重难点05 生产资料所有制与经济体制-【查漏补缺】2023年高考政治三轮冲刺过关(新高考专用)(原卷版)
展开
这是一份回归教材重难点05 生产资料所有制与经济体制-【查漏补缺】2023年高考政治三轮冲刺过关(新高考专用)(原卷版),共11页。试卷主要包含了实现共富,载体,能力,大局,混改等内容,欢迎下载使用。
相关试卷
回归教材重难点08 社会争议的解决-【查漏补缺】2023年高考政治三轮冲刺过关(新高考专用)(原卷版):
这是一份回归教材重难点08 社会争议的解决-【查漏补缺】2023年高考政治三轮冲刺过关(新高考专用)(原卷版),共8页。
回归教材重难点07 就业与创业-【查漏补缺】2023年高考政治三轮冲刺过关(新高考专用)(原卷版):
这是一份回归教材重难点07 就业与创业-【查漏补缺】2023年高考政治三轮冲刺过关(新高考专用)(原卷版),共9页。
回归教材重难点06 家庭与婚姻-【查漏补缺】2023年高考政治三轮冲刺过关(新高考专用)(原卷版):
这是一份回归教材重难点06 家庭与婚姻-【查漏补缺】2023年高考政治三轮冲刺过关(新高考专用)(原卷版),共7页。试卷主要包含了法律责任等内容,欢迎下载使用。

