


回归教材重难点08 社会争议的解决-【查漏补缺】2023年高考政治三轮冲刺过关(新高考专用)(原卷版)
展开
这是一份回归教材重难点08 社会争议的解决-【查漏补缺】2023年高考政治三轮冲刺过关(新高考专用)(原卷版),共8页。
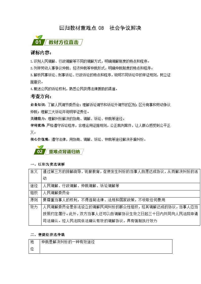
回归教材重难点08 社会争议解决课标内容:1.识别人民调解、行政调解等不同的调解方式,明确调解制度的特点和程序。2.列举劳动人事争议仲裁、经济仲裁等仲裁形式,明确仲裁制度的特点和程序。3.解析民事诉讼、刑事诉讼、行政诉讼的特点和程序,说明不同诉讼中的举证规则,树立证据意识。4.概述公民的诉讼权利,熟悉公民获得法律援助的渠道。考查方向:必备知识:了解人民调节委员会;理解诉讼调节和诉讼外调节的区别;区分商事和劳动争议仲裁;理解三大诉讼并说明举证责任。关键能力:理解纠纷解决的协商、调解、诉讼、仲裁等途径。学科素养:严格遵守诉讼程序,合理运用证据规则,公正裁判案件,让人群众感受到公平正义。核心价值观:遵守法律,用协商、调解、诉讼、仲裁等途径解决矛盾纠纷。一、以和为贵选调解含义通过第三方的排解疏导、说服教育,促使发生纠纷的当事人自愿达成协议,从而解决纠纷的活动途径人民调解、行政调解、仲裁调解、诉讼调解等组织人民调解委员会原则要尊重当事人的权利,不得违背法律、法规和国家政策,不收取任何费用效力人民调解委员会是依法设立的调解民间纠纷的群众性组织,经其调解达成的协议,当事人应当按照约定履行。此外,双方当事人还可以自调解协议生效之日起三十日内共同向人民法院申请司法确认。经人民法院依法确认有效的调解协议,具有强制执行效力 二、便捷经济选仲裁地位仲裁是解决纠纷的一种有效途径种类包括商事仲裁、劳动争议仲裁、农村承包合同纠纷仲裁等前提当事人申请仲裁,须以双方自愿订立的有效仲裁协议为前提特点①仲裁程序比较灵活,仲裁审理一般不公开进行,而且一裁终局。因此,仲裁更加便捷、经济。②仲裁裁决一经作出,即发生法律效力,当事人不服,可以申请法院强制执行。③对于商事仲裁仲裁和诉讼只能二选一。 三、诉讼的主要类型比较民事诉讼行政诉讼刑事诉讼诉讼目的解决平等主体之间的民事权利和义务纠纷解决国家行政机关实施的行政行为是否合法的问题解决涉嫌犯罪的人是否犯罪、犯什么罪以及应处何种刑罚的问题提起诉讼的主体民事诉讼双方当事人均可提起行政诉讼主要由行政相对人提起,行政机关始终处于被告地位刑事诉讼除自诉案件由自诉人提起自诉外,均由人民检察院提起公诉适用法律《中华人民共和国民事诉讼法》《中华人民共和国行政诉讼法》《中华人民共和国刑事诉讼法》 四.诉讼权利讼代理人或辩护人的权利当事人因身陷纠纷而参与诉讼时,很可能面临缺乏法律知识与技能、无暇参加诉讼活动等问题。此时,当事人可以委托诉讼代理人或辩护人,帮助其进行诉讼回避在诉讼中,当审判人员和其他有关人员具有法律规定不宜参加案件审理或有关诉讼活动的情形时,当事人有权要求其退出,这就是诉讼法中规定的回避制度上诉我国诉讼实行两审终审制,除特殊情况外,一个案件经过两级人民法院审理便告终结。当事人如果不服一审裁判,可以在规定期限内提出上诉 五、法律援助目的国家建立法律援助制度,设置法律援助机构,指派或安排律师、公证员、法律工作者等为经济困难的公民和特殊案件的当事人无偿提供法律咨询、代理、辩护等法律服务条件①在民事和行政纠纷中,经济困难的公民可以就依法请求国家赔偿、请求支付劳动报酬、主张因见义勇为行为产生的民事权益等事项,申请法律援助,获得法律咨询或代理服务②未成年人申请法律援助的,由其法定代理人代为提出③在刑事诉讼活动中,因经济困难而没有委托辩护人、诉讼代理人的当事人或部分特殊案件的当事人,也可以经法定程序,获得法律援助机构指派的律师为其提供辩护或代理要求法律援助机构收到法律援助申请后,应当进行审查。符合条件的,要及时决定提供法律援助;不符合条件的,要书面告知理由。办理法律援助案件的人员,应当遵守职业道德和执业纪律,不得收取任何财物 六、诉讼程序起诉俗称“告状”,是诉讼程序的第一步。在我国,民事诉讼与行政诉讼均实行“不告不理”的原则。公民、法人或者其他组织认为自己所享有或依法由自己管理、支配的民事权益受到侵害或与他人发生争议,或者认为行政机关及其工作人员的行政行为侵犯其合法权益,可以向人民法院提出诉讼请求,要求人民法院予以审判立案对符合法律规定的起诉,人民法院应当予以登记立案。立案登记后,诉讼即告开始,起诉的一方称为原告,被诉的一方称为被告,诉讼进入第一审程序应诉人民法院登记立案后,要将原告提交的起诉状副本送达被告,被告应当在规定的时间内提出答辩状,再由人民法院把答辩状副本送达原告。被告不提交答辩状的,不影响人民法院审理案件开庭审理①在民事、行政诉讼中,人民法院在当事人及其他诉讼参与人的参加下,依照法定程序和形式,在法庭上对案件进行实体审理并作出判决,这一系列诉讼活动称为开庭审理②开庭审理是诉讼过程中最重要的环节,包括开庭准备、法庭调查、法庭辩论、休庭评议与宣告判决等阶段二审程序一审结束后,当事人不服一审裁判的,有权提起上诉,启动二审程序。二审程序是人民法院审理上诉案件的程序,二审裁判是终审裁判。同时法律还规定了审判监督程序,用于纠正生效裁判的错误 七、证据和举证责任诉讼证据民事诉讼法规定的证据有当事人的陈述、书证、物证、视听资料、电子数据、证人证言、鉴定意见、勘验笔录行政诉讼法规定的证据有书证,物证,视听资料,电子数据,证人证言,当事人的陈述,鉴定意见,勘验笔录、现场笔录刑事诉讼法规定的证据有物证,书证,证人证言,被害人陈述,犯罪嫌疑人、被告人供述和辩解,鉴定意见,勘验、检查、辨认、侦查实验等笔录,视听资料、电子数据举证责任民事诉讼民事诉讼实行“谁主张,谁举证”的举证原则。法律规定当事人对自己提出的主张有责任提供证据。没有证据或者证据不足的,由负有举证责任的当事人承担不利后果在有些情况下,当案件当事人因欠缺专业知识或者远离证据而难以举证时,法律出于公平合理的考虑,实行举证责任倒置原则,即当事人提出诉讼主张时,由对方负责举证(例如:高空抛物和环境污染问题)行政诉讼作为被告的行政机关应当提供作出该行政行为的证据和所依据的规范性文件刑事诉讼公诉案件中被告人有罪的举证责任由人民检察院承担,自诉案件中被告人有罪的举证责任由自诉人承担1.(2022春•高三单元测试)王女士在某游泳馆内游完泳后到女浴室内淋浴时,一男顾客误入。后经查证,游泳馆在男女浴室门口张贴有明显标识,但游泳池回浴室的通道,所有男士均需路过女浴室门口才能到达男浴室,之前曾多次出现男女浴室误入情况。以下说法正确的是( )①游泳馆因管理不当,应当承担侵权责任②男顾客因侵犯王女士隐私权,应当承担侵权责任③若双方达成仲裁协议,仲裁机构应当受理④王女士与游泳馆、男顾客纠纷可申请调解A.①② B.①④ C.②③ D.③④2.(2023•河北邯郸•统考二模)邓某某未经许可,通过设立网站擅自向公众提供动漫、电影、电视剧等共计230部作品的高清在线播放服务,包括51部国家版权局重点作品版权保护预警名单中的影视作品。据此分析正确的是( )①邓某某的行为属于盗版他人作品,侵犯了他人的著作权②这一事件启示创作团队要及时申请专利保护或注册商标③被侵权人可以选择自行调解也可以到法院起诉④邓某某没有经过相关权利人授权,要承担违约责任A.①② B.①③ C.②④ D.③④3.(2023•全国•高三专题练习)王某于2022年10月入职某电子厂,口头约定三个月试用期,并且暂时没有签订劳动合同。入职第一天,王某在工作过程中不慎摔倒送医救治。后王某因医疗费与电子厂产生纠纷,下列说法正确的是( )①王某在试用期,也没有与单位签订劳动合同,医疗费企业可以不予赔偿②王某如果与电子厂协商不了,可以直接向人民法院提起诉讼③若王某对电子厂解决方案不服,可以申请劳动仲裁④劳动仲裁委员会仲裁裁决一经作出,就具有法律约束力A.①② B.①④ C.②③ D.③④4.(2023春•高二单元测试)根据《三湘都市报》报道,一对年龄都在21岁左右的夫妇为了筹钱玩网络游戏,居然狠心卖掉了自己的三个孩子。当该男子的母亲发现了他们的所作所为之后。果断报警。而他们居然说:“我们不想抚养这些孩子,我们只是想把他们卖些钱而已。”最终他们受到了法律的惩罚。对材料中夫妇的行为应采取什么措施加以制止( )A.遗弃未成年人的,依照刑法追究刑事责任B.居民委员会、村民委员会以及所在单位应当予以劝阻、C.人人与这一行为进行斗争限D.受道德的谴责5.(2023春•高二单元测试)小宋骑着摩托车正常行驶在城市道路上,被一辆违规右转的轿车剐蹭。小宋连人带车飞了出去,左腿骨折。交警以小宋违反交通规则为由对小宋罚款200元。小宋不服。对此,他( )①可以向公安机关申请行政复议②可以请求人民调解委员会调解③在行政复议后须支付行政事业性收费④可以向当地法院提起行政诉讼A.①② B.①④ C.②③ D.③④6.(2023春•高二单元测试)浙江大学女生陈某因火车票遗失而被要求补全票,她随后将昆明铁路局告上法庭,杭州铁路运输法院立案。下列对本案当事人的分析正确的是( )A.陈某是原告,依法享有委托诉讼代理人的权利B.陈某是被告,依法享有委托诉讼辩护人的权利C.昆明铁路局是被告,依法享有委托诉讼辩护人的权利D.昆明铁路局是原告,依法享有上诉和申请回避的权利7.(2023•福建龙岩•统考三模)小王经营的农家乐产生的浓烈烟雾经常飘到邻居张大爷家中,影响其正常生活。张大爷多次上门找小王沟通,均无果。后经村委会调解,小王答应搭建围墙阻挡油烟,但心里窝火的他将围墙加高到6米,严重影响了张大爷房屋的采光。事后,张大爷找小王协商未果,遂将小王诉至法院。据此,下列说法正确的是( )①法院应当判决小王拆除围墙的全部墙体并赔礼道歉②双方当事人均可委托诉讼代理人,帮助其进行诉讼③相邻不动产权利人处理邻里关系,超过正当界限就构成了违约④涉事双方应按照方便生活、团结互助、公平合理的原则解决纠纷A.①② B.①③ C.②④ D.③④8.(2023春•重庆沙坪坝•高三重庆一中校考阶段练习)孙某妻子早年去世,孙某与妻子育有一儿一女,儿子已经成婚,女儿患有残疾至今未婚,每月领有一定的残疾人补助金但不足以保障其正常生活和医疗支出。2022年,孙某突发病症住院后,在儿子见证下,由一位主治医生代立了一份遗嘱,表明名下一套房产全部留给儿子。孙某去世后,因为该份遗嘱,兄妹二人争执不休,孙某的儿子将妹妹起诉至法院,要求继承孙某的房产。针对此案,下列分析正确的是( )①为节约成本,孙某可以选择便捷经济的仲裁途径②应当按照法定继承处理,孙某女儿作为法定继承人在分配遗产时应予以照顾③秉持公平原则,孙某的女儿可以获得法律援助机构指派的律师为其提供辩护④该代书遗嘱无有效见证人,且没有为女儿保留必要的遗产份额,应视为无效A.①② B.①③ C.②④ D.③④9.(2023•辽宁•模拟预测)潘某酒后驾驶电动三轮车时,与前方临时停车等待绿灯的一台小轿车相撞,致使小轿车损坏。交警部门认定电动三轮车为机动车,潘某为醉酒驾驶,承担事故全部责任。当地人民法院判处潘某危险驾驶罪,拘役四个月,并处罚金一万元。据此,下列说法正确的是( )①潘某可以委托辩护人更好地维护自身合法利益②人民法院对潘某判决体现了诉讼的公权性特点③潘某如对判决结果不服,有权在十五日内提起上诉④法律援助机构有义务向潘某提供免费法律咨询等服务A.①② B.①③ C.②④ D.③④10.(2023•山东•模拟预测)2023年新年第一天,一则“囤‘蒙脱石散’应对XBB毒株出现的胃肠道症状”的消息登上热搜,导致该药品被哄抢,一夜脱销。经调查,无锡小伙黄某发布了一条提醒亲朋好友的朋友圈,结果被人截图广泛传播,并在一次次传播中走样变味,最终导致了上述事件。事发后,黄某到当地派出所做了笔录,民警对他进行了批评教育,没有作出处罚。相关认识正确的是( )①蒙脱石散被哄抢和脱销,与黄某没有关系②个人在网络上传播信息时,要增强社会责任感③派出所未处罚黄某,主要因为他是无心之过④到派出所做笔录,是黄某作为行政相对人的义务A.①② B.①③ C.②④ D.③④11.(2023•全国•高三专题练习)小莹酷爱文学创作。一天,她偶然发现一本署名为小琪的诗集里载有自己的作品,后来得知是文学社的同学小琪擅自将社团内部讨论的稿件交给某出版社出版了。小莹认为这一行为侵犯了她的合法权益,要求小琪公开赔礼道歉并赔偿经济损失。但小琪认为这是在帮小莹宣传作品,并不侵权。社团老师出面调解,小琪不仅不道歉,还认为小莹小题大做。有的同学也认为小莹没必要这么较真儿。小莹觉得很困惑,不知该如何解决问题。最终,咨询过律师后,小莹在父母的帮助下,决定向人民法院提起诉讼,以维护自己的合法权益。如果你是小莹,你会采取哪种解决方式?
相关试卷
这是一份回归教材重难点11 认识社会与价值选择 -【查漏补缺】2023年高考政治三轮冲刺过关(新高考专用)(原卷版),共13页。试卷主要包含了追求真理是一个过程原理,为什么认识具有反复性,正确认识社会主义的改革,人民群众是历史的创造者原理等内容,欢迎下载使用。
这是一份回归教材重难点08 社会争议的解决-【查漏补缺】2023年高考政治三轮冲刺过关(新高考专用)(解析版),共10页。
这是一份回归教材重难点08 人民当家作主-【查漏补缺】2023年高考政治三轮冲刺过关(新高考专用)(原卷版),共15页。