- 2 落花生(教案) 教案 3 次下载
- 3 桂花雨(教案) 教案 2 次下载
- 4 珍珠鸟(教案) 教案 2 次下载
- 部编版语文五上 习作一:我的心爱之物(教案) 教案 0 次下载
- 部编版语文五上 口语交际一:制定班级公约(教案) 教案 0 次下载
小学语文人教部编版五年级上册白鹭优秀教学设计
展开
第一单元
一 、单元主题
本单元以“万物有灵”为主题,编排了精读课文《白鹭》《落花生》《桂花雨》和略 读课文《珍珠鸟》。这些课文都是借助生活中的具体事物,抒发作者的真情实感,语言 优美,内蕴丰富,能够唤起学生对自然万物的美好感受,激发学生对大自然、对生活的 关注和热爱之情。《白鹭》生动地描写了白鹭颜色、身段的精巧以及觅食、栖息、飞行 时的韵味,给人以美的享受,表达了作者对白鹭的喜爱。《落花生》着重讲了一家人过 “花生收获节”的经过,通过对花生的好处的谈论揭示了花生不图虚名、默默奉献的品 格,说明人要做有用的人,不要做只讲体面,而对别人没有好处的人,表达了作者不为 名利、只求有益于社会的人生理想。《桂花雨》叙述了作者关于桂花的童年回忆,把思 乡怀旧之情倾注其间。《珍珠鸟》 一课以生动细腻、富有情趣的语言写出了珍珠鸟由怕
人到信赖人的变化过程,告诉我们:“信赖,往往创造出美好的境界。”
二 、语文要素
1. 本单元的语文要素是“初步了解课文借助具体事物抒发感情的方法”。把情感寄托 在描述的事物中,是文章表达情感的常见方法。精读课文的课后题引导学生品味表现事 物特点的语句,体会蕴含在字里行间的感情。语文园地中的“交流平台”梳理总结了本 单元课文描述的不同事物的特点和表达的情感,引导学生初步了解课文借助具体事物抒
发情感的方法。
2. 本单元的习作要求是“写一种事物,表达自己的感情”。写一种事物要抓住事物的 特点来写,或者从事物的几个方面来写。要围绕自己的心爱之物,写写它的样子,自己
是怎么得到的,为什么会成为自己的心爱之物等,写出自己对这一事物独有的感受。
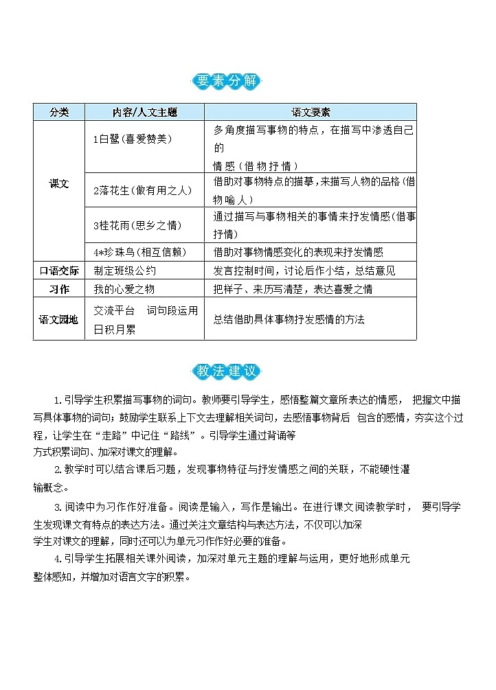
分类 | 内容/人文主题 | 语文要素 |
课文 | 1白鹭(喜爱赞美) | 多角度描写事物的特点,在描写中渗透自己的 情感(借物抒情) |
2落花生(做有用之人) | 借助对事物特点的描摹,来描写人物的品格(借 物喻人) | |
3桂花雨(思乡之情) | 通过描写与事物相关的事情来抒发情感(借事 抒 情 ) | |
4*珍珠鸟(相互信赖) | 借助对事物情感变化的表现来抒发情感 | |
口语交际 | 制定班级公约 | 发言控制时间,讨论后作小结,总结意见 |
习作 | 我的心爱之物 | 把样子、来历写清楚,表达喜爱之情 |
语文园地 | 交流平台 词句段运用 日积月累 |
总结借助具体事物抒发感情的方法 |
1.引导学生积累描写事物的词句。教师要引导学生,感悟整篇文章所表达的情感, 把握文中描写具体事物的词句;鼓励学生联系上下文去理解相关词句,去感悟事物背后 包含的感情,夯实这个过程,让学生在“走路”中记住“路线”。引导学生通过背诵等
方式积累词句、加深对课文的理解。
2.教学时可以结合课后习题,发现事物特征与抒发情感之间的关联,不能硬性灌
输概念。
3.阅读中为习作作好准备。阅读是输入,写作是输出。在进行课文阅读教学时, 要引导学生发现课文有特点的表达方法。通过关注文章结构与表达方法,不仅可以加深
学生对课文的理解,同时还可以为单元习作作好必要的准备。
4.引导学生拓展相关课外阅读,加深对单元主题的理解与运用,更好地形成单元
整体感知,并增加对语言文字的积累。
1 白鹭
教学目标
1.认识“鹭、嫌”等6个生字,会写“宜、鹤”等10个字,会写“精巧、配合”
等14个词语。
2. 能想象并说出作者所描写的画面。 (教学重点)
3.能借助关键语句,体会作者对白鹭的赞美之情,了解作者是如何把这种感情融
入对白鹭的描写中的。 (教学重点)
4.初步了解课文借助具体事物抒发感情的方法。
5.背诵课文,积累喜欢的段落。
教学准备
与课文内容相关的补充资料、图片、视频等;多媒体课件。
教学课时
2课时
第一课时
课时目标
1.认识“鹭、嫌”等6个生字,会写“宜、鹤”等10个字,会写“精巧、配合”
等14个词语。
2.理解“精巧、适宜”等词语在文中的意思。
3.能借助关键语句,体会作者对白鹭的赞美之情,了解作者是如何把这种感情融
入对白鹭的描写中的。
古诗诵读,导入新课
1.单元导读,明确单元主题。
(1)导入:同学们,从今天起,我们就进入五年级语文上册第一单元的学习了。请
同学们先自读课本第一单元导语页,并说一说你发现了什么。
(2)引读句子:这个单元的课文内容与花、鸟等有关,(学生读)一花一鸟总关情。 这个单元的学习目标是—— (学生读)初步了解课文借助具体事物抒发感情的方法;写
种事物,表达自己的感情。
2.诵读经典,初识白鹭之美。
(1)课件出示关于白鹭的经典诗句,如张志和的《渔歌子》和杜甫的《绝句》。
白鹭在不同文人墨客的笔下各有特点,在这两位诗人的笔下,白鹭是和翠柳、桃花 等美的事物联系在一起的。白鹭到底是一种怎样的鸟儿,竟受到文人墨客的如此青睐?
今天让我们跟随郭沫若先生,细细地品味、感知白鹭的美吧!
(2)齐读课题《白鹭》。板书课文题目,指导学生认读生字“鹭”。(上声下形)
(3)课件出示白鹭的相关资料以及白鹭觅食、栖息、飞翔的视频,引导学生交流从
资料中了解到了什么。
3. 介绍作者。 课件出示郭沫若的相关资料。
【设计意图】 单元学习伊始,教师引导学生读单元导语,让学生对单元主题与 语文要素进行整体感知,明确学习目标,有的放矢。运用多媒体创设情境,直观感
受白鹭之美,自然而然地激发学生对课文的学习兴趣。
初读课文,整体感知
1.自由朗读课文。
要求: 读准字音,读通句子,读顺课文。边读边将课文中的生字和带有生字的词语
圈出来。借助工具书,联系上下文读准字音,理解词语。
思考: 郭沫若先生把白鹭比作什么?在课文中找出相关的比喻句。
2. 自读反馈,检查字词。课件出示相关字词。
(1)学生自由认读字词。
(2)指名认读,教师相机正音。
重点指导生字:嫌、嵌、匣、嗜、韵(读音易错)。
重点指导区别形近字:嫌、谦、歉(从音、形、义上区别,并口头组词)。
3.学生交流识字方法。
你认为哪些生字是容易记错或难理解的?请提出来,我们一起来解决。
预设:可以利用形声字的特点,记住“嫌”这个字的读音。
借助图片,我知道了白鹭的样子,也记住了“鹭”这个字。
联系生活实际,我知道了“匣”是指“收藏东西的器具,通常指小型的,有盖儿可
以开合”,读“xiá”。镜匣:盛梳妆用品的匣子,其中装有可以支起来的镜子。
4.认真观察,学习写字。
(1)引导观察,说一说:哪些字比较难写?在书写时,你想提醒大家注意些什么?
鹤:注意第三笔是长撇。
框:注意与“筐”的区别。筐是竹子或柳条等编的盛东西的器具;而框,指的是镶 在器物外围有支撑作用或保护作用的东西,如镜框儿等。书写“框”时,注意左窄右宽,
右半部分先写横,再写“王”,最后写竖折。
嫌:左窄右宽,注意右侧“兼”有两竖,扁框内有一横,右边要出头。
嵌:上面的“山”要写得扁小,避免头重脚轻。"甘"上面的横向左探出去,"欠"
的捺要舒展,向右探出去,以求整个字的稳定。“甘”中间是一横,不要写成两横。
(2)学生自主练写,教师边巡视边提示书写要点。最后展评。
【设计意图】 五年级学生识字、写字已经有了一定的基础和功底,教学中引导 学生自己观察、给生字换偏旁、区分形近字、观察书写的规律,相互提醒、交流,
培养学生自主识写生字的能力,提高书写的自信心。
再读课文,理清思路
1. 自由朗读课文,梳理课文思路,想一想:课文是从哪几个方面来写白鹭的美的?
读完后,白鹭给你留下了怎样的印象?
填空: 课文从 、 、 、 几个方面写了白鹭
的美。(颜色 身段 觅食 栖息 飞行)
2. 指名回答,朗读句子,完成初步感受。
3. 思考: 作者面对这么美的白鹭,把它比作了什么呢?找出课文中的关键句,勾
画出来并相互交流。
白鹭是一首精巧的诗。
白鹭实在是一首诗, 一首韵在骨子里的散文诗。
(1)“精巧”是什么意思? (拆字相加:精细巧妙)
(2)思考:为什么作者把白鹭比作诗呢? (提示:韵味无穷,意境优美)
说说你从课文中的哪些地方感受到“白鹭是一首精巧的诗”。
从第2~5自然段中,感受到白鹭的外形美、色彩美。从第6~8自然段中,感受到
白鹭在三种不同场景下所表现出来的美。
师:在作者的笔下,白鹭韵味无穷。[板书:精巧的诗(总起)]
【设计意图】 引导学生在读准字音、读通句子的基础上朗读课文,找出课文中 直接赞美白鹭的关键语句,从整体上把握文章的情感。同时落实“借助关键语句,
体会作者对白鹭的赞美之情”这一学习目标。
精读课文,感受外形美
1. 默读第1~5自然段,思考: 白鹭的精巧表现在哪里呢?边读边想,画出相关的
语句并作批注。
预设:第3~5自然段是围绕第2自然段来写的,从“色素的配合”和"身段的大小” 两个方面写出了白鹭形象的适宜。(板书:外形美)
色素的配合,身段的大小, 一切都很适宜。
(1)提问:“适宜”是什么意思?从课文第1~2自然段中,你体会到了什么?
引导体会:句子中的“适宜”指白鹭的颜色配合、身段大小都恰到好处。这句话写
出了白鹭的外形精巧如诗,表达了作者对白鹭的喜爱之情。
(2)指导朗读:读好“一切”“适宜”,读出作者对白鹭的喜爱之情。
2.对比感悟,品身段美。
白鹤太大而嫌生硬,即使如粉红的朱鹭或灰色的苍鹭,也觉得大了一些,而且太不
寻常了。
(1)思考:作者把白鹭与白鹤、朱鹭、苍鹭相比的用意是什么?
作者将白鹤、朱鹭、苍鹭与白鹭作对比,用“太大”“嫌生硬”“大了一些”“太不寻常” 等词语表现出白鹤、朱鹭和苍鹭的不“适宜”,从而侧面突出白鹭的“适宜”。
第3自然段的对比式描写,衬托出白鹭的身段美。(板书:身段)
(2)指导朗读:读出作者对白鹭的喜爱与赞美之情。(指名读)
然而白鹭却因为它的常见,而被人忘却了它的美。(美往往蕴含在生活中,蕴含在
我们常见的事物中,只要我们用心体会,就会发现白鹭那独特的美。)
3.感悟排比,品形体、色彩美。
(1)教师引导:课文中还有哪些句子写出了白鹭“一切都很适宜”的美?学生交流。 课件出示第5自然段并进行赏析。
(2)读句子,想象白鹭外形的精巧美,说说你对这段话的理解。
引导交流:从“雪白”“铁色”“青色”“素之一忽则嫌白,黛之一忽则嫌黑”中能 感受到白鹭“色素的配合”十分适宜;从“增之一分则嫌长,减之一分则嫌短”中能感
受到白鹭“身段的大小”恰到好处。这是对“适宜”的具体描写。
(3)提问:“一分”“一忽”是什么意思?
引导体会:在文中都是强调数量极其微小,小到极致。作者用词准确,说明了哪怕
色素、身段发生一丁点儿变化,都会影响白鹭的美,从而突显了白鹭美得精巧、适宜。
(4)查字典理解“素”“黛”。(“素”的意思是“白色”,“黛”的意思是“青黑色的
颜料”)
(5)课件出示图片,引导学生根据图片理解“蓑毛”“长喙”。(板书:色素)
4.对比阅读,体会情感。
(1)教师介绍:“增之一分则嫌长,减之一分则嫌短,素之一忽则嫌白,黛之一忽 则嫌黑"这处描写,是借鉴并化用了战国时楚国文学家宋玉的作品《登徒子好色赋》中
的句子。课件出示这两处句子,对比赏析。
(2)朗读文段,比较并说一说,你有什么发现?
预设:运用"增减、长短、素黛、白黑"这几组反义词构成了排比式的语句,使语
段整齐匀称,如诗一般。
(3)学生交流体会。
① 郭沫若为什么能把白鹭写得这么细腻? (善于观察,喜爱白鹭)
② 你能仿照郭沫若的句子试着说一组排比句吗?
预设:那湛蓝的天空,那洁白的云朵,那碧绿的田野,那清清的小河,增之一分则
太亮,减之一分则嫌暗,青之一忽则嫌浓,白之一忽则嫌淡。
(4)作者将对绝代佳人的描写用到白鹭身上,说说你从中体会到了什么。
体会到白鹭的外形之美,以及作者对白鹭的喜爱之情。
【设计意图】 阅读就是与文本对话的过程。这个环节紧扣“适宜”二字,引导 学生深入文本,在对比阅读中体会白鹭的美。同时让学生明白作者描写白鹭时借鉴 并化用了宋玉的文章中的名句,让学生通过类比阅读进一步体会白鹭之美,其外形
的“适宜”程度无可挑剔,实在精巧如诗。
5. 有感情地朗读课文,赞美白鹭“精巧如诗 ”。
(1)导读:同学们不仅感受到了白鹭精巧的外形美,也体会到了文章表达的精巧。
作者用诗意的语言写出了白鹭因为常见而被人忘却的美。老师将课文中的部分语句以诗
的形式写了出来,我们一起来读一读。教师指导朗读。(配图片和音乐)
(2)学生自由练习,有感情地朗读课文第1~5自然段。课件出示配文的插图,指
名配乐读。师生合作读。试着背诵第1~5自然段。
课堂小结及作业
1. 课堂小结。 本节课我们读熟了课文,学习了本课生字,掌握了字音,掌握了识字、
理解词语的方法,同时还领略了白鹭的外形美。
2. 课后作业。 (1)抄写本课生字表中的生字。
(2)背诵课文第1~5自然段,并摘抄文中有新鲜感的句子。
【设计意图】 本文语言优美,是学生学习语言的典型范本,学生可以通过摘抄 语句积累语言。
第二课时
1.能想象并说出作者所描写的画面。
2.能借助关键语句,体会作者对白鹭的赞美之情,了解作者是如何把这种感情融 入对白鹭的描写中的。
3.背诵课文,积累喜欢的段落。
复习巩固,以旧引新
1.复习巩固,检查作业完成情况。
(1)听写重点词语。(2)背诵第1~5自然段。
2. 过渡: 上节课我们学习了第1~5自然段,感受到了白鹭精巧的外形美。这节课
让我们走进课文第6~11自然段,去感受白鹭的神韵,感受课文的意境美,体会作者对 白鹭美的独特感受吧!
【设计意图】 通过复习词语,夯实知识,训练能力。通过背诵,回顾上节课所 学内容,回味白鹭那精巧如诗的外形美,积累语言。
想象画面,感悟神韵美
1. 小组合作,边读边想象画面。
(1)朗读第6~8自然段,边读边想象白鹭在不同场景中的画面。(板书:不同场景
中的美)
(2)四人为一小组,说说你最喜欢的画面的样子,并用简洁的语言为它取个名字。
2.引导交流,说中悟神韵。
(1)比较归纳,取画名:课文第6~8自然段描绘了哪三幅优美的图画?你为每幅
图起了什么样的名字? (学生交流:水田钓鱼图、枝头独立图、空中低飞图)
(2)描述画面,悟神韵:请你选择第6~8自然段中的一个自然段,说说你仿佛看到
了一幅怎样的画面。(学生交流)
3.水田钓鱼图。
(1)课件出示第6自然段的内容,思考:“钓鱼”能换成“捉鱼、捕鱼”吗?
不能,“钓”运用拟人的修辞手法,表现了白鹭惬意地在水田钓鱼,让整个大自然
充满了诗情画意。
(2)“清水田”“玻璃框”"镜匣",根据这些词语,你能想象出怎样的画面?体会到
作者怎样的感情?
这周围的风景,就好像是为白鹭精心设计的一样。这田地因为白鹭的身影好像变成
了一幅名画。体会到作者对白鹭的喜爱之情。
(3)指名读:带着这种感受,读出白鹭在水田中“钓鱼”的悠然、宁静之美,突出
清水田的环境之美。(板书:水田钓鱼)
4.枝头独立图。
(1)课件出示第7自然段的内容,提问:“嗜好”是什么意思? (指特殊的爱好) 白鹭的嗜好是什么? (孤独地站立于小树的绝顶)从“孤独”“悠然”“嗜好”这些词 语中,你能感受到什么? (能感受到白鹭枝头独立的姿态的超凡脱俗,飘然世外之美。)
你能想象出白鹭在干什么吗? (在远眺)
(2)白鹭孤独地站立于小树的绝顶,人们说它是在望哨,可它真是在望哨吗? 不是在望哨。“望哨”给人紧张、不安稳的感觉,而白鹭站在树顶时是悠然的。
(3)指名读,读出白鹭闲立枝头远眺的悠然之美。(板书:枝头独立)
5.空中低飞图。
(1)课件出示第8自然段的内容,想象画面,用自己的话描述:在黄昏时的乡村,
人们偶见白鹭低飞的画面会是怎样的?人们会有什么感受?
预设:天渐渐地暗了下来,白鹭从清水田起飞归巢,经过黄昏时的村庄。炊烟袅袅 日渐西斜,空中几只白鹭从房顶飞过,给村庄增添了一丝安定、纯洁、甜美的气息。人
们感觉白鹭就是自己生活的一部分,为村庄带来了生机和活力。
(2)为什么作者说“黄昏的空中偶见白鹭的低飞,更是乡居生活中的一种恩惠”?
怎样理解“那是清澄的形象化,而且具有生命了”?
预设:有白鹭生活的地区,说明这里环境很好,宜居,这是大自然对自己的恩惠。“清澄”
一般形容水清明澄澈,说白鹭是清澄的形象化且具有生命,说明这里纯净美丽,安定祥和。
(3)结合生活实际,把下面的内容补充完整。课件出示练习填空。
(4)男女生分读,读出画面的清澄之美。(板书:空中低飞)
6. 师总结: 水田钓鱼、枝头独立、空中低飞,这些本是白鹭的生活习性,然而,
作者运用了拟人的修辞手法,写出了白鹭在不同场景中如诗如画般的美丽,表现了白鹭 的优雅独特,看到这样的画面就如同在读“一首韵在骨子里的散文诗”。[板书:韵在骨
子里的散文诗(总结)]
【设计意图】 白鹭的神韵之美以及“清澄的形象化”等,学生难以感悟。突破 难点的方法还是读和想象。通过引导学生品读、朗读第6~8 自然段中的关键句,想 象补白,描述画面,在文字与画面的转换中,体会作者的情感,感悟文章借物抒情
的表达方法。
整体回顾,升华感情
1. 首尾兼顾,概括总结内容。小组讨论交流第9~11 自然段。
(1)“铿锵(的歌)”与“精巧的诗”有什么不同?
引导学生体会“铿锵(的歌)”与“精巧的诗”的不同。
(2)为什么说“白鹭是一首精巧的诗”?
探究①:白鹭的外形美和诗的哪方面有关联?有怎样的关联?
探究②:白鹭在各种场景中的动态美和诗的哪方面有联系?有什么联系?
(3)开头说“白鹭是一首精巧的诗”,结尾为什么又说“白鹭实在是一首诗, 一首
韵在骨子里的散文诗”?结合全文说一说你是怎么理解的。
点拨:前后照应。结尾再次强调白鹭是诗, 一是照应开头,二是深化了“诗意”的
表达,升华感情。
(4)师总结:诗的美在于美得精致、有韵味。作者一再把白鹭比作诗,是因为在作 者的心里,白鹭的外形之美如诗的结构一样精巧,白鹭的动态之美如诗的意境一样韵味 无穷,作者借对白鹭的诗意的描写,抒发了喜爱和赞美之情。白鹭以其外形和活动,所
展现出来的富含诗词意境、意蕴的诗意之美,使它成为古今文人公认的诗词意象的典型。
2. 朗读和背诵课文,再次感受作者对白鹭的赞美之情。配乐朗读,进一步体会课文
描写的意境。分段朗读,体会每一个段落描写和赞美白鹭的不同角度。指导学生熟读成诵。
【设计意图】 课文语言优美,如诗如画,通过自主朗读,可以引导学生感受白
鹭的诗意之美,体会文章所描写的画面的情感之美。
拓展阅读,积累语言
1. 课件出示《白鹭》选段,阅读短文《白鹭》,回答问题:
(1)读一读,给短文描写的画面起两个不同的名字。(雨中白鹭、黄昏的诗韵)
(2)对照课文,看看短文和课文有哪些异同。
同:对象都是白鹭,语言优美,有诗歌的韵味。异:课文主要描写白鹭的外形及觅
食、瞭望、低飞几个画面;拓展阅读主要描写白鹭在黄昏的雨中飞掠的场景。
2. 课堂小结。读过这篇文章后,我们可以发现如诗一般美好的白鹭就在我们身边。 正如伟大的艺术家罗丹所说“生活中不是缺少美,而是缺少发现美的眼睛”。衷心地希 望同学们多亲近生活、感受生活,用你的一双慧眼,去发现寻常事物中触动你心灵的美
的东西,并写下自己的独特感受。
【设计意图】 由课内到课外,由文本到生活。让学生留心生活,去发现生活中
的美,感受生活中的美,让课内阅读向课外延伸。
板书设计
白鹭
身段
外形美
色素
精巧的诗(总起)
不同场景中的美
水田钓鱼
枝头独立
空中低飞
韵在骨子里的
散文诗(总结)
成功之处: 这篇课文是一篇非常优美的散文诗,通过朗读,学生感受到了语言美、
意境美,激发了对美的感受,从而达到对课文内容的理解和对作者思想感情的把握。
不足之处: 在教学过程中,对个别学生的关注较少,使他们没有很扎实地掌握基
础知识;在讲解课文的写作手法时一带而过,部分学生不能很好把握该知识点。
总之,在今后的教学中,要在注重朗读的基础上,教给学生更多的阅读方法,比如 默读,希望这样能加快阅读速度并能更快地理解课文。同时我还要多关注学困生,使他
们能牢固地掌握基础知识。
人教部编版五年级上册1 白鹭教学设计: 这是一份人教部编版五年级上册1 白鹭教学设计,共2页。教案主要包含了教学准备等内容,欢迎下载使用。
2021学年1 白鹭教学设计及反思: 这是一份2021学年1 白鹭教学设计及反思,共2页。
小学语文人教部编版五年级上册1 白鹭教案: 这是一份小学语文人教部编版五年级上册1 白鹭教案,共2页。教案主要包含了不足之处,改进措施等内容,欢迎下载使用。

