还剩4页未读,
继续阅读
成套系列资料,整套一键下载
- 2024版新教材高考地理全程一轮总复习第四部分资源环境与国家安全第十九章自然资源与国家安全第84课时矿产资源与国家安全学生用书湘教版 其他 0 次下载
- 2024版新教材高考地理全程一轮总复习第四部分资源环境与国家安全第十九章自然资源与国家安全第85课时石油资源与国家安全学生用书湘教版 其他 0 次下载
- 2024版新教材高考地理全程一轮总复习第五部分区域地理第二十二章中国热点区域第97课时北方地区与南方地区学生用书湘教版 其他 0 次下载
- 2024版新教材高考地理全程一轮总复习第五部分区域地理第二十二章中国热点区域第98课时西北地区与青藏地区学生用书湘教版 其他 0 次下载
- 2024版新教材高考地理全程一轮总复习第五部分区域地理第二十二章中国热点区域第99课时中国微观热点区域学生用书湘教版 其他 0 次下载
2024版新教材高考地理全程一轮总复习第四部分资源环境与国家安全第十九章自然资源与国家安全第86课时海洋空间资源与国家安全学生用书湘教版
展开
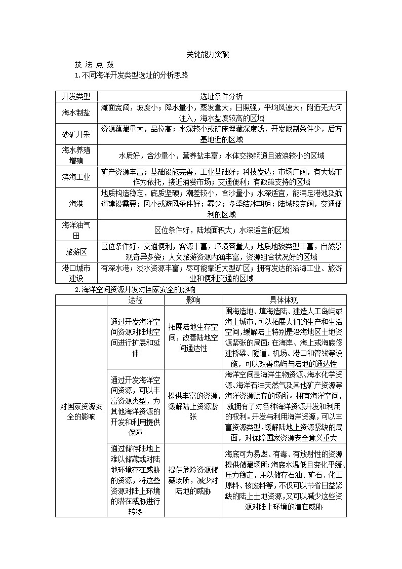
第86课时 海洋空间资源与国家安全必备知识梳理 一、海洋空间资源的开发1.海洋空间资源的概念:指与海洋 有关的地理区域,包括海域 、海面及水体、 和海岸带四个部分。2.开发利用方式二、海洋空间资源与国家安全1.海域上空(1)海空:沿海国管辖海域(包括内水、领海及毗连区和专属经济区)上空的空域空间,是国际航空飞行的重要空间。(2)意义:影响着一国的空域管理,对国家安全具有重大意义。2.海面及水体(1)常见利用方式:渔业捕捞和养殖、港口航运、填海造陆、海岛开发、海上城市等。(2)对国家安全有重要意义的两种方式3.海底空间(1)海底空间开发(2)海底矿产资源开发:深海采矿及其规则制定已成为世界普遍关注的问题。4.海岸带(1)重要性:海岸带是海洋与陆地之间的过渡地带,地理位置优越,海陆资源丰富,人类开发利用强度较大。(2)我国的海岸带开发①广阔的海岸带是我国对外开放程度最高、经济最发达的地区。②由于缺乏统一规则、陆海统筹,导致开发过度、生态破坏,等等。关键能力突破 技 法 点 拨1.不同海洋开发类型选址的分析思路2.海洋空间资源开发对国家安全的影响典 题 精 研[典例] [2020·全国Ⅰ卷]利用大型挖泥船将海底岩石搅碎,并将碎石和泥沙一起吹填造地,成为在海中建设人工岛的主要方式。下图示意人工岛地下淡水分布。据此完成(1)~(2)题。(1)参照上图,在造岛物质满足水渗透的前提下,人工岛形成并保持相对稳定的地下淡水区的条件是( )①降水充沛且季节分配均匀 ②降水充沛且季节集中 ③人工岛足够长 ④人工岛足够宽A.①③ B.①④C.②③ D.②④(2)人工岛的地下淡水一般不作为日常生产生活水源,主要因为其( )A.取水难度大 B.开采周期长C.水质较差 D.储量较少[审题解题][答案] (1) (2) 知能转化演练 [天津卷]天津滨海新区发挥临海优势,采取多种举措,促进区域可持续发展。读图文材料,回答1~2题。图1图21.集中分布在滨海新区北部的四处景观(见图1),共同反映了当地着力发展的产业是( )A.船舶制造与维修 B.海洋文化旅游C.水产养殖与捕捞 D.远洋货物运输2.政府有关部门在沿海滩涂上放置人工礁石,引种盐生植物(见图2),其目的主要是( )A.保护海岸,净化海水 B.恢复生态,美化环境C.增加湿地,吸引鸟类 D.开发滩涂,海水养殖广东省曾经在沿海经济相对发达和养殖环境相对成熟的海域进行围填海活动,近几年,随着生态环境保护工作的推进,国家陆续出台了一系列政策文件,严格围填海审批,强化海洋生态保护修复。下表示意2006~2015年广东省围填海类型及面积。据此完成3~5题。3.2006~2015年广东省主要的围填海类型是( )A.港口与盐业 B.港口与养殖C.城镇建设和养殖 D.盐业与未利用地4.广东省围填海类型中未利用地面积较大的主要原因是( )A.土地难以利用 B.相对过度开发C.国家未审批利用 D.预留土地生态修复5.围填海活动可能带来的影响是( )A.渔业产量锐减 B.海洋矿产开发减产C.海水盐度变化较大 D.红树林破坏较严重[2023·山东师范大学附中模拟]渤海湾海岸线几千年来发生了巨大改变,新增的陆地上也出现了不少城市。位于海河入海口附近的天津经常会遭受咸潮的影响。咸潮是一种水文现象,当河流水量不足,海水容易倒灌,咸淡水混合造成上游河道水体变咸,形成咸潮。下图示意渤海湾区域海岸线迁移变化。据此完成6~7题。6.渤海湾的海岸类型及开发利用方式组合正确的是( )A.基岩海岸 旅游 B.砂质海岸 晒盐C.珊瑚礁海岸 旅游 D.泥质海岸 晒盐7.天津咸潮入侵最严重的季节是( )A.春季 B.夏季C.秋季 D.冬季第86课时 海洋空间资源与国家安全必备知识梳理一、1.开发利用 上空 海底 2.海港建设 航空航线关键能力突破[典题精研][典例] 答案:(1)B (2)D知能转化演练1~2.解析:信息①:根据景观图名称可知,四处景观都与海洋有关,因此可判断该地着力发展的产业是海洋文化旅游。信息②:从图中可知,人工礁石和盐生植物位于防潮堤前的高潮线和低潮线之间。答案:1.B 2.A3~5.解析:第3题,通过表中不同类型围填海所占比例可知,城镇建设占34%,养殖用海占31.5%,两者占比最大,C正确。第4题,围填海土地主要用于经济活动,不存在土地难以利用的问题,A错误;广东省围填海类型中未利用地是得到国家审批开发,C错误;没有利用的土地与生态修复不相关,D错误;10年间,围填海土地有近五分之一未利用,说明围填海缺乏规划、审批不严、相对过度开发,B正确。第5题,根据材料可知,围填海土地部分用于养殖,渔业有可能增产;围填海有利于近海的基础设施建设,有利于海洋矿产的开发;围填海的面积毕竟有限,对于面积广大的海洋而言,海水盐度受影响较小;围填海会破坏近岸海域生物的生存环境,广东省海岸多为热带海域,红树林分布多,受破坏较大。D正确,A、B、C错误。答案:3.C 4.B 5.D6~7.解析:第6题,从材料中可以看出,海岸线随着时间推移向海洋方向推进明显,结合该区域为华北平原沿岸,应为沉积型的海岸,而基岩海岸属于侵蚀型海岸,A错误;砂质海岸颗粒较大,下渗严重,不利于晒盐,B错误;珊瑚礁海岸属于生物海岸,并且应位于热带,C错误;泥质海岸,岸滩较宽,坡度较缓,颗粒较细,利于晒盐,故选D。第7题,咸潮是河流水位低于海水水位,海水倒灌入河道造成的,二者的水位差越大,咸潮越严重。海水水位季节变化远远小于河流,而天津地处华北平原,春季降水少,蒸发较旺盛,加之人为用水量大,河流水位最低,所以该季节咸潮最严重,故选A。答案:6.D 7.A传统方式海上运输、 、围海造陆等,开发活动大部分集中在海洋沿岸及近海浅水区新型方式①海域上空的利用如 等;②海面及水体资源利用包括跨海大桥、人工岛、海上石油平台等;③海底资源利用包括海底隧道、海底城市等方式重要意义海上通道是大量物流经船舶运输通过的海域,是连接世界主要经济资源中心的通道,是国际交流和商业贸易的纽带,对世界各国经济发展和国防安全具有重要意义海岛是散布于海洋中,四面环水并在高潮时高于水面的自然形成的陆地区域,具有海陆兼备的特点,在国防安全上具有重要意义方式重要意义海底隧道能够提高跨海交通速度,避免海面恶劣天气的不利影响海底光缆具有大容量、抗干扰的优势,在国际通信中发挥着重要作用开发类型选址条件分析海水制盐滩面宽阔,坡度小;降水量小,蒸发量大,日照强,平均风速大;附近无大河注入,海水盐度较高的区域砂矿开采资源蕴藏量大,品位高;水深较小或矿床埋藏深度浅,开发限制条件少,后方基地近的区域海水养殖增殖水质好,含沙量小,营养盐丰富;水体交换畅通且波浪较小的区域滨海工业矿产资源丰富;基础设施完善,工业基础好;科技发达;市场广阔,有大城市作为依托,接近消费市场;交通便利;有政策支持的区域海港地质构造稳定,底质坚硬;潮差较小,含沙量小;水深适宜,能满足港池及航道建设需要;风小或避风条件好;雾少;冬季结冰期短;陆域较宽阔,交通便利的区域海洋油气田区位条件好,陆域面积大;水深适宜的区域旅游区区位条件好,交通便利,客源丰富,环境容量大;地质地貌类型丰富,自然景观奇异多姿;人文旅游资源内涵丰富,资源组合状况好的区域港口城市建设有深水港;淡水资源丰富;尽可能靠近大型矿区;拥有发达的沿海工业、旅游业和便利交通的区域途径影响具体体现对国家资源安全的影响通过开发海洋空间资源对陆地空间进行扩展和延伸拓展陆地生存空间,改善陆地空间通达性围海造地、填海造陆、建造人工岛屿或海上城市,可以拓展人们的生产和生活空间,缓解陆上特别是沿海地区土地资源紧张的局面;在海岸、海上或海底修建桥梁、隧道、机场、港口和管线等设施,可以改善岛屿与陆地的通达性通过开发海洋空间资源,可以丰富资源类型,为其他海洋资源的开发和利用提供保障提供丰富的资源,缓解陆上资源紧张海洋空间是海洋生物资源、海水化学资源、海洋石油天然气及其他矿产资源等海洋资源赋存的场所。拥有海洋空间,就拥有了对各种海洋资源开发和利用的权利。开发与利用海洋资源,可以丰富资源类型,缓解陆地上资源紧缺的局面,对保障国家资源安全意义重大通过储存陆地上难以储藏或对陆地环境存在威胁的资源,将这些资源对陆上环境的潜在威胁进行转移提供危险资源储藏场所,减少对陆地的威胁海底可为易燃、有毒、有放射性的资源提供储藏场所;海底水温低且变化平缓、压力稳定,用以储存石油、矿石、化工原料、核废料等,不仅可以节省日益紧缺的陆上土地资源,又可以减少这些资源对陆上环境的潜在威胁对国家海洋国土安全的影响宣示海洋国土主权、体现和行使海洋权益的重要途径和手段维护国家领土安全提高国家对海洋国土的管控能力;保障国家领土和主权完整;确保海上通道安全;扩展战略纵深;维护国家海洋权益等不同国家在有争议的海域进行海洋空间资源的开发和利用过程中,可能出现国家间源自海洋空间资源争夺的冲突和摩擦引发海洋争端问题不同国家对海洋空间资源的主张出现了重叠,任何一个国家对争议区域的海洋空间资源进行开发就会产生国家间的冲突和摩擦,从而影响多个国家的海洋国土安全类型面积/km2所占比例/%城镇建设32.28434.0港口用海13.10013.8养殖用海29.86131.5盐业用海0.6140.6未利用地19.07720.1
相关资料
更多

