开学活动
搜索
    上传资料 赚现金

    2024版新教材高考地理全程一轮总复习第四部分资源环境与国家安全第十九章自然资源与国家安全第85课时石油资源与国家安全学生用书湘教版

    2024版新教材高考地理全程一轮总复习第四部分资源环境与国家安全第十九章自然资源与国家安全第85课时石油资源与国家安全学生用书湘教版第1页
    2024版新教材高考地理全程一轮总复习第四部分资源环境与国家安全第十九章自然资源与国家安全第85课时石油资源与国家安全学生用书湘教版第2页
    2024版新教材高考地理全程一轮总复习第四部分资源环境与国家安全第十九章自然资源与国家安全第85课时石油资源与国家安全学生用书湘教版第3页
    还剩4页未读, 继续阅读
    下载需要10学贝 1学贝=0.1元
    使用下载券免费下载
    加入资料篮
    立即下载

    2024版新教材高考地理全程一轮总复习第四部分资源环境与国家安全第十九章自然资源与国家安全第85课时石油资源与国家安全学生用书湘教版

    展开

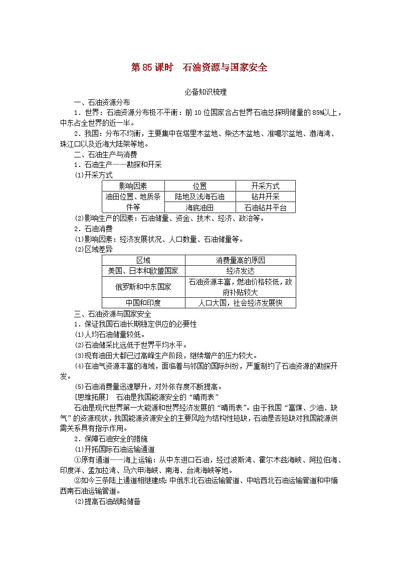
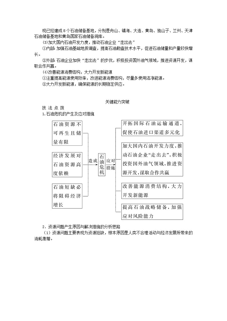
    第85课时 石油资源与国家安全必备知识梳理 一、石油资源分布1.世界:石油资源分布极不平衡:前10位国家合占世界石油总探明储量的85%以上,中东占全世界的近一半。2.我国:分布不均衡,主要集中在塔里木盆地、柴达木盆地、准噶尔盆地、渤海湾、珠江口以及近海大陆架等地。二、石油生产与消费1.石油生产——勘探和开采(1)开采方式(2)影响生产的因素:石油储量、资金、技术、经济、政治等。2.石油消费(1)影响因素:经济发展状况、人口数量、石油储量等。(2)区域差异三、石油资源与国家安全1.保证我国石油长期稳定供应的必要性(1)人均石油储量较低。(2)石油储采比远低于世界平均水平。(3)现有油田大都已过高峰生产阶段,继续增产的压力较大。(4)在油气资源丰富的海域,面临着与邻国的国际纠纷,严重制约了石油资源的勘探开发。(5)石油消费量迅速攀升,对外依存度不断提高。[思维拓展] 石油是我国能源安全的“晴雨表”石油是现代世界第一大能源和世界经济发展的“晴雨表”。由于我国“富煤、少油、缺气”的资源现状,我国能源资源安全的主要风险为结构性短缺,石油是否短缺对我国能源供需关系具有指示作用。2.保障石油安全的措施(1)开拓国际石油运输通道①原有通道——海上运输:从中东进口石油,经过波斯湾、霍尔木兹海峡、阿拉伯海、印度洋、孟加拉湾、马六甲海峡、南海、台湾海峡等地。②如今三条陆上通道相继建成:中俄东北石油运输管道、中哈西北石油运输管道和中缅西南石油运输管道。(2)提高石油战略储备现已经建成8个石油储备基地,分别是舟山、镇海、大连、黄岛、独山子、兰州、天津石油储备基地和黄岛国家石油储备洞库。(3)加大国内石油开发力度,推动石油企业“走出去”①内部:加强石油基础地质调查,提高石油勘查技术水平,促进石油储量和产量较快增长。②外部:石油企业加快“走出去”的步伐,积极投资国外油气领域,推进资源开发,谋取合作共赢。(4)改善能源消费结构,大力开发新能源①注重提高能源使用效率,改进能源消费结构,尽量多使用洁净能源。②大力开发新能源,确保能源的长期稳定供应。关键能力突破 技 法 点 拨1.石油危机的产生及应对措施2.资源问题产生原因与解决措施的分析思路(1)资源问题主要表现为资源短缺,根本原因是人类不合理活动与经济发展所带来的消耗激增。(2)应对资源短缺问题的措施——“开源”和“节流”①“开源”的具体举措:不断增加资源的探明储量;扩展开发的范围和渠道;开发新的资源和能源。②“节流”的具体举措:加强节约;利用科技,提高资源的利用率;减少资源的浪费。3.我国未来保障能源安全的措施典 题 精 研[典例] [2021·6月浙江卷,15~16]下图为我国2007~2017年石油消耗总量和对外依存度(石油净进口量/石油消耗总量×100%)统计图。完成(1)~(2)题。(1)图示时段我国石油(  )A.净进口量逐年攀升B.生产量大幅提升C.净进口量逐年下降D.生产量大幅减少(2)为降低我国石油的对外依存度,下列措施可行的有(  )①加强石油综合利用 ②改善能源消费结构③积极寻求新的进口通道 ④加大国内石油开发力度A.①② B.①③C.②④ D.③④[审题解题][答案] (1)     (2)    知能转化演练 [2021·辽宁卷]墨西哥拥有丰富的石油和天然气资源,但石油加工能力弱。2010年以来,墨西哥天然气消费量超过生产量,缺口逐年扩大,一半以上需从美国进口。目前墨西哥逐渐用天然气替代石油作为发电的主要燃料,并大力提高可再生能源的份额。下图为墨西哥及周边地区地理要素分布图。据此完成1~2题。1.墨西哥用天然气替代石油作为发电的主要燃料是由于(  )①天然气从美国进口价格较低 ②天然气发电比石油清洁 ③天然气远景储量比石油更大 ④天然气开采比石油容易A.①② B.①④C.②③ D.③④2.墨西哥可再生能源主要分布在图中椭圆形区域的是(  )A.水能 B.风能C.太阳能 D.生物能读“2017年中国原油进口来源分布图”,完成3~5题。3.当前我国原油进口主要来自(  )A.东南亚 B.俄罗斯C.波斯湾地区 D.南美洲4.2013年中国成为世界上最大石油进口国。下列措施中,从“开源”方面能有效保证我国“石油安全”的措施是(  )①大力在海外投资石油的开发和经营 ②加速研究开发石油替代产品 ③建立国家石油战略储备库 ④建立多元化的石油进口渠道 ⑤加速国内石油资源的勘探与开采A.②③④⑤ B.①②④⑤C.①③④⑤ D.①②③⑤5.下列有关解决我国能源问题的叙述,正确的是(  )A.控制生产规模以减少能源消耗B.加强技术改造,提高能源利用率C.压缩不稳定性能源的利用比例D.立足国内能源,减少对外资源依赖下图是1990~2010年我国能源消费与GDP增长变化图。读图,回答6~7题。6.能源消费与GDP的增长特点是(  )A.单位GDP能源消费2002年最低B.能源消费量2007年开始下降C.能源消费与GDP的年均增速相同D.单位GDP能源消费呈下降趋势7.能源与GDP增长的关系是(  )A.能源消费增长会减缓GDP增长B.GDP增长速度取决于地区能源储量大小C.GDP增长是影响能源消费增长的重要因素D.我国能源丰富,可以满足GDP高速增长的需要第85课时 石油资源与国家安全关键能力突破[典题精研][典例] 答案:(1)A (2)C知能转化演练1~2.解析:第1题,墨西哥与美国邻近,天然气从美国进口价格较低,①正确;与石油相比,天然气更清洁,②正确;由材料可知,墨西哥拥有丰富的石油和天然气资源,但无法判断天然气远景储量比石油更大,③错误;天然气开采难度更大,④错误。故选A。第2题,图中椭圆形区域受副热带高气压控制的时间长,晴天多,太阳辐射强,太阳能丰富,C正确;该区域受副热带高气压控制的时间长,风力较小,降水较少,植被稀疏,水能、风能、生物能不丰富,A、B、D错误。故选C。答案:1.A 2.C3~5.解析:第3题,读图可知,当前我国原油进口主要来自波斯湾地区,故选C。第4题,建立国家石油战略储备库不属于“开源”范围内容,③错,①②④⑤对,故选B。第5题,因为经济要发展,所以不能用控制生产规模来减少能耗;不稳定性能源也应大规模开发利用;要立足国内、外能源市场,确保我国的能源供应;加强技术改造,提高能源利用率,故选B。答案:3.C 4.B 5.B6~7.解析:第6题,单位GDP能源消费为能源消费量除以GDP,则根据图中曲线的走向可以判断2010年单位GDP能源消费最低;图示中1990~2010年能源消费量持续上升;从图中两曲线的走向可以明显看出其增速不同;能源消费量的增速整体小于GDP的增速,所以可以判断单位GDP能源消费呈下降趋势,D正确。第7题,能源消费增长会促进GDP增长;可以通过资源的跨区域调配来平衡能源的地区分布,所以地区能源储量的大小不能决定其GDP增长;GDP的增长很大程度上影响能源消耗的增加,C正确;我国虽然能源储量很大,但是由于经济的快速发展及其他原因,我国能源需要大量进口,能源对外依赖度较高。答案:6.D 7.C 影响因素位置开采方式油田位置、地质条件等陆地及浅海石油钻井开采海底油田石油钻井平台区域消费量高的原因美国、日本和欧盟国家经济发达俄罗斯和中东国家石油资源丰富,燃油价格较低,政府补贴较大中国和印度人口大国,社会经济发展快措施具体体现发掘常规能源的资源潜力,提高能源利用率转变发展方式调整产业结构发展节能技术提倡节约消费发展低碳能源改善能源结构大力发展低碳能源,包括可再生能源、核能和天然气等加强能源资源战略管控开辟多源、稳定的国际能源供应市场,确保能源运输通道畅通加强国家战略能源储备

    英语朗读宝
    • 精品推荐
    • 所属专辑
    欢迎来到教习网
    • 900万优选资源,让备课更轻松
    • 600万优选试题,支持自由组卷
    • 高质量可编辑,日均更新2000+
    • 百万教师选择,专业更值得信赖
    微信扫码注册
    qrcode
    二维码已过期
    刷新

    微信扫码,快速注册

    手机号注册
    手机号码

    手机号格式错误

    手机验证码 获取验证码

    手机验证码已经成功发送,5分钟内有效

    设置密码

    6-20个字符,数字、字母或符号

    注册即视为同意教习网「注册协议」「隐私条款」
    QQ注册
    手机号注册
    微信注册

    注册成功

    返回
    顶部
    Baidu
    map