


2024版高考地理一轮总复习第15章区际联系与区域协调发展第2节资源跨区域调配教师用书
展开第二节 资源跨区域调配
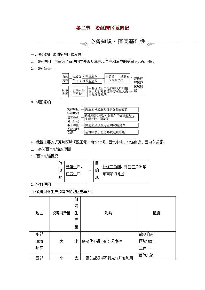
一、资源跨区域调配与区域发展
1.调配原因:国家为了解决国内资源及其产品生产和消费的空间不匹配问题。
2.调配背景
3.调配影响
4.我国主要的资源跨区域调配工程:南水北调、西气东输、北煤南运、西电东送等。
二、实施西气东输的原因
1.西气东输概况
气 源 地 | 新疆生产, 中亚进口 | → | 目 的 地 | 长江三角洲、珠江三角洲等 东南沿海地区 |
2.实施原因
(1)能源资源生产和消费的地区差异大。
地区 | 能源消费量 | 能源生产量 | 影响 | 措施 |
东部 沿海 地区 | 大 | 小 | 经济优势得不到充分发挥 | 能源的跨 区域调配 工程—— 西气东输
|
西部 地区 | 小 | 大 | 丰富的能源得不到充分开发利用 |
(2)调整能源消费结构。
(3)西部是我国油气资源未来开发的战略重点之一。
①我国陆上天然气分布的总体特征:西多东少、北多南少。
②四大气区:新疆、青海、川渝、鄂尔多斯。
③油气发展战略:稳定东部,发展西部。
④在“一带一路”建设中,西部是油气进口的重要通道。
三、西气东输对区域发展的影响
1.对西部地区的影响
(1)把资源优势转变成经济效益,使之成为新的经济增长点。
(2)大量投资推动中西部地区天然气勘探和管道等基础设施建设,增加了就业机会,并强力拉动相关产业的发展。
(3)为了最大限度地减少对调出区及沿线生态环境的影响,建设过程中应严格遵循环境保护的要求。
2.对东部地区的影响
(1)缓解能源紧缺状况,优化能源的消费结构。
(2)推动天然气化工、发电等产业的发展,以及用户管网等基础设施建设,促进经济发展。
(3)天然气可以部分替代煤炭,有利于改善大气质量。
3.促进区域协调发展
(1)将西部地区的资源优势与东部地区的经济、技术优势统筹配置,缓解了东西部地区能源产销与经济发展的矛盾,提高了资源的整体利用效率,对东西部地区的协调发展、共同富裕起到促进作用。
(2)为沿途各省级行政区的发展创造了良好的契机,激活沿线地区的钢铁、建筑、建材等产业的发展潜力。
归纳西气东输对区域协调发展的影响
考点一 资源跨区域调配与区域发展
(2022·浙江1月卷)阅读图文材料,完成下列问题。
材料一 下图为我国跨流域调水某水源区示意图。该区域水源涵养能力突出,水质优良,承担着向京津冀(南水北调中线工程)和陕西渭河平原(引汉济渭工程)的调水任务。
材料二 丹江口水库大坝加高后产生大量移民,部分移民后靠安置(安置到附近海拔更高区域)。
(1)该水源区水质优良的主要原因有________________、______________、______________。
(2)春季,甲地区农业灌溉用水与引汉济渭调水的矛盾突出,简析其原因。
(3)影响后靠安置移民村规模的主要因素是______________。指出移民村可扶持发展的产业。
【思维培养】
关键能力 | 获取和解读信息 | ①水源区植被覆盖率高,水源涵养能力强; ②作为饮用水的源头,环境保护要求高,受人类干扰小,开发强度较低; ③丹江口水库大坝加高后部分移民后靠安置,安置地海拔高,地形崎岖,耕地少 |
调动和运用知识 | 我国锋面雨带的移动规律;我国春季的气候特征;影响环境人口承载力的因素;区域可持续发展与环境的关系;等等 | |
学科素养 | 区域认知 | 该水源区属于汉江流域,丹江口水库后面群山环绕,海拔高,地形崎岖 |
综合思维 | 水源区水质优良的主要原因有自然原因、人为原因;环境承载力(人口容量)低,影响后靠安置移民村规模 |
【我的解答】
答案:(1)植被覆盖率高 开发强度较低 环境保护要求高
(2)农业灌溉用水需求量大;春季降水量少,上游集水面积小,水源供给相对较少。
(3)环境承载力(人口容量) 生态农业、农产品加工、生态旅游等。
资源跨区域调配的背景
资源跨区域调配的意义
项目 | 对调入地区 | 对调出地区 |
资源 | 缓解资源短缺问题 | 促进资源开发 |
经济 | 促进资源消费结构的调整 | 形成资源相关产业链,增加经济收入 |
社会 | 带动相关产业和设施的完善 | 带动地区城镇化发展,提高生活水平 |
生态环境 | 改善生态环境,提高人民生活水平 | 利于生态环境保护 |
考向 资源跨区域调配的意义
下图为我国“十二五”规划国家能源基地示意图。读图,完成1~2题。
1.关于我国主要能源生产区、消费区的正确叙述是( )
A.华北地区的能源消费以石油为主
B.东部沿海地区的能源消费以水电、核电为主
C.西南基地能源生产主要是水能、天然气
D.蒙东基地能源生产主要是煤炭、石油
2.目前,能够缓解我国能源生产与消费矛盾的有效措施主要有( )
①开发西部能源资源,加强区域能源调配 ②节约能源,提高能源利用效率 ③用油气资源全面替代煤炭资源 ④大力研发潮汐能,开发新能源
A.①② B.③④
C.①③ D.②④
1.C 2.A 解析:第1题,西南地区水能资源位居我国首位,同时四川有丰富的天然气资源。华北地区主要的消费能源是煤炭;东部沿海消费的能源以火电、水电为主;蒙东基地主要出产煤炭。第2题,从图中可看出,我国主要能源生产区在西部,而消费区在东部,加强区域能源调配是缓解矛盾的主要措施;另外节约能源、提高能源利用效率也能减少需求,可缓解供需矛盾。
考点二 我国的资源跨区域调配工程
(2022·浙江6月卷)阅读材料,完成下列问题。
材料一 南方电网由广东等五省区电网构成,并与港澳电网相连,大规模的西电东送是区域资源优化配置的必然要求。广东电网的调峰任务主要由西部送电承担,省内的火电、燃机采取昼启夜停的方式参与调峰,其承担的调峰量在电力负荷高峰季节较为明显。从调峰、调频、电网安全稳定性及经济运行要求来看,广东建设适当的抽水蓄能电站是必要的。
材料二 下图为南方电网电力资源分布略图。下表为广东电网主要机组各类特性指标表。
电源类别 | 占本网装机比例/% | 调节容量比例/% | 调节负荷 升降速度 |
火电 | 59 | 40~100 | 慢 |
水电 | 10 | 0~100 | 较快 |
抽水蓄能 | 5 | -100~100 | 较快 |
液化天然 气燃机 | 15 | 60~100 | 较慢 |
(1)说出南方电网电力资源东西互补性强的主要原因。
(2)根据表中信息,指出广东电网建设适当的抽水蓄能电站的合理性。
(3)分析广东建设抽水蓄能电站对西电东送输电效益的有利影响。
【思维培养】
知识储备 | 材料信息 | 文字:省内的火电、燃机采取昼启夜停的方式参与调峰,其承担的调峰量在电力负荷高峰季节较为明显; 图表:从南方电网电力资源分布略图可看出南方电网中的西部地区分布着煤炭,珠江上游、澜沧江上游有很多水电站,能源资源分布广;从广东电网主要机组各类特性指标表可看出抽水蓄能调节负荷升降速度较快、调峰能力强,利用谷电廉价的电能转化为水能 |
调运知识 | 电力资源的空间分布、电站建设的必要性、西电东送的有利影响 | |
思维路径 |
【我的解答】
答案:(1)西部常规能源丰富,东部能源需求量大;东西部电力负荷季节差异明显。
(2)抽水蓄能调峰能力强、速度较快,谷电转为峰电,提升价值;水电占比低,调节作用有限;火电、燃机调节速率慢。
(3)改善电源的运行环境,提高火电运行效率和水能利用率;增加西电东送电量,提高综合效益;提高输电线路的利用率,降低输电成本;促进节能环保,提高电网安全稳定性。
西气东输对区域发展的影响
1.对社会经济的影响
项目 | 对中西部地区 | 对东部地区 |
资源开发与经济建设 | 将资源优势转变成经济优势,使之成为当地的一个新的经济增长点 | 缓解能源紧张状况,推动经济发展 |
产业结构调整 | 加快综合利用天然气的步伐,并有选择地发展以天然气为原料的化学工业,推动其向深加工、高附加值的方向发展 | 推动天然气化工、发电等产业的发展 |
基础设施建设 | 推动天然气勘探开发和管道等基础设施建设,增加就业机会,强力拉动相关产业,形成一条新的经济增长带 | 东部地区进行的西气东输工程配套建设(管网改造、天然气网络和城市天然气主环网等天然气配套系统;重大项目的立项建设)将极大地带动东部城镇基础设施的建设 |
2.对生态环境的影响
影响 | 对中西部地区 | 对东部地区 |
有利 | 促使西部能源结构气化的实现,缓解因砍伐森林、破坏植被带来的环境压力 | 改善以煤炭为主的能源结构,提高清洁能源的使用比例,有效改善大气环境,提高生活质量 |
不利 | 输气管道线路长、规模大、施工方式多样,途经地区地貌类型复杂,植被稀疏,生态环境较为脆弱,水土保持尤为重要 | — |
其他跨区域资源调配工程
1.西电东送
原因 | 主要线路 | 效益 |
西部能源资源(水电、煤炭等)丰富;东部经济发达,电力资源不足 | 晋、陕火电与黄河上游水电输往环渤海地区;三峡等长江干支流水电输往华东;西江水电输往华南 | 加速东部地区的发展;改善东部的能源结构和大气环境;促进中西部的发展,将资源优势转化为经济优势 |
2.南水北调
原因 | 主要线路 | 效益 |
南方水资源丰富;北方水资源紧缺,限制了经济发展,影响了生态环境 | 西线:西南诸河上游至黄河上游。中线:丹江口水库至华北。东线:沿京杭运河北上至华北 | 促进北方地区经济发展,改善生态环境和人民生活条件 |
3.晋煤外运
原因 | 主要线路 | 效益 |
山西煤炭资源丰富,当地消费量有限;东南地区能源短缺 | 大秦线、神黄线、太焦—焦兖日线 | 将资源优势转化为经济优势;实现资源重组 |
考向1 跨流域调水工程
(2023·南京模拟)2022年2月22日,引汉济渭工程秦岭输水隧洞全线贯通。自此,一江清水将突破万重山峦到达渭河平原,润泽古都、惠及三秦。该工程秦岭段采用隧洞引水,以避开生态敏感区。下图为该工程示意图。据此完成1~2题。
1.秦岭段采用隧洞引水方式的主要原因是( )
A.防止水分蒸发 B.保护生态环境
C.实现自流供水 D.增加供水量
2.该调水工程对渭河平原产生的主要影响是( )
A.缓解用水紧张状况
B.缓解水土流失情况
C.促使地下水位下降
D.极大提升渭河航运能力
1.B 2.A 解析:第1题,秦岭野生动植物繁多,采用隧洞减少对生物敏感区的影响,可以保护生态环境,B正确;由材料“该工程秦岭段采用隧洞引水,以避开生态敏感区”可知,秦岭段采用隧洞引水方式的主要原因不是防止水分蒸发、自流供水,A、C错误;隧洞引水不能增加供水量,D错误。第2题,调水工程可以增加渭河流域的水量,缓解用水紧张的状况,A正确;调水不能缓解调入区的水土流失,B错误;调入区水量增加,地下水位可能上升,C错误;渭河径流量小,含沙量大,对航运影响不大,D错误。
考向2 西气东输
(2020·浙江1月卷)下图为我国两大资源跨区域调配工程的局部示意图。据此完成3~4题。
3.工程Ⅰ、Ⅱ分别是( )
A.南水北调 西气东输
B.南水北调 西电东送
C.西气东输 南水北调
D.西气东输 西电东送
4.工程Ⅰ、Ⅱ对图示地区的有利影响是( )
①减轻大气污染 ②缓解能源短缺状况 ③减轻水土流失 ④缓解洪涝灾情
A.①② B.②③
C.③④ D.①④
3.D 4.A 解析:第3题,西气东输一线工程主干线西起新疆塔里木盆地的轮南油气田,东至上海;西电东送中部通道是将长江三峡和金沙江干支流的水电送到华东地区。第4题,工程Ⅰ、Ⅱ对图示地区的有利影响可以从环境、生态、社会等角度综合分析。减轻大气污染、缓解能源短缺状况都是这两大资源跨区域调配工程带来的有利影响。
(2022·浙江1月卷)阅读材料,完成下列问题。
材料一 下图为中俄天然气管道东线局部示意图,线路途经东北地区,并配套建设地下储气库。该管道工程管径大,试压残留水难以彻底清除,天然气在低温、高压条件下遇水易生成水合物。投产后东北地区整体供气格局将呈现“北气南下、就近供应、海气登陆”的特点。
材料二 大庆油田拥有世界上为数不多的特大型砂岩油气藏(地下富含油气资源的密闭空间),培养并储备了大量油气工业建设和管理人员。随着油气资源衰竭,相关设施未得到充分利用。
(1)甲地的气温特点是______、___________。指出其对天然气管道安全运行的负面影响__________________________________。
(2)分析大庆利用闲置油气藏建设地下储气库的可行性。
(3)说出中俄天然气管道东线投产对东北地区天然气市场的影响。
【思维培养】
知识储备 | 材料信息 | 文字:该管道工程管径大,试压残留水难以彻底清除,天然气在低温、高压条件下遇水易生成水合物。大庆油田拥有砂岩油气藏,培养并储备了大量油气工业建设和管理人员。随着油气资源衰竭,相关设施未得到充分利用; 图像:输气管道的路线及途经区域 |
调运知识 | 甲地(黑龙江)纬度高,冬季太阳高度小,白昼时间短,气温特点表现为冬季严寒漫长,夏季温暖短促,且气温年较差大 | |
思维路径 |
【我的解答】
答案:(1)冬季严寒 气温年较差大 冬季天然气需求量大,管道冰堵,影响天然气输送;冻融变化导致管道变形损坏
(2)位于中俄东线天然气管道重要节点;油气藏资源丰富,密闭性好,安全性高;充分利用已有设施,节约生产成本;人才储备丰富。
(3)增加供给,缓解天然气短缺状况;推动天然气替代煤炭,优化能源供应结构;改变供气格局。
资源跨区域调配的分析思路
资源跨区域调配→原因分析(资源的地区分布差异、资源的地区供求关系差异)→线路选择(沿线自然环境特点、人口密度、城市分布、社会经济发展水平等)→重要意义(调入区及调出区的社会、经济、生态效益)。
1.资源跨区域调配原因
原因 | 关键词 | 答题思路 |
资源多少 | 气候特征、资源分布 | 位于××气候区或背风坡(迎风坡),降水少(多);××资源贫乏(丰富) |
需求量大小,利用的合理性 | 工农业、人口、污染、浪费 | 位于××发达(不发达)地区,人口稠密(稀少),资源需求量大(小);污染、浪费严重 |
2.资源调配线路选择
关键词 | 答题思路 |
消费能力 | 稳定的资源供应和市场消费能力 |
线路长短、施工难度 | 线路长(短),地质复杂(稳定),施工难度大(小),建设成本高(低) |
对环境的影响 | 线路经过生态稳定(脆弱)地区,避免(会)造成严重的生态问题 |
3.缓解资源紧张状况的途径
关键词 | 答题思路 |
开源 | 资源跨区域调配,寻求替代资源 |
节流 | 提高资源利用效率,提高节约意识,治理环境污染 |
4.对区域发展的影响
关键词 | 答题思路 |
调出区、沿线、调入区、有利、不利 | 经济角度:将资源优势转化为经济效益;缓解资源紧张状况;促进经济发展。 社会角度:带动相关产业发展;完善基础设施;增加就业机会。 生态角度:缓解生态环境压力,减少污染物排放,具有生态效益 |
(2023·深圳模拟)新疆太阳能、风能、煤炭等资源丰富,是我国西部重要的能源基地。2018年12月16日,准噶尔盆地昌吉—安徽古泉特高压输电工程全线通电,它是目前世界上电压等级最高、输送容量最大、输送距离最远、技术水平最先进的直流输电工程。新疆把富余的火电、风电源源不断地向东输送,缓解了华东地区电力短缺的局面,也为新疆带来巨大的社会效益和经济效益。下图为昌吉—古泉特高压输电线路图。据此完成1~2题。
1.准噶尔盆地东部配套电源项目以火电为主,主要是因为煤炭发电( )
A.能量集中,发电量较大
B.占地较小,节省土地资源
C.技术成熟,发电量稳定
D.设备先进,所需劳动力少
2.特高压输电线路投产对新疆的经济意义是( )
A.将资源优势转化为经济优势,促进经济发展
B.带动相关产业发展,增加就业岗位
C.促进基础设施建设,提高公共服务水平
D.加强对外联系,促进产业结构升级
1.C 2.A 解析:第1题,风能受气候影响,变化较大;太阳能受天气和昼夜的影响,发电受限;而煤炭发电技术成熟,只要煤炭供应有保障,受气象条件限制小,发电量十分稳定。第2题,特高压输电线路投产对新疆的经济意义主要是将能源资源优势转为经济优势,促进能源工业及其相关产业发展;增加就业岗位、提高公共服务水平、加强对外联系主要体现的是社会意义。
3.阅读图文材料,完成下列要求。
材料一 俄罗斯天然气的储量和产量均居世界前列。土耳其对天然气的需求量大,俄罗斯是其主要的气源地,原来输入天然气的管道经过乌克兰。“土耳其流”是由俄罗斯与土耳其共建的输气管道,该管道绕过乌克兰,穿越黑海海底到达土耳其。
材料二 下图为“土耳其流”线路分布图。
(1)指出俄罗斯成为土耳其天然气主要进口源地的条件。
(2)说明“土耳其流”天然气管道穿越黑海海底的目的。
(3)阐述“土耳其流”天然气管道的建设和输气对土耳其经济发展的影响。
解析:第(1)题,天然气输入国对气源地的选择,既要考虑天然气的数量,还要考虑天然气的价格。与其他气源地相比,俄罗斯天然气的储量和产量均居世界前列,供气比较稳定可靠;俄罗斯和土耳其的距离近,且使用管道运输天然气,成本低、连续性好。第(2)题,天然气管道穿越黑海的好处可从输气距离、陆地占用、输气安全性三个角度归纳。图示信息显示,该管道绕过乌克兰,穿越黑海,不仅能缩短运输距离,提高输气效率,还减少了对陆地的占用,节约土地成本;绕开乌克兰等国家,能保证天然气的连续、安全供应。第(3)题,输气管道的建设对土耳其经济的影响主要体现在促进经济发展和完善产业结构两个方面。管道建成后,既可为土耳其提供廉价的天然气,还能带动与天然气相关的产业发展,对其经济发展和产业结构完善均有一定的作用。
答案:(1)俄罗斯天然气资源丰富;管道运输距离近,运输成本低。
(2)避免经过其他国家,保证天然气的连续、安全供应;减少土地占用,节约成本;缩短输气线路的距离,提高输气效率。
(3)获取廉价能源(满足能源需求),促进经济发展;促进相关产业的发展,完善产业结构。
四十 资源跨区域调配
(建议用时:40分钟)
一、选择题
读我国部分资源跨区域调配工程的局部示意图,完成1~2题。
1.工程Ⅰ、Ⅱ、Ⅲ分别是( )
A.西气东输 南水北调 北煤南运
B.南水北调 北煤南运 西电东送
C.西电东送 西气东输 北煤南运
D.北煤南运 西气东输 西电东送
2.工程Ⅰ、Ⅱ、Ⅲ对图示地区的有利影响有( )
①优化能源消费结构
②缓解能源短缺状况
③改善大气环境质量
④促进经济进一步发展
A.①② B.②④
C.③④ D.①④
1.C 2.B 解析:第1题,由图可知,工程Ⅰ是把西部地区的电力送往珠三角地区,是西电东送的南部通道;工程Ⅱ的目标市场是江西、福建和广东、广西,是西气东输的三线工程;工程Ⅲ的目标市场是华南沿海地区,采用海运的运输方式,说明运输的是大宗笨重货物,是北煤南运,C正确。第2题,运输的能源中有煤炭,能源消费结构仍以煤炭为主,大气环境质量并没有改善,①③错误;能源的输入可以缓解华南地区能源短缺状况,促进经济进一步发展,②④正确。
(2022·浙江1月卷)下图为北美洲局部地区略图。据此完成3~4题。
3.与圣弗朗西斯科(旧金山)比,洛杉矶水资源较少的主要原因是( )
A.气温较高,蒸发量大
B.山脉阻挡,降水量小
C.洋流影响,降温减湿
D.河流短少,径流量小
4.从区域外调水对洛杉矶的影响有( )
A.减少城市水分蒸发
B.减轻城市地质灾害
C.提高水资源利用率
D.增加城市内涝风险
3.D 4.B 解析:第3题,由图可知,洛杉矶与圣弗朗西斯科(旧金山)比,纬度相差不大,都受寒流影响,气温相差不大,与题意不符,A、C错误;洛杉矶较圣弗朗西斯科(旧金山)纬度低,受来自太平洋的西风影响时间短,降水较少,B错误;读图可知,圣弗朗西斯科(旧金山)处于两河交汇处,河流径流量大;洛杉矶所在地河流短少,径流量小,水资源较少,D正确。第4题,由所学知识可知,从区域外调水对城市水分蒸发及水资源利用率影响不大,A、C错误;从区域外调水可以缓解因过度抽取地下水产生的地面沉降问题,减轻城市地质灾害,B正确;城市内涝是由于强降水或连续性降水超过城市排水能力致使城市内产生积水灾害的现象,与从区域外调水关系不大,D错误。
(2023·南通模拟)截至2021年12月,南水北调中线、东线工程一期工程已累计调水约494亿立方米,其中中线工程累计调水超441亿立方米,有效缓解了华北地区水资源短缺问题。南水北调在山东省构建起了“T”字形输水大动脉。下图示意南水北调中线和东线工程线路。据此完成5~7题。
5.下列因素中,对南水北调中线、东线工程调水量差异影响最大的是( )
A.调入地需求 B.水源地水量
C.水源地水质 D.输水距离
6.影响山东省内输水线路走向的主要因素是( )
A.降水差异 B.产业结构
C.地势高低 D.用水需求
7.南水北调中线工程实施后,对汉江流域的影响是( )
A.减轻汉江上游洪涝灾害
B.促进流域内生态环境保护
C.改善汉江下游航运条件
D.加剧汉江下游土壤盐碱化
5.C 6.D 7.B 解析:第5题,由图可知,中线、东线工程都调入华北地区,调入地的需求差异不大,A错误;由材料可知,中线工程调水量远大于东线工程,中线工程从汉江中游丹江口水库取水,东线工程从长江下游取水,东线工程源地水量更大,因此源地水量不是主要影响因素,B错误;中线工程水质更好,更受华北地区的欢迎,因此调水量更大,C正确;两条线路输水距离差异不大,输水距离对调水量影响较小,D错误。第6题,由图可知,南水北调工程在山东省内有一个自西向东的支渠,向山东省东部输水,主要输往威海、烟台等经济相对发达的地区,人口更稠密,需水量更大,因此影响山东省内输水线路走向的主要因素是用水需求,D正确;东部沿海降水量多于西部,A错误;产业结构与地势高低的差异不是山东省输水线路由西向东的主要因素,B、C错误。第7题,南水北调中线工程从汉江流域取水,为了保持水量、水质,当地营造了大面积的水土保持林,并着力防治水污染,促进了流域内生态环境保护,B正确;南水北调从汉江流域调水,不会提高汉江下游的地下水位,且库区降水较多,不会加重土壤盐碱化,D错误;南水北调工程对汉江上游洪涝灾害与汉江下游航运条件影响较小,A、C错误。
“青豫直流”工程是世界首个以服务光伏发电为主、全清洁能源打捆外送的特高压输电工程,起于青海省共和县,止于河南省上蔡县。工程投入运营后,每年可向河南省输送大量清洁电能,超过河南省用电量的八分之一。据此完成8~9题。
8.“青豫直流”工程的实施得益于青海省( )
①地势高,空气稀薄,太阳能丰富
②河流落差大,水能资源丰富
③地质条件复杂,天然气资源丰富
④地处板块交界处,地热资源丰富
A.①② B.①③
C.②④ D.③④
9.为保障该工程外送电能的稳定,需要发展( )
A.集热导热技术 B.节能降耗技术
C.电能储存技术 D.特高压输电技术
8.A 9.C 解析:第8题,由题意可知,“青豫直流”工程起点是青海省,青海省地处青藏高原,海拔高,空气稀薄,大气对太阳辐射的削弱作用弱,光照充足,太阳能资源丰富,①正确;青海为众多大江大河的发源地,地势起伏大,河流落差大,水能资源丰富,②正确;天然气主要分布在我国的西北地区,青海较少,③错误;青海并不位于板块交界处,地热资源不丰富,④错误。第9题,集热导热技术可以提高电力利用率,但不能保障外送电能的稳定,A错误;节能降耗技术可以节约资源,但不能保障外送电能的稳定,B错误;电能储存技术可以将储存的电能供给需求量大的地区使用,保证供电稳定,C正确;特高压输电技术能够保障远距离的输电以及降低输电损耗,但不能保障外送电能的稳定,D错误。
二、非选择题
10.(2022·淄博模拟)阅读图文材料,完成下列要求。
“三西”(山西、陕西、内蒙古西部)地区是我国重要的煤炭生产和外运基地,煤炭储量占全国总储量的60%以上,煤炭调出量占全国总调出量的70%以上。环渤海港口群是我国主要的煤炭输出港聚集区,煤炭出港量占全国出港总量的比例超过65%。近年来,随着我国能源政策、交通以及煤炭基地产业结构变化,环渤海港口群煤炭输出的地位有所下降。下图示意“三西”基地煤炭外运示意图。
(1)说明“三西”煤炭基地通过环渤海港口群向东南沿海地区运输煤炭的合理性。
(2)分析近年来环渤海港口群煤炭输出地位有所下降的原因。
解析:第(1)题,结合图文材料可知,环渤海港口群与“三西”煤炭基地相邻,且有多条东西向运煤铁路干线相通;环渤海港口群与东南沿海地区(煤炭消费市场)距离远,但有运量大、运费低的海运线路相连;铁路和海洋运输联合,相比于单纯依靠铁路运输,能够大大降低运输成本。第(2)题,近年来,我国南北向铁路运输专用通道的建设,使铁海联运的煤炭运量降低;在低碳经济发展要求下,我国能源消费结构发生变化,煤炭在消费结构中的比重逐渐下降;随着输电技术的进步,“三西”煤炭基地坑口电站增多,能源输出由运煤变为输电,因此通过环渤海港口群的煤炭输出量减少,使得环渤海港口群的煤炭输出地位有所下降。
答案:(1)环渤海港口群邻近“三西”煤炭基地;“三西”煤炭生产基地与东南沿海地区消费市场的煤炭运量大,运输距离远,海运运费低;铁海联运的运量大,运输成本低。
(2)南北向铁路运煤通道的发展;能源消费结构发生变化,煤炭在生产和生活能源消费中的比重下降;随着超高压输电技术发展,北方煤炭基地产业结构调整,煤炭输出减少,电力输出增多。