


2023九年级物理全册第十六章粒子和宇宙单元测试卷新版北师大版
展开《第16章 粒子和宇宙》单元测试卷
一.选择题(共10小题)
1.下列关于分子和原子的说法,正确的是( )
A.原子是不可再分的最小粒子
B.分子是不可再分的最小粒子
C.原子结构与太阳系十分相似,它的中心是原子核
D.分子结构与太阳系十分相似,它的中心是原子
2.以下对科学史实的描述正确的是( )
A.太阳是宇宙的中心
B.能量的转移与转化具有方向性
C.原子核式结构模型提出原子是由质子和中子构成
D.“北斗”卫星导航是利用超声波进行定位和导航的
3.小明在学习“从粒子到宇宙”的知识后,有下列认识,其中正确的是( )
A.在探索比原子更小的微观粒子的历程中,人们首先发现了电子
B.海绵容易被压缩能说明分子间有空隙
C.扫地时灰尘飞舞能说明分子在做无规则运动
D.宇宙是一个有层次的天体结构系统,太阳是宇宙的中心
4.纳米陶瓷作为高新科技材料应用广泛,它具有坚硬、耐磨、耐腐蚀、耐高温、完全无磁性等特点,它不能应用于( )
A.“嫦娥二号”外表涂层 B.切割硬物的刀具
C.公交IC卡 D.装浓硫酸的容器
5.自从扫描隧道显微镜发明后,世界上就诞生了一门以0.1至100纳米这样的单位为研究对象的前沿科学,这就是纳米技术,它以 空前的分辨率为人类揭开了更加开阔的微观世界。这里所说的纳米是指( )
A.长度单位 B.质量单位 C.时间单位 D.温度单位
6.某智能百叶窗的叶片上贴有太阳能板,在光照时发电,给电动机供电以调节百叶窗的开合。该过程中发生的能量转换是( )
A.电能→机械能→光能 B.光能→机械能→电能
C.光能→电能→机械能 D.机械能→电能→光能
7.下列说法中错误的是( )
A.能的转化和守恒定律只适用于物体内能的变化
B.能的转化和守恒定律是人们认识自然和利用自然的有力武器
C.只要有能的转化和转移,就一定遵从能量守恒定律
D.任何一种形式的能在转化为其他形式的能的过程中,消耗多少某种形式的能量,就能得到多少其他形式的能量,而能的总量是保持不变的
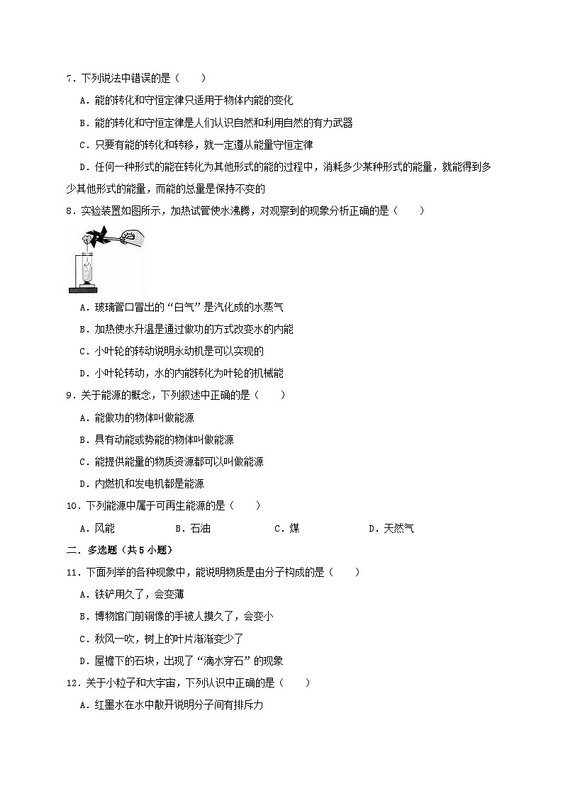
8.实验装置如图所示,加热试管使水沸腾,对观察到的现象分析正确的是( )
A.玻璃管口冒出的“白气”是汽化成的水蒸气
B.加热使水升温是通过做功的方式改变水的内能
C.小叶轮的转动说明永动机是可以实现的
D.小叶轮转动,水的内能转化为叶轮的机械能
9.关于能源的概念,下列叙述中正确的是( )
A.能做功的物体叫做能源
B.具有动能或势能的物体叫做能源
C.能提供能量的物质资源都可以叫做能源
D.内燃机和发电机都是能源
10.下列能源中属于可再生能源的是( )
A.风能 B.石油 C.煤 D.天然气
二.多选题(共5小题)
11.下面列举的各种现象中,能说明物质是由分子构成的是( )
A.铁铲用久了,会变薄
B.博物馆门前铜像的手被人摸久了,会变小
C.秋风一吹,树上的叶片渐渐变少了
D.屋檐下的石块,出现了“滴水穿石”的现象
12.关于小粒子和大宇宙,下列认识中正确的是( )
A.红墨水在水中散开说明分子间有排斥力
B.用鼻子嗅气味能鉴别醋和酱油分子表明分子在运动
C.在水分子、氢原子和电子中,尺度最小的是电子
D.宇宙是一个有层次的天体结构,恒星是绝对不动的
13.下列关于生活中新技术及其应用的说法中正确的是( )
A.二维码扫描器中的光敏二极管使用的主要是半导体材料
B.超导体材料制成白炽灯的灯丝可以提高白炽灯的效率
C.医院做透视检查所用的“X光”是次声波
D.洗衣机内筒表面的纳米材料可以抑制细菌生长
14.关于各种机器工作时能量转化的情况,下列说法正确的是( )
A.内燃机工作时将内能转化为机械能
B.太阳电池工作时将电能转化为光能
C.发电机工作时将机械能转化为电能
D.电动机工作时将电能转化为机械能
15.下列说法中正确的是( )
A.核潜艇靠化学能提供动力
B.风能、水能、太阳能属于可再生能源
C.风能、水能、核能都可以转化为电能
D.汽车发动机可以将化石能全部转化为汽车的机械能
三.填空题(共5小题)
16.电子的发现说明 是可分的,原子是由 和 组成的,原子核由 和 组成。
17.物质是由分子组成的,分子又是由原子组成的,原子的中心是 ,周围有 绕其运动。科学家对原子的结构进行猜想和实验,并提出了多种模型,在如图所示的两种模型中, (选填“A”或“B”)是卢瑟福提出的原子核式模型。
18.小杰的哥哥买了一条领带,此领带有很强的自洁性能,不沾水也不沾油。由此可见,领带是利用 材料制成的。
19.如图是某地区风力发电的外景,风力发电是将风能转化为 能,且风能是清洁的 (选填“可再生”或“不可再生”)能源,是世界各国大力发展的新能源之一。能源利用的实质是能量的转化或转移,在此过程中能的总量是 (填“逐渐减少”、“保持不变”或“逐渐增加”)的。
20.当今世界最主要的能源是 能源;最方便的能源是 能。
四.实验探究题(共2小题)
21.阅读下面短文,回答问题
纳米陶瓷
纳米陶瓷作为高新材料应用广泛。贴于“神舟七号”飞船外表面的“太空”纳米陶瓷,具有永久、稳定的防静电性能,且有耐磨、耐腐蚀、耐高温、防渗透等特点,采用氧化锆材料精制而成的纳米陶瓷刀,具有金属刀无法比拟的优点:刀刃锋利,能切割钢铁等物质,能削出如纸一样薄的肉片;硬度高,其耐磨性是金属刀的60倍;完全无磁性;不生锈变色,健康环保;可耐各种酸碱有机物的腐蚀;为全致密材料,无孔隙,不玷污,易清洁,纳米陶瓷充分体现新世纪、新材料的绿色环保概念,是高新技术为现代人奉献的又一杰作。
(1)“神舟七号”飞船发射升空过程中,与空气摩擦呈炽热状态时,飞船舱不至于被烧毁的原因之一是飞船外表面的陶瓷具有 的特点。
(2)纳米(nm)是1m的十亿分之一,糖分子的直径约为1nm= m。
(3)纳米陶瓷刀的耐磨性好,是因为它的 高。
(4)如图所示是陶瓷纳米刀、合金钢刀、普通菜刀磨损程度随磨损时间变化的曲线,其中能反映纳米陶瓷刀特点的是曲线 (填表示曲线的字母)。
22.小强制作了一个实验装置,自称为“永动机”,如图所示,它由转轮(5根轻杆组成)和转轴构成,在轻杆末端装有形状记忆合金制成的叶片。轻推转轮,弯曲的叶片进入热水后,因吸热而伸展,起到“划水”的作用,从而推动转轮转动。叶片离开热水后,因冷却形状迅速恢复成弯曲,转轮因此能较长时间转动。请你回答:
(1)进入热水的叶片会伸展,它的弹性势能转化为 能。
(2)叶片在热水中吸收的热量一定 叶片对水做的功。(选填“大于”、“等于”或“小于”)
(3)实验证明这个“永动机”并不能一直工作,“永动机”的设想违背了 。
五.解答题(共2小题)
23.物理学中一个基本的观念是“世界是由物质组成的”。
(1)1811年,意大利物理学家阿伏加德罗将组成物质的仍能保持其化学性质不变的最小微粒命名为 。1909年,著名科学家 在进行了α粒子散射实验后,提出了原子核式结构模型。
(2)以氢原子为例,下面的四个图中能正确示意氢原子核式结构的是( )
A.;B.;C.;D.
(3)对物质结构的研究成果也正是许多哲学家朴素唯物主义思想的渊源。
24.以汽油为燃料的助动车,由于燃烧不充分和对环境造成污染等原因。已逐步被电动自行车取代(如图).下表是泰州飞龙电动自行车整车技术性能的一些数据。
最高车速 | 6m/s |
一次充电以最高车速行驶时的持续里程 | 50km |
一次充电贮存的能量 | 1.8×106J |
蓄电池电压 | 36V |
骑行最大噪声 | ≤62dB |
(1)请你写出电瓶车在下列使用过程中的能量转化
电瓶充电: ;电瓶放电: ;电瓶车行驶过程中: 。
(2)电瓶车与摩托车相比,电瓶车有什么优点?(至少写两点)
(3)以这种品牌的电瓶车为例,如果蓄电池贮存的能量全部用于车辆行驶,当车以6m/s 的速度在水平路面上匀速行驶时,电瓶车的功率是多大?
(4)这种电动车以最高车速行驶时,电路中的电流是多少安?
2019年北师大版九上物理《第16章 粒子和宇宙》单元测试卷
参考答案
一.选择题(共10小题)
1.C; 2.B; 3.A; 4.C; 5.A; 6.C; 7.A; 8.D; 9.C; 10.A;
二.多选题(共5小题)
11.ABD; 12.BC; 13.AD; 14.ACD; 15.BC;
三.填空题(共5小题)
16.原子;原子核;电子;质子;中子; 17.原子核;电子;B; 18.纳米; 19.电;可再生;保持不变; 20.化石;电;
四.实验探究题(共2小题)
21.耐高温;10﹣9;硬度;c; 22.动;大于;能量守恒定律;
五.解答题(共2小题)
23.分子;卢瑟福;C; 24.电能转化为化学能;化学能转化为电能;电能转化为机械能;