人教版 (2019)选择性必修 第二册1 电磁振荡优秀综合训练题
展开4.1电磁振荡
4.2电磁场与电磁波
基础导学
要点一、电场振荡的产生
1.振荡电流:大小和方向都做周期性迅速变化的电流.
2.振荡电路:能产生振荡电流的电路.
3.LC振荡电路的放电、充电过程
(1)电容器放电:线圈有自感作用,放电电流不会立刻达到最大值,而是由零逐渐增大,极板上的电荷逐渐减少.放电完毕时,极板上的电荷量为零,放电电流达到最大值.该过程电容器的电场能全部转化为线圈的磁场能.
(2)电容器充电:电容器放电完毕时,线圈有自感作用,电流并不会立刻减小为零,而会保持原来的方向继续流动,并逐渐减小,电容器开始反向充电,极板上的电荷逐渐增多,电流减小到零时,充电结束,极板上的电荷量达到最大值.该过程中线圈的磁场能又全部转化为电容器的电场能.
要点二、电磁振荡的周期和频率
1.周期:电磁振荡完成一次周期性变化需要的时间.
2.频率:1s内完成的周期性变化的次数.
如果振荡电路没有能量损失,也不受其他外界影响,这时的周期和频率分别叫做振荡电路的固有周期和固有频率.
3.周期和频率公式:T=2π,f=.
4、周期和频率公式
(1)T取决于L、C,与极板所带电荷量、两板间电压无关.
(2)电感线圈的自感系数L及电容C由哪些因素决定.L一般由线圈的长度、横截面积、单位长度上的匝数及有无铁芯决定,电容C由公式C=可知,与电介质的介电常数εr、极板正对面积S及板间距离d有关.
要点三、振荡过程各物理量的变化规律
1、用图象对应分析i、q的变化关系(如图所示)
2.相关量与电路状态的对应情况
电路状态  | a  | b  | c  | d  | e  | 
时刻t  | 0  | T  | |||
电荷量q  | 最多  | 0  | 最多  | 0  | 最多  | 
电场能  | 最大  | 0  | 最大  | 0  | 最大  | 
电流i  | 0  | 正向最大  | 0  | 反向最大  | 0  | 
磁场能  | 0  | 最大  | 0  | 最大  | 0  | 
3.几个关系
(1)同步同变关系
在LC振荡回路发生电磁振荡的过程中,电容器上的物理量:电荷量q、电场强度E、电场能EE是同步变化的,即q↓→E↓→EE↓(或q↑→E↑→EE↑).
振荡线圈上的物理量:振荡电流i、磁感应强度B、磁场能EB也是同步变化的,即i↓→B↓→EB↓(或i↑→B↑→EB↑).
(2)同步异变关系
在LC振荡过程中,电容器上的三个物理量q、E、EE增大时,线圈中的三个物理量i、B、EB减小,且它们的变化是同步的,也即q、E、EE↑同步异向变化,i、B、EB↓.
要点四、伟大的预言
1.变化的磁场产生电场
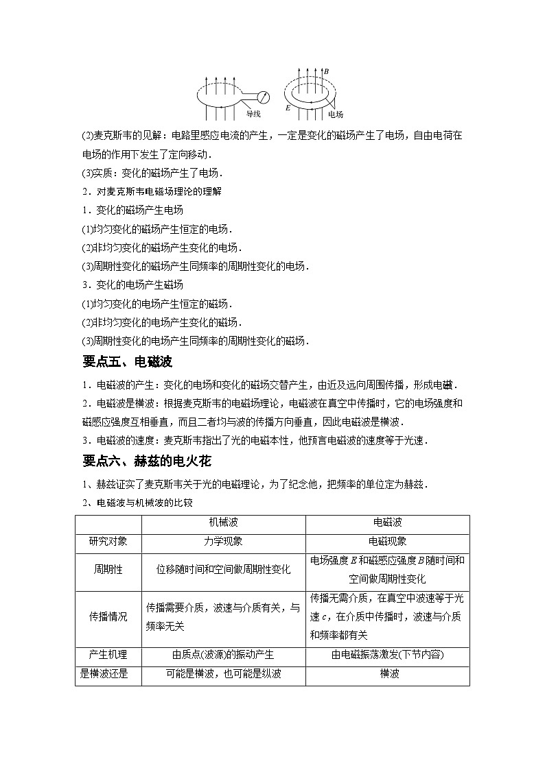
(1)实验基础:如图所示,在变化的磁场中放一个闭合电路,电路里就会产生感应电流.
(2)麦克斯韦的见解:电路里感应电流的产生,一定是变化的磁场产生了电场,自由电荷在电场的作用下发生了定向移动.
(3)实质:变化的磁场产生了电场.
2.对麦克斯韦电磁场理论的理解
1.变化的磁场产生电场
(1)均匀变化的磁场产生恒定的电场.
(2)非均匀变化的磁场产生变化的电场.
(3)周期性变化的磁场产生同频率的周期性变化的电场.
3.变化的电场产生磁场
(1)均匀变化的电场产生恒定的磁场.
(2)非均匀变化的电场产生变化的磁场.
(3)周期性变化的电场产生同频率的周期性变化的磁场.
要点五、电磁波
1.电磁波的产生:变化的电场和变化的磁场交替产生,由近及远向周围传播,形成电磁波.
2.电磁波是横波:根据麦克斯韦的电磁场理论,电磁波在真空中传播时,它的电场强度和磁感应强度互相垂直,而且二者均与波的传播方向垂直,因此电磁波是横波.
3.电磁波的速度:麦克斯韦指出了光的电磁本性,他预言电磁波的速度等于光速.
要点六、赫兹的电火花
1、赫兹证实了麦克斯韦关于光的电磁理论,为了纪念他,把频率的单位定为赫兹.
2、电磁波与机械波的比较
  | 机械波  | 电磁波  | 
研究对象  | 力学现象  | 电磁现象  | 
周期性  | 位移随时间和空间做周期性变化  | 电场强度E和磁感应强度B随时间和空间做周期性变化  | 
传播情况  | 传播需要介质,波速与介质有关,与频率无关  | 传播无需介质,在真空中波速等于光速c,在介质中传播时,波速与介质和频率都有关  | 
产生机理  | 由质点(波源)的振动产生  | 由电磁振荡激发(下节内容)  | 
是横波还是纵波  | 可能是横波,也可能是纵波  | 横波  | 
干涉和衍射  | 可以发生干涉和衍射  | |
要点突破
突破一:LC振荡电路充、放电过程的判断方法
1.根据电流流向判断,当电流流向带正电的极板时,处于充电过程;反之,处于放电过程。
2.根据物理量的变化趋势判断:当电容器的带电荷量q(U、E)增大时,处于充电过程;反之,处于放电过程。3.根据能量判断:电场能增加时,充电;磁场能增加时,放电。
突破二:对麦克斯韦电磁场理论的理解
(1)变化的磁场产生电场
①均匀变化的磁场产生恒定的电场.
②非均匀变化的磁场产生变化的电场.
③周期性变化的磁场产生同频率的周期性变化的电场.
(2)变化的电场产生磁场
①均匀变化的电场产生恒定的磁场.
②非均匀变化的电场产生变化的磁场.
③周期性变化的电场产生同频率的周期性变化的磁场.
突破三:电磁波与机械波的三点不同
(1)电磁波是电磁现象,由电磁振荡产生;机械波是力学现象,由机械振动产生。
(2)机械波的传播依赖于介质的存在,但电磁波的传播不需要介质。
(3)不同频率的机械波在同一介质中传播速度相同,在不同介质中传播速度不同;不同频率的电磁波在真空中传播速度相同,在同一介质中传播速度不同。
强化训练
一、选择题
1.无线话筒是LC振荡电路的一个典型应用。在LC振荡电路中,某时刻磁场方向如图所示,且电容器上极板带正电,下列说法正确的是( )
A.电容器正在放电 B.振荡电流正在减小
C.电流流向沿a到b D.电场能正在向磁场能转化
【答案】B
【解析】由图可知,此时电容器正在充电,电路中电流正在减小,电路中的电流沿顺时针方向,磁场能在向电场能转化,故B正确,ACD错误。
2.在理想LC振荡电路中的某时刻,电容器极板间的场强E的方向如图所示,M是电路中的一点。若该时刻电容器正在充电,据此可判断此时( )
A.电路中的磁场能在增大 B.流过M点的电流方向向左
C.电路中电流正在增加 D.电容器两板间的电压在减小
【答案】B
【解析】AC.因该时刻电容器正在充电,则电流逐渐减小,电路中的磁场能在减小,故AC错误;
B.该时刻电容器正在充电,此时电容器上极板带正电,则充电时流过M点的电流方向向左,故B正确;
D.充电时,电容器两板间的电压在增大,故D错误。
3、2022年6月5日,中央电视台对神舟十四号飞船与天和核心舱交会对接进行了直播,其间航天员与北京飞控中心保持通话联络,直播画面通过电磁波传送到地面接收站。下列关于电磁波和声波的说法正确的是( )
A.电磁波是横波,声波是纵波
B.电磁波跟声波一样,只能在介质中传播
C.麦克斯韦预言了电磁波的存在,并用实验验证了电磁波的存在
D.航天员讲话时画面能与声音同步,说明电磁波与声波具有相同的传播速度
【答案】A
【解析】A.电磁波的传播和振动垂直是横波,声波的振动和传播平行则是纵波,故A正确;
B.电磁波的传播不依赖介质,声波是机械波只能在介质中传播,故B错误;
C.麦克斯韦预言了电磁波的存在,赫兹用实验验证了电磁波的存在,故C错误;
D.航天员讲话时画面能与声音同步,但电磁波的速度为光速,声波的传播速度为340m/s,两者差距很大,故D错误;
4、北京时间2022年5月12日晚9点,事件视界望远镜(EHT)合作组织正式发布了银河系中心黑洞人马座A·(SgrA·)的首张照片,如图所示。该照片利用了射电望远镜对电磁波的捕捉。下列关于波的说法正确的是( )
A.周期性变化的电场和磁场可以相互激发,形成电磁波
B.电磁波是纵波,不能发生偏振现象
C.电磁波和机械波都依赖于介质才能传播
D.电磁波在任何介质中传播的速度都相等
【答案】A
【解析】A.周期性变化的电场和磁场可以相互激发,形成电磁波,故A正确;
B.电磁波是横波,可以发生偏振现象,故B错误;
C.电磁波的传播不依赖于介质,故C错误;
D.电磁波在不同介质中传播的速度不相等,故D错误。
5、如图所示为振荡电路中电容器的极板带电荷量随时间变化曲线,则下列判断中错误的是( )
A.在b和d时刻,电路中电流最大 B.在时间内,电场能转变为磁场能
C.a和c时刻,磁场能为零 D.在和时间内,电容器被充电
【答案】D
【解析】
A.在b、d两时刻,电量为零,故电场能为零,故电流最大,A正确;
B.在a→b时间内,电荷量减小,电场能转变为磁场能,B正确;
C.a、c时刻,电荷量最大,此时电场能最大,磁场能为零,C正确;
D.在O→a时间内,电荷量在增加,故电容器被充电;而c→d时刻,电荷量在减小,电容器在放电,D错误。
故选D。
6、某时刻振荡电路的自感线圈L中的电流产生的磁场的磁感应强度方向如图所示.下列说法正确的是( )
A.若电容器上极板带正电,则电容器正在放电
B.若电容器上极板带负电,则线圈中的电流正在增大
C.若磁场正在增强,则电容器两极板间的电场强度正在增大
D.若磁场正在减弱,则线圈的自感电动势正在减小
【答案】A
【解析】
A.根据磁感应强度的方向可知,回路中的电流为逆时针方向,则若电容器上极板带正电,则电容器正在放电,选项A正确;
B.若电容器上极板带负电,则电容器正在充电,则线圈中的电流正在减小,选项B错误;
C.若磁场正在增强,则回路中电流正在变大,电容器在放电,即电容器两极板间的电场强度正在减小,选项C错误;
D.若磁场正在减弱,则回路中电流正在变小,电容器在充电,电流减小的越来越快,则线圈的自感电动势正在增加,选项D错误。
故选A。
7、收音机的调谐(选台)回路是一个LC振荡电路,一般是由固定的线圈和可变电容器组成的。所以收音机的“选台”往往采用只改变电容的方式选择收听不同播音频率的电台。某收音机在收听频率为f的电台时可变电容器的电容为C0,那么当收听频率为2f的电台时,该可变电容器的电容为( )
A. B. C. D.
【答案】D
【解析】
由题意,根据LC电路频率公式可得
解得
故选D。
8、关于电磁场与电磁波的描述,正确的是( )
A.变化的电场产生变化的磁场
B.光是以波动形式传播的一种电磁振动
C.电磁波与机械波一样可以是横波也可以是纵波
D.无线电波必须借助电视机、收音机、手机等工具才能传播
【答案】B
【解析】
A.只有周期性变化的电(磁)场才能产生周期性变化的磁(电)场;均匀变化的磁场只能产生恒定的电场;而均匀变化的电场只能产生恒定的磁场,A错误;
B.电磁波是电磁场的传播,光是以波动形式传播的一种电磁振动,电磁波的传播速度等于光速,B正确;
C.电磁波的传播方向与振动方向相互垂直,电磁波是横波,C错误;
D.无线电波传播不需要介质,D错误。
故选B。
9、下列说法中正确的是( )
A.在电场周围一定存在磁场 B.电磁波与机械波的传播都需要介质
C.电磁波在真空中的速度为3×108m/s D.电磁场理论是物理学家法拉第建立的
【答案】C
【解析】
A.变化的电场周围存在磁场,故A错误;
B.电磁波的传播不需要介质,但机械波的传播需要介质,故B错误;
C.电磁波在真空中的速度等于光速为3×108m/s,故C正确;
D.电磁场理论是物理学家麦克斯韦建立的,D错误。
故选C。
10、关于机械波与电磁波,下列说法中错误的是( )
A.机械波的传播需要介质,电磁波的传播不需要介质
B.麦克斯韦预言了电磁波的存在,赫兹第一次用实验证实电磁波的存在
C.变化的磁场周围产生的电场一定时变化的
D.电磁波和机械波都能产生反射、折射、干涉、衍射等现象
【答案】C
【解析】A.机械波不能在真空中传播,机械波的传播需要介质,电磁波可以在真空中传播,电磁波的传播不需要介质,故A正确,不符合题意;
B.麦克斯韦提出电磁理论并预言了电磁波的存在,1884年,赫兹第一次用实验证实了电磁波的存在,故B正确,不符合题意;
C.均匀变化的磁场一定产生稳定的电场,故C错误,符合题意;
D.电磁波和机械波都能产生反射、折射、干涉、衍射等现象以及多普勒效应,故D正确,不符合题意。
11、关于电磁场理论和电磁波,下列说法正确的是( )
A.电磁波是纵波
B.电磁波的传播不需要介质
C.均匀变化的电场周围一定产生均匀变化的磁场
D.麦克斯韦预言了电磁波的存在,并用实验验证了电磁波的存在
【答案】B
【解析】A.由电磁波产生的原理可知,电磁波是横波,A错误;
B.电磁波的传播不需要介质,B正确;
C.均匀变化的电场产生恒定的磁场,C错误;
D.麦克斯韦提出了电磁场理论,预言了电磁波,赫兹用实验证实了电磁波的存在,D错误。
12、下列说法中正确的是( )
A.电磁波传播时需要介质,故它不能在真空中传播
B.变化的磁场一定可以产生变化的电场
C.周期性变化的磁场一定可以产生变化的电场
D.电磁波是纵波,电场强度的方向与电磁波的传播方向平行
【答案】C
【解析】A.电磁波传播时不需要介质,电磁波可以在真空中传播,A错误;
B.据麦克斯韦电磁场理论,变化的磁场可以产生电场,均匀变化的磁场产生恒定的电场,B错误;
C.周期性变化的磁场可以产生周期性变化的电场,C正确;
D.电磁波在传播过程中,电场强度与磁感应强度互相垂直且与电磁波的传播方向垂直,电磁波是横波。故D错误。
13、某时刻LC振荡电路自感线圈L中电流产生的磁场的磁感应强度方向如图所示。下列说法正确的是( )
A.若电容器正在放电,电容器上极板带正电
B.若电容器正在充电,线圈中的磁感应强度也在增大
C.若磁场正在增强,电容器两极板间的电场强度也在增大
D.若磁场正在减弱,则电场能也在减小
【答案】A
【解析】A.若电容器正在放电,电路中电流减小,线圈中磁通量减小,根据磁感应强度的方向可知,回路中的电流为逆时针方向,则电容器上极板带正电,故A正确;
B.若电容器正在充电,磁场能转化为电场能,线圈中的磁感应强度在减小,故B错误;
C.若磁场正在增强,则电场能转化为磁场能,电容器两极板间的电压减小,电场强度也在减小,故C错误;
D.若磁场正在减弱,磁场能转化为电场能,则电场能在增大,故D错误。
14、如图所示的电路中,线圈L的电阻不计。开关S先闭合,等电路稳定后再断开开关,从此时开始计时,时电容器下极板带正电,且电荷量第一次达到最大值。下列说法正确的是( )
A.t=0.03s时回路中电流最大 B.t=0.04s时线圈L的感应电动势最大
C.t=0.05s时线圈L的磁场能最大 D.t=0.06s时电容器的上极板带正电
【答案】D
【解析】LC回路中,在一个周期内,电容器充电两次,放电两次,线圈及导线电阻均不计,先闭合开关S稳定后,线圈两端没有电压,电容器不带电,线圈具有磁场能,在t=0时刻,断开开关S线圈产生自感电动势,对电容器充电,使下极板带正电,当t=0.02s时,电容器下极板带正电,且电荷量第一次达到最大值,则LC回路的周期为
A.t=0.03s即个周期,电容器正在放电,且未放电结束,回路中电流没有达到最大,故A错误;
B.t=0.04s时电容器放电结束,回路中电流最大,线圈L的感应电动势最小,故B错误;
C.t=0.05s时电容器正在充电,电流沿LC回路顺时针方向,回路中电流没有达到最大,线圈L的磁场能没有达到最大,故C错误;
D.t=0.06s时电容器充电结束,上极板带正电,故D正确。
人教版 (2019)选择性必修 第二册4 电能的输送精品练习: 这是一份人教版 (2019)选择性必修 第二册4 电能的输送精品练习,文件包含34电能的输送原卷版docx、34电能的输送解析版docx等2份试卷配套教学资源,其中试卷共23页, 欢迎下载使用。
高中物理人教版 (2019)选择性必修 第二册3 变压器优秀课后练习题: 这是一份高中物理人教版 (2019)选择性必修 第二册3 变压器优秀课后练习题,文件包含33变压器原卷版docx、33变压器解析版docx等2份试卷配套教学资源,其中试卷共23页, 欢迎下载使用。
人教版 (2019)选择性必修 第二册1 交变电流优秀达标测试: 这是一份人教版 (2019)选择性必修 第二册1 交变电流优秀达标测试,文件包含31交变电流原卷版docx、31交变电流解析版docx等2份试卷配套教学资源,其中试卷共28页, 欢迎下载使用。

