高中物理人教版 (2019)选择性必修 第二册第四章 电磁振荡与电磁波1 电磁振荡优秀精练
展开
这是一份高中物理人教版 (2019)选择性必修 第二册第四章 电磁振荡与电磁波1 电磁振荡优秀精练,文件包含41电磁振荡42电磁场与电磁波解析版docx、41电磁振荡42电磁场与电磁波原卷板docx等2份试卷配套教学资源,其中试卷共22页, 欢迎下载使用。
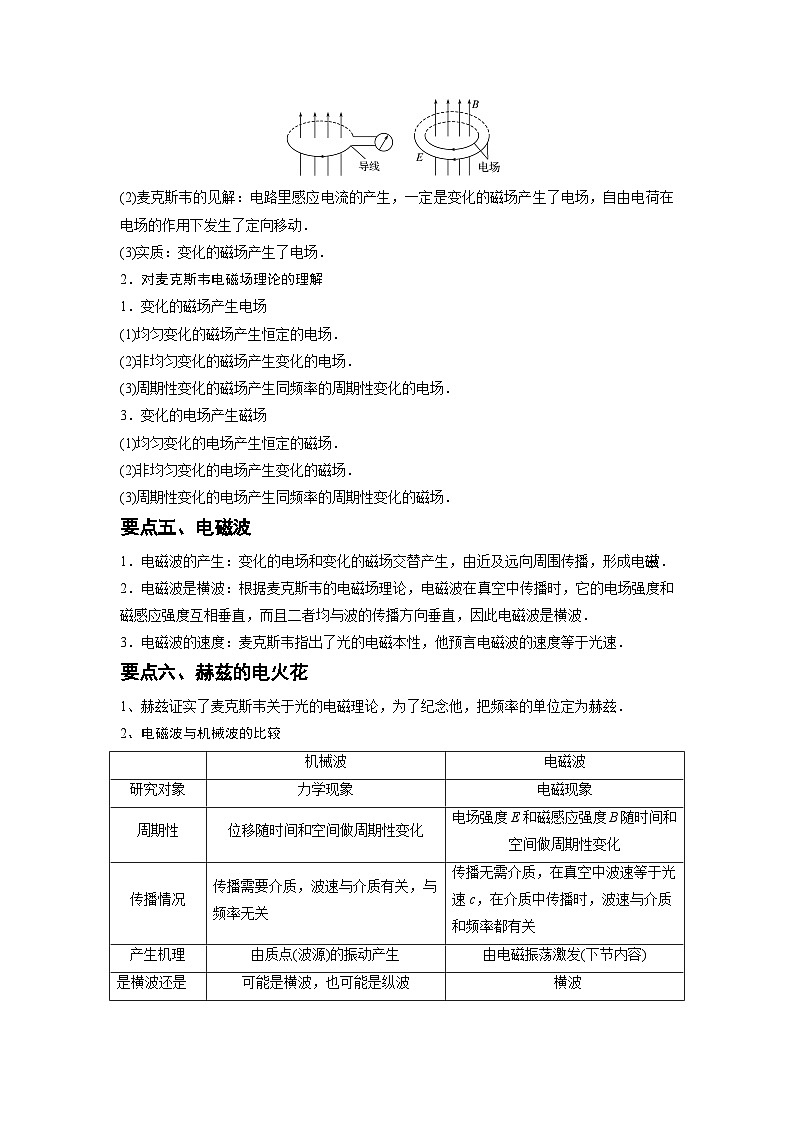
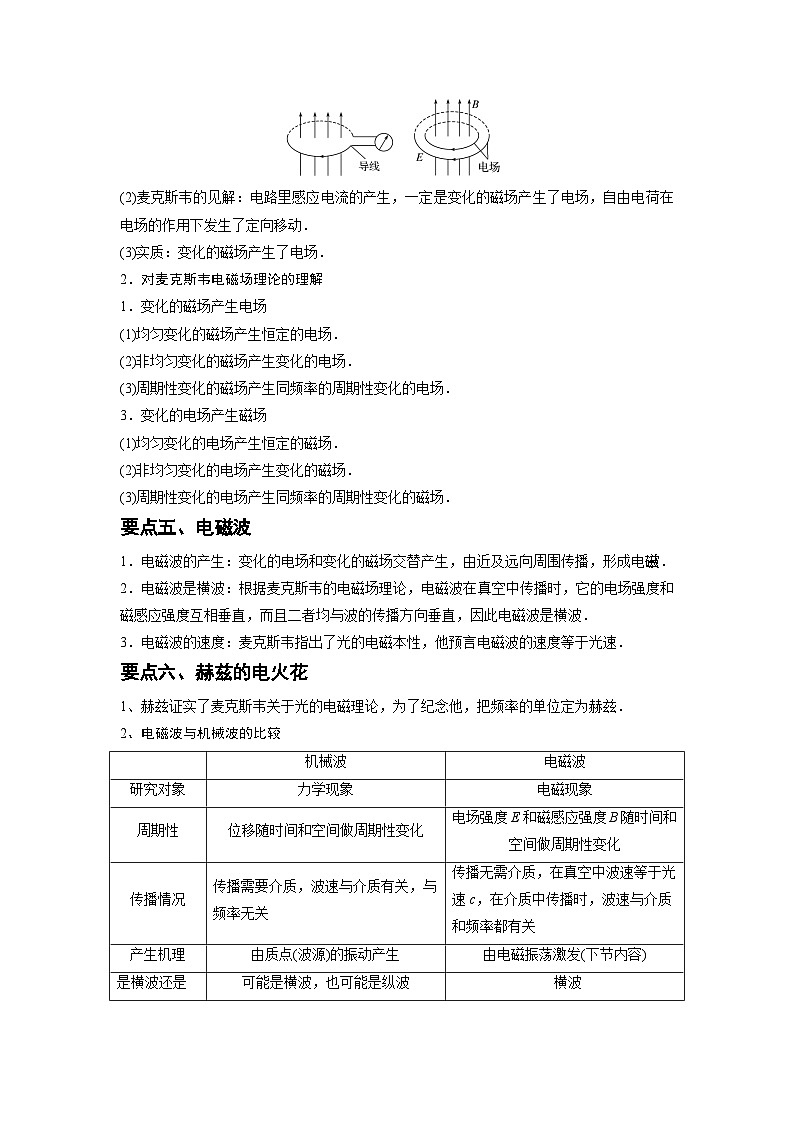
4.1电磁振荡4.2电磁场与电磁波 基础导学要点一、电场振荡的产生1.振荡电流:大小和方向都做周期性迅速变化的电流.2.振荡电路:能产生振荡电流的电路.3.LC振荡电路的放电、充电过程(1)电容器放电:线圈有自感作用,放电电流不会立刻达到最大值,而是由零逐渐增大,极板上的电荷逐渐减少.放电完毕时,极板上的电荷量为零,放电电流达到最大值.该过程电容器的电场能全部转化为线圈的磁场能.(2)电容器充电:电容器放电完毕时,线圈有自感作用,电流并不会立刻减小为零,而会保持原来的方向继续流动,并逐渐减小,电容器开始反向充电,极板上的电荷逐渐增多,电流减小到零时,充电结束,极板上的电荷量达到最大值.该过程中线圈的磁场能又全部转化为电容器的电场能.要点二、电磁振荡的周期和频率1.周期:电磁振荡完成一次周期性变化需要的时间.2.频率:1s内完成的周期性变化的次数.如果振荡电路没有能量损失,也不受其他外界影响,这时的周期和频率分别叫做振荡电路的固有周期和固有频率.3.周期和频率公式:T=2π,f=.4、周期和频率公式(1)T取决于L、C,与极板所带电荷量、两板间电压无关.(2)电感线圈的自感系数L及电容C由哪些因素决定.L一般由线圈的长度、横截面积、单位长度上的匝数及有无铁芯决定,电容C由公式C=可知,与电介质的介电常数εr、极板正对面积S及板间距离d有关.要点三、振荡过程各物理量的变化规律1、用图象对应分析i、q的变化关系(如图所示)2.相关量与电路状态的对应情况电路状态abcde时刻t0T电荷量q最多0最多0最多电场能最大0最大0最大电流i0正向最大0反向最大0磁场能0最大0最大03.几个关系(1)同步同变关系在LC振荡回路发生电磁振荡的过程中,电容器上的物理量:电荷量q、电场强度E、电场能EE是同步变化的,即q↓→E↓→EE↓(或q↑→E↑→EE↑).振荡线圈上的物理量:振荡电流i、磁感应强度B、磁场能EB也是同步变化的,即i↓→B↓→EB↓(或i↑→B↑→EB↑).(2)同步异变关系在LC振荡过程中,电容器上的三个物理量q、E、EE增大时,线圈中的三个物理量i、B、EB减小,且它们的变化是同步的,也即q、E、EE↑同步异向变化,i、B、EB↓.要点四、伟大的预言1.变化的磁场产生电场(1)实验基础:如图所示,在变化的磁场中放一个闭合电路,电路里就会产生感应电流. (2)麦克斯韦的见解:电路里感应电流的产生,一定是变化的磁场产生了电场,自由电荷在电场的作用下发生了定向移动.(3)实质:变化的磁场产生了电场.2.对麦克斯韦电磁场理论的理解1.变化的磁场产生电场(1)均匀变化的磁场产生恒定的电场.(2)非均匀变化的磁场产生变化的电场.(3)周期性变化的磁场产生同频率的周期性变化的电场.3.变化的电场产生磁场(1)均匀变化的电场产生恒定的磁场.(2)非均匀变化的电场产生变化的磁场.(3)周期性变化的电场产生同频率的周期性变化的磁场.要点五、电磁波1.电磁波的产生:变化的电场和变化的磁场交替产生,由近及远向周围传播,形成电磁波.2.电磁波是横波:根据麦克斯韦的电磁场理论,电磁波在真空中传播时,它的电场强度和磁感应强度互相垂直,而且二者均与波的传播方向垂直,因此电磁波是横波.3.电磁波的速度:麦克斯韦指出了光的电磁本性,他预言电磁波的速度等于光速.要点六、赫兹的电火花1、赫兹证实了麦克斯韦关于光的电磁理论,为了纪念他,把频率的单位定为赫兹.2、电磁波与机械波的比较 机械波电磁波研究对象力学现象电磁现象周期性位移随时间和空间做周期性变化电场强度E和磁感应强度B随时间和空间做周期性变化传播情况传播需要介质,波速与介质有关,与频率无关传播无需介质,在真空中波速等于光速c,在介质中传播时,波速与介质和频率都有关产生机理由质点(波源)的振动产生由电磁振荡激发(下节内容)是横波还是纵波可能是横波,也可能是纵波 横波干涉和衍射可以发生干涉和衍射 要点突破突破一:LC振荡电路充、放电过程的判断方法1.根据电流流向判断,当电流流向带正电的极板时,处于充电过程;反之,处于放电过程。2.根据物理量的变化趋势判断:当电容器的带电荷量q(U、E)增大时,处于充电过程;反之,处于放电过程。3.根据能量判断:电场能增加时,充电;磁场能增加时,放电。突破二:对麦克斯韦电磁场理论的理解(1)变化的磁场产生电场①均匀变化的磁场产生恒定的电场.②非均匀变化的磁场产生变化的电场.③周期性变化的磁场产生同频率的周期性变化的电场.(2)变化的电场产生磁场①均匀变化的电场产生恒定的磁场.②非均匀变化的电场产生变化的磁场.③周期性变化的电场产生同频率的周期性变化的磁场.突破三:电磁波与机械波的三点不同(1)电磁波是电磁现象,由电磁振荡产生;机械波是力学现象,由机械振动产生。(2)机械波的传播依赖于介质的存在,但电磁波的传播不需要介质。(3)不同频率的机械波在同一介质中传播速度相同,在不同介质中传播速度不同;不同频率的电磁波在真空中传播速度相同,在同一介质中传播速度不同。  强化训练一、选择题1.无线话筒是LC振荡电路的一个典型应用。在LC振荡电路中,某时刻磁场方向如图所示,且电容器上极板带正电,下列说法正确的是(  )A.电容器正在放电 B.振荡电流正在减小C.电流流向沿a到b D.电场能正在向磁场能转化【答案】B【解析】由图可知,此时电容器正在充电,电路中电流正在减小,电路中的电流沿顺时针方向,磁场能在向电场能转化,故B正确,ACD错误。2.在理想LC振荡电路中的某时刻,电容器极板间的场强E的方向如图所示,M是电路中的一点。若该时刻电容器正在充电,据此可判断此时(  )A.电路中的磁场能在增大 B.流过M点的电流方向向左C.电路中电流正在增加 D.电容器两板间的电压在减小【答案】B【解析】AC.因该时刻电容器正在充电,则电流逐渐减小,电路中的磁场能在减小,故AC错误;B.该时刻电容器正在充电,此时电容器上极板带正电,则充电时流过M点的电流方向向左,故B正确;D.充电时,电容器两板间的电压在增大,故D错误。3、2022年6月5日,中央电视台对神舟十四号飞船与天和核心舱交会对接进行了直播,其间航天员与北京飞控中心保持通话联络,直播画面通过电磁波传送到地面接收站。下列关于电磁波和声波的说法正确的是(  )A.电磁波是横波,声波是纵波B.电磁波跟声波一样,只能在介质中传播C.麦克斯韦预言了电磁波的存在,并用实验验证了电磁波的存在D.航天员讲话时画面能与声音同步,说明电磁波与声波具有相同的传播速度【答案】A【解析】A.电磁波的传播和振动垂直是横波,声波的振动和传播平行则是纵波,故A正确;B.电磁波的传播不依赖介质,声波是机械波只能在介质中传播,故B错误;C.麦克斯韦预言了电磁波的存在,赫兹用实验验证了电磁波的存在,故C错误;D.航天员讲话时画面能与声音同步,但电磁波的速度为光速,声波的传播速度为340m/s,两者差距很大,故D错误;4、北京时间2022年5月12日晚9点,事件视界望远镜(EHT)合作组织正式发布了银河系中心黑洞人马座A·(SgrA·)的首张照片,如图所示。该照片利用了射电望远镜对电磁波的捕捉。下列关于波的说法正确的是(  )A.周期性变化的电场和磁场可以相互激发,形成电磁波B.电磁波是纵波,不能发生偏振现象C.电磁波和机械波都依赖于介质才能传播D.电磁波在任何介质中传播的速度都相等【答案】A【解析】A.周期性变化的电场和磁场可以相互激发,形成电磁波,故A正确;B.电磁波是横波,可以发生偏振现象,故B错误;C.电磁波的传播不依赖于介质,故C错误;D.电磁波在不同介质中传播的速度不相等,故D错误。5、如图所示为振荡电路中电容器的极板带电荷量随时间变化曲线,则下列判断中错误的是(       )A.在b和d时刻,电路中电流最大 B.在时间内,电场能转变为磁场能C.a和c时刻,磁场能为零 D.在和时间内,电容器被充电【答案】D【解析】A.在b、d两时刻,电量为零,故电场能为零,故电流最大,A正确;B.在a→b时间内,电荷量减小,电场能转变为磁场能,B正确;C.a、c时刻,电荷量最大,此时电场能最大,磁场能为零,C正确;D.在O→a时间内,电荷量在增加,故电容器被充电;而c→d时刻,电荷量在减小,电容器在放电,D错误。故选D。6、某时刻振荡电路的自感线圈L中的电流产生的磁场的磁感应强度方向如图所示.下列说法正确的是(  )A.若电容器上极板带正电,则电容器正在放电B.若电容器上极板带负电,则线圈中的电流正在增大C.若磁场正在增强,则电容器两极板间的电场强度正在增大D.若磁场正在减弱,则线圈的自感电动势正在减小【答案】A【解析】A.根据磁感应强度的方向可知,回路中的电流为逆时针方向,则若电容器上极板带正电,则电容器正在放电,选项A正确;B.若电容器上极板带负电,则电容器正在充电,则线圈中的电流正在减小,选项B错误;C.若磁场正在增强,则回路中电流正在变大,电容器在放电,即电容器两极板间的电场强度正在减小,选项C错误;D.若磁场正在减弱,则回路中电流正在变小,电容器在充电,电流减小的越来越快,则线圈的自感电动势正在增加,选项D错误。故选A。7、收音机的调谐(选台)回路是一个LC振荡电路,一般是由固定的线圈和可变电容器组成的。所以收音机的“选台”往往采用只改变电容的方式选择收听不同播音频率的电台。某收音机在收听频率为f的电台时可变电容器的电容为C0,那么当收听频率为2f的电台时,该可变电容器的电容为(  )A. B. C. D.【答案】D【解析】由题意,根据LC电路频率公式可得解得故选D。8、关于电磁场与电磁波的描述,正确的是(  )A.变化的电场产生变化的磁场B.光是以波动形式传播的一种电磁振动C.电磁波与机械波一样可以是横波也可以是纵波D.无线电波必须借助电视机、收音机、手机等工具才能传播【答案】B【解析】A.只有周期性变化的电(磁)场才能产生周期性变化的磁(电)场;均匀变化的磁场只能产生恒定的电场;而均匀变化的电场只能产生恒定的磁场,A错误;B.电磁波是电磁场的传播,光是以波动形式传播的一种电磁振动,电磁波的传播速度等于光速,B正确;C.电磁波的传播方向与振动方向相互垂直,电磁波是横波,C错误;D.无线电波传播不需要介质,D错误。故选B。9、下列说法中正确的是(  )A.在电场周围一定存在磁场 B.电磁波与机械波的传播都需要介质C.电磁波在真空中的速度为3×108m/s D.电磁场理论是物理学家法拉第建立的【答案】C【解析】A.变化的电场周围存在磁场,故A错误;B.电磁波的传播不需要介质,但机械波的传播需要介质,故B错误;C.电磁波在真空中的速度等于光速为3×108m/s,故C正确;D.电磁场理论是物理学家麦克斯韦建立的,D错误。故选C。10、关于机械波与电磁波,下列说法中错误的是(  )A.机械波的传播需要介质,电磁波的传播不需要介质B.麦克斯韦预言了电磁波的存在,赫兹第一次用实验证实电磁波的存在C.变化的磁场周围产生的电场一定时变化的D.电磁波和机械波都能产生反射、折射、干涉、衍射等现象【答案】C【解析】A.机械波不能在真空中传播,机械波的传播需要介质,电磁波可以在真空中传播,电磁波的传播不需要介质,故A正确,不符合题意;B.麦克斯韦提出电磁理论并预言了电磁波的存在,1884年,赫兹第一次用实验证实了电磁波的存在,故B正确,不符合题意;C.均匀变化的磁场一定产生稳定的电场,故C错误,符合题意;D.电磁波和机械波都能产生反射、折射、干涉、衍射等现象以及多普勒效应,故D正确,不符合题意。11、关于电磁场理论和电磁波,下列说法正确的是(   )A.电磁波是纵波B.电磁波的传播不需要介质C.均匀变化的电场周围一定产生均匀变化的磁场D.麦克斯韦预言了电磁波的存在,并用实验验证了电磁波的存在【答案】B【解析】A.由电磁波产生的原理可知,电磁波是横波,A错误;B.电磁波的传播不需要介质,B正确;C.均匀变化的电场产生恒定的磁场,C错误;D.麦克斯韦提出了电磁场理论,预言了电磁波,赫兹用实验证实了电磁波的存在,D错误。12、下列说法中正确的是(  )A.电磁波传播时需要介质,故它不能在真空中传播B.变化的磁场一定可以产生变化的电场C.周期性变化的磁场一定可以产生变化的电场D.电磁波是纵波,电场强度的方向与电磁波的传播方向平行【答案】C【解析】A.电磁波传播时不需要介质,电磁波可以在真空中传播,A错误;B.据麦克斯韦电磁场理论,变化的磁场可以产生电场,均匀变化的磁场产生恒定的电场,B错误;C.周期性变化的磁场可以产生周期性变化的电场,C正确;D.电磁波在传播过程中,电场强度与磁感应强度互相垂直且与电磁波的传播方向垂直,电磁波是横波。故D错误。13、某时刻LC振荡电路自感线圈L中电流产生的磁场的磁感应强度方向如图所示。下列说法正确的是(  )A.若电容器正在放电,电容器上极板带正电B.若电容器正在充电,线圈中的磁感应强度也在增大C.若磁场正在增强,电容器两极板间的电场强度也在增大D.若磁场正在减弱,则电场能也在减小【答案】A【解析】A.若电容器正在放电,电路中电流减小,线圈中磁通量减小,根据磁感应强度的方向可知,回路中的电流为逆时针方向,则电容器上极板带正电,故A正确;B.若电容器正在充电,磁场能转化为电场能,线圈中的磁感应强度在减小,故B错误;C.若磁场正在增强,则电场能转化为磁场能,电容器两极板间的电压减小,电场强度也在减小,故C错误;D.若磁场正在减弱,磁场能转化为电场能,则电场能在增大,故D错误。14、如图所示的电路中,线圈L的电阻不计。开关S先闭合,等电路稳定后再断开开关,从此时开始计时,时电容器下极板带正电,且电荷量第一次达到最大值。下列说法正确的是(  )A.t=0.03s时回路中电流最大         B.t=0.04s时线圈L的感应电动势最大C.t=0.05s时线圈L的磁场能最大     D.t=0.06s时电容器的上极板带正电【答案】D【解析】LC回路中,在一个周期内,电容器充电两次,放电两次,线圈及导线电阻均不计,先闭合开关S稳定后,线圈两端没有电压,电容器不带电,线圈具有磁场能,在t=0时刻,断开开关S线圈产生自感电动势,对电容器充电,使下极板带正电,当t=0.02s时,电容器下极板带正电,且电荷量第一次达到最大值,则LC回路的周期为A.t=0.03s即个周期,电容器正在放电,且未放电结束,回路中电流没有达到最大,故A错误;B.t=0.04s时电容器放电结束,回路中电流最大,线圈L的感应电动势最小,故B错误;C.t=0.05s时电容器正在充电,电流沿LC回路顺时针方向,回路中电流没有达到最大,线圈L的磁场能没有达到最大,故C错误;D.t=0.06s时电容器充电结束,上极板带正电,故D正确。 
 
相关试卷
这是一份人教版 (2019)选择性必修 第二册1 电磁振荡优秀综合训练题,文件包含41电磁振荡42电磁场与电磁波原卷板docx、41电磁振荡42电磁场与电磁波解析版docx等2份试卷配套教学资源,其中试卷共20页, 欢迎下载使用。
这是一份人教版 (2019)2 电磁场与电磁波课后作业题,共16页。试卷主要包含了变化的磁场产生电场,变化的电场产生磁场,电磁波具有能量等内容,欢迎下载使用。
这是一份高中物理人教版 (2019)选择性必修 第二册第四章 电磁振荡与电磁波1 电磁振荡同步测试题,共23页。试卷主要包含了振荡电流,振荡电路,LC振荡电路的放电、充电过程,电磁振荡的实质等内容,欢迎下载使用。

