


高考历史一轮复习单元检测:08近代中国经济与近现代社会生活的变迁 含解析
展开高考历史知识 专题9 近代中国经济结构的变动与近现代社会生活的变迁: 这是一份高考历史知识 专题9 近代中国经济结构的变动与近现代社会生活的变迁,文件包含23-24学年第一学期期中试卷二-原卷docx、23-24学年第一学期期中试卷二-解析版docx等2份试卷配套教学资源,其中试卷共16页, 欢迎下载使用。
2023年高考历史一轮复习专题检测五近代中国资本主义的曲折发展和近现代社会生活的变迁含解析通史版: 这是一份2023年高考历史一轮复习专题检测五近代中国资本主义的曲折发展和近现代社会生活的变迁含解析通史版,共8页。试卷主要包含了选择题,非选择题等内容,欢迎下载使用。
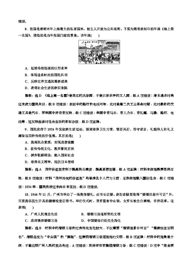
2023届高考历史一轮复习双测卷——近代中国经济的发展和社会生活的变迁B卷 Word版含解析: 这是一份2023届高考历史一轮复习双测卷——近代中国经济的发展和社会生活的变迁B卷 Word版含解析,共25页。试卷主要包含了选择题,非选择题等内容,欢迎下载使用。