


还剩19页未读,
继续阅读
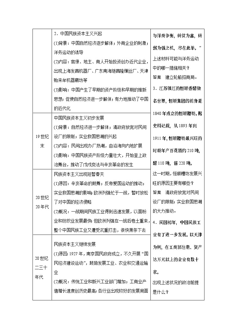
高考历史知识 专题9 近代中国经济结构的变动与近现代社会生活的变迁
展开
这是一份高考历史知识 专题9 近代中国经济结构的变动与近现代社会生活的变迁,文件包含23-24学年第一学期期中试卷二-原卷docx、23-24学年第一学期期中试卷二-解析版docx等2份试卷配套教学资源,其中试卷共16页, 欢迎下载使用。
相关试卷
专题17 中国近现代社会生活的变迁(学生版)2012-2021年高考历史真题分专题训练:
这是一份专题17 中国近现代社会生活的变迁(学生版)2012-2021年高考历史真题分专题训练,共21页。
高考历史一轮复习冲刺专题24《中国近现代社会生活的变迁突破》(含详解):
这是一份高考历史一轮复习冲刺专题24《中国近现代社会生活的变迁突破》(含详解),共23页。试卷主要包含了猜谜语是民众喜闻乐见的娱乐形式等内容,欢迎下载使用。
高考历史二轮专题复习文档:专题6 近代中国经济结构的变动与社会生活的变迁(含详解):
这是一份高考历史二轮专题复习文档:专题6 近代中国经济结构的变动与社会生活的变迁(含详解),共17页。试卷主要包含了1897年,有人指出,1903年,《大公报》刊文称等内容,欢迎下载使用。