


所属成套资源:高考生物二轮复习命题猜想 (解析版)
高考生物二轮复习命题猜想:专题18 非选择题规范解题(解析版)
展开
这是一份高考生物二轮复习命题猜想:专题18 非选择题规范解题(解析版),共9页。
非选择题在知识方面突出对教材重点和主干知识的考查,在能力方面侧重考查获取信息的能力、实验与探究的能力以及判断、推理、分析和综合运用的能力。由于试题综合性强、思维跨度大,考生普遍感到偏难。长期以来,同学们对非选择题的认识和作答存在或多或少的、这样或那样的误区,答题技巧和规范性等方面也有许多迷惘,这个问题不解决,必将影响答题效果和得分率。【方法技巧一】高效解答非选择题技巧一 迁移运用,准做基础再现题基础再现题,是指考查的内容相对基础、简单的非选择题,此类试题多以文字表达的方式来呈现,考查的内容涉及生物学的基本概念、原理、规律、实验技能等多方面的知识,遍布各个板块,主要考查考生的识记、理解和对原理、规律的应用能力。要解答好此类题,关键是充分理解题干所表达的相关信息,快速地分析、判断和迁移,确定试题考查的主要生物学概念、原理、规律等相关知识点,最后做出规范完整的解答。这类试题考查的内容往往是生物学的专业术语和结论性语句,这就要求我们在作答时,应该向生物学的专业术语和结论性语句方面思考。例1、生物体生命活动调节的形式是多种多样的,植物生命活动调节的基本形式是激素调节,动物生命活动调节的基本形式包括神经调节和体液调节。(1)施用一定浓度的生长素类似物可除去田间的双子叶杂草、生产无根豆芽,这些在生产生活中的应用都说明生长素对植物生长的作用具有________。(2)当神经纤维的某一部分受到刺激产生兴奋并向前传导时,细胞膜内电流方向与兴奋传导方向________(填“相反”或“相同”);由于递质只存在于突触小体内,兴奋通过突触的传递只能是单向的,即兴奋只能从一个神经元的________传递给另一个神经元的________,而不能向相反的方向传递。(3)动物的体液调节主要是激素调节,下丘脑和垂体在其中起重要作用。下丘脑是机体________的枢纽;________是促进哺乳动物的乳腺发育和泌乳的激素,它是由________分泌的,它与孕激素之间具有________作用。
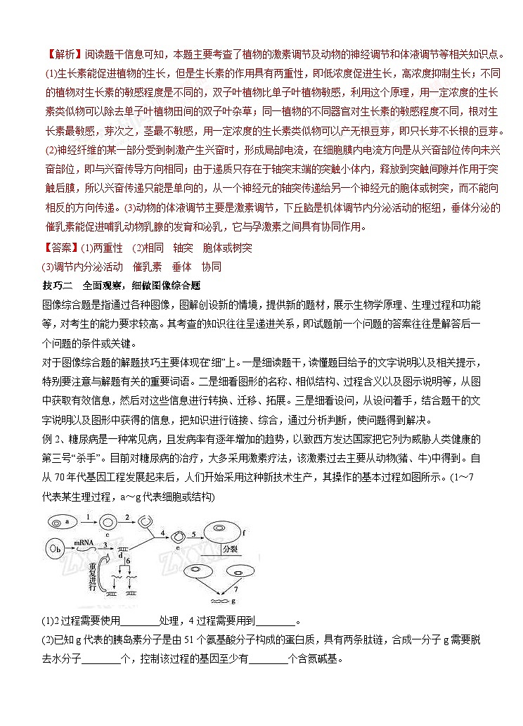
【答案】(1)两重性 (2)相同 轴突 胞体或树突(3)调节内分泌活动 催乳素 垂体 协同技巧二 全面观察,细做图像综合题图像综合题是指通过各种图像,图解创设新的情境,提供新的题材,展示生物学原理、生理过程和功能等,对考生的能力要求较高。其考查的知识往往呈递进关系,即试题前一个问题的答案往往是解答后一个问题的条件或关键。对于图像综合题的解题技巧主要体现在“细”上。一是细读题干,读懂题目给予的文字说明以及相关提示,特别要注意与解题有关的重要词语。二是细看图形的名称、相似结构、过程含义以及图示说明等,从图中获取有效信息,然后对这些信息进行转换、迁移、拓展。三是细看设问,从设问着手,结合题干的文字说明以及图形中获得的信息,把知识进行链接、综合,通过分析判断,使问题得到解决。例2、糖尿病是一种常见病,且发病率有逐年增加的趋势,以致西方发达国家把它列为威胁人类健康的第三号“杀手”。目前对糖尿病的治疗,大多采用激素疗法,该激素过去主要从动物(猪、牛)中得到。自从70年代基因工程发展起来后,人们开始采用这种新技术生产,其操作的基本过程如图所示。(1~7代表某生理过程,a~g代表细胞或结构)
(1)2过程需要使用________处理,4过程需要用到________。(2)已知g代表的胰岛素分子是由51个氨基酸分子构成的蛋白质,具有两条肽链,合成一分子g需要脱去水分子________个,控制该过程的基因至少有________个含氮碱基。(3)可能发生碱基互补配对的过程包括________。(4)b细胞能否是人体的任意体细胞?为什么?________。
【答案】(1)限制性核酸内切酶 DNA连接酶(2)49 306 (3)3、4、6、7 (4)不能,因为只有胰岛B细胞中才有指导胰岛素合成的mRNA技巧三 观察趋势,速答曲线变化题曲线变化题常以坐标图为载体呈现。有些生物学的现象和生物学事实,想用语言描述清楚很不容易,倘若用曲线再配以一定的文字描述就会一目了然,更便于我们对知识的掌握、交流和表达。曲线变化型题的解题技巧:通过“读轴—看线—抓点”,以看线为中心,观察曲线变化趋势为核心,从而快速作答。读轴即领会横、纵坐标的含义、刻度和单位。看线即准确描述曲线的增减变化、找准引起这种变化的主要原因,这是正确解答此类试题的关键。抓点则是注意抓住曲线的起点、转折点和终点。例3、“太湖美呀太湖美,美就美在太湖水。”太湖水的美丽早已深入人心,但太湖蓝藻爆发却使它的形象大打折扣,专家指出,气温过高会导致蓝藻提前爆发,如果不及时采取应对措施,太湖蓝藻蔓延的面积将越来越大,蔓延时间将持续整个夏天。请据此回答下列相关问题:(1)太湖蓝藻数量迅速增加的原因可能有________________________________________________________________________________________________________________________________________________(答出两点即可)。
(2)如图所示种群在理想环境中呈“J”型增长(如图中甲);在有环境阻力条件下呈“S”型增长(如图中乙)。若此图表示太湖蓝藻种群增长曲线,则蓝藻的防治应在________点之前开始较好;当种群数量达到________点后,增长率为0。(3)由于水质污染,湖中藻类过度繁殖,但鲢鱼可以吃掉大量藻类,净化水体。假设湖中藻类的总生物量(有机物干重)为m,每条鲢鱼的平均生物量为n,则理论上太湖能放养的鲢鱼最大数量为________。(4)若污染物的排放量超过了太湖水域自我调节能力的限度,生态系统将会遭到破坏,如果停止污染物的排放,该生态系统还会恢复到接近原来的状态,这说明生态系统具有________。
【答案】(1)①气温升幅较大且持续时间较长;②水体富营养化比较严重;③水体流动性很差(其他合理答案也可) (2)b e (3)m/5n (4)恢复力稳定性技巧四 提炼信息,巧答材料信息题材料信息题往往是以现代生物科技新成果、新发现为背景材料,考查考生对信息筛选、加工、运用等能力。这类题型的命题意图是:能力立意(决定考查哪些知识和原理)→创设情境(提供材料)→确定设问(提出要考生回答的问题)。这类试题的解题技巧:遵循“阅读情境材料→理解、筛选信息→前后联系、思维整合,确定概念原理→联系材料组织答案”的答题思路。例4、据报道,美国耶鲁大学的生物学家正在从事将病毒引诱到人体“陷阱细胞”中,以防止病毒繁殖的实验研究。例如:HIV通过T细胞表面的CD4识别T细胞(如图甲),如果给AIDS患者注射大量用CD4分子修饰过的红细胞(如图乙),则该红细胞也会被HIV识别、入侵。但HIV在红细胞中无法完成复制增殖过程,最后随红细胞的死亡而被清除,该方法目前已经在小鼠体内获得阶段性成果。
(1)病毒侵入人体后,主要由免疫系统将其清除。人体的免疫系统由免疫器官、免疫细胞和________等免疫活性物质组成。(2)T细胞在特异性免疫中的作用是________,________(试从体液免疫、细胞免疫两方面分析);T细胞与红细胞共同来源于________细胞。(3)人体成熟的红细胞之所以能成为“陷阱细胞”,从细胞结构角度分析是因为________,不具备HIV增殖的条件。(4)CD4是HIV识别T细胞的重要特征物质,该物质最可能的成分是________。(5)衰老的红细胞成为________,由人体的免疫系统清除。
【答案】(1)抗体、淋巴因子、溶菌酶(往选其二)(2)受抗原刺激后产生淋巴因子,作用于B细胞 受抗原刺激后分化为效应T细胞 骨髓造血干 (3)成熟的红细胞没有细胞核和核糖体 (4)糖蛋白 (5)抗原【方法技巧二】规范解答非选择题一、填空题的答题规范1.学生在填空题答题中存在的主要问题。(1)错别字泛滥。斐(裴)林试剂 双缩脲(尿)试剂 健(建)那绿 丙酮(铜)酸 液(叶)泡 核苷(甘)酸 反射弧(孤) 反馈(溃) 靶(耙)细胞 增殖(值) 乙烯(稀) 光合(和)作用 磷酸二酯(脂)键 三体综合征(症)(2)生物学概念混淆。原生质层原生质体遗传信息遗传密码半透膜选择透过性膜神经纤维神经末梢原生生物原核生物生长素生长激素[来源:学§科§网Z§X§X§K]细胞液细胞内液中枢神经神经中枢血红蛋白血浆蛋白传导传递基因频率基因型频率质粒质体中心体中心粒种群物种原代培养传代培养染色体组染色体组型(3)方程式、图表书写不完整。(4)文字书写、表达中出现的不规范。例如字迹潦草,随意涂改;表达口语化,不能用生物学科语言回答问题;表达缺乏层次性、条理性和内在的逻辑性;表达详略不当,主次不分;表达不完整或语言抽象,意思模棱两可。2.填空题规范答题策略。(1)准确用字、用词,尽可能用生物学专业术语表达。(2)语言表达条理要清晰、层次分明,逻辑性强。(3)字迹清楚,保持卷面整洁。(4)把握答题要点,提高表达的科学性和简洁性。二、实验探究题答题规范常见的实验题型:改错型、补充完善型、分析实验结果型、设计型。1.实验改错题规范答题策略。第一步:分析取材是否正确。第二步:分析实验原理及方法是否正确。第三步:分析药品与试剂的使用是否合理。第四步:步骤及操作分析,主要有以下情况:①漏做或颠倒某个实验步骤顺序。②操作方法错误。③有没有设置对照,如果有看对照设计是否合理。④实验是否遵循了单一变量原则。第五步:分析实验结果是否正确。实验设计遵循原则:科学性原则;对照原则;单一变量原则;等量原则;平行重复原则。2.实验步骤的四段表述法。第一步:取材、分组、编号→第二步:实验处理,实验组、对照组的设置→第三步:培养(或处理)观察、记录→第四步:预测实验结果,分析得出结论(1)取材、分组、编号的语言描述。①若实验材料为植物,可描述为“选择长势相同、大小相似的同种植物随机等量分组,分别编号为A、B、C……”;②若实验材料为动物,可描述为“选择年龄、体重、健康状况相同的某种动物随机等量分组,分别编号为1、2、3……”;③若实验材料为溶液,可描述为“取两支(或多支)试管,分别编号为甲、乙(或甲、乙、丙……),各加入等量的某溶液”。(2)“实验处理”语言描述。[来源:学#科#网Z#X#X#K]可通过“适量”和“等量”表达出来。如“在A、B两组均加入等量的(或相同的)……”;“在A组中加入适量的……在B组中加入等量的……(如生理盐水、蒸馏水、清水等)”。(3)“培养观察”语言描述。将两套(或多套)装置放在相同且适宜的环境中培养(或用相应方法处理,如振荡、加热等),一段时间后(或定时)观察(或测定)……做好记录(计算出平均值);A组中出现了……现象,B组中出现了……现象。[来源分类验证性实验探究性实验预期结果唯一不唯一(写全多种可能)实验结果唯一唯一探究性实验的每一个结果和结论一般都用“如果(若)……就(则)……”来描述。3.实验设计题答题规范策略。(1)准确地把握实验目的。(2)精心地策划实验方法。(3)合理地设计操作过程。(4)严格地设置对照实验。(5)准确地预测实验结果。三、不规范答题的成因及对策1.不规范答题成因。(1)思想上不够重视。(2)知识基础掌握得不扎实。(3)未掌握规范化的答题方法或答题习惯。2.提高规范化答题能力策略。(1)对错因进行统计分析,在思想上引起足够重视。(2)注重基础,注重易错字和易混淆概念的辨析。(3)加强审题规范化训练,培养良好的审题习惯和审题方法。①认真读题,注意题目中的关键词语、隐含条件和限制条件。②筛选加工信息,排除干扰。③克服经验主义,避免思维定式。(4)精读教材,从教材中获取规范表达的素材。(5)做好典型错误的记录和分析。例1.将一绿色植物置于密闭容器中,给予适宜且恒定的温度,分别进行如下处理:①给予一定强度的光照;②黑暗放置一段时间;③维持光照,添加NaHCO3溶液。测定装置中O2浓度变化如图所示。回答相关问题:
(1)施加上述3个条件所对应的图上的点分别为______________。(2)AB段呼吸速率是否恒定________(填“是”或“否”),如果B点所对应的时间是t,A和B分别代表图上纵坐标的值,AB段的平均呼吸速率值为________。(3)BC段曲线减缓上升的原因为__________________;C点O2浓度不再上升的原因为____________________。
【答案】(1)B、A、D(顺序不可颠倒) (2)是 (A-B)/t (3)光合作用强度大于呼吸作用强度,密闭装置中CO2浓度降低,导致植物光合速率降低 密闭容器内,CO2浓度限制,光合作用强度等于呼吸作用强度(或者光合速率等于呼吸速率或者净光合速率为0)例2.科研小组以小鼠为材料进行了如下实验:对照组一直饲喂普通饲料,实验组饲喂等量高糖高脂饲料,制造胰岛素抵抗糖尿病模型,然后再将实验组分为模型组与模型运动组(即加强运动),经过6周后,各组体重、血糖指标和脂肪细胞瘦素受体蛋白的含量见下表。
注:瘦素是脂肪细胞分泌的一种激素,可促进脂肪转化成葡萄糖,使体重下降。请据此回答下列问题:(1)在正常机体血糖平衡调节过程中,下丘脑通过神经系统分泌________来控制胰岛B细胞分泌胰岛素,除此之外,________________(激素名称)对血糖调节也有重要作用。(2)胰岛素抵抗糖尿病模型组中小鼠对胰岛素的敏感性下降,这可能与靶细胞膜上的______________含量减少有关。(3)模型组中小鼠的瘦素含量高于对照组,但小鼠体重并未降低。据表分析,主要原因可能是_______________________________________________________________________________________。
【答案】(1)神经递质 胰高血糖素、肾上腺素 (2)胰岛素受体 (3)模型组小鼠的瘦素受体蛋白含量少,瘦素的调节作用减弱,从而影响了脂肪的转化例3.鸡的羽毛颜色受一对等位基因B和b控制,有显性基因存在时能合成色素;小腿长度受另一对等位基因C和c控制,这两对基因分别位于两对常染色体上。(1)让雌雄蓝羽鸡交配,后代蓝羽、黑羽和白羽的比例总是为2∶1∶1,那么,蓝羽的基因型是________,若让黑羽和白羽杂交,理论上说,后代表现型是________。(2)多次让雌雄短腿鸡交配,后代中总是出现1/3的正常腿。合理的解释是,在该对相对性状中,显性性状是________,而基因型为________时在胚胎时期死亡。(3)黑羽短腿雄鸡的基因型是________,让其与蓝羽短腿雌鸡杂交,F1的表现型有________种,其中表现为黑羽短腿雄鸡的比例是________;在F1中,B基因的频率是________。【解析】(1)雌雄蓝羽鸡交配,后代发生性状分离,说明蓝羽亲本是杂合子,基因型为Bb,二者交配后代的基因型是BB∶Bb∶bb=1∶2∶1,由于B控制色素合成,因此后代中黑羽的基因型是BB,白羽的基因型是bb,黑羽与白羽杂交,杂交后代都是蓝羽。(2)雌雄短腿鸡交配,后代出现正常腿,说明短腿对正常腿是显性性状,且亲本短腿的基因型是Cc、Cc,二者杂交后代的基因型及比例是CC∶Cc∶cc=1∶2∶1,多次实验cc的比例占,说明CC胚胎致死。(3)由于(1)分析可知,黑羽的基因型是BB,由(2)可知,短腿CC胚胎致死,因此黑羽短腿雄鸡的基因型是BBCc,蓝羽短腿雌鸡的基因型为BbCc,两对等位基因遵循自由组合定律,因此可以将其化解成两个分离定律:BB×Bb→黑羽∶蓝羽=1∶1,Cc×Cc→由于CC致死,因此短腿∶正常腿=2∶1,因此F1的表现型是2×2=4种;黑羽短腿雄鸡的比例是××=;由于子一代中BB∶Bb=1∶1,因此B的基因频率是+×=。学科@网【答案】(1)Bb 蓝羽 (2)短腿 CC (3)BBCc 4 1/6 3/4
相关试卷
这是一份高考生物二轮复习命题猜想:专题17 选择题规范解题(解析版),共7页。试卷主要包含了快速解答选择题的方法,快速解答选择题的技巧等内容,欢迎下载使用。
这是一份高考生物二轮复习命题猜想:专题16 现代生物科技(解析版),共40页。试卷主要包含了基因工程的诞生,基因工程的原理及技术,基因工程的应用,蛋白质工程,植物的组织培养,动物的细胞培养与体细胞克隆,细胞融合与单克隆抗体,胚胎干细胞的移植等内容,欢迎下载使用。
这是一份高考生物二轮复习命题猜想:专题15 生物技术实践(解析版),共25页。
