高考生物二轮复习命题猜想:专题17 选择题规范解题(解析版)
展开
选择题是客观性试题,由于它具有知识覆盖面广、信息量大、评分客观等特点,在高考中是固定题型。这类试题具有构思新颖、思路活、解法巧、思维量大等特点,能从多角度、多方位考查考生的分析和综合判断能力。考生常因顾此失彼而错答,得分率较低。
一、快速解答选择题的方法
方法一 “陷阱”排除法
【技法指导】
对于迷惑性或设陷阱性试题特别要注意,首先排查题目中的干扰因素,防止无关因素的干扰。如2014全国Ⅰ卷T3-D,丙酮酸氧化分解给细胞提供能量发生于细胞的线粒体内,设置陷阱为“发生场所在内环境中”;2015全国Ⅰ卷T1-D,细菌为原核生物,无线粒体,设置陷阱为“控制细菌性状的基因位于线粒体中的DNA上”;2017全国Ⅲ卷T1-C,真核细胞中RNA主要是在细胞核中合成的,位于核外的线粒体和叶绿体也可以合成RNA,设置陷阱为“细胞中的RNA合成过程不会在细胞核外发生”。
【例1】下列有关作物育种方法的叙述,错误的是( )
A.杂交技术是多种育种方法的基础
B.诱变育种具有不确定性,工作量大
C.单倍体育种得到的后代植株弱小,高度不育
D.基因工程育种可定向改变生物性状

【答案】C
方法二 “题眼”突破法
【技法指导】
所谓题眼,就是题目考查的重点或方向或切入点,所以它往往是题目的考查对象或限定条件,找准了题眼就是找到了解题的突破口。限定条件包括:①限定种类,如时间、原因、影响等;②限定程度,如根本、直接、最终、一定、最好、最简便、最多、最少、最可能等;③限定对象,如是植物细胞还是动物细胞,是高等植物还是低等植物,是叶肉细胞还是根尖细胞,是一个细胞还是一个生物体等;④限定过程,如是蛋白质合成过程还是蛋白质分泌过程等。
【例2】ATP合成酶广泛分布于线粒体内膜、叶绿体类囊体膜上,它可以顺浓度梯度跨膜运输H+。此过程的H+跨膜运动会释放能量,用于合成ATP。以下相关说法不正确的是( )
A.线粒体内的H+可能来自细胞质基质
B.类囊体中H+的产生与水的光解有关
C.ATP合成酶同时具有催化和运输功能
D.H+的跨类囊体膜运输方式是主动运输网

【答案】D
方法三 信息转化法[来源:学#科#网]
【技法指导】
就是将题干给予的曲线图、表格、新名词、陌生术语、抽象的内容等信息转化成熟悉、直观、与教材内容最为接近的信息表达方式,然后再进行判断的方法。常用的信息转化法有图表转化为文字、将文字转化为图表、图与图之间的转化、文字之间的转化等。
【例3】气候变化与生态系统的碳循环密切相关。下表为A、B两个不同时期陆地生态系统与大气环境的碳交换情况。下列相关叙述中,错误的是( )
时期 | 碳吸收量(kgC·a-1) | 碳释放量(kgC·a-1) |
A[来 | 1.20×1014 | 1.20×1014 |
B | 1.20×1014 | 1.26×1014 |
A.生态系统中碳的吸收主要通过光合作用实现,碳的释放主要通过生物的呼吸作用实现
B.如果碳释放量远远大于碳吸收量,会引起温室效应
C.B时期属于增长阶段,A时期属于稳定阶段
D.B时期大量植树造林可以使碳的吸收量和释放量趋于平衡
【解析】为了便于理解表格中数据与生态系统所处的时期,可以将表格信息转化成下列图解:

图1 图2
从图1可以看出,光合作用制造的有机物正好被细胞呼吸所分解,所以该状态下植物的干重处于相对平衡状态,整个生态系统也处于相对稳定状态。图2中光合作用制造的有机物少于细胞呼吸分解的有机物,所以植物的干重减少,生态系统处于衰退状态。学科*网
【答案】C
方法四 逆向分析法
【技法指导】
逆向分析法常用于解答条件分析类选择题,这类试题的题干信息中往往给出一些特殊结果,让学生分析该结果产生的原因、条件等。解决这类试题,采用逆向分析法能够实现快速、准确解题,可以使复杂的问题变得简单明了。逆向分析法具有打破常规思维顺序的特点,即一般从选项给出的条件出发,分析每一个选项可能产生的结果,然后根据信息,找出与题干相符的选项。
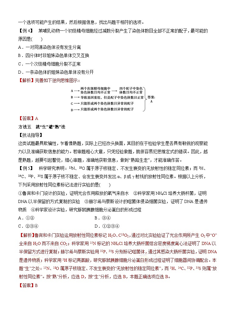
【例4】 某哺乳动物一个初级精母细胞经过减数分裂产生了染色体数目全部不正常的配子,最可能的原因是( )
A.一对同源染色体没有发生分离
B.四分体时非姐妹染色单体交叉互换
C.一个次级精母细胞分裂不正常
D.一条染色体的姐妹染色单体没有分开
【解析】完善如下逆向思维图示:

【答案】A
方法五 就“生”避“熟”法
【技法指导】
这类试题最具欺骗性,乍看像熟题,实际上已经改头换面,其目的在于检验学生是否具有敏锐的观察能力以及准确获取信息的能力。若审题粗心大意,只凭经验做题,就很容易犯思维定式的错误。因此,越是熟题,越要引起警觉,细心审题,准确地获取信息,做到“熟路生走”,才能准确作答。
【例5】 科学研究表明:15N、18O属于原子核稳定、不发生衰变的无放射性的稳定同位素;而3H、14C、32P、35S属于原子核不稳定、会发生衰变并发出α、β或γ射线的放射性同位素。根据以上分析,下列采用放射性同位素标记法进行实验的是( )
①鲁宾和卡门设计的实验,证明光合作用释放的氧气来自水 ②科学家用NH4Cl培养大肠杆菌,证明DNA以半保留的方式复制的实验 ③赫尔希与蔡斯设计的噬菌体侵染细菌实验,证明了DNA是遗传物质 ④科学家设计实验,研究豚鼠胰腺细胞分泌蛋白的形成过程
A.①② B.③④
C.②③④ D.①②③④

【答案】B
方法六 就“熟”避“生”法
【技法指导】
就熟避生法常用于解答新信息、新情境类试题。近年来高考试题的材料都非常新颖,往往会与前沿科学相联系,介绍一些新技术、新名词,来吸引学生的注意力,给学生造成迷惑。其实这类试题往往是外表华丽,背后却仅仅考查一些基础知识,学生要学会应用“就熟避生法”,从熟悉的知识入手,避开生疏知识和名词,利用所学知识进行判断分析,从而达到快速解题的目的。
【例6】 经研究发现,肿瘤细胞所具有的逃避免疫能力,是通过其表面产生的PD-L1蛋白质实现的。癌细胞表面的PD-L1蛋白质可与T细胞表面的PD-1受体蛋白结合,使T细胞功能被抑制。科学家们发现一种PD-1抗体,该抗体使得PD-1和PD-L1不能发生结合,从而使T细胞能正常发挥作用。临床实验证明,使用PD-1抗体可使癌症患者的肿瘤快速萎缩,这种使用PD-1抗体治疗癌症的方法叫作癌症免疫疗法。下列与此相关的叙述正确的是( )
A.T细胞在骨髓中成熟,它能特异性识别抗原,受抗原刺激后能产生淋巴因子
B.人体所有的细胞都有PD-L1基因和PD-1基因,并都会表达
C.PD-L1蛋白和PD-1受体蛋白均可与PD-1抗体结合
D.T细胞在人体内既参与体液免疫又参与细胞免疫[来源:学|科|网]
【解析】PD-L1和PD-1是新名词,但PD-1是一种抗体,抗体只能与抗原特异性结合,由此可知PD-1抗体不与PD-L1蛋白结合,只与T细胞表面的PD-1受体蛋白结合,则T细胞能正常发挥作用,从而达到免疫治疗癌症的目的。再者我们熟悉的知识有:T细胞的发育成熟场所是胸腺,T细胞在人体内既参与体液免疫又参与细胞免疫。学科*网
【答案】D
二、快速解答选择题的技巧
技巧一 仔细审题,勾画关键词
审题时,要快速准确地找到关键词,并把它勾画出来,让它在你的思维中凸显出来,就像一盏明灯,指引你选出正确答案。
例1、由DNA分子蕴藏的信息所支配合成的RNA在完全水解后,得到的化学物质是( )
A.脱氧核苷酸 B.核糖核苷酸
C.脱氧核糖、碱基、磷酸 D.核糖、碱基、磷酸

【答案】D
技巧二 明确限定条件,缩小答案范围
限定条件的设置,一方面可以考查考生获取信息的能力,另一方面可以考查考生对生物基础知识的准确把握程度,因此,审出“限定条件”,就等于找到了“题眼”。题目中的限定条件非常关键,限定条件的指向往往提示了解题的思路和方向。限定条件包括:①限定种类,如时间、原因、影响等;②限定程度,如根本、直接、最终、一定、最好、最简便、最多、最少、最可能等;③限定对象,如是植物细胞还是动物细胞,是高等植物还是低等植物,是叶肉细胞还是根尖细胞,是一个细胞还是一个生物体等;④限定过程,如是蛋白质的合成过程还是蛋白质的分泌过程等。
例2、二倍体植物生活在某些环境条件下容易发生细胞分裂异常,若某二倍体植物经有性生殖产生的子一代植株具有下列变异表现:细胞、器官比较大;抗逆性增强;高度不育等。则这种变异产生的途径可能有( )
①亲本都在幼苗期发生有丝分裂异常,形成未减数的雌雄配子 ②父本减数分裂形成正常雄配子,母本减数分裂形成未减数的雌配子 ③父本在幼苗期有丝分裂受阻形成四倍体,母本减数分裂形成正常雌配子 ④亲本都发生减数分裂异常,形成未减数的雌雄配子
A.①② B.②③
C.③④ D.①④
[:]
【答案】B
技巧三 挖掘隐含条件,完善题干
隐含条件是指隐含于相关概念、图形和生活常识中,而题干未直接指出的条件。隐含条件为题干的必要条件,往往成为决定解题成败的关键。需要注意的是,生物学科中的潜规则常以隐含条件的方式隐身于题干背景之下,解题时要善于挖掘,如验证性实验试题的结论一般要求与教材上的结论相一致;遗传系谱图推导中没有说明“有病”的指的就是“正常”等,这些都是隐藏在题目中的已知条件,故应仔细阅读题干,从多角度、多层次、多方面挖掘隐含条件,把题干补充完整。
例3、将蛙的卵巢放入含有蛙脑垂体提取液的培养液中,同时检测某种激素的含量。经过一段时间培养后,再检测培养液中该激素的含量,发现该激素含量增加,这种激素是( )
A.促性腺激素释放激素 B.促性腺激素
C.促甲状腺激素 D.雌激素
【解析】本题的隐含条件是“蛙脑垂体提取液中已经不存在完整的脑垂体细胞”,因此,不会合成、分泌促性腺激素和促甲状腺激素,因此含量增加的激素也不会是B、C两个选项所示的激素。促性腺激素释放激素是由下丘脑分泌的,而题目中根本没有涉及下丘脑,因此A选项也不符合条件。那么这种激素只能是雌激素,原因是垂体中原来合成的促性腺激素刺激蛙的卵巢,促进卵巢合成、分泌雌激素。
【答案】D
技巧四 排除干扰,让真相浮出水面
干扰因素是指命题者有意在题中附加的一些与解题无关的信息,它们会干扰考生的解题思路,增加试题难度。命题者可以将干扰放在题干中,也可以放在某一个选项中,其目的就是考查考生的基本功是否过硬,正像教育部考试中心在试题编制的基本要求中强调的“干扰项能反映考生的典型错误,且看上去似乎有理,不要错得太明显”“应该增大正确项的隐蔽性和错误项的干扰性”。故考生应有过硬的基础知识和敏锐的洞察力,在解题过程中只有认真分析题干,才能排除干扰,准确把握命题者的命题意图,找出正确答案。
例4、关于叶肉细胞在光照条件下产生ATP的描述,正确的是( )
A.无氧条件下,光合作用是细胞ATP的唯一来源
B.有氧条件下,线粒体、叶绿体和细胞质基质都能产生ATP
C.线粒体和叶绿体合成ATP都依赖氧
D.细胞质中消耗的ATP均来源于线粒体和叶绿体

【答案】B
技巧五 克服思维定势,防止“生路熟走”
有些试题的题干是命题者对教材中的有关知识、考生平时已做过的试题等,稍做改动后命制而成的。这类试题最具欺骗性,乍看像“熟题”,实际上已经“改头换面”,其目的在于检验考生是否具有敏锐的观察能力以及准确获取信息的能力。如果审题粗心大意,只凭经验做题,就很容易犯思维定势的错误。因此,越是“熟题”,越要引起警觉、细心审题,准确地获取信息,做到“熟路生走”,才能准确作答。
例5、肺炎双球菌抗药性的变异来源是( )
①基因突变 ②基因重组 ③染色体数目变异 ④染色体结构变异
A.① B.②
C.③④ D.①②③④
【解析】因题目中的①②③④都是生物产生可遗传变异的来源,故有些考生因思维定势马上就选D,而并未对肺炎双球菌作具体分析,以致出错。肺炎双球菌是一种细菌,属于原核生物,其细胞内无染色体,不可能出现染色体数目和结构的变异;自然条件下细菌不可能出现基因重组。学科@网
【答案】A
技巧六 灵活采用选择题的解题策略,快速、准确作答
要想准确、快速地解答生物选择题,必须掌握几种常见的解题方法:
(1)直选法:对于比较简单、答案明显的试题,或者是自己十分熟悉,很有把握的试题,可采取直选法,直接选出符合题意的选项。
(2)排除法(淘汰法):如果对四个选项中的某一个选项把握不准,可以通过对其他三个选项进行判断分析,排除不符合题意的选项,获得正确选项。试题的选项中有一些绝对说法,如“完全”“都”“一定”等,需要寻找“特例”对该选项进行排除或判定。
(3)推理法:指按照正向思维推理、逆向思维推理、横向思维或者假设反证的方法,对试题进行推理判断。
(4)避陷法:对于有迷惑性或设陷性试题要特别注意。首先,排除题目中的干扰因素,防止无关因素的干扰;其次,注意挖掘题目中隐含条件;再次,克服思维定势,对似曾相识的题目更要加倍小心,审出题目中的“变化”之处,以期突破思维定势。
(5)对比分析法:对所提供的四个选项进行对比,或者将四个选项分成两组,分别对两个相互矛盾的选项进行对比,淘汰错误选项,保留相对正确的选项,然后再对相对正确的两个选项进行对比,获得正确的选项。
例6、现在甲、乙两种植物(均为二倍体纯合子),其中甲种植物的光合作用能力高于乙种植物,但乙种植物很适宜在盐碱地种植,且相关性状均由核基因控制。若利用甲、乙两种植物的优势,培育出高产、耐盐碱的植株,可行的方案是( )
A.利用植物体细胞杂交技术获得目的植株
B.将乙种植物的耐盐碱基因导入到甲种植物的卵细胞中,然后进行离体培养
C.使两种植物有性杂交获得F1,再利用单倍体育种技术获得目的植株
D.诱导两种植物的花粉融合,并直接培育成幼苗

【答案】A
综上可以看出,题目中有一些隐含条件——“两种植物”“高产”,挖掘出这些隐含条件,即可排除C选项,缩小答案范围。采取比较和推理的方法,可认识到B、D选项所示的方案得到的都应该属于严格意义上的单倍体植株,不合题意。可见,难度较大的选择题的解答是知识、方法和技巧的综合运用。
高考生物二轮复习命题猜想:专题18 非选择题规范解题(解析版): 这是一份高考生物二轮复习命题猜想:专题18 非选择题规范解题(解析版),共9页。
高考生物二轮复习命题猜想:专题16 现代生物科技(解析版): 这是一份高考生物二轮复习命题猜想:专题16 现代生物科技(解析版),共40页。试卷主要包含了基因工程的诞生,基因工程的原理及技术,基因工程的应用,蛋白质工程,植物的组织培养,动物的细胞培养与体细胞克隆,细胞融合与单克隆抗体,胚胎干细胞的移植等内容,欢迎下载使用。
高考生物二轮复习命题猜想:专题15 生物技术实践(解析版): 这是一份高考生物二轮复习命题猜想:专题15 生物技术实践(解析版),共25页。

