湘教版七年级上册3.4 一元一次方程模型的应用优质学案
展开
3.4 一元一次方程模型的应用
第3课时
![]()
【旧知再现】
运用一元一次方程模型解决实际问题的步骤
实际问题
建立方程模型→解方程→检验解的 .
【新知初探】
阅读教材P103【动脑筋】,你发现的规律是:
“分段收费”理解的关键是明确每一阶段的 ,理清每一阶段的 ,正确找出问题中的 ,列出方程,从而解决问题.
阅读教材P103【例4】,你发现的规律是:
解决方案设计问题的一般步骤
1.运用一元一次方程解应用题的方法,求解两种方案值相等的情况.
2.用特殊值试探选择方案,取小于(或大于)一元一次方程解的值,比较两种方案的优劣性,下结论.
【质疑判断】
1.某市出租车收费标准是:起步价8元(即行驶距离不超过3 km,付8元车费),超过3 km,每增加1 km收1.6元(不足1 km按1 km计),小梅从家到图书馆的路程为x km,出租车车费为24元,那么x的值可能是13.( √ )
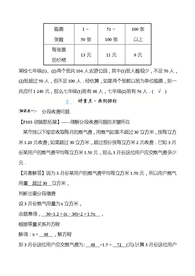
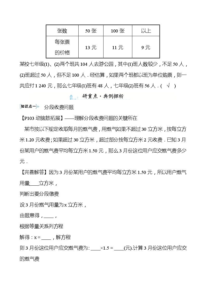
2.公园门票价格规定如表:
购票 张数 | 1~ 50张 | 51~ 100张 | 100张 以上 |
每张票 的价格 | 13元 | 11元 | 9元 |
某校七年级(1)、(2)两个班共104人去游公园,其中(1)班人数较少,不足50人,(2)班超过50人,但不足100人.经估算,如果两个班都以班为单位购票,则一共应付1 240元,那么七年级(1)班有48人,七年级(2)班有56人.( √ )
![]()
分段收费问题
【P103动脑筋拓展】——理解分段收费问题的关键所在
某市按以下规定收取每月的燃气费,用燃气如果不超过30立方米,按每立方米1.20元收费;如果超过30立方米,超过部分按每立方米2元收费.已知3月份某用户的燃气费平均每立方米1.50元,那么3月份这位用户应交燃气费多少元.
【完善解答】因为3月份某用户的燃气费平均每立方米1.50元,所以用户燃气用量 立方米,
判断出要分段缴费
设3月份燃气用量为x立方米,
由题意得, ,
根据等量关系列方程
解得:x= ,解方程
则3月份这位用户应交燃气费为: ×1.5= (元).计算3月份这位用户应交的燃气费
答:3月份这位用户应交燃气费 元.
【归纳提升】
解决分段收费问题的“三个步骤”
1.根据总的费用情况探究该费用所处的“段”.
2.分别计算各段的费用(必要时设未知数).
3.根据各段费用之和等于总费用列式(或方程).
变式一:巩固 某市居民自来水收费标准如下:每户每月用水不超过3吨时,每吨价格为2元,当用水超过3吨而不超过7吨时,超过部分每吨水的价格为3元,当用水超过7吨时,超过部分每吨水的价格为5元,李老师10月份付了水费33元,则李老师用水的吨数为( )
A.7 B.10 C.11 D.12
变式二:提升 为节约能源,优化电力资源配置,提高电力供应的整体效益,某地实行了错峰用电.某地区的居民用电,按白天时段和晚间时段规定了不同的单价.某户5月份白天时段用电量比晚间时段用电量多50%,6月份白天时段用电量比5月份白天时段用电量少60% ,结果6月份的总用电量比5月份的总用电量多20%,但6月份的电费却比5月份的电费少10% ,则该地区晚间时段居民用电的单价比白天时段的单价低的百分数为( )
A.62.5% B.50% C.40% D.37.5%
方案解决问题
【P103例4拓展】——辨别各种方案是否可行
春节即将来临,甲、乙两单位准备组织退休职工到某风景区游玩.甲、乙两单位共102人,其中甲单位人数多于乙单位人数,且甲单位人数不够100人.经了解,该风景区的门票价格如下表:
数量(张) | 1-50 | 51-100 | 101张及以上 |
单价(元/张) | 60元 | 50元 | 40元 |
如果两单位分别单独购买门票,一共应付5 500元.
(1)如果甲、乙两单位联合起来购买门票,那么比各自购买门票共可以节省多少钱?
(2)甲、乙两单位各有多少名退休职工准备参加游玩?
(3)如果甲单位有12名退休职工因身体原因不能外出游玩,那么你有几种购买方案,通过比较,你该如何购买门票才能最省钱?
【归纳提升】
解方案选择问题的一般方法
某些实际问题往往含有多种方案可供选择,这需要先分类再综合思考.有的方案可用算术法求解,有的方案须借助一元一次方程求解,求出所有方案的结果后根据要求进行比较,作出合理的选择.
变式一:巩固 某景区门票的收费标准如下:
门票类别 | 成人票 | 儿童票 | 团体票 (限5张及以上) |
价格(元/人) | 100 | 40 | 60 |
有两个家庭分别去该景区游玩,每个家庭都有5名成员,且他们都选择了最省钱的方案购买门票,结果一家比另一家少花40元,则花费较少的一家花了( )
A.300元 B.260元 C.240元 D.220元
变式二:提升 “十一”期间人民商场回报顾客,实行“迎国庆,大酬宾”活动,具体要求如下:购物200以下不优惠,购物200~500元按9折优惠;购物500~1 000元按8折优惠;1 000元以上按7.5折优惠,活动期间某人两次购物分别用去168元和432元,如果改为一次性购物,那么可以比两次购物节省多少钱?
![]()
【一题多变】
某城市自来水收费实行阶梯水价,收费标准如表所示:
月用水量 | 不超过10 m3的部分 | 超过10 m3不超过20 m3的部分 |
收费标准 (元/m3) | 2.00 | 2.50 |
若小明家10月份共交水费25元,则他家10月份所用水量是 m3.
【母题变式】
【变式一】(变换条件)某城市自来水收费实行阶梯水价,收费标准如表所示:
月用水量 | 不超过10 m3的部分 | 超过10 m3不超过20 m3的部分 |
收费标准(元/m3) | 2.00 | 4.00 |
若小明家10月份共交水费24元,则他家10月份所用水量是 m3.
【变式二】(变换条件和问法)某城市自来水收费实行阶梯水价,收费标准如表所示:
月用水量 | 不超过x m3的部分 | 超过x m3不超过20 m3的部分 |
收费标准 (元/m3) | 2.00 | 2.50 |
若小明家10月份共交水费25元,他家10月份所用水量是12 m3,则x的值为 .
湘教版七年级上册5.2 统计图优质学案设计: 这是一份湘教版七年级上册5.2 统计图优质学案设计,文件包含同步导学案湘教版数学七年级上册--52统计图导学案教师版doc、同步导学案湘教版数学七年级上册--52统计图导学案学生版doc等2份学案配套教学资源,其中学案共22页, 欢迎下载使用。
初中湘教版5.1 数据的收集与抽样优质导学案: 这是一份初中湘教版5.1 数据的收集与抽样优质导学案,文件包含同步导学案湘教版数学七年级上册--51数据的收集与抽样第1课时导学案学生版doc、同步导学案湘教版数学七年级上册--51数据的收集与抽样第1课时导学案教师版doc、同步导学案湘教版数学七年级上册--51数据的收集与抽样第2课时导学案学生版doc、同步导学案湘教版数学七年级上册--51数据的收集与抽样第2课时导学案教师版doc、同步导学案湘教版数学七年级上册--51数据的收集与抽样第3课时导学案学生版doc、同步导学案湘教版数学七年级上册--51数据的收集与抽样第3课时导学案教师版doc等6份学案配套教学资源,其中学案共38页, 欢迎下载使用。
湘教版七年级上册4.3.2角的度量与计算优质导学案: 这是一份湘教版七年级上册4.3.2角的度量与计算优质导学案,文件包含同步导学案湘教版数学七年级上册--432角的度量与计算第1课时导学案教师版doc、同步导学案湘教版数学七年级上册--432角的度量与计算第1课时导学案学生版doc、同步导学案湘教版数学七年级上册--432角的度量与计算第2课时导学案教师版doc、同步导学案湘教版数学七年级上册--432角的度量与计算第2课时导学案学生版doc等4份学案配套教学资源,其中学案共25页, 欢迎下载使用。

