资料中包含下列文件,点击文件名可预览资料内容
还剩34页未读,
继续阅读
成套系列资料,整套一键下载
- 人教版(选择性必修一)高中生物分层训练AB卷第3章 体液调节(知识通关练)(2份打包,原卷版+教师版) 试卷 1 次下载
- 人教版(选择性必修一)高中生物分层训练AB卷第3章 体液调节(能力提升练)(2份打包,原卷版+教师版) 试卷 1 次下载
- 人教版(选择性必修一)高中生物分层训练AB卷第4章 免疫调节(知识通关练)(2份打包,原卷版+教师版) 试卷 1 次下载
- 人教版(选择性必修一)高中生物分层训练AB卷第4章 免疫调节(能力提升练)(2份打包,原卷版+教师版) 试卷 1 次下载
- 人教版(选择性必修一)高中生物分层训练AB卷第5章 植物生命活动的调节(知识通关练)(2份打包,原卷版+教师版) 试卷 1 次下载
人教版(选择性必修一)高中生物分层训练AB卷第5章 植物生命活动的调节(能力提升练)(2份打包,原卷版+教师版)
展开
这是一份人教版(选择性必修一)高中生物分层训练AB卷第5章 植物生命活动的调节(能力提升练)(2份打包,原卷版+教师版),文件包含人教版选择性必修一高中生物分层训练AB卷第5章植物生命活动的调节能力提升练教师版doc、人教版选择性必修一高中生物分层训练AB卷第5章植物生命活动的调节能力提升练原卷版doc等2份试卷配套教学资源,其中试卷共53页, 欢迎下载使用。
班级 姓名 学号 分数
第5章 植物生命活动的调节
能力提升练
(时间:90分钟,满分:100分)
一、选择题(本题共30小题,每小题2分,共60分。)
1.下列关于植物激素的叙述中,正确的有几项()
①植物体内不同的腺体能够分泌不同的激素,脱落酸能促进叶片和果实的衰老与脱落
②生长素具有极性运输的特点,缺乏氧气会影响植物体内生长素的极性运输
③乙烯可以促进苹果和香蕉等果实的生长发育和成熟
④植物激素能够给细胞传达一种调节代谢的信息
⑤植物横放状态下茎的弯曲生长体现了生长素的两重性
⑥植物激素的形成可体现基因对生物性状的间接控制
⑦用适宜浓度的生长素溶液处理番茄的花就能得到无子番茄
A. ②④⑥ B. ③⑤⑦ C. ②④⑥⑦ D. ①③⑥⑦
【答案】
A
【解析】
【分析】
本题考查植物激素的作用,要求考生识记五大类植物激素的产生、分布和功能,掌握植物生长调节剂在生产实践中的应用及实例,能结合所学的知识准确解题。五类植物激素的比较:
名称
合成部位
存在较多的部位
功能
生长素
幼嫩的芽、叶、发育中的种子
集中在生长旺盛的部位
既能促进生长,也能抑制生长;既能促进发芽,也能抑制发芽;既能防止落花落果,也能疏花蔬果
赤霉素
未成熟的种子、幼根和幼芽
普遍存在于植物体内
①促进细胞伸长,从而引起植株增高②促进种子萌发和果实发育
细胞分裂素
主要是根尖
细胞分裂的部位
促进细胞分裂
脱落酸
根冠、萎蔫的叶片
将要脱落的器官和组织中
①抑制细胞分裂②促进叶和果实的衰老和脱落
乙烯
植物的各个部位
成熟的果实中较多
促进果实成熟
【解答】
①植物体内没有特定腺体,植物激素是由特定部位产生的,①错误;
②生长素具有极性运输的特点,其运输方式是主动运输,需要消耗能量,因此缺乏氧气会影响植物体内生长素的极性运输,②正确;
③乙烯可以促进果实的成熟,但不能促进果实的生长发育,③错误;
④植物激素是一种信号分子,其能够给细胞传达一种调节代谢的信息,④正确;
⑤植物横放状态下茎的弯曲生长只体现了生长素的促进作用,没有体现抑制作用,因此不能体现生长素作用的两重性,⑤错误;
⑥植物激素的形成主要是因为基因通过对酶的控制进而控制生物性状的,属于基因对生物性状的间接控制,⑥正确;
⑦用适宜浓度的生长素溶液处理未授粉的雌蕊柱头才能得到无子番茄,⑦错误。
故选A。
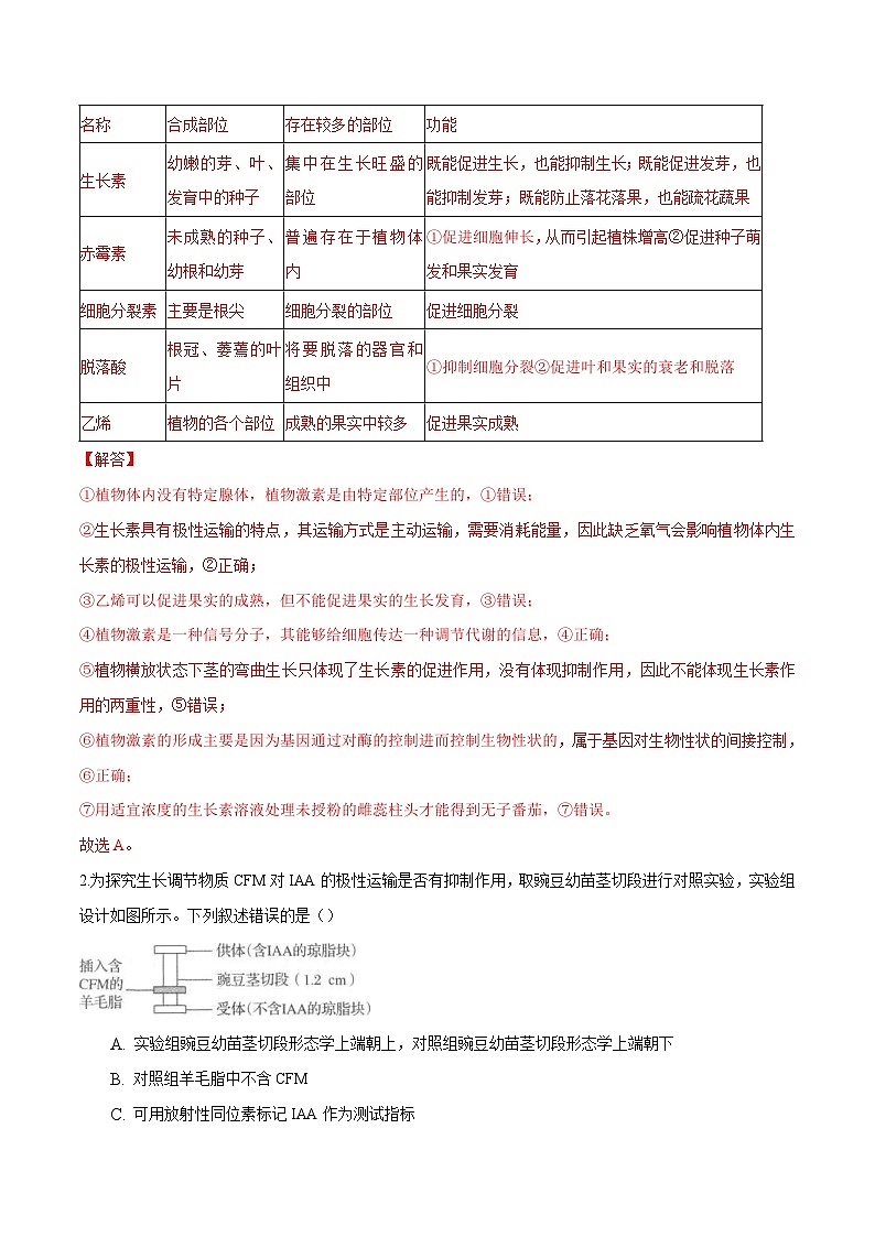
2.为探究生长调节物质CFM对IAA的极性运输是否有抑制作用,取豌豆幼苗茎切段进行对照实验,实验组设计如图所示。下列叙述错误的是()
A. 实验组豌豆幼苗茎切段形态学上端朝上,对照组豌豆幼苗茎切段形态学上端朝下
B. 对照组羊毛脂中不含CFM
C. 可用放射性同位素标记IAA作为测试指标
D. 若受体中IAA含量与对照组相比明显减少,则说明CFM对极性运输有抑制作用
【答案】
A
【解析】
【分析】
本题考查探究实验”生长调节物质CFM对IAA的极性运输是否有抑制作用“的相关知识,难度一般。
【解答】
A、豌豆幼苗茎切段形态学上、下端属于无关变量,各组应该相同且适宜,即都是形态学上端朝上,A错误;
B、该实验的自变量是有无生长调节物质CFM,所以对照组羊毛脂中不含CFM,B正确;
C、受体中IAA含量的多少,可作为CFM对IAA的极性运输是否有抑制作用的测试指标,故可用放射性同位素标记IAA作为测试指标,C正确;
D、若受体中IAA含量与对照组相比明显减少,则说明CFM对极性运输有抑制作用,D正确。
故选A。
3.在植物的抗冷胁迫过程中,脱落酸(ABA)起到关键的作用。为探究一定浓度范围内的ABA对不同品系番茄幼苗叶片在抗冷胁迫中的影响,研究人员进行的相关实验结果如图。(注:相对电导率可反映细胞膜受损程度,细胞膜受损越大,相对电导率越大)下列分析正确的是()
A. 植物细胞利用脱落酸氧化分解增加产热,从而提高抗寒能力
B. 本实验的自变量是脱落酸浓度和温度,因变量是相对电导率
C. 因番茄品系710最低相对电导率低于品系704,故其对ABA反应敏感性更大
D. 图中ABA浓度对番茄幼苗叶片的抗冷胁迫具有促进作用
【答案】
D
【解析】
【分析】
略。
【解答】
脱落酸是植物激素,起调节作用,不作为能源物质供能,A错误;本实验的自变量是脱落酸浓度和番茄品系,B错误;因番茄品系710在较低ABA浓度时相对电导率(细胞膜受损程度)就开始快速下降,所以对ABA反应更敏感,C错误;图中ABA浓度对应电导率(细胞受损程度)都低于0浓度对应的电导率(细胞受损程度),所以对番茄幼苗叶片的抗冷胁迫具有促进作用,D正确。
4.下列关于植物激素和植物生长调节剂的叙述合理的是()
A. 探索2,4-D促进插条生根的最适浓度时,需先做预实验以检验实验设计的科学性和可行性
B. 植物激素能给细胞传达一种调节代谢的信息,其调节作用都具有两重性
C. 细胞分裂素、脱落酸、乙烯利等植物激素可以共同调节植物的生命活动
D. 缺氧条件不会影响植物体内生长素的极性运输和非极性运输
【答案】
A
【解析】
【分析】
本题考查植物激素和植物生长调节剂的相关知识,意在考查考生的理解和记忆能力。
【解答】
A.探索2,4-D促进插条生根的最适浓度时,需先做预实验以检验实验设计的科学性和可行性,A正确;
B.植物激素的调节作用并不是都具有两重性,B错误;
C.乙烯利是植物生长调节剂,不是植物激素,C错误;
D.缺氧条件下能量供应减少,会影响植物体内生长素的极性运输(属于主动运输过程),D错误。
故选A。
5.科研人员将拟南芥幼苗分别置于含一定浓度的 ACC(乙烯前体,分解后产生乙烯)、IAA和二者的混合培养液中培养,发现几组实验都能够抑制根的生长。为了进一步探究乙烯如何抑制根的生长,科研人员又将拟南芥幼苗分别放在含有不同浓度ACC培养液中培养,测得IAA的含量随着ACC浓度的增加而增加。下列关于实验分析不正确的是()
A. 乙烯和生长素都能抑制根生长,说明两者具有协同作用
B. 两种激素单独处理和混合处理的探究实验,需要设置4组
C. 还可增设用生长素极性运输阻断剂,培养拟南芥幼苗的实验
D. 综合分析,乙烯有可能通过促进IAA的合成来抑制根生长
【答案】
A
【解析】
【分析】
本题考查了乙烯和生长素之间的关系,意在考查考生识记所列知识点,并能运用所学知识做出合理判断或正确结论的能力。
【解答】
A.低浓度的生长素促进生根,高浓度的生长素抑制生根,不能说明乙烯和生长素具有协同作用,A错误;
B.两种激素单独处理和混合处理的探究实验,需要设置4组,还应有一组空白对照组,B正确;
C.还可增设用生长素极性运输阻断剂,培养拟南芥幼苗的实验,C正确;
D.综合分析,IAA的含量随着ACC浓度的增加而增加,则乙烯有可能通过促进IAA的合成来抑制根生长,D正确。
6.留树保鲜是通过延迟采收来保持果实品质的一项技术。喷施赤霉素和2,4-D对留树保鲜过程中柑橘的落果率和果实内源脱落酸含量的影响如图所示。下列有关分析错误的是()
A. 喷施赤霉素和2,4-D能有效降低留树保鲜过程中的落果率
B. 留树保鲜过程中赤霉素与2,4-D对落果的调控具有协同作用
C. 喷施赤霉素和2,4-D能延缓留树保鲜过程中果实脱落酸含量的升高
D. 赤霉素、2,4-D与内源脱落酸对落果的调控有协同作用
【答案】
D
【解析】
【分析】
本题考查植物激素的相关知识,意在考查学生理解所学知识的要点,把握知识间的内在联系的能力以及识图分析能力。
【解答】
A.由甲图可知,与清水组相比,喷施赤霉素和2,4-D能有效降低留树保鲜过程中的落果率,A正确;
B.赤霉素和2,4-D都能有效降低留树保鲜过程中的落果率,且赤霉素+2,4-D组效果更加明显,即二者在该过程中具有协同作用,B正确;
C.由乙图可知,与清水组相比,喷施赤霉素和2,4-D能延缓留树保鲜过程中果实脱落酸含量的升高,C正确;
D.由以上分析可知,赤霉素、2,4-D与内源脱落酸对落果的调控有拮抗作用。综上所述,D错误,ABC正确。
故选D。
7.研究人员在苹果植株开花后用各种不同溶液喷洒苹果花序,研究GA4/7(赤霉素)和BA(细胞分裂素类似物)对苹果果实发育的影响是否有协同作用(说明:协同作用是指两种或多种物质共同作用,其效果比每种物质单独起作用的效果之和还要大的现象)。实验结果如图所示(CK为对照组)。下列叙述正确的是()
A. 对照组果实发育与各实验组基本同步,原因是胚能产生多种激素
B. 赤霉素和细胞分裂素均能促进果实发育,但两者无协同作用
C. 赤霉素对苹果细胞分裂的促进作用大于细胞分裂素
D. 对照组的处理是开花后不对苹果花序喷洒溶液
【答案】
A
【解析】
【分析】
本题以图示形式考查植物激素相关知识,意在考查考生对知识点的理解掌握程度。
【解答】
A.对照组果实发育与各实验组基本同步,原因是胚能产生多种激素,A正确;
B.由图分析可知,无论是赤霉素和细胞分裂素类物质的果实体积都比CK对照组的大,说明赤霉素和细胞分裂素具有促进果实发育的作用,因为二者在一起作用更明显,所以二者之间有协同作用,B错误;
C.细胞分裂素促进细胞分裂,赤霉素促进细胞伸长,C错误;
D.对照组应不添加GA4/7(赤霉素)和BA(细胞分裂素类似物),但等开花后应用等量的蒸馏水喷洒苹果花序,D错误。
8.为探究乙烯(ACC为乙烯的供体)是否也与生长素一样会影响微型月季茎的生长,两组同学分别做了如图所示甲、乙两组实验。月季茎段在分组处理前均先在清水中浸泡一段时间,实验结束后人们对两组月季茎段生长进行测量后发现,实验乙对照组茎段生长量与实验甲空白对照基本相似,10μmol/L组与Y浓度组生长量相似,100μmol/L组与X浓度组生长量相似。根据实验结果分析,下列相关叙述正确的是()
A. 茎段在分组处理前先在清水中浸泡一段时间是为了做前后对照
B. X浓度、Y浓度和Z浓度之间大小的关系是X>Y,X>Z,Z>Y
C. 实验甲的结果说明生长素对茎和侧芽的生长均具有两重性
D. 乙烯影响茎生长的作用可能是通过影响生长素的合成实现的
【答案】
D
【解析】
【分析】
本题结合柱形图和曲线图,考查生长素的作用及作用的两重性、生长素类似物在生产实践中的应用,要求考生掌握生长素的作用及其在生产实践中的应用,能分析题图提取有效信息准确判断,属于考纲理解和应用层次的考查。
根据实验甲可知,在三种浓度的生长素中,X浓度下的侧芽生长量小于空白对照时的生长量,Y和Z浓度下的侧芽生长量大于空白对照时的生长量,且Z浓度下侧芽生长效果最佳,Y浓度下侧芽生长效果次之。说明X浓度的生长素对侧芽生长具有抑制作用;Y和Z浓度的生长素对侧芽生长具有促进作用。
生长素的生理作用具有两重性,即低浓度促进生长,高浓度抑制生长。
在促进生长浓度中有促进生长的最适浓度,高于或低于最适生长浓度存在两个浓度(一大一小)对生长效应相同。由此可以得出起抑制作用的X浓度应该大于起促进作用的Y和Z浓度。但Y和Z浓度大小不能确定。
根据实验乙可知:乙烯影响茎生长的作用可能是通过影响生长素的合成实现的。
【解答】
A.茎段在分组处理前先在清水中浸泡一段时间是为了去除内源性激素,A错误;
B.据分析可知,X浓度、Y浓度和Z浓度之间大小的关系是X>Y,X>Z,Y与Z之间大小关系不确定,B错误;
C.实验甲的结果说明生长素对茎的生长具有两重性,但不能说明对侧芽生长的影响,C错误;
D.实验说明乙烯影响茎生长的作用可能是通过影响生长素的合成实现的,D正确。
9.丝瓜为雌雄同株异花植物,将刚萌发的丝瓜种子先在下表5种溶液中浸泡24小时,然后种植。比较最初的雌花与雄花平均数及比例如下表所示,错误的分析是()
处理
雄花
雌花
比值(雄花∶雌花)
水(对照)
21.1
3.8
5.6
赤霉素(100毫克/升)
4.7
4.7
1.0
CP(100毫克/升)
6.2
6.8
0.9
乙烯利(1000毫克/升)
19.6
3.7
5.3
整形素(10毫克/升)
33.1
1.2
27.6
A. 赤霉素对丝瓜花的性别分化影响最小
B. 该实验浓度下的乙烯利对丝瓜花性别分化影响不大
C. 该实验浓度下的赤霉素、CP有利雌花的形成
D. 激素能影响丝瓜花的性别分化是对基因选择表达有调控作用
【答案】
A
【解析】
【分析】
本题结合数据图表,意在考查考生分析题图、获取有效信息的能力;能理解所学知识要点,把握知识间内在联系的能力;能运用所学知识与观点,通过比较、分析与综合等方法对某些生物学问题进行解释、推理,做出合理的判断或得出正确的结论。
分析题干和表格中信息可知,该题涉及的知识点色素不同植物激素对丝瓜性别分化的影响,细胞分化的实质,基因和激素在调节植物生命活动中的关系,解答此题的关键是分析各实验组与水的比较。
【解答】
A、分析表格数据可知,赤霉素组与水比较,雄花与雌花的比值为1.0,小于5.6,说明赤霉素能促进雌花的形成,对丝瓜花性别分化影响较大,A错误;
B、分析表格数据可知,与水(对照组)相比,该实验浓度下的乙烯利,雄花与雌花的比值为5.3,与对照组接近,因此该实验浓度下的乙烯利对丝瓜花性别分化影响不大,B正确;
C、分析表格数据可知,与空白对照组相比,CP、赤霉素处理的雄花与雌花比值远小于空白对照组成,因此赤霉素、CP有利雌花的形成,C正确;
D、丝瓜的雌雄花分化的原因是细胞分化,细胞分化的实质是基因的选择表达,激素通过调控基因的选择表达影响丝瓜雌雄花的分化,D正确。
故选A。
10.有研究表明在草莓果实发育成熟过程中,果实细胞中pH呈先降低后升高的特点。有同学每隔一天用0.5%醋酸溶液处理草莓的绿色果实,17天后测量草莓果实中几种植物激素的含量,结果如图。相关叙述错误的是( )
A. 本实验是探究pH下降对草莓果实中激素含量的影响
B. 实验结果表明植物果实发育过程受多种激素共同调节
C. 施用醋酸可促进某些植物激素的积累延缓果实的成熟
D. 处理组脱落酸的积累为后期草莓果实的成熟提供营养
【答案】
D
【解析】
【分析】
本题考查植物激素的作用,意在考查考生的审题能力,获取信息的能力,难度适中。
分析题意可知,该实验的自变量是用0.5%醋酸溶液或者用清水处理草莓的绿色果实,因变量是几种植物激素的含量,从实验结果来看,用0.5%醋酸溶液处理组生长素和脱落酸显著增多,据此答题。
【解答】
A、根据试题分析,本实验是探究pH下降对草莓果实中激素含量的影响,A正确;
B、从实验结果来看:草莓果实发育成熟过程中,受多种激素的调节,B正确;
C、从实验结果来看:施用醋酸可促进某些植物激素的积累,延缓果实的成熟,C正确;
D、植物激素只起调节作用,不能为植物细胞提供营养,D错误。
故选D。
11.下列有关植物生命活动调节的叙述,错误的是()
A. 根的向地性和顶端优势现象都能说明生长素的生理作用具有两重性
B. 外界因素可影响植物激素的合成,进而调节植物基因组的表达
C. 探索生长素类似物促进插条生根的最适浓度时,先进行预实验能有效控制实验误差
D. 脱落酸的主要作用是抑制细胞分裂,促进叶和果实的衰老和脱落
【答案】
C
【解析】
【分析】
本题主要考查植物生命活动调节的相关知识,旨在考查考生的理解能力。
【解答】
A.生长素的生理作用表现为两重性,即低浓度促进生长,高浓度抑制生长,根的向地性和顶端优势现象都能体现生长素生理作用的两重性,A正确;
B.激素调节是植物生命活动调节的一部分,植物的生长发育过程,在根本上是基因组在一定时间和空间上程序性表达的结果,光照、温度等外界因素可影响植物激素的合成,进而对基因组的表达进行调节,B正确;
C.在“探索生长素类似物促进插条生根的最适浓度”实验中,先进行预实验的目的是缩小浓度范围,减少浪费,C错误;
D.脱落酸的主要作用是抑制细胞分裂,促进叶和果实的衰老和脱落,D正确。
故选C。
12. 下图表示GA(赤霉素)、ETH(乙烯)和IAA(吲哚乙酸)的关系,“+”表示促进,“-”表示抑制,下列有关叙述中,不正确的是()
A. GA和IAA均可促进生长,表现为协同作用
B. GA可以通过抑制IAA氧化酶的活性来降低IAA浓度
C. 由图推测,IAA两重性可能与ETH有关
D. 束缚态IAA可能具有平衡植物体内IAA水平的作用
【答案】
B
【解析】
【分析】
本题的知识点是赤霉素、生长素协调作用机理,旨在考查学生分析题图获取信息的能力及利用题图信息进行推理的能力。
【解答】
A.GA和IAA均可促进生长,表现为协同作用,A正确;
B.GA可以通过抑制IAA氧化酶的活性来抑制IAA转化为氧化产物,使IAA的浓度升高,B错误;
C.由图推测,IAA两重性可能与ETH有关,C正确;
D.束缚态IAA可能具有平衡植物体内IAA水平的作用,D正确。
故选B。
13.将迎春花嫩枝生长状况相同的四组枝条进行如图处理,其中甲保留顶芽,乙、丙、丁切去顶芽,将丙的顶芽放回原位置,丁的顶芽放置在琼脂块上一段时间后将琼脂块置于原顶芽位置。四组枝条均给予相同的单侧光照。下列叙述正确的是()
A. 甲、丙、丁三个枝条的背光侧生长素多于向光侧
B. 最先发育为侧枝的是侧芽4
C. 表现为弯曲生长的是甲、丙、丁
D. 若此实验在黑暗中进行,甲、丙、丁将直立生长
【答案】
D
【解析】
【试题解析】
【分析】
本题考查植物激素对生命活动的调节,意在考查分析、应用知识的能力。
据图分析,甲植株进行对照,表现出向光性。乙植株去掉顶芽,植株即不生长,也不弯曲,但侧芽生长素降低,发育形成枝条。丙植物尖端有感光性,单侧光引起生长素分布不均,背光一侧多,生长素极性向下端运输,使背光一侧生长快,植物表现出弯向光源生长。丁植株去掉顶芽,放置含有生长素的琼脂块,植株直立生长。
【解答】
A.甲、丙三个枝条的背光侧生长素多于向光侧,A错误;
B.最先发育为侧枝的是侧芽2,因为无顶芽,侧芽的生长素浓度降低,促进侧芽发育,B错误;
C.甲、丙表现为弯曲生长,丁直立生长,C错误;
D.若此实验在黑暗中进行,甲、丙、丁将直立生长,D正确。
故选D。
14.为研究赤霉素(GA)和脱落酸(ABA)在种子萌发中的作用,科学家利用拟南芥突变体进行系列实验,实验处理及结果如下表。据实验结果推测,错误的是()
拟南芥
野生型
野生型
突变体1
突变体1
野生型
突变体2
突变体2
处理方式
MS培养基
MS培养基+一定量GA拮抗剂
MS培养基
MS培养基+一定量GA
MS培养基+一定量ABA
MS培养基
MS培养基+一定量ABA
种子萌发与否
--
--
--
A. 突变体1是GA受体异常突变体 B. 突变体2是ABA受体异常突变体
C. 野生型种子萌发时内源ABA含量很低 D. GA与ABA在此过程中有拮抗作用
【答案】
A
【解析】
【分析】
本题考查植物激素作用,意在考查考生能运用所学知识与观点,对某些生物学问题进行解释、推理,做出合理的判断或得出正确的结论。难度一般。
【解答】
A.突变体1在MS培养基中不萌发,在MS培养基+一定量GA中萌发,这说明突变体1是缺乏GA,故突变体1是GA合成过程异常突变体,不是GA受体异常突变体,A错误;
B.由表格结果分析可知,野生型在MS培养基+一定量ABA中会抑制其萌发,而突变体2在在MS培养基+一定量ABA中正常萌发,这说明突变体2是ABA受体异常突变体,B正确;
C.野生型种子在萌发时内部激素会发生变化,ABA含量降低,由野生型在MS培养基上能够萌发也可以推断得知其内源ABA含量很低,C正确;
D.由表格结果分析可知,GA促进萌发,ABA抑制萌发,故GA和ABA在种子萌发过程中有拮抗作用,D正确。
故选A。
15.某研究小组切取菟丝子茎顶端2.5cm长的切段若干,置于培养液中无菌培养一周后,开展生长素(IAA)和赤霉素(GA3)对茎切段伸长的影响及生长素(IAA)对茎切段中乙烯含量的影响的研究,实验结果见下图。下列叙述错误的是( )
A. 菟丝子切段置于培养液中培养一周的目的是排除切段中原有激素的影响
B. 分析上图可知,在一定浓度范围内,IAA和GA3浓度越高促进作用越强
C. 该实验只能说明GA3的作用具有两重性,不能说明IAA的作用具有两重性
D. 当IAA浓度达到一定值后,才促进乙烯的产生,且浓度越高促进作用越大
【答案】
C
【解析】
【分析】
本题考查了植物激素调节的相关知识,意在考查学生对实验结果的处理和分析。
本实验的目的是探究生长素(IAA)和赤霉素(GA3)对茎切段伸长的影响及生长素(IAA)对茎切段中乙烯含量的影响,所以实验的自变量有两个:不同浓度的外源生长素(IAA)和赤霉素(GA3)。因变量有两个:茎切段的伸长量与乙烯含量。
分析图可以得出:IAA和GA3均能促进茎的伸长生长;在一定浓度范围内,IAA和GA3浓度越高促进作用越强;相同浓度时GA3促进效应比IAA大,当生长素的浓度增高到一定值后,才会促进乙烯的产生。IAA促进茎切断伸长的最适浓度为大于50μmol/L,GA3促进茎切断伸长的最适浓度为50μmol/L左右。
【解答】
A.茎切段原有激素对实验结果具有一定的影响,将菟丝子切断置于培养液中培养一周的目的是排除刚切取的切断中原有激素对实验结果的影响,A正确;
B.分析图可以得出的结论是IAA和GA3均能促进茎的伸长生长,在一定浓度范围内,IAA和GA3浓度越高促进作用越强,当GA3的浓度达到250μmol/L时,其促进作用减弱,B正确;
C.图中用IAA处理的茎切段都表现出促进生长,不能体现生长素生理作用的两重性,用不同浓度的GA3处理的组,促进作用先是增加然后减弱,但均为促进作用,也不能体现两重性, C错误;
D.从图中可看出,当生长素的浓度增高到100μmol/L时,才开始有乙烯的产生,且IAA浓度越高促进乙烯生成的作用越大,D正确。
16.叶、花和果实从活的植株脱落过程受激素控制,一般分为三个阶段(如下表)。脱落过程与称为离层的细胞层有关(如下图),相关叙述不正确的是
阶段
叶片中激素的变化
阶段1
幼叶到离层存在生长素浓度梯度,离层对乙烯不敏感,叶片保持
阶段2
老叶中生长素浓度梯度消失,离层对乙烯敏感
阶段3
内源性乙烯促进离层细胞合成、分泌酶X,使细胞壁松驰,叶片脱落
A. 衡量叶片脱落相对速度的指标可以是单位时间叶片脱落数目
B. 叶片中生长素浓度梯度可以改变离层对乙烯的敏感性
C. 内源性乙烯通过影响纤维素酶、果胶酶的合成来影响叶片脱落
D. 抑制生长素合成和喷洒高浓度2,4—D均能促进叶脱落
【答案】
D
【解析】
【分析】
本题考查植物激素的作用,要求考生识记植物激素的作用,意在考查考生的信息获取能力和综合分析能力。
【解答】
A.可以通过单位时间叶片脱落数目来衡量叶片脱落的相对速度,A正确;
B.据表可知:阶段1幼叶到离层存在生长素浓度梯度,此时生长素浓度较高,但离层对乙烯不敏感,阶段2中生长素浓度梯度消失,此时生长素浓度相对较低,离层对乙烯敏感,叶片脱落,所以叶片中生长素浓度梯度可以改变离层对乙烯的敏感性,B正确;
C.酶X可以使细胞壁松弛,叶片脱落,而植物细胞壁的成分主要是纤维素和果胶,故内源性乙烯可能通过影响纤维素酶、果胶酶的合成来影响叶片脱落,C正确;
D.据题干信息无法得出2,4-D浓度与叶片脱落的关系,D错误。
故选D。
17. 研究人员用不同浓度的赤霉素(GA)和生长素(IAA)分别处理某种野草的种子,测量幼苗长出后茎长、根长的实验数据,结果如表所示。下列分析错误的是()
A. 实验目的是探究不同浓度的GA 和IAA 对该野草茎、根生长的影响
B. 欲探究GA和IAA间的相互作用,则需增加用GA+IAA处理种子的实验组
C. 实验结果表明,生长素对该野草幼根生长的生理作用表现出两重性
D. 赤霉素和生长素均不能直接参与植物细胞的代谢活动
【答案】
C
【解析】
【分析】
本题考查植物激素的作用,要求考生识记相关知识,能够根据相关的实验数据推测实验结论,意在考查学生理解能力、分析能力、实验与探究能力及获取信息的能力,能掌握实验设计的思路,并能读取实验数据是解题关键。
由题干信息分析可知,本实验的目的是探究不同浓度的赤霉素(GA)和生长素(IAA)对该种野草茎、根生长的影响,自变量是GA和IAA的浓度,因变量是野草的茎长和根长;由表格数据分析可知,在GA的处理下,野草的茎长随浓度的增加而增加,根长随浓度的增加呈先上升后下降再上升的趋势;在IAA的处理下,野草的茎长随浓度的增加呈先增加后下降趋于稳定的趋势,根长呈下降趋势。
【解答】
A、由分析可知,实验目的是探究不同浓度的GA和IAA对该野草茎、根生长的影响,A正确;
B、欲探究GA和IAA间的相互作用,则需增加用GA+IAA处理种子的实验组,B正确;
C、实验结果表明,生长素对该野草幼根生长的生理作用表现出促进作用,同时随着浓度的增加促进作用在减缓,但根长均高于对照组,故实验中并没有表现出两重性,C错误;
D、赤霉素和生长素均不能直接参与植物细胞的代谢活动,D正确。
故选C。
18.关于植物顶端优势的最新观点认为:来自顶芽的生长素(IAA)通过抑制IPT基因(细胞分裂素合成基因)的表达和促进CKX基因(细胞分裂素氧化酶基因)的表达,降低侧芽细胞分裂素(CK)的水平,从而抑制了侧芽的生长(如图)。依据该观点,下列表述不正确的是()
A. 该观点的核心是顶芽产生IAA运至侧芽直接抑制侧芽生长
B. 根据该观点推测细胞分裂素具有解除顶端优势的作用
C. 根据该观点推测侧枝上的顶芽也会抑制该枝条的侧芽生长
D. 该观点认为植物顶端优势的强弱与激素间的相互作用有关
【答案】
A
【解析】
【分析】
本题考查生长素的运输和生理作用及其作用特性的相关知识,意在考查学生的识记能力和判断能力,运用所学知识综合分析问题的能力。
【解答】
A.该观点的核心是顶芽产生通过抑制IPT基因的表达和促进CKX基因的表达,降低侧芽细胞分裂素(CK)的水平,从而抑制了侧芽的生长,A错误;
B.IAA降低侧芽细胞分裂素(CK)的水平,从而抑制了侧芽的生长,因此推测细胞分裂素具有解除顶端优势的作用,B正确;
C.切除顶芽后,侧枝上的顶芽IPT基因打开,CKX基因关闭,推测侧枝上的顶芽也会抑制该枝条的侧芽生长,C正确;
D.该观点认为植物顶端优势的强弱与激素间的相互作用有关,D正确。
19.拟南芥超矮生型突变体有激素合成缺陷型和激素不敏感型两种。研究者以野生型和某种超矮生型突变体拟南芥为材料,分别用不同浓度赤霉素和生长素处理,实验结果如下。下列叙述正确的是( )
A. 图甲表明,促进野生型拟南芥生长的最适赤霉素浓度是1.5 μM
B. 图乙表明,高浓度的生长素对野生型拟南芥的生长具有抑制作用
C. 实验表明,该种超矮生型突变体对赤霉素和生长素不敏感
D. 实验表明,超矮生型突变体细胞表面一定缺乏赤霉素和生长素的受体
【答案】
C
【解析】
【分析】本题通过实验探究,结合曲线图考查生长素、赤霉素的作用和特点,细胞膜的信息交流功能等知识。着重考查考生的读图能力,以及综合理解、分析、解决问题的能力。本题属于考纲范围内的识记和理解层次的考查,难度一般。解题关键是:1、根据曲线会进行激素最适浓度的判定,会进行激素作用是否具两重性或是否具抑制作用的判定。2、根据曲线分析野生型、突变型拟南芥茎生长出现差异的原因。
【解答】
A.由图甲可知,并未出现野生型拟南芥茎长度的峰值,所以说明野生型拟南芥生长的最适赤霉素浓度大于1.5 μM,故A错误;
B.由图乙可知,与生长素浓度为0时相比,高浓度的生长素使野生型拟南芥的茎长度增加,说明高浓度的生长素对野生型拟南芥的生长具有促进作用,故B错误;
C.实验表明,在不同浓度的赤霉素和生长素的作用下,该种超矮生型突变体的茎长度变化不大,说明其对赤霉素和生长素不敏感,故C正确;
D.突变型拟南芥对赤霉素和生长素不敏感的原因有多种,如细胞表面缺乏相应受体或细胞内相应代谢受阻等。由本实验无法说明,超矮生型突变体细胞表面一定缺乏赤霉素和生长素的受体,故D错误。
故选C。
20.图甲为豌豆苗茎节段赤霉素(GA)合成途径末端图(其中GA1有生物活性,其他无活性),图乙为外源添加生长素(IAA)对离体豌豆苗茎节段GA含量影响图。下列叙述正确的是 ( )
A. 与去除顶芽的豌豆苗相比,保留顶芽的茎节段中GA8的含量较低
B. 给离体豌豆苗茎节段添加IAA,能促进GA20至GA29的合成
C. 若用乙烯处理豌豆苗,茎节段中的GA1含量上升
D. 若去除顶芽后,豌豆苗茎节段伸长,侧芽萌发
【答案】
A
【解析】与去除顶芽的豌豆苗相比,保留顶芽的茎节段有生长素,因此GA8的含量较低,A正确;给离体豌豆苗茎节段添加IAA,能促进GA20、GA1的合成,B错误;若用乙烯处理豌豆苗,茎节段中的GA1含量下降,C错误;若去除顶芽后,豌豆苗茎节段伸长减慢,侧芽萌发,D错误。
21.玉米种子在黑暗中萌发,测定胚芽鞘与幼根中各部分生长素含量,结果如图A所示。切除长势相同的多个玉米胚芽鞘的顶端,然后在其左侧分别放置含有不同浓度生长素的琼脂块,保持在黑暗中12h.胚芽鞘可能向右弯曲(如图B所示),弯曲角度与琼脂块中生长素浓度如图C所示。下列说法正确的是( )
A. 图A的结果说明了生长素的作用具有两重性
B. 调节根尖伸长区细胞伸长生长的生长素来源于胚芽鞘尖端
C. 图B所示的实验在黑暗条件下进行是为了排除光照对实验结果的影响
D. 上述实验说明了种子萌发受生长素、细胞分裂素的共同作用
【答案】
C
【解析】
【分析】
本题通过实验,结合题图考查生长素作用以及作用的两重性,解答本题的关键是分析题图,提取有效信息,如图中只体现生长素于种子萌发的关系、图中没有体现生长素的两重性等信息,结合所学的知识,对选项作出准确的判断。
分析题图:图A表示小麦种子在黑暗中萌发时,胚芽鞘与幼根中各部分生长素含量,在胚芽鞘尖端和根尖生长素含量最多,越靠近胚芽鞘基部生长素含量越少,无高浓度抑制生长的现象,不能体现生长素作用的两重性;图B表示将含有生长素的琼脂块放在切去尖端的胚芽鞘的左侧,胚芽鞘向右弯曲生长,说明生长素是作用是促进生长;图C表示胚芽鞘可弯曲程度与琼脂块中生长素浓度的关系,在一定的范围内,生长素浓度越大弯曲的角度越大,说明生长素促进生长的作用越强,超过一定的浓度后,生长素浓度增加,促进作用减弱,但该图没有体现高浓度生长素抑制生长,因此不能体现生长素作用的两重性。
【解答】
A、图A生长素含量不能说明生长素的两重性,图C中没有体现出高浓度的抑制作用,因此也不能体现生长素作用的两重性,A错误;
B、调节根尖伸长区细胞伸长的生长的生长素来源于根尖的尖端,不来自胚芽鞘尖端,B错误;
C、光能影响生长素的分布,该实验需要在黑暗条件下进行,是为了排除光照对实验结果的影响,C正确;
D、该实验只能说明种子萌发与生长素有关,不能说明种子萌发与细胞分裂素、赤霉素的关系,D错误。
故选C。
22.不同处理对某植物性别分化的影响如表所示,下列叙述正确的是()
处理
结果
完整植株
雌、雄株各占一半
去部分根
雄株占多数
去部分根+施用细胞分裂素
雌株占多数
去部分叶
雌株占多数
去部分叶+施用赤霉素
雄株占多数
A. 根产生的赤霉素能促进雌株形成
B. 叶产生了促进雌株形成的细胞分裂素
C. 若对完整植株施用赤霉素合成抑制剂则雌株数量增多
D. 赤霉素和细胞分裂素对性别分化的作用是不相互对抗的
【答案】
C
【解析】故选:C.
考点: 植物激素的作用.
分析: 由1、2、3组处理的结果比较可知,根产生的细胞分裂素可促进雌株形成;由1、4、5组处理结果可知,叶产生促进雄株形成的赤霉素;若对完整植株使用赤霉素合成抑制剂,则叶片产生的赤霉素含量降低,雄株的数量减少而雌株数量增多;赤霉素和细胞分裂素在单独使用时促进性别分化的效应是相互对抗的,而在混合使用时性别分化的效应是同等的.
解答: 解:A、由1、2、3组处理的结果比较可知,根产生的细胞分裂素可促进雌株形成,A错误;
B、由1、4、5组处理结果可知,叶产生促进雄株形成的赤霉素,B错误;
C、若对完整植株使用赤霉素合成抑制剂,则叶片产生的赤霉素含量降低,雄株的数量减少而雌株数量增多,C正确;
D、赤霉素和细胞分裂素在单独使用时促进性别分化的效应是相互对抗的,而在混合使用时性别分化的效应是同等的,D错误.
故选:C.
点评: 本题考查植物激素的作用及相关知识,意在考查学生的识记能力和知识迁移的能力,试题难度一般.
23.请据图判断下列说法正确的是( )
A. 分析图甲,用①②两个装置进行实验,可了解蚕豆的生长与单侧光的关系
B. 如将装置④放在匀速旋转器的圆心上,其茎的生长情况是直立生长
C. 图乙中A点促进作用,B点也是促进作用,作用效果相同
D. 图甲装置①中,植物茎的远地侧生长素的浓度若为m,则近地侧生长素的浓度范围是大于2m
【答案】
C
【解析】
【分析】
本题的知识点是单侧光照和重力对植物生长的影响即生长素生理作用的两重性,分析题干明确实验目的、实验的自变量是解题的关键,对于实验设计的单一变量原则和对照原则的应用是解题的关键。
【解答】
A.了解蚕豆的生长与光的关系,实验的自变量是否接受单侧光照,蚕豆放置的方向等是无关变量,应保持相同且适宜,因此应选图一中③④两组实验,A错误;
B.如将装置④放在匀速旋转器的圆心上,蚕豆植株只有靠近窗口部位能接受单侧光照,因此会向窗口弯曲生长,B错误;
C.看图可知,A点和B点的纵坐标都位于Y轴的正半轴,纵坐标都为n,作用效果相同,C正确;
D.由于受重力作用的影响,近地侧生长素浓度大于远地侧,茎的近地侧由于生长素浓度高促进生长的作用大于远地侧,因此植物的茎具有负向地性,因此图一装置①中植物茎的远地侧生长素浓度若为m,近地侧生长素浓度应该是大于m,且促进生长的作用大于图中n,即近地侧生长素浓度范围是大于m小于2m,D错误。
故选C。
24. 某研究性课题小组的同学对植物生长素非常有研究兴趣,设计了图1、图2所示实验探究单侧光使胚芽鞘尖端的生长素转移了,还是将生长素分解了。下列说法正确的是()
A. 由图1可知单侧光使生长素分布不均,从而引起胚芽鞘弯曲
B. 如果胚芽鞘的长度关系为c< a=b=d,则单侧光使胚芽鞘尖端的生长素转移了
C. 如果胚芽鞘的长度关系为c< a=b< d,则说明单侧光将生长素分解了
D. 胚芽鞘尖端对胚芽鞘弯曲没有作用,因为弯曲在尖端下面一段
【答案】
A
【解析】
【分析】
本题考查生长素的有关知识;要求学生掌握生长素的产生部位、运输方向及生理作用;并有良好的图形分析能力和运用知识解决生物学问题的能力。
分析题图:本题实验的目的是探究单侧光使胚芽尖端的生长素转移了还是将生长素分解了。若单侧光使胚芽尖端的生长素发生转移,则琼脂块中生长素的含量A=B,C< D,即C< A=B< D,胚芽鞘的长度关系为c< a=b< d;若单侧光将生长素分解了,则琼脂块中生长素的含量A=B,C< D,即C< A=B=D,胚芽鞘的长度关系为c< a=b=d。
【解答】
A.图1中,若单侧光将生长素分解了,则甲和乙的胚芽鞘都应向光弯曲生长,但乙组胚芽鞘直立生长,说明单侧光并没有将生长素分解,而是盖玻片阻挡了生长素的转移,使胚芽鞘直立生长,所以由图1可知单侧光使胚芽尖端的生长素发生转移,即使生长素分布不均匀,从而引起胚芽鞘弯曲,A正确;
B.若单侧光使胚芽尖端的生长素发生转移,则琼脂块中生长素的含量A=B,C< D,即C< A=B< D,胚芽鞘的长度关系为c< a=b< d,B错误;
C.若单侧光将生长素分解了,则琼脂块中生长素的含量A=B,C< D,即C< A=B=D,胚芽鞘的长度关系为c< a=b=d,C错误;
D.胚芽鞘尖端产生的生长素向下运输,促进尖端下部伸长,没有胚芽鞘的尖端,胚芽鞘下部不生长,D错误。
故选A。
25.生长素浓度与所起作用的关系,如图所示,下列相关说法正确的是()
现象
已知条件
相关说法
A
除草剂灭杂草
除草剂是人工合成的生长素类似物
原理是使农作物的生长素浓度处于大于h的状态下
B
水平放置幼苗的根向地生长
根远地侧生长素浓度为f
根近地侧生长素浓度范围为2f~h
C
植物的顶端优势
顶芽的生长素浓度为g
侧芽生长素浓度应该大于2f~h
D
幼苗的向光性生长
茎背光侧生长素浓度为2f
茎向光侧生长素浓度范围为0~f
A. A B. B C. C D. D
【答案】
D
【解析】
【分析】
本题考查生长素作用的相关知识, 意在考查学生的分析曲线图的能力和判断能力, 运用所学知识综合分析问题和解决问题的能力。
在根据题意和图示分析可知单侧光的刺激下,生长素向背光一侧运输,导致背光侧生长素浓度高于向光侧;又生长素生理作用具有双重性, 在一定的范围内, 浓度增大, 促进作用增强; 而超过一定的浓度范围, 则浓度增大, 促进作用反而逐渐减弱, 甚至起抑制作用。
【解答】
A.除草剂是人工合成的生长素类似物, 利用除草剂除草的原理是: 高浓度的生长素能杀死杂草, 使杂草的生长素浓度处于大于h的状态下, A错误;
B.水平放置幼苗的根向地生长,原因是:在重力的作用下,根的近地侧生长素浓度高,抑制根的生长,根的远地侧生长素浓度低促进根的生长,即根近地侧生长素浓度范围为大于h,B错误;
C.植物的顶端优势原因是:顶芽产生的生长素向下运输到侧芽,使得侧芽部位的生长素浓度过高,从而抑制侧芽的生长,故侧芽生长素浓度应该大于h, C错误;
D.幼苗的向光性生长原因是:单侧光照下,茎背光侧生长素浓度高,向光侧浓度低,背光侧生长快,向光侧生长慢,若茎背光侧生长素浓度为2f, 那么茎向光侧生长素浓度范围为0~ f, D正确。
故选D。
26.甲图表示根、芽对生长素的响应,乙图表示水平放置的燕麦幼苗对重力的响应,丙图中的A段表示燕麦胚芽鞘的尖端,B段为伸长区。据图判断下列叙述正确的是()
A. 根比芽对生长素的响应更敏感
B. a处细胞能感受重力刺激导致生长素浓度比b处高
C. 重力刺激是A段产生生长素的必要条件
D. B段的生长素可通过非极性运输运回A段
【答案】
A
【解析】
【分析】
本题结合曲线图和胚芽鞘结构图,考查生长素的相关知识,意在考查考生理解生长素浓度与作用关系的知识要点,把握知识间的内在联系的能力以及识图分析能力,同时考查对实验现象和结果进行解释、分析和处理的能力。
【解答】
A.甲图中的两条曲线即体现了生长素的两重性,且根比芽对生长素更敏感,A正确;
B.受重力的影响,生长素发生横向运输,a侧比b侧生长素浓度高,B错误;
C.生长素可在胚芽鞘的尖端产生,与是否存在重力刺激无关,C错误;
D.非极性运输发生在成熟组织的韧皮部,胚芽鞘A段的生长素通过极性运输到B段,不能反过来,D错误。
故选A。
27.研究人员用不同浓度的生长素(IAA)、赤霉素(GA3)对野牛草种子进行浸种处理,两种激素的每组浓度均设置3个重复。待种子萌发后对幼苗地上部分与地下部分的生长情况进行测定,测定结果如图所示。下列叙述中错误的是()
A. 应以蒸馏水浸种处理作为对照组,以3个重复的平均值作为测定值
B. 在野牛草幼苗的生长过程中,IAA和GA3均不直接参与细胞代谢
C. GA3主要促进幼苗茎的生长,IAA主要促进幼苗根的生长
D. 实验结果表明IAA、GA3对野牛草幼苗的生长调控均具有两重性
【答案】
D
【解析】
【分析】
本题考查植物激素的相关知识点,从图中获取相关信息,理解植物激素的两重性是解题的关键。
【解答】
A.该实验探究不同浓度的植物激素对幼苗生长情况的影响,因此需要设置空白对照,需用蒸馏水浸种处理,并且以3个重复组的平均值作为测定值来减少实验的偶然误差,A正确;
B.生长素和赤霉素作为植物激素,只是调节植物的生命活动,并不直接参与细胞代谢,B正确;
C.根据实验结果,与对照组相比可以发现,赤霉素主要使幼苗茎段长度伸长,生长素主要使根的长度伸长,C正确;
D.两重性指低浓度促进生长,高浓度抑制生长,但该实验所探究的浓度与对照组相比,均体现了促进作用,因此不能表明IAA、GA3对野牛草幼苗的生长调控均具有两重性,D错误。
故选D。
28.生长素的具体作用机理是:生长素以扩散作用通过细胞壁,与细胞膜上的受体结合,通过进一步信号传递促进质子泵基因的表达,质子泵是细胞膜上转运H+的载体,被活化的质子泵可催化ATP水解,将H+从膜内转运到膜外,使细胞壁酸化,酸化后的细胞壁变得松弛而有利于伸展。下列相关叙述正确的是( )
A. 生长素是在相应腺体中由色氨酸经过一系列反应转变形成的
B. 生长素是一种信号分子,直接参与质子泵基因的表达过程
C. H+从膜内转运到膜外的方式是主动运输,质子泵兼具酶和载体的功能
D. 生长素的化学本质不是蛋白质,其本身的合成不受基因组的控制
【答案】
C
【解析】
【分析】
本题主要考查生长素生理作用的相关知识,意在考查考生理解能力。
【解答】
A.生长素是在植物体内特定的植物细胞中由色氨酸经过一系列反应转变形成的,A错误;’
B.生长素是一种信号分子,不直接参与质子泵基因的表达过程,而是起到调节作用,B错误;
C.由题干信息可知,H+从膜内转运到膜外的方式是主动运输(消耗ATP水解释放的能量),质子泵兼具酶和载体的功能,C正确;
D.虽然生长素的化学本质不是蛋白质,但其本身的合成也受基因组的控制(通过控制酶的合成控制代谢途径而间接控制性状),D错误。
故选C。
29.隐花色素(CRY1)是一种能感受光的受体,可介导光信号在植物体内传导来发挥作用。某研究小组将野生型及无法合成CRY1的突变型拟南芥种子,分别放在MS培养基和含有不同浓度脱落酸(ABA)的MS培养基中,置于适宜条件下培养一段时间后测得种子的发芽率如图。下列叙述正确的是( )
A. 根据实验结果可推测CRY1抑制种子的萌发
B. 在一定浓度范围内,ABA浓度与发芽率呈负相关
C. 该实验的自变量是MS培养基中不同的ABA浓度
D. 该实验需在黑暗条件下进行,从而测得种子的发芽率
【答案】
B
【解析】解:A、野生型种子中含有CRY1,其发芽率比CRY1突变体的发芽率要高,可推测CRY1促进种子的萌发,A错误;
B、在一定浓度范围内,ABA浓度与发芽率呈负相关,B正确;
C、该实验的自变量是MS培养基中不同的ABA浓度和拟南芥种子的种类,C错误;
D、由于实验中CRY1是能够感受光的受体,为保持无关变量一致且适宜,要将拟南芥种子置于适宜的光照条件下培养,D错误。
故选:B。
根据题文分析,本题探究ABA与隐花色素CRY1对拟南芥种子的萌发的影响,图中显示本题有两个自变量分别是添加不同浓度ABA的培养基和拟南芥种子的种类。由于CRY1是能够感受光的受体,故该实验应在适宜的光下进行。从图中可以看出,在添加不同浓度的ABA的MS培养基与不添加ABA的MS培养基中种子的萌发率都有降低,说明ABA能够抑制种子的萌发率。
本题结合柱形图,主要考查植物激素调节的相关知识,对于探究实验题中要注意分析实验组与对照组,以及实验组之间的对比。
30.“淀粉—平衡石假说”认为植物依靠富含“淀粉体”的平衡石细胞感受重力的刺激。当重力方向发生改变时,平衡石细胞中的“淀粉体”就会沿着重力方向沉降,引起植物体内一系列信号分子的改变,如通过影响生长素的运输导致生长素沿着重力刺激的方向不对称分布,从而造成重力对植物生长的影响。下列有关叙述错误的是( )
A. 富含“淀粉体”的细胞可感受重力的方向
B. “淀粉体”能促进重力信号转换成运输生长素的信号
C. 茎的近地侧生长素分布较多,细胞生长快,使茎背地生长
D. 根的近地侧生长素分布较多,细胞生长快,使根向地生长
【答案】
D
【解析】由题干信息可知,植物依靠富含“淀粉体”的平衡石细胞感受重力的刺激,当重力方向发生改变时,平衡石细胞中的“淀粉体”就会沿着重力方向沉降,A正确;
由题干可知,平衡石细胞中的“淀粉体”会沿着重力方向沉降,引起植物体内一系列信号分子的改变,如通过影响生长素的运输导致生长素沿着重力刺激的方向不对称分布,说明“淀粉体”能促进重力信号转换成运输生长素的信号,B正确;
由于受重力影响,茎的近地侧生长素浓度高于远地侧,生长较远地侧快,C正确;
高浓度生长素对植物根生长有抑制作用,根的近地侧生长素分布较多,细胞生长受抑制,根的远地侧生长素分布较少,细胞生长快,使根向地生长,D错误。
二、填空题(本大题共5小题,共40.0分)
31.阳生植物受到周围植物遮蔽时,茎伸长速度加快,使株高和节间距增加,叶柄伸长,这种现象称为避阴反应,而阴生植物通常无此反应。
(1)自然光被植物滤过后,其中红光(R)/远红光(FR)的值会下降,原因是______________________。R/FR的变化会引起植物的避阴反应,从适应环境的角度分析其生理意义:_______________。
(2)研究发现,光敏色素可使植物感知其他植物的遮蔽。现有野生型和光敏色素B突变型(缺乏有相关功能的光敏色素B)拟南芥若干,利用这两种拟南芥验证光敏色素B能使植物具有避阴反应,请用表格写出实验设计思路并预测实验结果。
(3)光敏色素B可感知R/FR的变化,调控某些基因表达,如激活生长素(IAA)、赤霉素(GA)合成相关基因的转录,促进茎秆伸长。GA还可作用于D蛋白(抑制植物生长蛋白),参与植物的避阴反应。
①依据上述信息,完善避阴反应中相关物质的相互关系及作用模式图。方框中选填“IAA”“GA”“D蛋白”,括号中选填“+”“-”(+表示促进,-表示抑制)。
②研究发现乙烯也会参与多种植物的避阴反应,其功能的实现部分依赖于提高植物对赤霉素信号的敏感度,试推测其可能的机制:______________________________________。
(4)综合以上植物避阴反应的机理,说明植物生长发育的调控是由__________________共同完成的。
【答案】
(1)植物叶片中的叶绿素吸收红光 有利于捕获更多的光,以提高植物遮阴时的光合作用强度,为生长发育提供物质、能量
(2)如表所示
植物(拟南芥)
正常光下(不遮阴)
遮阴
野生型
茎伸长不明显(无避阴反应)
茎明显伸长(有避阴反应)
光敏色素B突变型
茎伸长不明显(无避阴反应)
茎伸长不明显(无避阴反应)
(3)①如图所示
②提高了GA与受体结合的能力(或促进了GA信号转导途径的某个环节)
(4)基因表达调控、激素调节和环境因素调节
【解析】(1)叶片中的叶绿素进行光合作用时主要吸收红光和蓝紫光,因此自然光被植物滤过后,其中红光(R)/远红光(FR)的值会下降。R/FR的变化会引起植物的避阴反应,这有利于植物捕获更多的光,以提高植物遮阴时的光合作用强度,为生长发育提供物质、能量。(2)由题意知,该实验是验证光敏色素B能使植物具有避阴反应,则实验的自变量是拟南芥的种类、是否遮阴,因变量是植物是否具有避阴反应。
32.请回答下列有关植物激素的问题。
(1)当棉花生长到一定高度后,棉农常常会摘掉其顶芽,目的是解除________,促进侧芽发育成枝条。
(2)番茄果实成熟过程中,乙烯释放量、果实色素积累及细胞壁松弛酶活性变化规律如图1。从该图可得出乙烯的生理作用是能促进_________________以及番茄果实成熟。
(3)赤霉素促进茎的伸长主要与细胞壁的伸展性有关。有人进行了CaCl2和赤霉素对某植物种子胚轴生长速率影响的实验,结果如图2所示。由图分析可知,一定浓度的CaCl2溶液对细胞壁的伸展起_________作用;加入赤霉素溶液的时间在图中的______(A点、B点、C点)。根据上述实验分析赤霉素促进茎伸长的可能原理是________________________。
(4)生长素促进根系生长的最适宜浓度要比茎低得多,稍高浓度的生长素能促进乙烯的生物合成,从而抑制了根的伸长,这说明生长素的作用具有____。生长素的化学本质是 ______。
(5) 生长素在植物的幼叶和幼根中,只能从形态学上端运输到下端,这称为________运输。
(6) 科学家研究发现紫外光可以抑制植物生长,原因是紫外线增加了植物体内吲哚乙酸氧化酶的活性,从而促进了生长素氧化为3-亚甲基氧代吲哚,而后者没有促进细胞伸长的作用。现在提供生长状况相同的健康的小麦幼苗若干作为实验材料,请完成下列实验方案,以验证紫外线抑制植物生长与生长素的氧化有关。
步骤1:将小麦幼苗平均分为甲组和乙组。
步骤2:给予甲组适宜强度的可见光光照,给予乙组----______________________________光照。
步骤3:观察两组幼苗的生长状况和高度,并测量_________________的含量。
预测实验结果:①甲组植物生长高于乙组
② ________________________________________________________。
【答案】
(1)顶端优势
(2)细胞壁松弛酶活性升高、果实色素积累
(3)抑制 B点 赤霉素降低了细胞壁上Ca2+的浓度
(4)两重性 吲哚乙酸
(5)极性
(6)同等强度的可见光和一定强度的紫外光 两组植株中3—亚甲基氧代吲哚 甲组中3—亚甲基氧代吲哚含量少于乙组
【解析】
【分析】
本题考查植物激素的作用,意在考查考生的识图能力和理解所学知识要点,把握知识间内在联系,形成知识网络结构的能力;能运用所学知识,准确判断问题的能力。
【解答】
(1)当棉花生长到一定高度后,棉农常常会摘掉其顶芽,目的是解除顶端优势,促进侧芽发育成枝条。
(2)从图1可得出乙烯的生理作用是能促进细胞壁松弛酶活性升高、果实色素积累以及番茄果实成熟。
(3)由图分析可知,加入CaCl2后,种子胚轴生长速率减小,说明一定浓度的CaCl2溶液对细胞壁的伸展起抑制作用;B点后,种子胚轴生长速率加快,因此加入赤霉素溶液的时间在图中的B点。从图2可知,赤霉素促进茎伸长的原理可能是赤霉素降低了细胞壁上Ca2+的浓度。
(4)生长素促进根系生长的最适宜浓度要比茎低得多,稍高浓度的生长素能促进乙烯的生物合成,从而抑制了根的伸长,这说明生长素的作用具有两重性。生长素的化学本质是吲哚乙酸。
(5)生长素在植物的幼叶和幼根中,只能从形态学上端运输到下端,这称为极性运输。
(6)本实验的目的是验证紫外线抑制植物生长与生长素的氧化有关,因此自变量是有无紫外线照射,因变量是植物生长状况和幼苗中3-亚甲基氧代吲哚含量,实验步骤为:
步骤1:将小麦幼苗平均分为甲组和乙组。
步骤2:给予甲组适宜强度的可见光光照,给予乙组同等强度的可见光和一定强度的紫外光光照。
步骤3:观察两组幼苗的生长状况和高度,并测量两组植株中3—亚甲基氧代吲哚的含量。
预测实验结果:
①甲组植物生长高于乙组;
②甲组中3—亚甲基氧代吲哚含量少于乙组。
33.某实验小组进行了“探究IAA促进扦插枝条生根的最适浓度,并验证生长素的两重性”实验。下图为某花卉植物扦插枝条经不同浓度IAA浸泡30min后的生根结果(新生根粗细相近),对照组为不加IAA的清水。请分析回答:
(1)生长素在芽、幼叶、幼根中的运输属于极性运输,这种运输的方向是 ,通常选择 枝条作为该实验的材料。
(2)四组实验中,诱导茎细胞分化出根原基最有效的IAA浓度为 ,浓度为500mg/L的IAA对生根具有 (填“抑制”或“促进”)作用,实验结果说明该实验小组未进行 。
(3)实验中不同浓度的IAA浸泡时最好在具有一定湿度遮阴的室内原因为 ,若要继续探究生长素促进幼根生长的机理,可取幼根生长旺盛处作 (填“横切”或“纵切”)制成装片,用显微镜观察、测量细胞、比较得出结论。具有与其相似机理的另一种植物激素为 。
(4)该实验在秋季完成,植株培育过程中部分叶片发黄脱落,从激素调节的角度看,原因可能是 。
【答案】
(1)从形态学上端运输到形态学下端;生长旺盛的一年生
(2)300mg/L;促进;预实验
(3)避免干燥、炎热环境改变IAA溶液的浓度;纵切;赤霉素
(4)脱落酸促进叶的衰老和脱落
【解析】
【分析】
本题考查“探究IAA促进扦插枝条生根的最适浓度,并验证生长素的两重性”实验相关知识,意在考查学生对知识的理解和记忆能力。
【解答】
(1)生长素在芽、幼叶、幼根中的运输属于极性运输,这种运输的方向是从形态学上端运输到形态学下端,通常选择生长旺盛的一年生枝条作为该实验的材料。
(2)四组实验中,诱导茎细胞分化出根原基最有效的IAA浓度为300mg/L,浓度为500mg/L的IAA对生根具有促进作用,实验结果说明该实验小组未进行预实验。
(3)为了避免干燥、炎热环境改变IAA溶液的浓度,实验中不同浓度的IAA浸泡时最好在具有一定湿度遮阴的室内,若要继续探究生长素促进幼根生长的机理,可取幼根生长旺盛处作纵切制成装片,用显微镜观察、测量细胞、比较得出结论。赤霉素具有与IAA相似机理。
(4)该实验在秋季完成,植株培育过程中部分叶片发黄脱落,从激素调节的角度看,原因可能是脱落酸促进叶的衰老和脱落。
故答案为:
(1)从形态学上端运输到形态学下端;生长旺盛的一年生
(2)300mg/L;促进;预实验
(3)避免干燥、炎热环境改变IAA溶液的浓度;纵切;赤霉素
(4)脱落酸促进叶的衰老和脱落
34.青鲜素能抑制植物细胞生长与分裂从而抑制发芽,被用于蔬菜和水果的保鲜;对青鲜素毒害性进行了检测,结果如图甲。乙烯促进离层区(如图乙)细胞合成和分泌酶X,酶X能够水解离层区细胞的细胞壁导致叶柄脱落;叶柄离层区细胞两侧(近基端和远基端)的生长素浓度与叶片脱落关系如图丙。请回答:
(1)细胞分裂素能促进______,促进萌发,可用于收获后农产品的储藏保鲜。
(2)根据图甲可知,浓度______ 以下,青鲜素几乎没有毒性。
(3)根据酶 X 的生理作用分析,它可能是______酶和______酶。
(4)根据图丙可知,当远基端生长素浓度_____________近基端生长素浓度时,叶柄脱落。生长素在植物体内的跨膜运输方式是______,结合对图丙的分析,可得出叶柄内生长素的运输对乙烯合成起______作用。经过一系列反应可转变成生长素的氨基酸是______。
【答案】
(1)细胞分裂
(2)30mg/L
(3)纤维素;果胶
(4)小于或等于;主动运输;促进;色氨酸
【解析】
【分析】
本题综合考查植物激素的相关知识,意在考查考生能理解所学知识的要点,把握知识间的内在联系的能力;能运用所学知识与观点,通过比较、分析与综合等方法对某些生物学问题进行解释、推理,做出合理的判断或得出正确的结论的能力。
分析图解:甲图可以看出,浓度30mg/L以下,变异细胞基本为0,说明青鲜素几乎没有毒性;但是青鲜素30mg/L之后,随着浓度增加,毒性在增加。
根据图丙可知叶柄脱落时,远基端生长素浓度小于或等于近基端生长素浓度;由于生长素在叶柄内是从远基端向近基端进行主动转运的,所以生长素运输过程对乙烯的合成是能起促进作用的。
【解答】
(1)细胞分裂素的作用主要是促进细胞分裂,促进萌发,可用于收获后农产品的储藏保鲜。
(2)图甲中,青鲜素30mg/L之后,随着浓度增加,毒性在增加,但是在该浓度以下,几乎是没有毒性,故在蔬菜和水果的保鲜中应该考虑青鲜素的使用浓度。
(3)酶X是通过水解离层区细胞的细胞壁导致叶柄脱落,而细胞壁的主要成分是纤维素和果胶,因此酶X可能是纤维素酶和果胶酶。
(4)根据图丙可知叶柄脱落时,远基端生长素浓度小于或等于近基端生长素浓度;由于生长素在叶柄内是从远基端向近基端进行主动运输的,所以生长素运输过程对乙烯的合成是能起促进作用的。经过一系列反应可转变成生长素的氨基酸是色氨酸。
35.如请回答下列与生长素有关的一些问题。
(1)从图甲中可以看出,对茎促进最合适的生长素浓度,对根表现为______,说明生长素的作用特点:______。
(2)从图乙中可以读到的信息,在生产实践中有什么应用请举一例:______。
(3)从图丙中可以读到以下信息:曲线中H点表示促进生长最适浓度为g,在OH段随生长素浓度增高,______,HC段随生长素浓度增高,______。
(4)若植物幼苗出现向光性,且测得其向光一侧生长素浓度为m,则其背光一侧生长素浓度范围应为:______。
(5)若植物水平放置,表现出茎的背地性,且测得其茎的近地侧生长素浓度为2m,则茎的远地侧生长素浓度范围应为:______。
(6)若植物水平放置,如果图丙表示作用于根的生长素浓度,根的近地侧生长素浓度范围是______,远地侧生长素浓度为______。
【答案】
(1)抑制;具有两重性,低浓度促进,高浓度抑制,不同植物器官对生长素敏感性不同(2)可以在水稻田里面使用适宜浓度的生长素或生长素类似物,促进水稻的生长,抑制双子叶杂草生长
(3)促进作用增强;促进作用减弱
(4)大于m,小于2m
(5)小于m
(6)大于i;大于0小于i
【解析】
【分析】
本题主要考查植物生命活动调节的有关知识,解答本题的关键是掌握生长素的生理作用、植物的不同器官对生长素的敏感性,并能准确理解图示曲线包含的信息,具有一定的分析综合能力。
【解答】
(1)由图可知,对茎促进最合适的生长素浓度是10-4mol/L,在此浓度下,对根表现为抑制作用。由此说明生长素的生理作用具有两重性,低浓度促进生长,高浓度抑制生长;不同植物器官对生长素敏感性不同。
(2)由图乙可知,双子叶植物比单子叶植物对生长素敏感,可以在水稻田里面使用适宜浓度的生长素或生长素类似物,促进水稻的生长,抑制双子叶杂草生长。
(3)分析丙图可知,曲线中H点的生长素浓度为促进生长最适浓度为g,在OH段随生长素浓度增高,促进作用增强,HC段随着生长素浓度增高,促进作用减弱。
(4)若植物幼苗出现向光性,背光一侧面生长素浓度高于向光侧,且背光侧促进生长效应大于向光侧,当向光侧的生长素浓度为m时,背光面生长素浓度范围应大于m,小于2m。
(5)若植物水平放置,表示出茎的背地性,近地一侧的生长素浓度大于远地侧,且近地侧促进生长的效应大于远地侧,若测得其茎的近地侧生长素浓度为2m,则茎的远地侧生长素浓度范围应小于m。
(6)若植物水平放置,如果图丙表示作用于根的生长素浓度,根的近地侧生长素高于远地测,近地侧表现为抑制作用,远地测表现为促进作用,则近地侧的生长素浓度范围是大于i,远地侧生长素浓度范围小于i。
故答案为:
(1)抑制;具有两重性,低浓度促进,高浓度抑制,不同植物器官对生长素敏感性不同
(2)可以在水稻田里面使用适宜浓度的生长素或生长素类似物,促进水稻的生长,抑制双子叶杂草生长
(3)促进作用增强;促进作用减弱
(4)大于m,小于2m
(5)小于m
(6)大于i;大于0小于i
班级 姓名 学号 分数
第5章 植物生命活动的调节
能力提升练
(时间:90分钟,满分:100分)
一、选择题(本题共30小题,每小题2分,共60分。)
1.下列关于植物激素的叙述中,正确的有几项()
①植物体内不同的腺体能够分泌不同的激素,脱落酸能促进叶片和果实的衰老与脱落
②生长素具有极性运输的特点,缺乏氧气会影响植物体内生长素的极性运输
③乙烯可以促进苹果和香蕉等果实的生长发育和成熟
④植物激素能够给细胞传达一种调节代谢的信息
⑤植物横放状态下茎的弯曲生长体现了生长素的两重性
⑥植物激素的形成可体现基因对生物性状的间接控制
⑦用适宜浓度的生长素溶液处理番茄的花就能得到无子番茄
A. ②④⑥ B. ③⑤⑦ C. ②④⑥⑦ D. ①③⑥⑦
【答案】
A
【解析】
【分析】
本题考查植物激素的作用,要求考生识记五大类植物激素的产生、分布和功能,掌握植物生长调节剂在生产实践中的应用及实例,能结合所学的知识准确解题。五类植物激素的比较:
名称
合成部位
存在较多的部位
功能
生长素
幼嫩的芽、叶、发育中的种子
集中在生长旺盛的部位
既能促进生长,也能抑制生长;既能促进发芽,也能抑制发芽;既能防止落花落果,也能疏花蔬果
赤霉素
未成熟的种子、幼根和幼芽
普遍存在于植物体内
①促进细胞伸长,从而引起植株增高②促进种子萌发和果实发育
细胞分裂素
主要是根尖
细胞分裂的部位
促进细胞分裂
脱落酸
根冠、萎蔫的叶片
将要脱落的器官和组织中
①抑制细胞分裂②促进叶和果实的衰老和脱落
乙烯
植物的各个部位
成熟的果实中较多
促进果实成熟
【解答】
①植物体内没有特定腺体,植物激素是由特定部位产生的,①错误;
②生长素具有极性运输的特点,其运输方式是主动运输,需要消耗能量,因此缺乏氧气会影响植物体内生长素的极性运输,②正确;
③乙烯可以促进果实的成熟,但不能促进果实的生长发育,③错误;
④植物激素是一种信号分子,其能够给细胞传达一种调节代谢的信息,④正确;
⑤植物横放状态下茎的弯曲生长只体现了生长素的促进作用,没有体现抑制作用,因此不能体现生长素作用的两重性,⑤错误;
⑥植物激素的形成主要是因为基因通过对酶的控制进而控制生物性状的,属于基因对生物性状的间接控制,⑥正确;
⑦用适宜浓度的生长素溶液处理未授粉的雌蕊柱头才能得到无子番茄,⑦错误。
故选A。
2.为探究生长调节物质CFM对IAA的极性运输是否有抑制作用,取豌豆幼苗茎切段进行对照实验,实验组设计如图所示。下列叙述错误的是()
A. 实验组豌豆幼苗茎切段形态学上端朝上,对照组豌豆幼苗茎切段形态学上端朝下
B. 对照组羊毛脂中不含CFM
C. 可用放射性同位素标记IAA作为测试指标
D. 若受体中IAA含量与对照组相比明显减少,则说明CFM对极性运输有抑制作用
【答案】
A
【解析】
【分析】
本题考查探究实验”生长调节物质CFM对IAA的极性运输是否有抑制作用“的相关知识,难度一般。
【解答】
A、豌豆幼苗茎切段形态学上、下端属于无关变量,各组应该相同且适宜,即都是形态学上端朝上,A错误;
B、该实验的自变量是有无生长调节物质CFM,所以对照组羊毛脂中不含CFM,B正确;
C、受体中IAA含量的多少,可作为CFM对IAA的极性运输是否有抑制作用的测试指标,故可用放射性同位素标记IAA作为测试指标,C正确;
D、若受体中IAA含量与对照组相比明显减少,则说明CFM对极性运输有抑制作用,D正确。
故选A。
3.在植物的抗冷胁迫过程中,脱落酸(ABA)起到关键的作用。为探究一定浓度范围内的ABA对不同品系番茄幼苗叶片在抗冷胁迫中的影响,研究人员进行的相关实验结果如图。(注:相对电导率可反映细胞膜受损程度,细胞膜受损越大,相对电导率越大)下列分析正确的是()
A. 植物细胞利用脱落酸氧化分解增加产热,从而提高抗寒能力
B. 本实验的自变量是脱落酸浓度和温度,因变量是相对电导率
C. 因番茄品系710最低相对电导率低于品系704,故其对ABA反应敏感性更大
D. 图中ABA浓度对番茄幼苗叶片的抗冷胁迫具有促进作用
【答案】
D
【解析】
【分析】
略。
【解答】
脱落酸是植物激素,起调节作用,不作为能源物质供能,A错误;本实验的自变量是脱落酸浓度和番茄品系,B错误;因番茄品系710在较低ABA浓度时相对电导率(细胞膜受损程度)就开始快速下降,所以对ABA反应更敏感,C错误;图中ABA浓度对应电导率(细胞受损程度)都低于0浓度对应的电导率(细胞受损程度),所以对番茄幼苗叶片的抗冷胁迫具有促进作用,D正确。
4.下列关于植物激素和植物生长调节剂的叙述合理的是()
A. 探索2,4-D促进插条生根的最适浓度时,需先做预实验以检验实验设计的科学性和可行性
B. 植物激素能给细胞传达一种调节代谢的信息,其调节作用都具有两重性
C. 细胞分裂素、脱落酸、乙烯利等植物激素可以共同调节植物的生命活动
D. 缺氧条件不会影响植物体内生长素的极性运输和非极性运输
【答案】
A
【解析】
【分析】
本题考查植物激素和植物生长调节剂的相关知识,意在考查考生的理解和记忆能力。
【解答】
A.探索2,4-D促进插条生根的最适浓度时,需先做预实验以检验实验设计的科学性和可行性,A正确;
B.植物激素的调节作用并不是都具有两重性,B错误;
C.乙烯利是植物生长调节剂,不是植物激素,C错误;
D.缺氧条件下能量供应减少,会影响植物体内生长素的极性运输(属于主动运输过程),D错误。
故选A。
5.科研人员将拟南芥幼苗分别置于含一定浓度的 ACC(乙烯前体,分解后产生乙烯)、IAA和二者的混合培养液中培养,发现几组实验都能够抑制根的生长。为了进一步探究乙烯如何抑制根的生长,科研人员又将拟南芥幼苗分别放在含有不同浓度ACC培养液中培养,测得IAA的含量随着ACC浓度的增加而增加。下列关于实验分析不正确的是()
A. 乙烯和生长素都能抑制根生长,说明两者具有协同作用
B. 两种激素单独处理和混合处理的探究实验,需要设置4组
C. 还可增设用生长素极性运输阻断剂,培养拟南芥幼苗的实验
D. 综合分析,乙烯有可能通过促进IAA的合成来抑制根生长
【答案】
A
【解析】
【分析】
本题考查了乙烯和生长素之间的关系,意在考查考生识记所列知识点,并能运用所学知识做出合理判断或正确结论的能力。
【解答】
A.低浓度的生长素促进生根,高浓度的生长素抑制生根,不能说明乙烯和生长素具有协同作用,A错误;
B.两种激素单独处理和混合处理的探究实验,需要设置4组,还应有一组空白对照组,B正确;
C.还可增设用生长素极性运输阻断剂,培养拟南芥幼苗的实验,C正确;
D.综合分析,IAA的含量随着ACC浓度的增加而增加,则乙烯有可能通过促进IAA的合成来抑制根生长,D正确。
6.留树保鲜是通过延迟采收来保持果实品质的一项技术。喷施赤霉素和2,4-D对留树保鲜过程中柑橘的落果率和果实内源脱落酸含量的影响如图所示。下列有关分析错误的是()
A. 喷施赤霉素和2,4-D能有效降低留树保鲜过程中的落果率
B. 留树保鲜过程中赤霉素与2,4-D对落果的调控具有协同作用
C. 喷施赤霉素和2,4-D能延缓留树保鲜过程中果实脱落酸含量的升高
D. 赤霉素、2,4-D与内源脱落酸对落果的调控有协同作用
【答案】
D
【解析】
【分析】
本题考查植物激素的相关知识,意在考查学生理解所学知识的要点,把握知识间的内在联系的能力以及识图分析能力。
【解答】
A.由甲图可知,与清水组相比,喷施赤霉素和2,4-D能有效降低留树保鲜过程中的落果率,A正确;
B.赤霉素和2,4-D都能有效降低留树保鲜过程中的落果率,且赤霉素+2,4-D组效果更加明显,即二者在该过程中具有协同作用,B正确;
C.由乙图可知,与清水组相比,喷施赤霉素和2,4-D能延缓留树保鲜过程中果实脱落酸含量的升高,C正确;
D.由以上分析可知,赤霉素、2,4-D与内源脱落酸对落果的调控有拮抗作用。综上所述,D错误,ABC正确。
故选D。
7.研究人员在苹果植株开花后用各种不同溶液喷洒苹果花序,研究GA4/7(赤霉素)和BA(细胞分裂素类似物)对苹果果实发育的影响是否有协同作用(说明:协同作用是指两种或多种物质共同作用,其效果比每种物质单独起作用的效果之和还要大的现象)。实验结果如图所示(CK为对照组)。下列叙述正确的是()
A. 对照组果实发育与各实验组基本同步,原因是胚能产生多种激素
B. 赤霉素和细胞分裂素均能促进果实发育,但两者无协同作用
C. 赤霉素对苹果细胞分裂的促进作用大于细胞分裂素
D. 对照组的处理是开花后不对苹果花序喷洒溶液
【答案】
A
【解析】
【分析】
本题以图示形式考查植物激素相关知识,意在考查考生对知识点的理解掌握程度。
【解答】
A.对照组果实发育与各实验组基本同步,原因是胚能产生多种激素,A正确;
B.由图分析可知,无论是赤霉素和细胞分裂素类物质的果实体积都比CK对照组的大,说明赤霉素和细胞分裂素具有促进果实发育的作用,因为二者在一起作用更明显,所以二者之间有协同作用,B错误;
C.细胞分裂素促进细胞分裂,赤霉素促进细胞伸长,C错误;
D.对照组应不添加GA4/7(赤霉素)和BA(细胞分裂素类似物),但等开花后应用等量的蒸馏水喷洒苹果花序,D错误。
8.为探究乙烯(ACC为乙烯的供体)是否也与生长素一样会影响微型月季茎的生长,两组同学分别做了如图所示甲、乙两组实验。月季茎段在分组处理前均先在清水中浸泡一段时间,实验结束后人们对两组月季茎段生长进行测量后发现,实验乙对照组茎段生长量与实验甲空白对照基本相似,10μmol/L组与Y浓度组生长量相似,100μmol/L组与X浓度组生长量相似。根据实验结果分析,下列相关叙述正确的是()
A. 茎段在分组处理前先在清水中浸泡一段时间是为了做前后对照
B. X浓度、Y浓度和Z浓度之间大小的关系是X>Y,X>Z,Z>Y
C. 实验甲的结果说明生长素对茎和侧芽的生长均具有两重性
D. 乙烯影响茎生长的作用可能是通过影响生长素的合成实现的
【答案】
D
【解析】
【分析】
本题结合柱形图和曲线图,考查生长素的作用及作用的两重性、生长素类似物在生产实践中的应用,要求考生掌握生长素的作用及其在生产实践中的应用,能分析题图提取有效信息准确判断,属于考纲理解和应用层次的考查。
根据实验甲可知,在三种浓度的生长素中,X浓度下的侧芽生长量小于空白对照时的生长量,Y和Z浓度下的侧芽生长量大于空白对照时的生长量,且Z浓度下侧芽生长效果最佳,Y浓度下侧芽生长效果次之。说明X浓度的生长素对侧芽生长具有抑制作用;Y和Z浓度的生长素对侧芽生长具有促进作用。
生长素的生理作用具有两重性,即低浓度促进生长,高浓度抑制生长。
在促进生长浓度中有促进生长的最适浓度,高于或低于最适生长浓度存在两个浓度(一大一小)对生长效应相同。由此可以得出起抑制作用的X浓度应该大于起促进作用的Y和Z浓度。但Y和Z浓度大小不能确定。
根据实验乙可知:乙烯影响茎生长的作用可能是通过影响生长素的合成实现的。
【解答】
A.茎段在分组处理前先在清水中浸泡一段时间是为了去除内源性激素,A错误;
B.据分析可知,X浓度、Y浓度和Z浓度之间大小的关系是X>Y,X>Z,Y与Z之间大小关系不确定,B错误;
C.实验甲的结果说明生长素对茎的生长具有两重性,但不能说明对侧芽生长的影响,C错误;
D.实验说明乙烯影响茎生长的作用可能是通过影响生长素的合成实现的,D正确。
9.丝瓜为雌雄同株异花植物,将刚萌发的丝瓜种子先在下表5种溶液中浸泡24小时,然后种植。比较最初的雌花与雄花平均数及比例如下表所示,错误的分析是()
处理
雄花
雌花
比值(雄花∶雌花)
水(对照)
21.1
3.8
5.6
赤霉素(100毫克/升)
4.7
4.7
1.0
CP(100毫克/升)
6.2
6.8
0.9
乙烯利(1000毫克/升)
19.6
3.7
5.3
整形素(10毫克/升)
33.1
1.2
27.6
A. 赤霉素对丝瓜花的性别分化影响最小
B. 该实验浓度下的乙烯利对丝瓜花性别分化影响不大
C. 该实验浓度下的赤霉素、CP有利雌花的形成
D. 激素能影响丝瓜花的性别分化是对基因选择表达有调控作用
【答案】
A
【解析】
【分析】
本题结合数据图表,意在考查考生分析题图、获取有效信息的能力;能理解所学知识要点,把握知识间内在联系的能力;能运用所学知识与观点,通过比较、分析与综合等方法对某些生物学问题进行解释、推理,做出合理的判断或得出正确的结论。
分析题干和表格中信息可知,该题涉及的知识点色素不同植物激素对丝瓜性别分化的影响,细胞分化的实质,基因和激素在调节植物生命活动中的关系,解答此题的关键是分析各实验组与水的比较。
【解答】
A、分析表格数据可知,赤霉素组与水比较,雄花与雌花的比值为1.0,小于5.6,说明赤霉素能促进雌花的形成,对丝瓜花性别分化影响较大,A错误;
B、分析表格数据可知,与水(对照组)相比,该实验浓度下的乙烯利,雄花与雌花的比值为5.3,与对照组接近,因此该实验浓度下的乙烯利对丝瓜花性别分化影响不大,B正确;
C、分析表格数据可知,与空白对照组相比,CP、赤霉素处理的雄花与雌花比值远小于空白对照组成,因此赤霉素、CP有利雌花的形成,C正确;
D、丝瓜的雌雄花分化的原因是细胞分化,细胞分化的实质是基因的选择表达,激素通过调控基因的选择表达影响丝瓜雌雄花的分化,D正确。
故选A。
10.有研究表明在草莓果实发育成熟过程中,果实细胞中pH呈先降低后升高的特点。有同学每隔一天用0.5%醋酸溶液处理草莓的绿色果实,17天后测量草莓果实中几种植物激素的含量,结果如图。相关叙述错误的是( )
A. 本实验是探究pH下降对草莓果实中激素含量的影响
B. 实验结果表明植物果实发育过程受多种激素共同调节
C. 施用醋酸可促进某些植物激素的积累延缓果实的成熟
D. 处理组脱落酸的积累为后期草莓果实的成熟提供营养
【答案】
D
【解析】
【分析】
本题考查植物激素的作用,意在考查考生的审题能力,获取信息的能力,难度适中。
分析题意可知,该实验的自变量是用0.5%醋酸溶液或者用清水处理草莓的绿色果实,因变量是几种植物激素的含量,从实验结果来看,用0.5%醋酸溶液处理组生长素和脱落酸显著增多,据此答题。
【解答】
A、根据试题分析,本实验是探究pH下降对草莓果实中激素含量的影响,A正确;
B、从实验结果来看:草莓果实发育成熟过程中,受多种激素的调节,B正确;
C、从实验结果来看:施用醋酸可促进某些植物激素的积累,延缓果实的成熟,C正确;
D、植物激素只起调节作用,不能为植物细胞提供营养,D错误。
故选D。
11.下列有关植物生命活动调节的叙述,错误的是()
A. 根的向地性和顶端优势现象都能说明生长素的生理作用具有两重性
B. 外界因素可影响植物激素的合成,进而调节植物基因组的表达
C. 探索生长素类似物促进插条生根的最适浓度时,先进行预实验能有效控制实验误差
D. 脱落酸的主要作用是抑制细胞分裂,促进叶和果实的衰老和脱落
【答案】
C
【解析】
【分析】
本题主要考查植物生命活动调节的相关知识,旨在考查考生的理解能力。
【解答】
A.生长素的生理作用表现为两重性,即低浓度促进生长,高浓度抑制生长,根的向地性和顶端优势现象都能体现生长素生理作用的两重性,A正确;
B.激素调节是植物生命活动调节的一部分,植物的生长发育过程,在根本上是基因组在一定时间和空间上程序性表达的结果,光照、温度等外界因素可影响植物激素的合成,进而对基因组的表达进行调节,B正确;
C.在“探索生长素类似物促进插条生根的最适浓度”实验中,先进行预实验的目的是缩小浓度范围,减少浪费,C错误;
D.脱落酸的主要作用是抑制细胞分裂,促进叶和果实的衰老和脱落,D正确。
故选C。
12. 下图表示GA(赤霉素)、ETH(乙烯)和IAA(吲哚乙酸)的关系,“+”表示促进,“-”表示抑制,下列有关叙述中,不正确的是()
A. GA和IAA均可促进生长,表现为协同作用
B. GA可以通过抑制IAA氧化酶的活性来降低IAA浓度
C. 由图推测,IAA两重性可能与ETH有关
D. 束缚态IAA可能具有平衡植物体内IAA水平的作用
【答案】
B
【解析】
【分析】
本题的知识点是赤霉素、生长素协调作用机理,旨在考查学生分析题图获取信息的能力及利用题图信息进行推理的能力。
【解答】
A.GA和IAA均可促进生长,表现为协同作用,A正确;
B.GA可以通过抑制IAA氧化酶的活性来抑制IAA转化为氧化产物,使IAA的浓度升高,B错误;
C.由图推测,IAA两重性可能与ETH有关,C正确;
D.束缚态IAA可能具有平衡植物体内IAA水平的作用,D正确。
故选B。
13.将迎春花嫩枝生长状况相同的四组枝条进行如图处理,其中甲保留顶芽,乙、丙、丁切去顶芽,将丙的顶芽放回原位置,丁的顶芽放置在琼脂块上一段时间后将琼脂块置于原顶芽位置。四组枝条均给予相同的单侧光照。下列叙述正确的是()
A. 甲、丙、丁三个枝条的背光侧生长素多于向光侧
B. 最先发育为侧枝的是侧芽4
C. 表现为弯曲生长的是甲、丙、丁
D. 若此实验在黑暗中进行,甲、丙、丁将直立生长
【答案】
D
【解析】
【试题解析】
【分析】
本题考查植物激素对生命活动的调节,意在考查分析、应用知识的能力。
据图分析,甲植株进行对照,表现出向光性。乙植株去掉顶芽,植株即不生长,也不弯曲,但侧芽生长素降低,发育形成枝条。丙植物尖端有感光性,单侧光引起生长素分布不均,背光一侧多,生长素极性向下端运输,使背光一侧生长快,植物表现出弯向光源生长。丁植株去掉顶芽,放置含有生长素的琼脂块,植株直立生长。
【解答】
A.甲、丙三个枝条的背光侧生长素多于向光侧,A错误;
B.最先发育为侧枝的是侧芽2,因为无顶芽,侧芽的生长素浓度降低,促进侧芽发育,B错误;
C.甲、丙表现为弯曲生长,丁直立生长,C错误;
D.若此实验在黑暗中进行,甲、丙、丁将直立生长,D正确。
故选D。
14.为研究赤霉素(GA)和脱落酸(ABA)在种子萌发中的作用,科学家利用拟南芥突变体进行系列实验,实验处理及结果如下表。据实验结果推测,错误的是()
拟南芥
野生型
野生型
突变体1
突变体1
野生型
突变体2
突变体2
处理方式
MS培养基
MS培养基+一定量GA拮抗剂
MS培养基
MS培养基+一定量GA
MS培养基+一定量ABA
MS培养基
MS培养基+一定量ABA
种子萌发与否
--
--
--
A. 突变体1是GA受体异常突变体 B. 突变体2是ABA受体异常突变体
C. 野生型种子萌发时内源ABA含量很低 D. GA与ABA在此过程中有拮抗作用
【答案】
A
【解析】
【分析】
本题考查植物激素作用,意在考查考生能运用所学知识与观点,对某些生物学问题进行解释、推理,做出合理的判断或得出正确的结论。难度一般。
【解答】
A.突变体1在MS培养基中不萌发,在MS培养基+一定量GA中萌发,这说明突变体1是缺乏GA,故突变体1是GA合成过程异常突变体,不是GA受体异常突变体,A错误;
B.由表格结果分析可知,野生型在MS培养基+一定量ABA中会抑制其萌发,而突变体2在在MS培养基+一定量ABA中正常萌发,这说明突变体2是ABA受体异常突变体,B正确;
C.野生型种子在萌发时内部激素会发生变化,ABA含量降低,由野生型在MS培养基上能够萌发也可以推断得知其内源ABA含量很低,C正确;
D.由表格结果分析可知,GA促进萌发,ABA抑制萌发,故GA和ABA在种子萌发过程中有拮抗作用,D正确。
故选A。
15.某研究小组切取菟丝子茎顶端2.5cm长的切段若干,置于培养液中无菌培养一周后,开展生长素(IAA)和赤霉素(GA3)对茎切段伸长的影响及生长素(IAA)对茎切段中乙烯含量的影响的研究,实验结果见下图。下列叙述错误的是( )
A. 菟丝子切段置于培养液中培养一周的目的是排除切段中原有激素的影响
B. 分析上图可知,在一定浓度范围内,IAA和GA3浓度越高促进作用越强
C. 该实验只能说明GA3的作用具有两重性,不能说明IAA的作用具有两重性
D. 当IAA浓度达到一定值后,才促进乙烯的产生,且浓度越高促进作用越大
【答案】
C
【解析】
【分析】
本题考查了植物激素调节的相关知识,意在考查学生对实验结果的处理和分析。
本实验的目的是探究生长素(IAA)和赤霉素(GA3)对茎切段伸长的影响及生长素(IAA)对茎切段中乙烯含量的影响,所以实验的自变量有两个:不同浓度的外源生长素(IAA)和赤霉素(GA3)。因变量有两个:茎切段的伸长量与乙烯含量。
分析图可以得出:IAA和GA3均能促进茎的伸长生长;在一定浓度范围内,IAA和GA3浓度越高促进作用越强;相同浓度时GA3促进效应比IAA大,当生长素的浓度增高到一定值后,才会促进乙烯的产生。IAA促进茎切断伸长的最适浓度为大于50μmol/L,GA3促进茎切断伸长的最适浓度为50μmol/L左右。
【解答】
A.茎切段原有激素对实验结果具有一定的影响,将菟丝子切断置于培养液中培养一周的目的是排除刚切取的切断中原有激素对实验结果的影响,A正确;
B.分析图可以得出的结论是IAA和GA3均能促进茎的伸长生长,在一定浓度范围内,IAA和GA3浓度越高促进作用越强,当GA3的浓度达到250μmol/L时,其促进作用减弱,B正确;
C.图中用IAA处理的茎切段都表现出促进生长,不能体现生长素生理作用的两重性,用不同浓度的GA3处理的组,促进作用先是增加然后减弱,但均为促进作用,也不能体现两重性, C错误;
D.从图中可看出,当生长素的浓度增高到100μmol/L时,才开始有乙烯的产生,且IAA浓度越高促进乙烯生成的作用越大,D正确。
16.叶、花和果实从活的植株脱落过程受激素控制,一般分为三个阶段(如下表)。脱落过程与称为离层的细胞层有关(如下图),相关叙述不正确的是
阶段
叶片中激素的变化
阶段1
幼叶到离层存在生长素浓度梯度,离层对乙烯不敏感,叶片保持
阶段2
老叶中生长素浓度梯度消失,离层对乙烯敏感
阶段3
内源性乙烯促进离层细胞合成、分泌酶X,使细胞壁松驰,叶片脱落
A. 衡量叶片脱落相对速度的指标可以是单位时间叶片脱落数目
B. 叶片中生长素浓度梯度可以改变离层对乙烯的敏感性
C. 内源性乙烯通过影响纤维素酶、果胶酶的合成来影响叶片脱落
D. 抑制生长素合成和喷洒高浓度2,4—D均能促进叶脱落
【答案】
D
【解析】
【分析】
本题考查植物激素的作用,要求考生识记植物激素的作用,意在考查考生的信息获取能力和综合分析能力。
【解答】
A.可以通过单位时间叶片脱落数目来衡量叶片脱落的相对速度,A正确;
B.据表可知:阶段1幼叶到离层存在生长素浓度梯度,此时生长素浓度较高,但离层对乙烯不敏感,阶段2中生长素浓度梯度消失,此时生长素浓度相对较低,离层对乙烯敏感,叶片脱落,所以叶片中生长素浓度梯度可以改变离层对乙烯的敏感性,B正确;
C.酶X可以使细胞壁松弛,叶片脱落,而植物细胞壁的成分主要是纤维素和果胶,故内源性乙烯可能通过影响纤维素酶、果胶酶的合成来影响叶片脱落,C正确;
D.据题干信息无法得出2,4-D浓度与叶片脱落的关系,D错误。
故选D。
17. 研究人员用不同浓度的赤霉素(GA)和生长素(IAA)分别处理某种野草的种子,测量幼苗长出后茎长、根长的实验数据,结果如表所示。下列分析错误的是()
A. 实验目的是探究不同浓度的GA 和IAA 对该野草茎、根生长的影响
B. 欲探究GA和IAA间的相互作用,则需增加用GA+IAA处理种子的实验组
C. 实验结果表明,生长素对该野草幼根生长的生理作用表现出两重性
D. 赤霉素和生长素均不能直接参与植物细胞的代谢活动
【答案】
C
【解析】
【分析】
本题考查植物激素的作用,要求考生识记相关知识,能够根据相关的实验数据推测实验结论,意在考查学生理解能力、分析能力、实验与探究能力及获取信息的能力,能掌握实验设计的思路,并能读取实验数据是解题关键。
由题干信息分析可知,本实验的目的是探究不同浓度的赤霉素(GA)和生长素(IAA)对该种野草茎、根生长的影响,自变量是GA和IAA的浓度,因变量是野草的茎长和根长;由表格数据分析可知,在GA的处理下,野草的茎长随浓度的增加而增加,根长随浓度的增加呈先上升后下降再上升的趋势;在IAA的处理下,野草的茎长随浓度的增加呈先增加后下降趋于稳定的趋势,根长呈下降趋势。
【解答】
A、由分析可知,实验目的是探究不同浓度的GA和IAA对该野草茎、根生长的影响,A正确;
B、欲探究GA和IAA间的相互作用,则需增加用GA+IAA处理种子的实验组,B正确;
C、实验结果表明,生长素对该野草幼根生长的生理作用表现出促进作用,同时随着浓度的增加促进作用在减缓,但根长均高于对照组,故实验中并没有表现出两重性,C错误;
D、赤霉素和生长素均不能直接参与植物细胞的代谢活动,D正确。
故选C。
18.关于植物顶端优势的最新观点认为:来自顶芽的生长素(IAA)通过抑制IPT基因(细胞分裂素合成基因)的表达和促进CKX基因(细胞分裂素氧化酶基因)的表达,降低侧芽细胞分裂素(CK)的水平,从而抑制了侧芽的生长(如图)。依据该观点,下列表述不正确的是()
A. 该观点的核心是顶芽产生IAA运至侧芽直接抑制侧芽生长
B. 根据该观点推测细胞分裂素具有解除顶端优势的作用
C. 根据该观点推测侧枝上的顶芽也会抑制该枝条的侧芽生长
D. 该观点认为植物顶端优势的强弱与激素间的相互作用有关
【答案】
A
【解析】
【分析】
本题考查生长素的运输和生理作用及其作用特性的相关知识,意在考查学生的识记能力和判断能力,运用所学知识综合分析问题的能力。
【解答】
A.该观点的核心是顶芽产生通过抑制IPT基因的表达和促进CKX基因的表达,降低侧芽细胞分裂素(CK)的水平,从而抑制了侧芽的生长,A错误;
B.IAA降低侧芽细胞分裂素(CK)的水平,从而抑制了侧芽的生长,因此推测细胞分裂素具有解除顶端优势的作用,B正确;
C.切除顶芽后,侧枝上的顶芽IPT基因打开,CKX基因关闭,推测侧枝上的顶芽也会抑制该枝条的侧芽生长,C正确;
D.该观点认为植物顶端优势的强弱与激素间的相互作用有关,D正确。
19.拟南芥超矮生型突变体有激素合成缺陷型和激素不敏感型两种。研究者以野生型和某种超矮生型突变体拟南芥为材料,分别用不同浓度赤霉素和生长素处理,实验结果如下。下列叙述正确的是( )
A. 图甲表明,促进野生型拟南芥生长的最适赤霉素浓度是1.5 μM
B. 图乙表明,高浓度的生长素对野生型拟南芥的生长具有抑制作用
C. 实验表明,该种超矮生型突变体对赤霉素和生长素不敏感
D. 实验表明,超矮生型突变体细胞表面一定缺乏赤霉素和生长素的受体
【答案】
C
【解析】
【分析】本题通过实验探究,结合曲线图考查生长素、赤霉素的作用和特点,细胞膜的信息交流功能等知识。着重考查考生的读图能力,以及综合理解、分析、解决问题的能力。本题属于考纲范围内的识记和理解层次的考查,难度一般。解题关键是:1、根据曲线会进行激素最适浓度的判定,会进行激素作用是否具两重性或是否具抑制作用的判定。2、根据曲线分析野生型、突变型拟南芥茎生长出现差异的原因。
【解答】
A.由图甲可知,并未出现野生型拟南芥茎长度的峰值,所以说明野生型拟南芥生长的最适赤霉素浓度大于1.5 μM,故A错误;
B.由图乙可知,与生长素浓度为0时相比,高浓度的生长素使野生型拟南芥的茎长度增加,说明高浓度的生长素对野生型拟南芥的生长具有促进作用,故B错误;
C.实验表明,在不同浓度的赤霉素和生长素的作用下,该种超矮生型突变体的茎长度变化不大,说明其对赤霉素和生长素不敏感,故C正确;
D.突变型拟南芥对赤霉素和生长素不敏感的原因有多种,如细胞表面缺乏相应受体或细胞内相应代谢受阻等。由本实验无法说明,超矮生型突变体细胞表面一定缺乏赤霉素和生长素的受体,故D错误。
故选C。
20.图甲为豌豆苗茎节段赤霉素(GA)合成途径末端图(其中GA1有生物活性,其他无活性),图乙为外源添加生长素(IAA)对离体豌豆苗茎节段GA含量影响图。下列叙述正确的是 ( )
A. 与去除顶芽的豌豆苗相比,保留顶芽的茎节段中GA8的含量较低
B. 给离体豌豆苗茎节段添加IAA,能促进GA20至GA29的合成
C. 若用乙烯处理豌豆苗,茎节段中的GA1含量上升
D. 若去除顶芽后,豌豆苗茎节段伸长,侧芽萌发
【答案】
A
【解析】与去除顶芽的豌豆苗相比,保留顶芽的茎节段有生长素,因此GA8的含量较低,A正确;给离体豌豆苗茎节段添加IAA,能促进GA20、GA1的合成,B错误;若用乙烯处理豌豆苗,茎节段中的GA1含量下降,C错误;若去除顶芽后,豌豆苗茎节段伸长减慢,侧芽萌发,D错误。
21.玉米种子在黑暗中萌发,测定胚芽鞘与幼根中各部分生长素含量,结果如图A所示。切除长势相同的多个玉米胚芽鞘的顶端,然后在其左侧分别放置含有不同浓度生长素的琼脂块,保持在黑暗中12h.胚芽鞘可能向右弯曲(如图B所示),弯曲角度与琼脂块中生长素浓度如图C所示。下列说法正确的是( )
A. 图A的结果说明了生长素的作用具有两重性
B. 调节根尖伸长区细胞伸长生长的生长素来源于胚芽鞘尖端
C. 图B所示的实验在黑暗条件下进行是为了排除光照对实验结果的影响
D. 上述实验说明了种子萌发受生长素、细胞分裂素的共同作用
【答案】
C
【解析】
【分析】
本题通过实验,结合题图考查生长素作用以及作用的两重性,解答本题的关键是分析题图,提取有效信息,如图中只体现生长素于种子萌发的关系、图中没有体现生长素的两重性等信息,结合所学的知识,对选项作出准确的判断。
分析题图:图A表示小麦种子在黑暗中萌发时,胚芽鞘与幼根中各部分生长素含量,在胚芽鞘尖端和根尖生长素含量最多,越靠近胚芽鞘基部生长素含量越少,无高浓度抑制生长的现象,不能体现生长素作用的两重性;图B表示将含有生长素的琼脂块放在切去尖端的胚芽鞘的左侧,胚芽鞘向右弯曲生长,说明生长素是作用是促进生长;图C表示胚芽鞘可弯曲程度与琼脂块中生长素浓度的关系,在一定的范围内,生长素浓度越大弯曲的角度越大,说明生长素促进生长的作用越强,超过一定的浓度后,生长素浓度增加,促进作用减弱,但该图没有体现高浓度生长素抑制生长,因此不能体现生长素作用的两重性。
【解答】
A、图A生长素含量不能说明生长素的两重性,图C中没有体现出高浓度的抑制作用,因此也不能体现生长素作用的两重性,A错误;
B、调节根尖伸长区细胞伸长的生长的生长素来源于根尖的尖端,不来自胚芽鞘尖端,B错误;
C、光能影响生长素的分布,该实验需要在黑暗条件下进行,是为了排除光照对实验结果的影响,C正确;
D、该实验只能说明种子萌发与生长素有关,不能说明种子萌发与细胞分裂素、赤霉素的关系,D错误。
故选C。
22.不同处理对某植物性别分化的影响如表所示,下列叙述正确的是()
处理
结果
完整植株
雌、雄株各占一半
去部分根
雄株占多数
去部分根+施用细胞分裂素
雌株占多数
去部分叶
雌株占多数
去部分叶+施用赤霉素
雄株占多数
A. 根产生的赤霉素能促进雌株形成
B. 叶产生了促进雌株形成的细胞分裂素
C. 若对完整植株施用赤霉素合成抑制剂则雌株数量增多
D. 赤霉素和细胞分裂素对性别分化的作用是不相互对抗的
【答案】
C
【解析】故选:C.
考点: 植物激素的作用.
分析: 由1、2、3组处理的结果比较可知,根产生的细胞分裂素可促进雌株形成;由1、4、5组处理结果可知,叶产生促进雄株形成的赤霉素;若对完整植株使用赤霉素合成抑制剂,则叶片产生的赤霉素含量降低,雄株的数量减少而雌株数量增多;赤霉素和细胞分裂素在单独使用时促进性别分化的效应是相互对抗的,而在混合使用时性别分化的效应是同等的.
解答: 解:A、由1、2、3组处理的结果比较可知,根产生的细胞分裂素可促进雌株形成,A错误;
B、由1、4、5组处理结果可知,叶产生促进雄株形成的赤霉素,B错误;
C、若对完整植株使用赤霉素合成抑制剂,则叶片产生的赤霉素含量降低,雄株的数量减少而雌株数量增多,C正确;
D、赤霉素和细胞分裂素在单独使用时促进性别分化的效应是相互对抗的,而在混合使用时性别分化的效应是同等的,D错误.
故选:C.
点评: 本题考查植物激素的作用及相关知识,意在考查学生的识记能力和知识迁移的能力,试题难度一般.
23.请据图判断下列说法正确的是( )
A. 分析图甲,用①②两个装置进行实验,可了解蚕豆的生长与单侧光的关系
B. 如将装置④放在匀速旋转器的圆心上,其茎的生长情况是直立生长
C. 图乙中A点促进作用,B点也是促进作用,作用效果相同
D. 图甲装置①中,植物茎的远地侧生长素的浓度若为m,则近地侧生长素的浓度范围是大于2m
【答案】
C
【解析】
【分析】
本题的知识点是单侧光照和重力对植物生长的影响即生长素生理作用的两重性,分析题干明确实验目的、实验的自变量是解题的关键,对于实验设计的单一变量原则和对照原则的应用是解题的关键。
【解答】
A.了解蚕豆的生长与光的关系,实验的自变量是否接受单侧光照,蚕豆放置的方向等是无关变量,应保持相同且适宜,因此应选图一中③④两组实验,A错误;
B.如将装置④放在匀速旋转器的圆心上,蚕豆植株只有靠近窗口部位能接受单侧光照,因此会向窗口弯曲生长,B错误;
C.看图可知,A点和B点的纵坐标都位于Y轴的正半轴,纵坐标都为n,作用效果相同,C正确;
D.由于受重力作用的影响,近地侧生长素浓度大于远地侧,茎的近地侧由于生长素浓度高促进生长的作用大于远地侧,因此植物的茎具有负向地性,因此图一装置①中植物茎的远地侧生长素浓度若为m,近地侧生长素浓度应该是大于m,且促进生长的作用大于图中n,即近地侧生长素浓度范围是大于m小于2m,D错误。
故选C。
24. 某研究性课题小组的同学对植物生长素非常有研究兴趣,设计了图1、图2所示实验探究单侧光使胚芽鞘尖端的生长素转移了,还是将生长素分解了。下列说法正确的是()
A. 由图1可知单侧光使生长素分布不均,从而引起胚芽鞘弯曲
B. 如果胚芽鞘的长度关系为c< a=b=d,则单侧光使胚芽鞘尖端的生长素转移了
C. 如果胚芽鞘的长度关系为c< a=b< d,则说明单侧光将生长素分解了
D. 胚芽鞘尖端对胚芽鞘弯曲没有作用,因为弯曲在尖端下面一段
【答案】
A
【解析】
【分析】
本题考查生长素的有关知识;要求学生掌握生长素的产生部位、运输方向及生理作用;并有良好的图形分析能力和运用知识解决生物学问题的能力。
分析题图:本题实验的目的是探究单侧光使胚芽尖端的生长素转移了还是将生长素分解了。若单侧光使胚芽尖端的生长素发生转移,则琼脂块中生长素的含量A=B,C< D,即C< A=B< D,胚芽鞘的长度关系为c< a=b< d;若单侧光将生长素分解了,则琼脂块中生长素的含量A=B,C< D,即C< A=B=D,胚芽鞘的长度关系为c< a=b=d。
【解答】
A.图1中,若单侧光将生长素分解了,则甲和乙的胚芽鞘都应向光弯曲生长,但乙组胚芽鞘直立生长,说明单侧光并没有将生长素分解,而是盖玻片阻挡了生长素的转移,使胚芽鞘直立生长,所以由图1可知单侧光使胚芽尖端的生长素发生转移,即使生长素分布不均匀,从而引起胚芽鞘弯曲,A正确;
B.若单侧光使胚芽尖端的生长素发生转移,则琼脂块中生长素的含量A=B,C< D,即C< A=B< D,胚芽鞘的长度关系为c< a=b< d,B错误;
C.若单侧光将生长素分解了,则琼脂块中生长素的含量A=B,C< D,即C< A=B=D,胚芽鞘的长度关系为c< a=b=d,C错误;
D.胚芽鞘尖端产生的生长素向下运输,促进尖端下部伸长,没有胚芽鞘的尖端,胚芽鞘下部不生长,D错误。
故选A。
25.生长素浓度与所起作用的关系,如图所示,下列相关说法正确的是()
现象
已知条件
相关说法
A
除草剂灭杂草
除草剂是人工合成的生长素类似物
原理是使农作物的生长素浓度处于大于h的状态下
B
水平放置幼苗的根向地生长
根远地侧生长素浓度为f
根近地侧生长素浓度范围为2f~h
C
植物的顶端优势
顶芽的生长素浓度为g
侧芽生长素浓度应该大于2f~h
D
幼苗的向光性生长
茎背光侧生长素浓度为2f
茎向光侧生长素浓度范围为0~f
A. A B. B C. C D. D
【答案】
D
【解析】
【分析】
本题考查生长素作用的相关知识, 意在考查学生的分析曲线图的能力和判断能力, 运用所学知识综合分析问题和解决问题的能力。
在根据题意和图示分析可知单侧光的刺激下,生长素向背光一侧运输,导致背光侧生长素浓度高于向光侧;又生长素生理作用具有双重性, 在一定的范围内, 浓度增大, 促进作用增强; 而超过一定的浓度范围, 则浓度增大, 促进作用反而逐渐减弱, 甚至起抑制作用。
【解答】
A.除草剂是人工合成的生长素类似物, 利用除草剂除草的原理是: 高浓度的生长素能杀死杂草, 使杂草的生长素浓度处于大于h的状态下, A错误;
B.水平放置幼苗的根向地生长,原因是:在重力的作用下,根的近地侧生长素浓度高,抑制根的生长,根的远地侧生长素浓度低促进根的生长,即根近地侧生长素浓度范围为大于h,B错误;
C.植物的顶端优势原因是:顶芽产生的生长素向下运输到侧芽,使得侧芽部位的生长素浓度过高,从而抑制侧芽的生长,故侧芽生长素浓度应该大于h, C错误;
D.幼苗的向光性生长原因是:单侧光照下,茎背光侧生长素浓度高,向光侧浓度低,背光侧生长快,向光侧生长慢,若茎背光侧生长素浓度为2f, 那么茎向光侧生长素浓度范围为0~ f, D正确。
故选D。
26.甲图表示根、芽对生长素的响应,乙图表示水平放置的燕麦幼苗对重力的响应,丙图中的A段表示燕麦胚芽鞘的尖端,B段为伸长区。据图判断下列叙述正确的是()
A. 根比芽对生长素的响应更敏感
B. a处细胞能感受重力刺激导致生长素浓度比b处高
C. 重力刺激是A段产生生长素的必要条件
D. B段的生长素可通过非极性运输运回A段
【答案】
A
【解析】
【分析】
本题结合曲线图和胚芽鞘结构图,考查生长素的相关知识,意在考查考生理解生长素浓度与作用关系的知识要点,把握知识间的内在联系的能力以及识图分析能力,同时考查对实验现象和结果进行解释、分析和处理的能力。
【解答】
A.甲图中的两条曲线即体现了生长素的两重性,且根比芽对生长素更敏感,A正确;
B.受重力的影响,生长素发生横向运输,a侧比b侧生长素浓度高,B错误;
C.生长素可在胚芽鞘的尖端产生,与是否存在重力刺激无关,C错误;
D.非极性运输发生在成熟组织的韧皮部,胚芽鞘A段的生长素通过极性运输到B段,不能反过来,D错误。
故选A。
27.研究人员用不同浓度的生长素(IAA)、赤霉素(GA3)对野牛草种子进行浸种处理,两种激素的每组浓度均设置3个重复。待种子萌发后对幼苗地上部分与地下部分的生长情况进行测定,测定结果如图所示。下列叙述中错误的是()
A. 应以蒸馏水浸种处理作为对照组,以3个重复的平均值作为测定值
B. 在野牛草幼苗的生长过程中,IAA和GA3均不直接参与细胞代谢
C. GA3主要促进幼苗茎的生长,IAA主要促进幼苗根的生长
D. 实验结果表明IAA、GA3对野牛草幼苗的生长调控均具有两重性
【答案】
D
【解析】
【分析】
本题考查植物激素的相关知识点,从图中获取相关信息,理解植物激素的两重性是解题的关键。
【解答】
A.该实验探究不同浓度的植物激素对幼苗生长情况的影响,因此需要设置空白对照,需用蒸馏水浸种处理,并且以3个重复组的平均值作为测定值来减少实验的偶然误差,A正确;
B.生长素和赤霉素作为植物激素,只是调节植物的生命活动,并不直接参与细胞代谢,B正确;
C.根据实验结果,与对照组相比可以发现,赤霉素主要使幼苗茎段长度伸长,生长素主要使根的长度伸长,C正确;
D.两重性指低浓度促进生长,高浓度抑制生长,但该实验所探究的浓度与对照组相比,均体现了促进作用,因此不能表明IAA、GA3对野牛草幼苗的生长调控均具有两重性,D错误。
故选D。
28.生长素的具体作用机理是:生长素以扩散作用通过细胞壁,与细胞膜上的受体结合,通过进一步信号传递促进质子泵基因的表达,质子泵是细胞膜上转运H+的载体,被活化的质子泵可催化ATP水解,将H+从膜内转运到膜外,使细胞壁酸化,酸化后的细胞壁变得松弛而有利于伸展。下列相关叙述正确的是( )
A. 生长素是在相应腺体中由色氨酸经过一系列反应转变形成的
B. 生长素是一种信号分子,直接参与质子泵基因的表达过程
C. H+从膜内转运到膜外的方式是主动运输,质子泵兼具酶和载体的功能
D. 生长素的化学本质不是蛋白质,其本身的合成不受基因组的控制
【答案】
C
【解析】
【分析】
本题主要考查生长素生理作用的相关知识,意在考查考生理解能力。
【解答】
A.生长素是在植物体内特定的植物细胞中由色氨酸经过一系列反应转变形成的,A错误;’
B.生长素是一种信号分子,不直接参与质子泵基因的表达过程,而是起到调节作用,B错误;
C.由题干信息可知,H+从膜内转运到膜外的方式是主动运输(消耗ATP水解释放的能量),质子泵兼具酶和载体的功能,C正确;
D.虽然生长素的化学本质不是蛋白质,但其本身的合成也受基因组的控制(通过控制酶的合成控制代谢途径而间接控制性状),D错误。
故选C。
29.隐花色素(CRY1)是一种能感受光的受体,可介导光信号在植物体内传导来发挥作用。某研究小组将野生型及无法合成CRY1的突变型拟南芥种子,分别放在MS培养基和含有不同浓度脱落酸(ABA)的MS培养基中,置于适宜条件下培养一段时间后测得种子的发芽率如图。下列叙述正确的是( )
A. 根据实验结果可推测CRY1抑制种子的萌发
B. 在一定浓度范围内,ABA浓度与发芽率呈负相关
C. 该实验的自变量是MS培养基中不同的ABA浓度
D. 该实验需在黑暗条件下进行,从而测得种子的发芽率
【答案】
B
【解析】解:A、野生型种子中含有CRY1,其发芽率比CRY1突变体的发芽率要高,可推测CRY1促进种子的萌发,A错误;
B、在一定浓度范围内,ABA浓度与发芽率呈负相关,B正确;
C、该实验的自变量是MS培养基中不同的ABA浓度和拟南芥种子的种类,C错误;
D、由于实验中CRY1是能够感受光的受体,为保持无关变量一致且适宜,要将拟南芥种子置于适宜的光照条件下培养,D错误。
故选:B。
根据题文分析,本题探究ABA与隐花色素CRY1对拟南芥种子的萌发的影响,图中显示本题有两个自变量分别是添加不同浓度ABA的培养基和拟南芥种子的种类。由于CRY1是能够感受光的受体,故该实验应在适宜的光下进行。从图中可以看出,在添加不同浓度的ABA的MS培养基与不添加ABA的MS培养基中种子的萌发率都有降低,说明ABA能够抑制种子的萌发率。
本题结合柱形图,主要考查植物激素调节的相关知识,对于探究实验题中要注意分析实验组与对照组,以及实验组之间的对比。
30.“淀粉—平衡石假说”认为植物依靠富含“淀粉体”的平衡石细胞感受重力的刺激。当重力方向发生改变时,平衡石细胞中的“淀粉体”就会沿着重力方向沉降,引起植物体内一系列信号分子的改变,如通过影响生长素的运输导致生长素沿着重力刺激的方向不对称分布,从而造成重力对植物生长的影响。下列有关叙述错误的是( )
A. 富含“淀粉体”的细胞可感受重力的方向
B. “淀粉体”能促进重力信号转换成运输生长素的信号
C. 茎的近地侧生长素分布较多,细胞生长快,使茎背地生长
D. 根的近地侧生长素分布较多,细胞生长快,使根向地生长
【答案】
D
【解析】由题干信息可知,植物依靠富含“淀粉体”的平衡石细胞感受重力的刺激,当重力方向发生改变时,平衡石细胞中的“淀粉体”就会沿着重力方向沉降,A正确;
由题干可知,平衡石细胞中的“淀粉体”会沿着重力方向沉降,引起植物体内一系列信号分子的改变,如通过影响生长素的运输导致生长素沿着重力刺激的方向不对称分布,说明“淀粉体”能促进重力信号转换成运输生长素的信号,B正确;
由于受重力影响,茎的近地侧生长素浓度高于远地侧,生长较远地侧快,C正确;
高浓度生长素对植物根生长有抑制作用,根的近地侧生长素分布较多,细胞生长受抑制,根的远地侧生长素分布较少,细胞生长快,使根向地生长,D错误。
二、填空题(本大题共5小题,共40.0分)
31.阳生植物受到周围植物遮蔽时,茎伸长速度加快,使株高和节间距增加,叶柄伸长,这种现象称为避阴反应,而阴生植物通常无此反应。
(1)自然光被植物滤过后,其中红光(R)/远红光(FR)的值会下降,原因是______________________。R/FR的变化会引起植物的避阴反应,从适应环境的角度分析其生理意义:_______________。
(2)研究发现,光敏色素可使植物感知其他植物的遮蔽。现有野生型和光敏色素B突变型(缺乏有相关功能的光敏色素B)拟南芥若干,利用这两种拟南芥验证光敏色素B能使植物具有避阴反应,请用表格写出实验设计思路并预测实验结果。
(3)光敏色素B可感知R/FR的变化,调控某些基因表达,如激活生长素(IAA)、赤霉素(GA)合成相关基因的转录,促进茎秆伸长。GA还可作用于D蛋白(抑制植物生长蛋白),参与植物的避阴反应。
①依据上述信息,完善避阴反应中相关物质的相互关系及作用模式图。方框中选填“IAA”“GA”“D蛋白”,括号中选填“+”“-”(+表示促进,-表示抑制)。
②研究发现乙烯也会参与多种植物的避阴反应,其功能的实现部分依赖于提高植物对赤霉素信号的敏感度,试推测其可能的机制:______________________________________。
(4)综合以上植物避阴反应的机理,说明植物生长发育的调控是由__________________共同完成的。
【答案】
(1)植物叶片中的叶绿素吸收红光 有利于捕获更多的光,以提高植物遮阴时的光合作用强度,为生长发育提供物质、能量
(2)如表所示
植物(拟南芥)
正常光下(不遮阴)
遮阴
野生型
茎伸长不明显(无避阴反应)
茎明显伸长(有避阴反应)
光敏色素B突变型
茎伸长不明显(无避阴反应)
茎伸长不明显(无避阴反应)
(3)①如图所示
②提高了GA与受体结合的能力(或促进了GA信号转导途径的某个环节)
(4)基因表达调控、激素调节和环境因素调节
【解析】(1)叶片中的叶绿素进行光合作用时主要吸收红光和蓝紫光,因此自然光被植物滤过后,其中红光(R)/远红光(FR)的值会下降。R/FR的变化会引起植物的避阴反应,这有利于植物捕获更多的光,以提高植物遮阴时的光合作用强度,为生长发育提供物质、能量。(2)由题意知,该实验是验证光敏色素B能使植物具有避阴反应,则实验的自变量是拟南芥的种类、是否遮阴,因变量是植物是否具有避阴反应。
32.请回答下列有关植物激素的问题。
(1)当棉花生长到一定高度后,棉农常常会摘掉其顶芽,目的是解除________,促进侧芽发育成枝条。
(2)番茄果实成熟过程中,乙烯释放量、果实色素积累及细胞壁松弛酶活性变化规律如图1。从该图可得出乙烯的生理作用是能促进_________________以及番茄果实成熟。
(3)赤霉素促进茎的伸长主要与细胞壁的伸展性有关。有人进行了CaCl2和赤霉素对某植物种子胚轴生长速率影响的实验,结果如图2所示。由图分析可知,一定浓度的CaCl2溶液对细胞壁的伸展起_________作用;加入赤霉素溶液的时间在图中的______(A点、B点、C点)。根据上述实验分析赤霉素促进茎伸长的可能原理是________________________。
(4)生长素促进根系生长的最适宜浓度要比茎低得多,稍高浓度的生长素能促进乙烯的生物合成,从而抑制了根的伸长,这说明生长素的作用具有____。生长素的化学本质是 ______。
(5) 生长素在植物的幼叶和幼根中,只能从形态学上端运输到下端,这称为________运输。
(6) 科学家研究发现紫外光可以抑制植物生长,原因是紫外线增加了植物体内吲哚乙酸氧化酶的活性,从而促进了生长素氧化为3-亚甲基氧代吲哚,而后者没有促进细胞伸长的作用。现在提供生长状况相同的健康的小麦幼苗若干作为实验材料,请完成下列实验方案,以验证紫外线抑制植物生长与生长素的氧化有关。
步骤1:将小麦幼苗平均分为甲组和乙组。
步骤2:给予甲组适宜强度的可见光光照,给予乙组----______________________________光照。
步骤3:观察两组幼苗的生长状况和高度,并测量_________________的含量。
预测实验结果:①甲组植物生长高于乙组
② ________________________________________________________。
【答案】
(1)顶端优势
(2)细胞壁松弛酶活性升高、果实色素积累
(3)抑制 B点 赤霉素降低了细胞壁上Ca2+的浓度
(4)两重性 吲哚乙酸
(5)极性
(6)同等强度的可见光和一定强度的紫外光 两组植株中3—亚甲基氧代吲哚 甲组中3—亚甲基氧代吲哚含量少于乙组
【解析】
【分析】
本题考查植物激素的作用,意在考查考生的识图能力和理解所学知识要点,把握知识间内在联系,形成知识网络结构的能力;能运用所学知识,准确判断问题的能力。
【解答】
(1)当棉花生长到一定高度后,棉农常常会摘掉其顶芽,目的是解除顶端优势,促进侧芽发育成枝条。
(2)从图1可得出乙烯的生理作用是能促进细胞壁松弛酶活性升高、果实色素积累以及番茄果实成熟。
(3)由图分析可知,加入CaCl2后,种子胚轴生长速率减小,说明一定浓度的CaCl2溶液对细胞壁的伸展起抑制作用;B点后,种子胚轴生长速率加快,因此加入赤霉素溶液的时间在图中的B点。从图2可知,赤霉素促进茎伸长的原理可能是赤霉素降低了细胞壁上Ca2+的浓度。
(4)生长素促进根系生长的最适宜浓度要比茎低得多,稍高浓度的生长素能促进乙烯的生物合成,从而抑制了根的伸长,这说明生长素的作用具有两重性。生长素的化学本质是吲哚乙酸。
(5)生长素在植物的幼叶和幼根中,只能从形态学上端运输到下端,这称为极性运输。
(6)本实验的目的是验证紫外线抑制植物生长与生长素的氧化有关,因此自变量是有无紫外线照射,因变量是植物生长状况和幼苗中3-亚甲基氧代吲哚含量,实验步骤为:
步骤1:将小麦幼苗平均分为甲组和乙组。
步骤2:给予甲组适宜强度的可见光光照,给予乙组同等强度的可见光和一定强度的紫外光光照。
步骤3:观察两组幼苗的生长状况和高度,并测量两组植株中3—亚甲基氧代吲哚的含量。
预测实验结果:
①甲组植物生长高于乙组;
②甲组中3—亚甲基氧代吲哚含量少于乙组。
33.某实验小组进行了“探究IAA促进扦插枝条生根的最适浓度,并验证生长素的两重性”实验。下图为某花卉植物扦插枝条经不同浓度IAA浸泡30min后的生根结果(新生根粗细相近),对照组为不加IAA的清水。请分析回答:
(1)生长素在芽、幼叶、幼根中的运输属于极性运输,这种运输的方向是 ,通常选择 枝条作为该实验的材料。
(2)四组实验中,诱导茎细胞分化出根原基最有效的IAA浓度为 ,浓度为500mg/L的IAA对生根具有 (填“抑制”或“促进”)作用,实验结果说明该实验小组未进行 。
(3)实验中不同浓度的IAA浸泡时最好在具有一定湿度遮阴的室内原因为 ,若要继续探究生长素促进幼根生长的机理,可取幼根生长旺盛处作 (填“横切”或“纵切”)制成装片,用显微镜观察、测量细胞、比较得出结论。具有与其相似机理的另一种植物激素为 。
(4)该实验在秋季完成,植株培育过程中部分叶片发黄脱落,从激素调节的角度看,原因可能是 。
【答案】
(1)从形态学上端运输到形态学下端;生长旺盛的一年生
(2)300mg/L;促进;预实验
(3)避免干燥、炎热环境改变IAA溶液的浓度;纵切;赤霉素
(4)脱落酸促进叶的衰老和脱落
【解析】
【分析】
本题考查“探究IAA促进扦插枝条生根的最适浓度,并验证生长素的两重性”实验相关知识,意在考查学生对知识的理解和记忆能力。
【解答】
(1)生长素在芽、幼叶、幼根中的运输属于极性运输,这种运输的方向是从形态学上端运输到形态学下端,通常选择生长旺盛的一年生枝条作为该实验的材料。
(2)四组实验中,诱导茎细胞分化出根原基最有效的IAA浓度为300mg/L,浓度为500mg/L的IAA对生根具有促进作用,实验结果说明该实验小组未进行预实验。
(3)为了避免干燥、炎热环境改变IAA溶液的浓度,实验中不同浓度的IAA浸泡时最好在具有一定湿度遮阴的室内,若要继续探究生长素促进幼根生长的机理,可取幼根生长旺盛处作纵切制成装片,用显微镜观察、测量细胞、比较得出结论。赤霉素具有与IAA相似机理。
(4)该实验在秋季完成,植株培育过程中部分叶片发黄脱落,从激素调节的角度看,原因可能是脱落酸促进叶的衰老和脱落。
故答案为:
(1)从形态学上端运输到形态学下端;生长旺盛的一年生
(2)300mg/L;促进;预实验
(3)避免干燥、炎热环境改变IAA溶液的浓度;纵切;赤霉素
(4)脱落酸促进叶的衰老和脱落
34.青鲜素能抑制植物细胞生长与分裂从而抑制发芽,被用于蔬菜和水果的保鲜;对青鲜素毒害性进行了检测,结果如图甲。乙烯促进离层区(如图乙)细胞合成和分泌酶X,酶X能够水解离层区细胞的细胞壁导致叶柄脱落;叶柄离层区细胞两侧(近基端和远基端)的生长素浓度与叶片脱落关系如图丙。请回答:
(1)细胞分裂素能促进______,促进萌发,可用于收获后农产品的储藏保鲜。
(2)根据图甲可知,浓度______ 以下,青鲜素几乎没有毒性。
(3)根据酶 X 的生理作用分析,它可能是______酶和______酶。
(4)根据图丙可知,当远基端生长素浓度_____________近基端生长素浓度时,叶柄脱落。生长素在植物体内的跨膜运输方式是______,结合对图丙的分析,可得出叶柄内生长素的运输对乙烯合成起______作用。经过一系列反应可转变成生长素的氨基酸是______。
【答案】
(1)细胞分裂
(2)30mg/L
(3)纤维素;果胶
(4)小于或等于;主动运输;促进;色氨酸
【解析】
【分析】
本题综合考查植物激素的相关知识,意在考查考生能理解所学知识的要点,把握知识间的内在联系的能力;能运用所学知识与观点,通过比较、分析与综合等方法对某些生物学问题进行解释、推理,做出合理的判断或得出正确的结论的能力。
分析图解:甲图可以看出,浓度30mg/L以下,变异细胞基本为0,说明青鲜素几乎没有毒性;但是青鲜素30mg/L之后,随着浓度增加,毒性在增加。
根据图丙可知叶柄脱落时,远基端生长素浓度小于或等于近基端生长素浓度;由于生长素在叶柄内是从远基端向近基端进行主动转运的,所以生长素运输过程对乙烯的合成是能起促进作用的。
【解答】
(1)细胞分裂素的作用主要是促进细胞分裂,促进萌发,可用于收获后农产品的储藏保鲜。
(2)图甲中,青鲜素30mg/L之后,随着浓度增加,毒性在增加,但是在该浓度以下,几乎是没有毒性,故在蔬菜和水果的保鲜中应该考虑青鲜素的使用浓度。
(3)酶X是通过水解离层区细胞的细胞壁导致叶柄脱落,而细胞壁的主要成分是纤维素和果胶,因此酶X可能是纤维素酶和果胶酶。
(4)根据图丙可知叶柄脱落时,远基端生长素浓度小于或等于近基端生长素浓度;由于生长素在叶柄内是从远基端向近基端进行主动运输的,所以生长素运输过程对乙烯的合成是能起促进作用的。经过一系列反应可转变成生长素的氨基酸是色氨酸。
35.如请回答下列与生长素有关的一些问题。
(1)从图甲中可以看出,对茎促进最合适的生长素浓度,对根表现为______,说明生长素的作用特点:______。
(2)从图乙中可以读到的信息,在生产实践中有什么应用请举一例:______。
(3)从图丙中可以读到以下信息:曲线中H点表示促进生长最适浓度为g,在OH段随生长素浓度增高,______,HC段随生长素浓度增高,______。
(4)若植物幼苗出现向光性,且测得其向光一侧生长素浓度为m,则其背光一侧生长素浓度范围应为:______。
(5)若植物水平放置,表现出茎的背地性,且测得其茎的近地侧生长素浓度为2m,则茎的远地侧生长素浓度范围应为:______。
(6)若植物水平放置,如果图丙表示作用于根的生长素浓度,根的近地侧生长素浓度范围是______,远地侧生长素浓度为______。
【答案】
(1)抑制;具有两重性,低浓度促进,高浓度抑制,不同植物器官对生长素敏感性不同(2)可以在水稻田里面使用适宜浓度的生长素或生长素类似物,促进水稻的生长,抑制双子叶杂草生长
(3)促进作用增强;促进作用减弱
(4)大于m,小于2m
(5)小于m
(6)大于i;大于0小于i
【解析】
【分析】
本题主要考查植物生命活动调节的有关知识,解答本题的关键是掌握生长素的生理作用、植物的不同器官对生长素的敏感性,并能准确理解图示曲线包含的信息,具有一定的分析综合能力。
【解答】
(1)由图可知,对茎促进最合适的生长素浓度是10-4mol/L,在此浓度下,对根表现为抑制作用。由此说明生长素的生理作用具有两重性,低浓度促进生长,高浓度抑制生长;不同植物器官对生长素敏感性不同。
(2)由图乙可知,双子叶植物比单子叶植物对生长素敏感,可以在水稻田里面使用适宜浓度的生长素或生长素类似物,促进水稻的生长,抑制双子叶杂草生长。
(3)分析丙图可知,曲线中H点的生长素浓度为促进生长最适浓度为g,在OH段随生长素浓度增高,促进作用增强,HC段随着生长素浓度增高,促进作用减弱。
(4)若植物幼苗出现向光性,背光一侧面生长素浓度高于向光侧,且背光侧促进生长效应大于向光侧,当向光侧的生长素浓度为m时,背光面生长素浓度范围应大于m,小于2m。
(5)若植物水平放置,表示出茎的背地性,近地一侧的生长素浓度大于远地侧,且近地侧促进生长的效应大于远地侧,若测得其茎的近地侧生长素浓度为2m,则茎的远地侧生长素浓度范围应小于m。
(6)若植物水平放置,如果图丙表示作用于根的生长素浓度,根的近地侧生长素高于远地测,近地侧表现为抑制作用,远地测表现为促进作用,则近地侧的生长素浓度范围是大于i,远地侧生长素浓度范围小于i。
故答案为:
(1)抑制;具有两重性,低浓度促进,高浓度抑制,不同植物器官对生长素敏感性不同
(2)可以在水稻田里面使用适宜浓度的生长素或生长素类似物,促进水稻的生长,抑制双子叶杂草生长
(3)促进作用增强;促进作用减弱
(4)大于m,小于2m
(5)小于m
(6)大于i;大于0小于i
相关资料
更多

