










地理人教版 (新课标)第四节 世界的气候优秀课件ppt
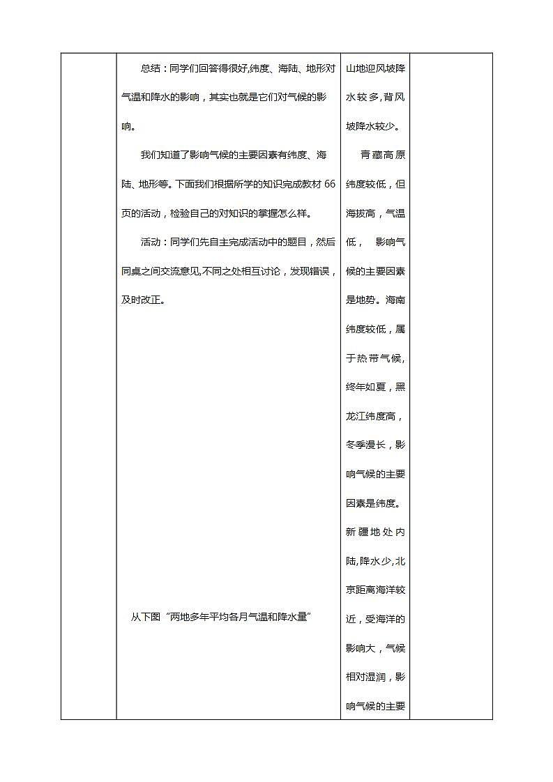
展开第三章第四节第2课时影响气候的主要因素气候与人类活动云贵高原有:“一山有四季,十里不同天”的说法云贵高原为什么会形成不同类型的气候?第四节第2课时影响气候的主要因素 气候与人类活动同学们还记得影响气温和降水的主要因素有哪些吗? 纬度位置、海陆位置、地形是影响气温和降水地区差异的主要因素。而不同的气温和降水的组合又形成了世界各地气候的差异。一、影响气候的主要因素 纬度位置、海陆位置、地形是如何影响气温和降水的。 ①一个地方的纬度位置对气温的影响很大。气温由低纬度向高纬度递减,也就是说,纬度低,气温高,纬度高,气温低。低低少少 对降水也有影响,赤道地区降水较多,两极地区降水较少。赤道赤道高多 夏季海洋气温低,陆地气温高。北京冬季北京冬季渤海夏季北京夏季渤海 ②海陆位置也影响气温和降水,同纬度地区,冬季海洋气温高,陆地气温低 距离海洋近的地方,降水多,距离海洋远的地方,降水较少。ABC森林草原荒漠 ③对于地形来说,地势高,气温低,地势低,气温高青藏高原迎风坡多雨背风坡少雨山地迎风坡降水多,背风坡降水少。 观看视频:复习影响气候的主要原因①青藏高原纬度较低,但是气候寒冷。 地形青藏高原活动:同学们自主完成活动中的题目。指出影响下列各地气候的主要因素?黑龙江海南②海南岛终年如夏,黑龙江北部冬季寒冷漫长。纬度位置北京塔里木盆地③新疆塔里木盆地气候干燥,而同纬度的北京气候相对比较湿润。 海陆位置2.下图两地气候差异的影响因素是 纬度位置赤道附近南极地区二、气候与人类活动说说气候与人们日常生活、生产活动关系密切。 我知道我们居住在温带地区,穿衣服的多少随季节的变化而变化。冬季夏季 热带地区的居民,穿着单薄,位于寒带地区的居民,穿着厚实的棉衣。热带寒带说说水稻种植与气候的关系。 南方地区热量充足,降水较多,适合种水稻,人们以米饭为主食。北方地区降水较少,适合耐旱的小麦等作物的生长,人们以面食为主食。南方地区北方地区南方地区降水较多,房屋多为尖顶;北方地区降水较少,房屋多为平顶。北方地区南方地区说说气候给人类生产和生活带来的危害。洪涝灾害、台风造成大量房屋倒塌,人员伤亡严重。台风洪涝过度砍伐森林会导致局部地区甚至全球的气候恶化。乱砍滥伐活动:1.从同学的对话中,你发现了什么问题?试着用所学的知识作出解释。 不同地区,气候条件不同,不能简单地把南方地区的树、农作物移种到北方地区,不能凭主观愿望做事,人类的活动必须要遵守自然规律。 2.我国南方一些雨水充沛的地区,夏季如果有一个月不下雨,常会发生严重旱灾;而沙漠地区一年不下雨也不会发生旱灾。这是为什么? ①沙漠地区,荒无人烟,长时间不下雨,对人类来说不会造成危害,所以这只是一种自然现象。沙漠地区 ②我国南方一些地区就不同了,这里人口稠密,城市集集,经济发达,又是我国的主要农业区,一个月不下雨,人们的生活和农业生产就要受到影响,造成巨大的损失。干旱地区讨论:地球为什么“出汗”了?地球出汗了:寓意全球气候变暖。 面对全球变暖的趋势,人类应该采取什么措施? 第一节能和提高能效。第二加强水资源的管理。第三加强对海平面的上升。第四控制排碳的数量,使用新的能源。1.影响气候的因素主要有_________、_________、_________、另外___________对气候也有影响。其中,最主要影响因素是______________。2.气候影响人类的生产活动,其中对____________的影响最为显著。3.判断:气候与人类活动相互影响。( )纬度位置海陆位置地形人类活动纬度位置√4.我们熟悉的故事《晏子使楚》中有这样一句话 “橘生淮南则为橘,生于淮北则为枳”,你认为产生这种现象的主要因素是( )A.地形 B.土壤 C.水源 D.气候D农业生产5.某校地理兴趣小组的同学为减少城市汽车尾气对空气的污染 设计了几套方案,不可取的是 ( )A.使用汽油的汽车全部改为使用天然气弹 B.鼓励人们上班乘坐公交车C.鼓励人们出行多骑自行车 D.增收汽车尾气污染费 6.面对全球变暖的趋势,人类应该 ( )①停止使用煤、石油、天然气等能源②研究提高能源利用技术和能源利用效率③扩大海洋面积, 调节全球气温④积十 极开发采用新能源,加强国际间的合作⑤增 强人们的环保意识;植树造林,保护好现有的森林 A.①③⑤ B.②④⑤ C.②③④ D.①②④DB7.“人间四月芳菲尽,山寺桃花始盛开”的主要原因是 ( )A.纬度因素 B.海陆因素 C.地形因素 D.山上降水少8.冬季,我国北方的哈尔滨白雪皑皑,而南方的海南岛则花果飘香。造成这种差异的主要原因是 ( )A.纬度位置 B.海陆位置沪林面营热 C.地形的影响 D.河流的影响9.夏季,我国庐山、峨眉山等山成为全国著名的避暑胜地,这是 因为 ( )A.纬度位置的影响 B.海陆位置的影响 C.地形的影响 D.河流的影响CAC下列语句不属于反映地形対气候的影响的是( )A.窗含西吟千秋雪,门泊东昊万里船B.人同四月芳菲尽,山寺桃花始盛幵C.莫恋南国春色好,燕地梅花胜桃红D.一山有四季,十里不同天C 这节课,我们主要学习了影响气候的主要因素和气候对人类活动的影响。通过这些实例的分析,一方面要认识纬度位置、海陆位置以及地形对气候的影响;另一方面要体会、感悟气候与人类活动的关系。特别是气候变暖已成为人类普遍关心的环境问题,要保护好大气环境,这需要全人类的共同努力,同学们也要积极投人行动行列。第四节世界的气候第2课时影响气候的主要因素 主要因素气候与人类活动一、影响气候的主要因素 纬度位置、海陆位置、地形二、气候与人类活动教材67页活动:第3题复习这节课学的所有的内容
人教版 (新课标)七年级上册第三章 天气与气候第四节 世界的气候教案配套课件ppt: 这是一份人教版 (新课标)七年级上册第三章 天气与气候第四节 世界的气候教案配套课件ppt,共42页。PPT课件主要包含了复杂多样的气候,热带雨林气候,赤道附近,分布在,热带草原气候,热带雨林的两侧,热带沙漠气候,热带季风气候,印度半岛和中南半岛,热带气候类型等内容,欢迎下载使用。
地理人教版 (新课标)第二节 气温的变化与分布教课ppt课件: 这是一份地理人教版 (新课标)第二节 气温的变化与分布教课ppt课件,共14页。
初中地理人教版 (新课标)七年级上册第三章 天气与气候第四节 世界的气候教课内容ppt课件: 这是一份初中地理人教版 (新课标)七年级上册第三章 天气与气候第四节 世界的气候教课内容ppt课件,共28页。PPT课件主要包含了导入新课,探究新知,活动一,A坡降水多,二气候与人类活动等内容,欢迎下载使用。