初中语文人教部编版八年级上册任务三 新闻写作精品课件ppt
展开初中语文任务三 新闻写作示范课ppt课件: 这是一份初中语文<a href="/yw/tb_c133952_t3/?tag_id=26" target="_blank">任务三 新闻写作示范课ppt课件</a>,共42页。
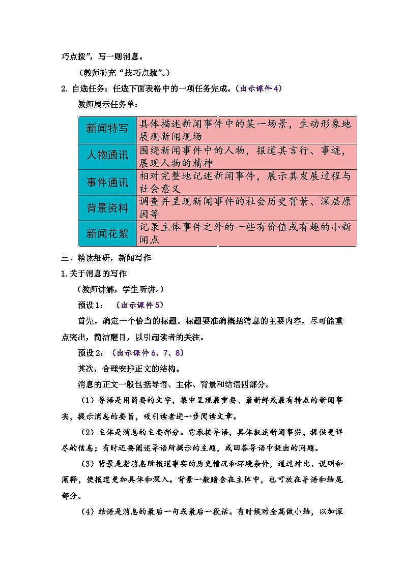
人教部编版八年级上册任务三 新闻写作图片课件ppt: 这是一份人教部编版八年级上册<a href="/yw/tb_c133952_t3/?tag_id=26" target="_blank">任务三 新闻写作图片课件ppt</a>,共21页。PPT课件主要包含了关于消息的写作等内容,欢迎下载使用。
人教部编版八年级上册任务三 新闻写作备课ppt课件: 这是一份人教部编版八年级上册任务三 新闻写作备课ppt课件,共22页。PPT课件主要包含了学习目标,写作任务,范文引路,标题导语主体背景结语,主题引题副题,拟标题,拟写醒目的标题,突出重点吸引读者,言之有物事实说话,简明扼要开启全篇等内容,欢迎下载使用。

