人教版八年级上册第2节 光的反射优秀精练
展开一、夯实基础
1.入射光线与______的夹角叫做入射角;若入射光线与反射面的夹角为30°,则入射角大小为______,反射光线与入射光线夹角大小为______。
【答案】法线,60°,120°。
【解析】入射角指的是入射光线与法线的夹角,若入射光线与反射面的夹角为30°,
则入射角为90°﹣30°=60°
根据光的反射定律,反射角等于入射角,反射角也是60°,反射光线与入射光线夹角大小为入射角加上反射角,即为60°+60°=120°。
2.如图1所示,光线AO沿着与镜面45度夹角的方向入射到镜面,反射角是______度,反射光线与入射光线的夹角是______度;若入射光线与镜面的夹角减小10度,反射角将________(选填“增大”或“减小”)10度;若光线AO垂直入射到镜面,经反射后光的传播方向改变了_______度。

【答案】45,90;增大;180。
【解析】光线AO沿着与镜面45度夹角的方向入射到镜面,反射角是90度-45度=45度,反射光线与入射光线的夹角是45度+45度=90度;若入射光线与镜面的夹角减小10度,则入射角增大了10度,反射角也将增大10度;若光线AO垂直入射到镜面,则反射光线逆着原来的入射光线回去,所以经反射后光的传播方向改变了180度。
3. 当平行光线射到平面镜上时,反射光线仍为平行光线,这种反射叫做 反射。平行光线经粗糙的表面反射后,反射光线不再平行,而是射向各个方向,这种反射叫做 反射,这种反射 光的反射定律。(最后一空选填“遵循”或“不遵循”)
【答案】镜面反射,漫,遵循。
【解析】当平行光线射到平面镜上时,反射光线仍为平行光线,这种反射叫做镜面反射。平行光线经粗糙的表面反射后,反射光线不再平行,而是射向各个方向,这种反射叫做漫反射,这种反射也遵循光的反射定律。
4.白天在电视上收看“空中课堂”时,有时会出现屏幕的“反光”现象,影响收看效果。
① 这种“反光”现象是由光的________现象造成的。
② 为了避免“反光”现象,除了安装并拉上窗帘外,采用的方式还可以是____。(写出一种即可)
采用此方式能避免“反光”的理由是__________。
【答案】①反射;②调整屏幕角度(改变人的位置),改变光线的入射角度,改变反射角。(离开反射光线的区域)。
【解析】① 这种“反光”现象是由光的反射现象造成的。
② 为了避免“反光”现象,除了安装并拉上窗帘外,采用的方式还可以是:
调整屏幕角度,采用此方式能避免“反光”的理由是:改变光线的入射角度,改变反射角。
或改变人的位置,采用此方式能避免“反光”的理由是:离开反射光线的区域。
5. 光射到两种物质的界面上发生反射时,下列说法中正确的是( )
A.反射光线和入射光线居法线的一侧
B.光在反射时,有时反射角不等于入射角
C.反射光线跟入射光线和法线在同一平面内
D.反射光线跟入射光线和法线不在同一平面内
【答案】C
【解析】A、反射光线和入射光线应该分居法线的两侧,所以不合题意;B、反射角应该始终等于入射角,所以不合题意;C、与光的反射定律一致,所以符合题意;D、任何时候都应该“三线共面”,所以不合题意;故选C。
6.如图所示,入射光线与平面镜成40°角,下列说法正确的是( )

A.反射角是50° B.入射角是40°
C.反射光线与镜面的夹角是50° D.入射角增大,反射角不变
【答案】A
【解析】入射角是入射光线和法线间的夹角,反射角是反射光线和法线间的夹角。
所以入射角为90°﹣40°=50°,因为反射角等于入射角,故反射角也为50°,故A正确,B错误;
反射光线与镜面的夹角为90°﹣50°=40°,故C错误;
因为反射角等于入射角,所以当入射角增大时,反射角也增大,故D错误。
所以选A。
7.如果你在平面镜中看到了另一个同学的眼睛,那么无论这个平面镜多么小,该同学也一定能通过这个平面镜看到你的眼睛,这是因为( )
A.光的折射 B.光的直线传播
C.光的漫反射 D.反射现象中光路可逆
【答案】D
【解析】在光的反射现象中,光路是可逆的。因为根据光的反射定律,反射角等于入射角,由此可知,原来的入射光线成为反射光线,所以当你在平面镜中看到他人的眼睛时,对方也一定能看到你的眼睛。
故选D。
8. 下面说法中不符合光的反射定律的是 ( )
A.入射光线与反射面的夹角为40°,反射光线与法线之间成50°
B.入射角为0°的入射光线没有反射光线
C.入射光线靠拢法线,反射光线也靠拢法线
D.入射角增加15°,反射角也增加15°
【答案】B
【解析】A.入射光线与反射面的夹角为40°,入射角为50°,则反射光线与法线之间成50°,该选项正确,不符合题意;
B.入射角为0°的入射光线,存在反射光线,反射角为0°,该选项错误,符合题意;
C.入射光线靠拢法线,反射光线也靠拢法线,该选项正确,不符合题意;
D.入射角增加15°,反射角也增加15°,该选项正确,不符合题意;
所以选B。
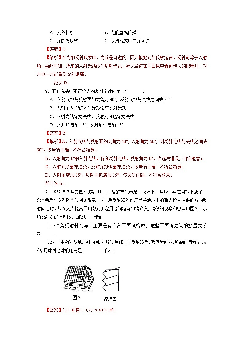
9.1969年7月美国阿波罗11号飞船的宇航员第一次登上了月球,并在月球上放了一台“角反射器列阵”如图3所示,这个角反射器的作用是将地球上的激光按其原来的方向反射回地球,从而大大提高了用激光测定月地间距离的精确度,请仔细观察和思考如图3所示角反射器的原理图,回答以下问题:
(1)“角反射器列阵”主要是有许多平面镜构成,这些平面镜之间的放置关系是 。
(2)一束激光从地球射向月球,经过月球上的反射器后,返回发射器,所需时间为2.54秒,月球到地球的距离是 千米。

【答案】(1)垂直;(2)3.81×105。
【解析】(1)“角反射器列阵”的作用是将地球上的激光按其原来的方向反射回地球,这些平面镜之间相互垂直,可以使反射光线与入射光线平行;见图。
(2)月球到地球的距离是S=vt=3×108米/秒×2.54秒=3.81×105米=3.81×108千米

10. 作图题:
①请在图中画出入射光线反射光线,并标出反射角的大小。

【答案】见右图。
【解析】入射角为60°,反射角等于入射角,也是60°,做出反射光线。
②根据图中给出的入射光线AO,画出对应的反射光线OB,并标出反射角及其大小。

【答案】见右图。
【解析】过入射点做出法线,由入射光线与镜面的夹角为40°可得,入射角为90°﹣40°=50°,反射角等于入射角,则反射角也为50°,根据反射光线、入射光线分居法线两侧,在法线左侧画出反射光线即可,如图所示。
③如图所示,太阳光线与水平面成30°角,若用平面镜将太阳光沿竖直方向反射到井底,请在图中画出反射光线和平面镜的位置。

【答案】见右图。
【解析】因入射光线与水平面成30°,而反射光线是竖直向下的,所以入射光线与反射光线的夹角为30+90°=120°,则反射角为60°;因法线将入射光线与反射光线的夹角平分,可确定法线的位置,然后作法线的垂线就可确定平面镜的位置,如图所示。
11.小华用小型光具盘做“探究光的反射规律”实验,他先使激光束从A点入射,观察到的实验现象如图5所示。由图中现象可初步得出:
(1)反射光和入射光分居在 ;
(2)反射角 。
接着,小华连续两次改变激光源的位置,分别从B、C点入射,小华这样做的目的是为了多次改变
角的大小,进而验证上述得到的初步结论是否具有 。

【答案】(1)法线两侧;(2)等于入射角;入射;普遍规律.
【解析】(1)由图中现象可知,反射光和入射光分居在法线两侧。
(2)根据光的反射定律,反射角等于入射角;入射是因,反射是果,因此多次改变入射角的大小去测量反射角大小,目的是多次实验来寻求实验的普遍规律。
二、巩固提高
12.一束与墙面成90°角的平行光线射到墙面上,如图11所示,光在凹凸不平的墙面上发生的是
反射,此
时反射角的大小 是0°(选填“一定”、“一定不”或“可能”)。若这束光与镜面成40°角射到镜面上,入射光线的传播方向改变了 °。

【答案】漫,可能,80。
【解析】一束与墙面成90°角的平
行光线射到墙面上,光在凹凸不平的墙面上发生的是漫反射,反射光线向各个方向,此
时反射角的大小不一定是0°。
若这束光与镜面成40°角射到镜面上,入射光线的传播方向改变了40°+40°=80°。
13.有一光电控制液面高度的仪器,通过光束在液面上的反射光线打到光电屏上来显示液面高度,光路图如图所示。当光屏上的点由S1移到S2时表示液面( )

A.上升 B.下降 C.不变 D.先上升后下降
【答案】B
【解析】由于入射光线是固定的,且光在液面上发生的是镜面反射,当液面发生变化时,故反射光线的方向与原来的反射光线是平行的,如下图所示:

由图可知,当光电屏上的点由S1移到S2时,则表明液面从AB下降到CD。
故选B。
14.晚上,在桌面上铺一张白纸,把一小块平面镜放在纸上,让手电筒的光正对着平面镜照射,则从侧面看( )
A.镜子比较亮,它发生了镜面反射 B.镜子比较暗,它发生了镜面反射
C.白纸比较亮,它发生了镜面反射 D.白纸比较亮,它发生了漫反射
【答案】D。
【解析】手电筒的光是正对着平面镜照射,因为平面镜发生的是镜面反射,所以几乎所有的反射光都垂直镜面竖直向上,因为人是从侧面看白纸的,所以镜面反射的光几乎没有进入眼睛,故看到镜子是暗的;而入射到白纸上的光会发生漫反射,会向四面八方反射,即使人站在侧面看,也会有反射光线进入人眼,所以人看到白纸是亮的。
所以选D.

15.如图12所示,一束光在平面镜上发生反射,反射光恰好照在光屏的A处。若要让反射光照在光屏的B处,下列方法中可行的是( )
A. 只将光屏竖直向下移动一段
距离;
B. 只将平面镜水平向右移动一段距离;
C. 只将平面镜绕入射点O
顺时针转过一定角度(<90°);[来源:学科网ZXXK]
D. 只将平面镜绕入射点O逆时针转过一定角度(<90°)。
【答案】C。
【解析】A、只将光屏竖直向下移动一段距离,则入射光线不变,则反射光线也不会改变,但光斑会向左移动,故A不符合题意;
B、只将平面镜水平向右移动一段距离,则入射角不变,并且入射点相对应A点的位置不变,因此反射光线的位置不变,故B不符合题意;
C、只将平面镜绕入射点O顺时针转过一定角度(<90°),入射角变大,根据反射角等于入射角可知,反射角也随之变大,反射光线可能经过B点,故C符合题意;
D、只将平面镜绕入射点O逆时针转过一定角度(<90°),入射角变小,根据反射角等于入射角可知,反射角也随之变小,反射光线不可能经过B点,故D不符合题意。
故选C。
16.太阳光与水平面成30°角斜射在地面上,若用平面镜使太阳光沿竖直方向反射,则平面镜与水平面的夹角为( )
A 一定为75°; B 一定为30°; C 可能为60°; D 可能为15°。
【答案】C。

【解析】①第一种情况使太阳光竖直向下,如图所示:AO为入射光线,ON为法线,OB为反射光线,
从图中可以看出入射光线和反射光线的夹角为∠AOB=90°+30°=120°,那么入射角∠AON=60°,
而入射光线与平面镜的夹角为30°,所以平面镜与水平面的夹角为30°+30°=60°。
②第二种情况使太阳光竖直向上,根据上述分析可以得出平面镜与水平面的夹角为30°。
综合两种情况,可以得出平面镜与水平面的夹角为30°或60°。
故答案为C。
17. 在“探究光的反射规律”实验中,平面镜水平放置,白纸板要 放置在平面镜上;图中反射角度数为 ;能不能因此得出反射光线和入射光线总是垂直的结论? 。

【答案】竖直;45°;不能。
【解析】在“探究光的反射规律”实验中,平面镜要水平放置,白纸板要竖直放置在平面镜上;因为反射角等于入射角,所以反射角为45°;只有入射角为45°时,反射角为45°,此时反射光线和入射光线垂直,只凭一次实验存在偶然性,不能得出反射光线和入射光线总是垂直的结论。
18.小王同学为了研究光的反射现象中反射角和入射角的关系,改变入射角的大小进行了几次实验,实验情景如图9所示:

(1)由图A或B或C可以得出的初步结论是:___________________________________。
(2)由图A和B和C可以进一步得出的结论是:_________________________________。
【答案】(1)在光的反射现象中,反射角等于入射角。(2)在光的反射现象中,反射角随入射角的减小而减小且总等于入射角的大小。
【解析】(1)由图A或B或C可以得出的初步结论是:在光的反射现象中,反射角等于入射角。
(2)由图A和B和C可以看出,入射角减小,反射角也减小,但仍相等,所以进一步得出的结论是:在光的反射现象中,反射角随入射角的减小而减小,且总等于入射角的大小。
19. 为了“探究光反射时的规律”,实验小组的同学选用了平面镜、纸板、激光器和几种不同颜色的笔,依据教材设计了如图所示的实验。
次数 | ∠i |
|
1 | 70° | 70° |
2 | 45° | 45° |
3 | 30° | 30° |
(1)实验中还需要的器材是 。
(2)实验中为了使光线能在纸板上显示出来,方便实验研究,你该采取的操作是 。
A.尽量在光线比较暗的室内进行
B.使光束垂直纸板射到O点
C.使光束贴着纸板射到O点
(3)改变光束入射的角度,多做几次,换用不同颜色的笔记录每次光的径迹。取下纸板,测量ON两侧的∠i和∠r,将数据记录在上表中,根据数据得出的结论是 。
(4)若将一束光贴着纸板沿FO方向射到O点,光将沿图中的OE方向射出,因为在反射现象中, 。
【答案】(1)量角器;(2)A、C;(3)光发生反射时,反射角等于入射角;(4)光路可逆。
【解析】(1)为了测量入射角和反射角的大小,还需要的测量工具是量角器。
(2)此实验为了使光线能在纸板上显示出来,该采取的操作是:尽量在比较暗的室内进行,使激光紧贴纸板面入射,即选项A、C的说法符合题意。
(3)根据表中的数据可以得出的结论:在光发生反射时,反射角等于入射角。
(4)让光线逆着FO的方向射向镜面,会发现反射光线沿着OE方向射出,该现象说明在反射时,光路是可逆的。
20. 图10所示是研究光的反射规律的实验装置在做反射规律的实验中,保持入射点不变是为了保证法线的位置不变,便于从光具盘上直接读出反射角。图中O点为入射点,ON为法线,面板上每一格对应的角度均为10°,实验时,当入射光线为AO时,反射光线为OB;当入射光线为CO时,反射光线为OD;当入射光线为EO时,反射光线为OF。
(1)请完成下列表格的填写。

(2)第一步,改变入射光线的方向,观察反射光线方向怎样改变。分析反射光线、入射光线和法线的位置关系,可得到的实验结论是:反射光线与入射光线分居在________两侧。
(3)第二步,把小门向后折,观察小门上是否还能看到________(选填“入射光线”或“反射光线”),这样做的目的是为了证明:反射光线与入射光线、法线在___________内。
【答案】(1)20°,50°,40°,20°;(2)法线;(3)反射光线,同一平面内。
【解析】(1)入射光线为EO时,入射角为20°,根据发生反射时,反射角等于入射角填写。
(2)分析反射光线、入射光线和法线的位置关系,可得到的实验结论是:反射光线与入射光线分居在法线两侧。
(3)把小门向后折,应该观察小门上是否还能看到反射光线,这样做的目的是为了证明:反射光线与入射光线、法线在同一平面内内。
21.为了探究“光反射时的规律”,小明选用了平面镜、白色硬纸板A、B和激光笔进行了如图甲所示的实验,在实验过程中:

(1)为了能看清光的传播路径,白色硬纸板的表面应尽量_____(填“粗糙”或“光滑”)一些,可以使光在纸板上发生_____反射(填“镜面”或“漫”)。
(2)观察如图甲所示的器材,为了方便研究反射角与入射角的大小关系,还需对器材做出的改进是_______。
(3)为寻找反射光线、入射光线和法线的位置关系,当纸板A上显示出光路时,该同学将另一半纸板B绕ON向后折,在纸板B上就看不到反射光线,此时反射光线实际上是_______(填“存在”或“不存在”)的,这个现象表明:________。
(4)如图乙所示,一平面镜放在圆筒的中心处,平面镜正对筒壁上一点光源S,点光源发出一细光束垂直射向平面镜。平面镜从图示位置开始绕圆筒中心轴O匀速转动20度角时,照射到筒壁上的反射光斑转过的角度为_________度。
【答案】(1)粗糙,漫反射;(2)在纸板上标出角度;(3)存在,反射光线、入射光线和法线在同一平面内;(4)40。
【解析】(1)白色硬纸板的表面应尽量粗糙,让光线发生漫反射,从不同的角度都能够观察到光线。
(2由光的反射定律可知,反射角等于入射角,为了方便研究反射角与入射角的关系,要在入射点O处标出角度,直接读出反射角和入射角的大小。
(3)将纸板B绕轴ON向后折,在纸板B上就看不到反射光线,说明光在反射时,反射光线、入射光线、法线在同一平面内;此时入射光线、法线、反射光线在同一平面内,反射光线存在。
(4)如下图所示:

平面镜旋转20°,相当于入射角增大20°(原来入射角为0°),故现在入射角为20°,反射角为20°,则入射角和反射角的夹角为40°,即点光源照射到筒壁上的反射光斑转过的角度为40°。
人教版八年级上册第2节 光的反射综合训练题: 这是一份人教版八年级上册第2节 光的反射综合训练题,共34页。试卷主要包含了选择题,填空题,作图题,实验探究题等内容,欢迎下载使用。
人教版八年级物理上册同步考点专题训练 4.2 光的反射(原卷版+解析版): 这是一份人教版八年级物理上册同步考点专题训练 4.2 光的反射(原卷版+解析版),文件包含人教版八年级物理上册同步考点专题训练42光的反射原卷版docx、人教版八年级物理上册同步考点专题训练42光的反射解析版docx等2份试卷配套教学资源,其中试卷共33页, 欢迎下载使用。
人教版八年级上册第2节 光的反射课时作业: 这是一份人教版八年级上册第2节 光的反射课时作业,共9页。试卷主要包含了2 光的反射》同步练习卷等内容,欢迎下载使用。


