人教版物理九年级下册 第19章 生活用电(单元测试含答案)
展开本章复习课
复习目标 1.了解家庭电路的组成及各部分的作用,了解试电笔的作用及使用方法。 2.知道空气开关、保险丝和漏电保护器的作用。 3.知道家庭电路中电流过大的原因是家用电器的总功率过大和短路,会计算家庭电路中消耗的电功率。 4.了解常见的触电类型和急救方法。 5.了解安全用电的原则。 要点回顾 一、家庭电路中各元件的安装
二、家庭电路中故障的判断
三、安全用电
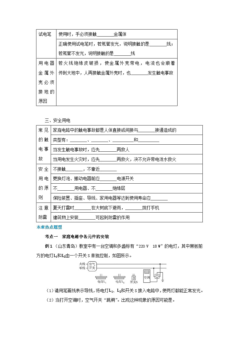
本章热点题型 考点一 家庭电路中各元件的安装 例1 (山东青岛)教室中有一台空调和多盏标有“220 V 18 W”的电灯,其中黑板前方的电灯
(1)请用笔画线表示导线,将电灯 (2)当打开空调时,空气开关“跳闸”。出现这种现象的原因可能是。
解析:(1)家庭电路连接时,要求电灯 答案:(1)如图所示 (2)短路或同时工作的用电器总功率过大 警示:家庭电路中,开关控制多个用电器时,容易误认为用电器是串联的,要注意家庭电路中各用电器都是并联的(节日小彩灯除外),控制多个用电器的开关接在干路上。 【跟踪训练】 1.(天津)如图所示为部分家庭电路示意图,其中电器元件连接错误的是 (填标号)。
2.(湖南衡阳)学习家庭电路相关知识后,小明对如图所示设计的家庭电路的认识正确的是( )
A.图中两只灯与其对应控制开关的连接都是正确的 B.使用洗衣机时应选择插座C C.灯 D.如图中AB之间发生断路,则用试电笔检查插座C的各个插孔,试电笔的氖管都不发光 考点二 家庭电路中故障的判断 例2 (安徽)所示的家庭电路,当闭合开关时,发现电灯不亮。若原因是图中打“×”的位置发生了断路。则在开关闭合的情况下,用测电笔测试电路中A点时,测电笔氖管 (选填“会”或“不会”)发光。
解析:根据家庭电路连接情况可知,若A点到进户零线之间断开,则灯泡不会亮。当开关闭合后,电流会经火线流过灯泡、测电笔、人体与大地连通,故测电笔氖管会发光。 答案:会 规律:当测电笔直接或间接接触火线并与大地或零线连通时,测电笔氖管就会发光。 【跟踪训练】 3.小艳同学某天在家开灯时,灯不亮,经检查发现保险丝被烧断。她在爸爸的协助下用一盏标有“220 V 40 W”的灯泡
A. B. C. D. 4.中考前,爸爸为了小亮在家有一个舒适的学习和生活环境,新买了一台空调,安装好后,刚一使用,家里所有用电器都停止了工作,经检查发现保险丝已熔断。 (1)试分析保险丝熔断的原因. (2)要使接入空调后,家中所有用电器都能正常工作,该家庭电路应如何改进? 考点三 安全用电 例3 (福建)关于安全用电,下列做法正确的是( ) A.家用电器失火,先灭火后断电 B.用湿布擦拭工作中的家用电器 C.插线板的电源线绝缘层破损,仍继续使用 D.家用电器的金属外壳必须与三线插头的长插脚相连 解析:家用电器失火,要先断开电源后灭火,A错误;家用水是导体,用湿布擦拭工作中的用电器很容易触电,B错误;电源线绝缘层破损,人容易碰到内部的电线,发生触电事故,C错误;有金属外壳的家用电器必须接地,三线插头长插脚要接地线,D正确。 答案:D 点拨:三线插头的接线原则为:左零右火上接地。 【跟踪训练】 5.以下操作安全的是( ) A.保险丝烧断后应换一根铜丝来代替 B.发现有人触电后立刻断开电源 C.将电灯开关接在零线上,熔断器接在火线上 D.电线短路起火,应立即用水扑灭 6.在如图所示的几种情况中,符合安全用电的是( )
A.现代建筑上安装避雷针 B.电视天线与电线接触
C.绝缘皮破损 D.机壳没有接地 参考答案 要点回顾 一、电能表 总开关 保险装置 大 低 铅锑合金 过大 火 二、①家用电器总功率过大 ②短路 笔尾 火 零 地线 不会 三、火线 单线触电 双线触电 高压电弧触电 跨步电压触电 切断电源 切断电源 低压带电体 高压带电体 断开 弄湿 损坏 更换 不 不 避雷针 跟踪训练 1.② 解析:控制灯泡的开关要接在火线上,开关断开时,灯泡与火线断开,便于维修和更换灯泡。 2.B 解析:在灯泡及开关的连接中,火线先接开关,再接入灯泡,所以灯 3.B 解析:本题考查了对用校验灯泡检修家庭电路的故障的了解与掌握,明确该方法中校验灯泡串联接入电路是解决本题的关键。当只闭合开关 4.(1)由于空调的电功率过大,当把空调接入电路中时,电路中的电流过大,保险丝迅速发热熔断,避免损坏电路。 (2)让功率较大的用电器分开使用(不同时使用,避免电路中总功率过大)。 5.B 解析:铜丝的熔点高,用铜丝代替保险丝,在电流异常升高到一定数值的时候,不能自身熔断切断电路,起不到保险作用,A选项错误;当发现有人触电时,应该立即采取的措施是:迅速切断电源或用绝缘体挑开电线,不能用手拉开电线和触电的人,否则自己也会触电,B选项正确;电灯开关必须接在火线上,熔断器也要串联在火线上,断开开关或熔断器断开时,保证灯泡中无电流,不会造成触电,C选项错误;电线短路起火时,必须先切断电源再救火,千万不要立即用水灭火,因为水是导体,容易发生触电事故,D选项错误。 6.A 解析:现代建筑上安装避雷针可以防止雷电带来的危害,A选项正确;电视天线与电线接触是非常危险的,电视机很容易被烧坏,人有可能也会触电,B选项错误;绝缘皮破损,容易发生触电事故,C选项错误;用电器的金属外壳要接地,防止金属外壳漏电,发生触电事故,D选项错误。 | |||||||||||||||||||||||||||||||||












