初中数学北师大版九年级上册第四章 图形的相似8 图形的位似精品第2课时教案设计
展开第2课时 平面直角坐标系中的位似变换
![]()
【知识与技能】
1.理解位似图形的定义,能熟练地利用坐标变化将一个图形放大与缩小.
2.理解平移、轴对称、旋转和位似四种变换的基本性质,会按要求画出经变换后的图形.
【过程与方法】
在具体活动操作中,培养学生的动手操作能力,进一步增强用位似变换来解决实际问题的能力.
【情感态度】在观察、操作、推理、归纳等探索过程中,进一步培养学生综合运用知识的能力,体验成功的喜悦,树立良好的数学自信心.
【教学重点】
用图形的坐标变化来表示图形的位似变换,能综合运用平移、轴对称、旋转和位似进行图案设计.
【教学难点】
体会用图形的坐标变化来表示图形的位似变换的变化规律.
![]()
一、情境导入,初步认识
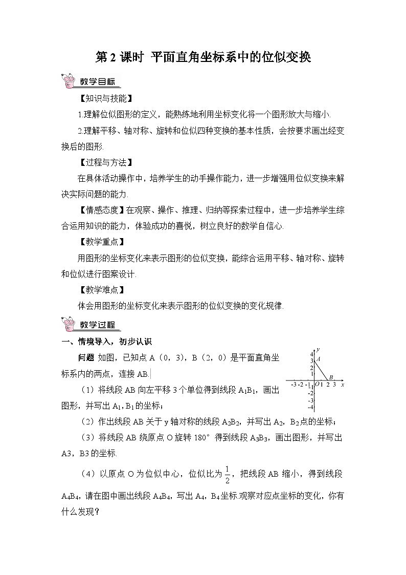
问题 如图,已知点A(0,3),B(2,0)是平面直角坐标系内的两点,连接AB.
(1)将线段AB向左平移3个单位得到线段A1B1,画出图形,并写出A1,B1的坐标;
(2)作出线段AB关于y轴对称的线段A2B2,并写出A2,B2点的坐标;
(3)将线段AB绕原点O旋转180°得到线段A3B3,画出图形,并写出A3,B3的坐标.
(4)以原点O为位似中心,位似比为
,把线段AB缩小,得到线段A4B4,请在图中画出线段A4B4,写出A4,B4坐标.观察对应点坐标的变化,你有什么发现?
【教学说明】问题(1)、(2)、(3),从学生已有的知识入手,以问题为载体,自然复习平移、轴对称、旋转等变换.而问题(4),则是承上启下为新课的学习做好铺垫,同时,与问题(1)、(2)、(3)一起形成了完整的知识结构,这样以旧引新,帮助学生建立新旧知识间的联系.对问题(1)、(2)、(3)的处理,可采用灵活多样形式,既可自主探究,也可小组讨论相互交流,教师也可适时参与讨论.在处理问题(4)时,教师可给学生充裕的探讨时间,让学生自己发现结论.
二、思考探究,获取新知
通过上面的问题(4)思考,可以发现:在平面直角坐标系中,如果位似是以原点为位似中心,位似比为k,那么位似图形对应点坐标的比为k或-k.这一结论是否正确呢?下面我们再通过探究来验证一下.
问题 如图,△ABC三个顶点坐标分别为A(2,3),B(2,1),C(4,3),以点O为位似中心,相似比为2,将△ABC放大,得到△A1B1C1.
(1)请在图中画出所有满足要求的△A1B1C1;
(2)写出A、B、C的对应点A1,B1,C1的坐标;
(3)观察对应顶点坐标的变化,你有什么发现?
分析与解 (1)作直线OA,OB,OC,在射线OA、OB、OC上,截取A1,B1,C1,使
,依次连接A1,B1,C1,得△A1B1C1,则△A1B1C1是适合要求的图形;类似地,在第三象限可画△A2B2C2,使得△A2B2C2是以O为位似中心,位似比为2的放大图形,如图所示:

(2)把△ABC放大后,A,B,C的对应点为A1(4,6),B1(4,2),C1(8,6);A2(-4,-6),B2(-4,-2),C2(-8,-6);
(3)观察对应点坐标的变化,可以发现,各顶点的横、纵坐标均是其对应点横、纵坐标的k倍或-k倍.
【教学说明】通过对上述问题的探究思考,让学生主动参与数学知识的“再发现”,在动手——猜想——交流——归纳过程中进一步体验坐标平面内的位似变换性质.
性质 在平面直角坐标系中,如果位似是以原点为位似中心,相似比为k,那么位似图形对应点的坐标的比为k或-k.
三、典例精析,掌握新知
例1 △OEF是△OAB以点O为位似中心;由△OAB放大而得到的,若点A、B坐标分别为(-1,4)和(3,2),且相似比为3∶1,求点E、F的坐标.
分析与解 由坐标平面内以原点O为位似中心的两个图形的对应顶点坐标之间的关系可以知道,点E,F的坐标应为(-1×3,4×3)和(3×3,2×3)或(-1×(-3),4×(-3))和(3×(-3),2×(-3)),即E、F的坐标为(-3,12)和(9,6)或(3,-12)和(-9,-6).
例2 如图,四边形ABCD的坐标分别为A(-6,6),B(-8,2),C(-4,0),D(-2,4),画出它的一个以原点O为位似中心,相似比为
的位似图形.
分析与解 问题的关键是要确定位似图形各个顶点的坐标.根据前面的规律,点A的对应点A′的坐标为(-6×
,6×
),即(-3,3).类似地,可以确定其他顶点的坐标.
如图,利用位似中对应点的坐标的变化规律,分别取A′(-3,3),B′(-4,1),C(-2,0),D′(-1,2).依次连接A′,B′,C′,D′,四边形A′B′C′D′就是要求的四边形ABCD的位似图形.
【教学说明】这里的两道题都可让学生自主探究,教师巡视,发现问题及时指导,最后教师再展示解题过程,锻炼学生的解题能力.在例2中,还可以画出四边形ABCD类似原点O在第四象限的位似图形,可让学生试一试.
四、运用新知,深化理解
1.如图表示△AOB和把它缩小后得到的△OCD,求△AOB与△COD的相似比.

2.如图,△ABC三个顶点坐标分别为A(2,-2),B(4,-5),C(5,-2),以原点O为位似中心,将这个三角形放大为原来的2倍.

【教学说明】 所选的两道题是前面知识的延续,学生可自主完成,教师巡视,对优秀者应给予鼓励,增强他们学习兴趣.
五、师生互动,课堂小结
1.通过本节课的学习,你有哪些收获?
2.列举出生活中的位似图案.
【教学说明】 针对问题1,学生可发表各自看法,这样一方面可提炼本节知识点,另一方面也可对所存在的问题进行探讨,完善知识技能.而问题2则可让学生感受数学来源于生活,从而更深理解本节知识.
![]()
1.布置作业:从教材P51习题27.3中选取.
2.完成练习册中相应练习.
![]()
本课时可类比上一课时的教学方式进行,只不过本课时涉及到了平面直角坐标系,教学时教师应让学生充分参与,体会平面直角坐标系中的位似变换,以培养学生的动手操作能力和用位似变换解决实际问题的能力.本课的难点是用图形的坐标变化来表示图形的位似变换的变化规律,教师可让学生以小组为单位进行讨论,争取让学生自己发现规律,教师再予以适当点拨,以培养学生的探究能力.
沪科版九年级上册22.4 图形的位似变换一等奖第2课时教学设计: 这是一份沪科版九年级上册22.4 图形的位似变换一等奖第2课时教学设计,共5页。
沪教版数学九年级上册 22.4图形的位似变换(第2课时) 教案: 这是一份沪教版数学九年级上册 22.4图形的位似变换(第2课时) 教案,共5页。
初中数学北师大版九年级上册第四章 图形的相似8 图形的位似优秀第1课时教案: 这是一份初中数学北师大版九年级上册第四章 图形的相似8 图形的位似优秀第1课时教案,共4页。教案主要包含了知识与技能,过程与方法,情感态度,教学重点,教学难点,教学说明,归纳总结等内容,欢迎下载使用。

