语文三年级上册搭船的鸟完美版课件ppt
展开第五单元导读
【单元导教】
本单元是习作单元,以“留心观察”为主题,编排了两篇精读课文,两篇习作例文,还安排了交流平台、初试身手和习作训练。
精读课文旨在引导学生认识到留心观察带来的好处,逐步养成观察的习惯,积累素材,为习作做准备。习作例文为本单元的习作练习提供了范例,学生可以借鉴或仿写。
“交流平台”对本单元的习作方法和要求进行了梳理归纳。“初试身手”通过范例启发学生学习并运用观察的方法。
本单元的语文要素是“体会作者是怎样留心观察周围事物的”,旨在增强学生留心观察的意识。写作方面的语文要素是“仔细观察,把观察所得写下来”,旨在引导学生学以致用,进一步体会留心观察带来的好处。
体会留心观察的好处,学习细致观察的方法 | ||||
板块 | 教学关注点 | |||
观察所得 | 观察的好处 | 细致观察的方法 | ||
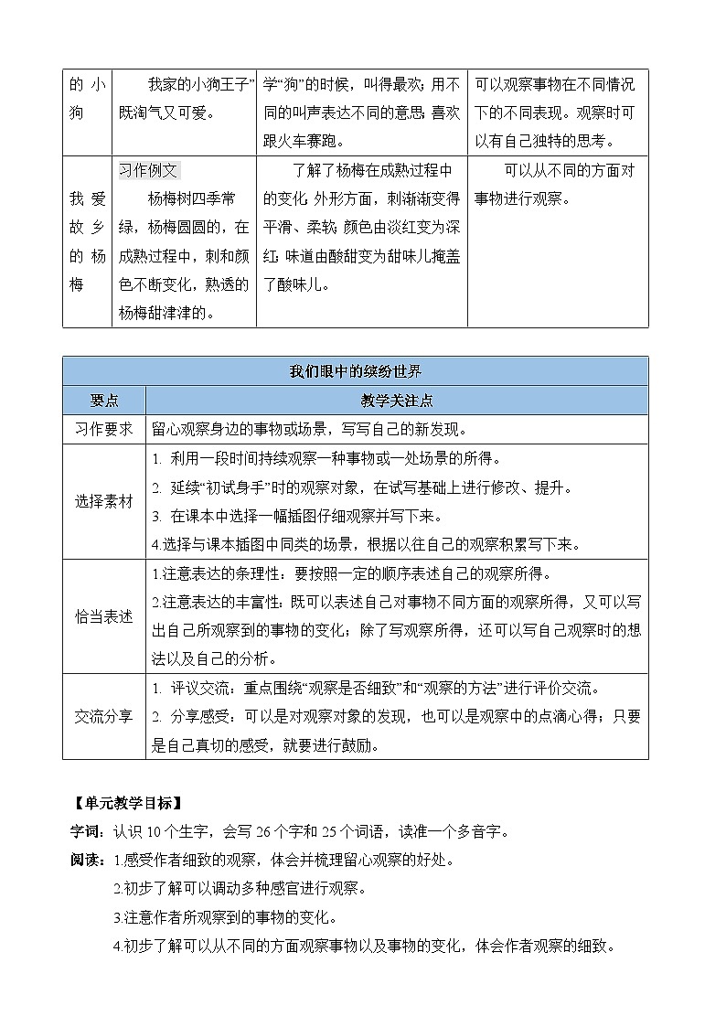
搭船的鸟 | 精读课文 旅途中的雨声很动听;翠鸟是一只彩色的小鸟,很漂亮;翠鸟捕鱼时动作敏捷。 | 认识了一位可爱的新朋友。 | “听一听”,听到了雨声;“看一看”,看到了翠鸟的外貌和捕鱼时的动作。 | |
金色的草地
| 精读课文 早晨和傍晚,蒲公英的花瓣是合拢的,草地是绿色的;中午蒲公英的花瓣张开了,草地就是金色的了。 | 发现了一天中不同时段草地的颜色变化,通过细致观察,明白了草地颜色变化的原因,对蒲公英有了更多的了解。 | 观察时要注意事物的变化。有些事物在不同的时间或者不同的成长阶段会表现出不同的变化。 | |
语文园 地 |
2.“初试身手”的教学要帮助学生了解可以调动多种感官进行观察,再结合生活经验,试写自己的观察所得。 | |||
我家的小狗 | 习作例文 我家的小狗“王子”既淘气又可爱。 | 加深了对“王子”的了解:它学“狗”的时候,叫得最欢;用不同的叫声表达不同的意思;喜欢跟火车赛跑。 | 观察时要细致一些:可以观察事物在不同情况下的不同表现。观察时可以有自己独特的思考。 | |
我爱故乡的杨梅 | 习作例文 杨梅树四季常绿,杨梅圆圆的,在成熟过程中,刺和颜色不断变化,熟透的杨梅甜津津的。 | 了解了杨梅在成熟过程中的变化:外形方面,刺渐渐变得平滑、柔软;颜色由淡红变为深红;味道由酸甜变为甜味儿掩盖了酸味儿。 | 可以从不同的方面对事物进行观察。 | |
我们眼中的缤纷世界 | |
要点 | 教学关注点 |
习作要求 | 留心观察身边的事物或场景,写写自己的新发现。 |
选择素材 |
4.选择与课本插图中同类的场景,根据以往自己的观察积累写下来。 |
恰当表述 | 1.注意表达的条理性:要按照一定的顺序表述自己的观察所得。 2.注意表达的丰富性:既可以表述自己对事物不同方面的观察所得,又可以写出自己所观察到的事物的变化;除了写观察所得,还可以写自己观察时的想法以及自己的分析。 |
交流分享 |
|
【单元教学目标】
字词:认识10个生字,会写26个字和25个词语,读准一个多音字。
阅读:1.感受作者细致的观察,体会并梳理留心观察的好处。
2.初步了解可以调动多种感官进行观察。
3.注意作者所观察到的事物的变化。
4.初步了解可以从不同的方面观察事物以及事物的变化,体会作者观察的细致。
表达:1.能和同学交流自己的观察到的动物、植物或场景及其变化情况。
2.能写下自己的观察和思考。
3.展示习作,交流评议,并与同学分享自己的观察感受或心得。
15 搭船的鸟
【课前解析】
关注细致观察:
首先要引导学生关注作者观察到了什么——雨、翠鸟的外形、翠鸟捕鱼的动作。然后要引导学生注意作者观察的细致——从听觉的角度写了雨声,从视觉的角度写了翠鸟的颜色和外形,从视觉的角度描写了它捕鱼时的动作——冲、飞、衔着、站在、吞。还要引导学生关注到作者观察中的思考——什么时候飞来的,它站在那里做什么?
关注留心观察的好处:
正是由于作者留心周围的事物并细致观察,才得以认识了一位可爱的新朋友——会搭船的翠鸟,为自己的旅途增添了快乐。留心观察可以认识大自然中的新朋友,可以增添生活的情趣,这就是留心观察的好处之一。
关注实践活动:
课上可以为学生提供观察的素材,使学生进一步体会留心观察的好处。课下可以给学生布置观察实践活动,并简要记录观察所得,为本单元习作做准备。
【教学目标】
1.认识“父、鹦、鹉、悄”等4个生字,读准多音字“啦”,会写“搭、亲”等13个生字,会写“母亲、外祖父”等11个词语。
2.整体把握文章的意思,理解题意。
3.通过描写翠鸟的语句,了解“我”对翠鸟的外貌、动作所作的观察,感受作者观察的细致,初步体会留心观察的好处。
4.通过观察实践,继续培养学生的观察能力,为单元习作积累素材。
【教学重点】
1.整体把握文章的意思,理解题意。
2.感受作者观察的细致,初步体会留心观察的好处。
【教学难点】
通过观察实践,继续培养学生的观察能力,为单元习作积累素材。
【教学准备】 课件;观察记录单
【课时安排】 2课时
第一课时
【课时目标】
1.认识“父、鹦、鹉、悄”等4个生字,读准多音字“啦”,会写“母亲、外祖父”等11个词语。
2.正确、流利地朗读课文,整体把握文章的内容。
3.感受作者观察的细致,初步体会留心观察的好处。
【教学过程】
一、导入新课(出示课件2)
1.教师引入:同学们,法国罗丹有句名言“生活中不是缺少美,只是缺少发现美的眼睛”。今天我们就一起学习《搭船的鸟》这篇课文,看一看作者发现了怎样的美。
2.教师板书课题,(板书:搭船的鸟)学生齐读课题。
(设计意图:直接切入主题,启发学生关注“发现”这个词,开启本节课的学习。)
二、初读课文,学习生字词(出示课件3)
1.按要求自读课文。
要求:自由读课文,读准生字新词,读通句子。
2.学习生字词。
(1)检查词语“祖父、沙啦沙啦、鹦鹉、静悄悄”的认读。
(2)引导学生自主采用多种方式识记生字。
教师相机指导:“鹦”“鹉”“悄”可利用形声字的特点识记,分别借助声旁“婴”“武”“肖”读正确,借助形旁“鸟字边”“竖心旁”理解字义。“啦”是多音字,在拟声词“沙啦”中读第一声,用作句末语气词时读轻声。
三、再读课文,聚焦“观察”,了解观察结果(出示课件4)
1.引导学生先读一读课后第一题,再读课文,思考:作者对哪些事物作了细致观察?说说你是从哪里看出来的。
2.组织交流,根据学生的回答梳理归纳。
预设1:雨,作者坐在船舱里的时候,观察到了雨。这是第1自然段里写到的内容。
预设2:翠鸟的外貌,作者在第2自然段中写到了翠鸟的外貌。
预设3:翠鸟捕鱼时的样子,这是文章第4自然段写到的。
教师小结:同学们说得都很好,作者在去外祖父家的途中,坐在船舱里,对“雨天船上的场景”“翠鸟的外貌”“翠鸟捕鱼的样子”作了细致观察,并且把观察所得写了下来,就成为了我们所学的这篇课文。同学们在日常生活中,也可以像作者这样,留心观察周围的事物,然后把观察所得记录下来,就会成为一篇美文哦。
(设计意图:借助课后题,引导学生整体把握课文的主要内容,对文章有一个整体的了解。)
四、了解“我”对雨天船上场景的观察(出示课件5)
1.请学生自由轻声读课文第1自然段,说说你看到了或听到了什么,把相关词句画出来。
2.全班交流反馈。
预设1:我看到了船舱、船篷、橹等描写船的内容。(教师相机出示“船舱、船篷、橹”的图片,引导学生观察。)
预设2:我听到了沙啦沙啦的雨声。(教师适时引导学生读读相关句子,了解作者还在用“耳朵”观察。)
预设3:我看到了披着蓑衣、用力地摇着橹的船夫。
3.教师小结:从第1自然段,我们可以看出这是一次平常的旅行,写了在一个大雨天“我”和母亲坐船去乡下外祖父家。
五、了解“我”对翠鸟外貌的观察(出示课件6)
1.请学生自由轻声读课文第2自然段,说说你看到了一只怎样的翠鸟,把相关的词句画出来。
2.全班交流反馈。
预设1:从描写颜色的词语中看到了一只外貌美丽的小鸟。
(1)引导学生关注描写颜色的词“彩色”“翠绿”“蓝色”“红色”,感受色彩的艳丽。
(2)出示课文插图,引导学生仔细观察,了解作者观察了翠鸟羽毛、翅膀和长嘴的颜色,感受小鸟美丽的外貌。
预设2:从“比鹦鹉还漂亮”这句中感受翠鸟的美丽。
教师点拨:除此之外,这一段还写到了鹦鹉,和鹦鹉作对比,突出了翠鸟的美丽。
(板书:外貌 翠绿的羽毛 蓝色的翅膀 红色的长嘴)
3.请学生边读第2自然段边想象画面,感受翠鸟外貌的美丽,体会“我”观察的细致。
4.小练笔。(出示课件7)
引导学生仿照“它的羽毛是翠绿的,翅膀带着一些蓝色,比鹦鹉还漂亮。”用对比的写法,描述小白狗。
预设:小狗洗过澡后的毛很白,比林子里的霜还要白一些。
(设计意图:引导学生了解作者对翠鸟外貌进行的观察,并借助课文插图进一步感受翠鸟的美丽,从而直观感受留心观察的好处。)
六、感受翠鸟带给“我”的惊喜(出示课件8)
1.启发思考:看到这么美丽的小鸟,“我”想了些什么呢?
2.请学生自由朗读第3自然段,说说自己的发现。
预设:三个疑问体现了翠鸟的突然出现让“我”好奇、惊喜。
3.教师小结留心观察的好处:在这次平常的探亲之旅中,因为留心观察,“我”认识了一位可爱的新朋友,给“我”的旅途增添了快乐。
七、课堂小结,指导书写
1.教师总结:(出示课件9)留心观察这个世界,能引发我们的思考,通过细致观察,还会不断发现生活带给我们的惊喜。
2.指导书写本课生字。(出示课件10)
(1)引导学生仔细观察字的结构和需要注意的笔画。
(2)重点指导“羽、翠”,教师范写。(出示课件11)
提示:“翠”第一笔和第四笔是横折,无钩,要注意和“羽”字区分开。
(3)学生书写,展示评价。
3.抄写“母亲、外祖父”等11个词语。
八、巩固练习,布置作业
1.课堂演练。(出示课件12、13)
2.布置作业。(出示课件14)
观察自己喜欢的一种动物,用关键词或短语把观察所得记录在“观察记录单”上,并用照片或视频记录精彩瞬间。
观察记录单
观察对象 |
|
观察时间 |
|
观察地点 |
|
观察所得 |
|
第二课时
【课时目标】
1.感受作者观察的细致,进一步体会留心观察的好处。
2.通过观察实践,继续培养学生的观察能力,为单元习作积累素材。
【教学过程】
一、回顾课文内容,导入新课(出示课件16)
教师叙述:同学们,通过上节课的学习,我们了解到作者对“雨天船上的场景”“翠鸟的外貌”“翠鸟捕鱼的样子”作了细致观察。这节课我们将聚焦“翠鸟捕鱼的样子”,进一步感受作者对翠鸟细致的观察。
(设计意图:回顾上节课的内容,导入新课,使学生建立学习的链接。)
二、了解“我”对翠鸟动作的观察
1.聚焦翠鸟捕鱼时的“动作”。
(1)(出示课件17)请学生默读第4自然段,说说这只翠鸟给你留下了怎样的印象,圈一圈给你带来这样的印象的词。
(2)(出示课件18)引导全班交流,感受翠鸟的动作敏捷,把文段中的动词(冲、飞、衔、站、吞)圈出来。
2.引导体会作者观察的细致。
(1)(出示课件19)换词比较:作者生动地想我们展现了翠鸟捕鱼的过程,如果老师把这些动词换一换,你觉得好不好?
出示:我正想着,它一下子冲(跳)进水里,不见了。可是,没一会儿,它飞起来了,红色的长嘴衔(叼)着一条小鱼。它站在船头,一口把小鱼吞(吃)了下去。
(2)组织交流。
引导学生感受翠鸟“冲”的迅猛、“衔”的悠闲、“吞”的速度快,体会作者观察的细致,初步感受作者动词运用的准确。
3.引导想象画面,感悟“动作”观察的细致。
(1)引导学生边读第4目然段边想象翠鸟捕鱼的情景,再和同桌交流:你好像看到了怎样的情景?
(2)全班交流。
(3)验证想象。(出示课件20)
①播放翠鸟捕鱼的短视频。
②引导交流:你观察到了什么?哪些动作和你想象的是一样的?哪些情景是出乎你意料的?
4.结合图片,体会作者动词运用的准确。(出示课件21)
(1)明确动作描写主要是刻画人物或者动物的动作。
(2)展示翠鸟捕鱼的图片以及对应的动作描写,体会作者用词的准确、观察的细致。
(板书:动作 冲进水里 飞起来 衔着小鱼 吞下去)
5.小练笔。(出示课件22)
引导学生运用动作描写,写一写自己放学进家门时的样子。
预设:我背着书包,飞奔回家。坐电梯到十六楼。电梯门开了,我一个箭步窜出去,到1602号房门前——开始敲门。不一会儿,妈妈把门打开了。
(设计意图:先引导学生聚焦动词并换词比较,初步体会作者对翠鸟的动作所做的细致观察;再引导学生想象翠鸟捕鱼的情景,进一步感受作者观察的细致;最后用视频验证自己的想象,帮助学生感受细致观察可以带来的乐趣。)
三、学习第5自然段,进一步理解课题(出示课件23)
启发思考:这只鸟为什么要搭“我们”的船?
引导学生自由读第5自然段,体会文末点题的写法,明白“搭”字使鸟儿具有了灵性,体现了鸟和人在自然中的和谐。
(板书:人鸟和谐共相处 亲近美好大自然)
四、总结拓展,体会留心观察的好处
1.课堂小结。(出示课件24)
教师总结:(1)一次平常的探亲之旅,因为留心观察,作者认识了一个可爱的新朋友——会“搭船”的翠鸟。让我们体会到留心周围的事物,我们就会有新的发现。(2)翠鸟的美在于它有着色彩艳丽的羽毛和敏捷的身手。由此可见,细致的观察可以让我们对事物有更多更深的了解。
2.拓展阅读。(出示课件26)
学生自主阅读菁莽的《翠鸟》一文关于翠鸟捕鱼的段落,比较与课文第4自然段的异同。明白两位作者都经过了细致的观察,所以能把翠鸟写得如此生动,所以我们也要学会留心观察。
五、巩固练习,布置作业
1.课堂演练。(出示课件27、28)
2.布置作业。(出示课件29)
(1)选择自己喜欢的小动物,观察一段时间,丰富自己的观察记录单,用一系列动词将它的活动写清楚。
(2)完成《七彩课堂素养提升手册》本课练习。
【板书设计】
【教学反思】
三年级上册第五单元第15课“搭船的鸟”,是落实“体会作者是怎样留心观察周围事物”这一语文要素的精讲课文;同时,也是为落实本单元的语文要素“仔细观察,把观察所得写下来”奠定基础的。在教学中,本着落实本单元语文要素的精神,我主要做到:在引导学生整体把握文章主要内容的基础上,通过重点段落体会“我”观察的细致;通过想象体会“我”观察的细致。除此之外,还通过体会“我”在观察时产生的疑问和惊喜来体会细致观察的好处。
学习的最终目的是积累知识和形成能力,而能力是在不断地迁移运用中形成的,因此在进行本课教学时,我特别注重了学生的实践练习。实践练习的设计同时为习作练习奠定基础。
小学15 搭船的鸟课文课件ppt: 这是一份小学15 搭船的鸟课文课件ppt,共15页。PPT课件主要包含了搭船的鸟,知识讲解,母亲船夫,地点船上,天气下大雨,目的地外祖父家,沙拉沙拉,承上启下,羽毛翠绿,翅膀带着一些蓝色等内容,欢迎下载使用。
人教部编版三年级上册15 搭船的鸟教学ppt课件: 这是一份人教部编版三年级上册15 搭船的鸟教学ppt课件,共19页。PPT课件主要包含了搭船的鸟,乘船去外祖父家,啦啦队,一下子,一瞬间,一眨眼,一刹那,一转眼,一霎那,选词填空等内容,欢迎下载使用。
人教部编版三年级上册15 搭船的鸟教课ppt课件: 这是一份人教部编版三年级上册15 搭船的鸟教课ppt课件,共15页。PPT课件主要包含了搭船的鸟,“动作分解法”,初试身手,书写要点左窄右宽等内容,欢迎下载使用。

