高中语文人教统编版必修 上册8.3* 琵琶行并序精品ppt课件
展开琵琶行并序
人教统编版语文必修上册
初读感悟
深度探究
思考延伸
课后作业
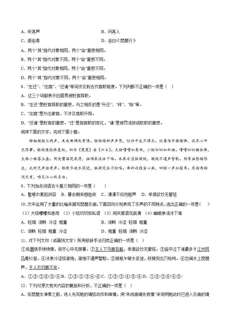
05
激趣导入
素养目标
01
02
伯牙鼓琴,钟子期听之。方鼓琴而志在高山,钟子期曰:“善哉乎鼓琴,巍巍乎若太山!”少选之间,而志在流水,钟子期又曰:“善哉乎鼓琴,汤汤乎若流水!”
激趣导入
1.理解白居易的生平及诗歌的创作背景,了解文体知识,积累文化常识。2.把握诗歌基本内容,了解白居易和琵琶女两人身世的相似性。3.鉴赏描写音乐的方法,总结方法技巧。4.通过分析诗人和琵琶女的形象特点,体会诗人表达的思想感情,领会主旨。
素养目标
白居易(772年-846年),字乐天,号香山居士,又号醉吟先生,祖籍山西太原,到其曾祖父时迁居下邽,生于河南新郑。是唐代伟大的现实主义诗人,唐代三大诗人之一。白居易与元稹共同倡导新乐府运动,世称“元白”,与刘禹锡并称“刘白”。 白居易的诗歌题材广泛,形式多样,语言平易通俗,有“诗魔”和“诗王”之称。官至翰林学士、左赞善大夫。公元846年,白居易在洛阳逝世,葬于香山。有《白氏长庆集》传世,代表诗作有《长恨歌》《卖炭翁》《琵琶行》等。
知人论世
知人论世
知人论世
元和十年,宰相武元衡被刺身亡,长安城一片混乱。当时白居易任左赞善大夫(太子属官),率先上书请求缉捕凶手。当权朝贵便抓住这个把柄攻击他“越职言事”,又诬陷他不顾母亲看花坠井而死,竟然写了“新井”和“看花”的诗,有伤名教,最终朝廷将其贬为江州司马。司马虽然名义上是州刺史的副职,实际是闲散职务。元和十一年,他送客湓浦口,遇到琵琶女,创作出这首名篇《琵琶行》。
知人论世
①琵琶。琵琶是东亚传统弹拨乐器,已有两千多年的历史。最早被称为“琵琶”的乐器大约在中国秦朝出现。木制,音箱呈半梨形,上装四弦,原先是用丝线,现多用钢丝、钢绳、尼龙制成。颈与面板上设用以确定音位的“相”和“品”。“琵琶”二字中的“珏”意为“二玉相碰,发出悦耳碰击声”,表示这是一种以弹碰琴弦的方式发声的乐器。演奏时竖抱,左手按弦,右手五指弹奏,是可独奏、伴奏、重奏、合奏的重要民族乐器。
知人论世
②“行”。《琵琶行》原作《琵琶引》。白居易还有《长恨歌》。歌、行、引是古代歌曲的三种形式,后成为古代诗歌的一种体裁。三者的名称虽不同,其实并无严格区别。其音节、格律一般比较自由,形式都采用五言、七言、杂言的古体,富于变化。③“并序”。一般出现在诗文题目或前言中,其内容与诗文密切相关。
知人论世
知人论世
①司马:各个朝代所指官位不尽相同。战国时为掌管军政、军赋的职官,如《鸿门宴》:“沛公左司马曹无伤言之。”隋唐时是州郡太守(刺史)的属官,如《琵琶行(并序)》:“元和十年,予左迁九江郡司马。”白居易当时被贬至九江,位在州郡别驾、长史之下。②青衫:黑色单衣。唐代低级文官的服色为青色。后人用“司马青衫”形容悲伤凄切的情感。③迁:调动官职,包括升级、降级、平级转调三种情况。为了易于区分,人们常在“迁”字的前面或后面加一个字,升级叫迁进、迁受、迁除;降级叫迁削、迁谪、左迁;平级转调叫转迁、迁官、迁调;离职后调复原职叫迁复。
知人论世
1.明确字音铮(zhēng) 转徙(xǐ) 浔阳(xún) 声声思(sì) 捻(niǎn) 霓裳(nícháng) 红绡(xiāo) 钿头银篦 (diàn bì) 谪居(zhé) 还独倾(huán) 间关(jiàn) 呕(ōu)哑(yā)嘲(zhāo)哳(zhā)
初读感悟
2.解释下列词语委身:回灯:掩抑:思:信手:嘈嘈:切切:间关:
托身,这里指嫁的意思。重新拨亮灯光。掩蔽,遏抑。悲伤的情思。随手。声音沉重抑扬。形容声音急切细碎。象声词,这里形容鸟鸣婉转。
初读感悟
幽咽:暗恨:迸:舫:击节:等闲:颜色故:去来:红阑干:
遏塞不畅状。内心的怨恨。溅射。船。打拍子。随随便便,不重视。容貌衰老。离别后。来,语气词。泪水融和脂粉流淌满面的样子。
初读感悟
初读感悟
任务1:聆听诗朗诵,用“/”划分朗读节奏。例如:浔阳/江头/夜/送客,枫叶/荻花/秋/瑟瑟。主人/下马/客/在船,举酒/欲饮/无/管弦。醉/不成欢/惨/将别,别时/茫茫/江/浸月。
初读感悟
初读感悟
初读感悟
任务2:自由诵读,概括各段的主要内容。
浔阳江头夜送客
江心聆听琵琶声
琵琶女诉身世苦
同病相怜感慨多
重闻琵琶青衫湿
初读感悟
深度探究
思考1:概述小序的内容及作用。明确 小序交代了时间、地点、人物和故事的主要经过,概括了琵琶女的身世和作者的心情。作用:说明了写这首长诗的缘由,以及名字的由来,定下了全诗凄切伤怀的感情基调。
深度探究
思考2:你如何理解这句 “予出官二年,恬然自安,感斯人言,是夕始觉有迁谪意”。明确 “恬然自安”,是话中有话,实际是说遭受贬谪的苦闷始终萦绕心头,一直无法自安,而“迁谪意”当然也不是“是夕”才感受到的。这两句反话,既是委婉地表达自己的抑郁愤慨之情,也是强调这次与琵琶女偶然相遇的事件给他的感受之深。
深度探究
思考3:诗文的主旨句是?明确 同是天涯沦落人,相逢何必曾相识。
深度探究
思考4:完成下面表格
容貌出众、技艺高超众星拱月、春风得意
才华横溢、年少高中神采飞扬、意气风发
年老色衰,嫁为商妇
仗义执言,获罪被贬
独守空船,意难平
谪居卧病,悲愤加
深度探究
思考5:分析琵琶女和诗人的形象特征。明确 琵琶女:才艺超凡,地位卑贱,年老色衰,孤苦无依;诗人:被贬九江,孤独寂寞,感慨伤怀,失意悲凉。
深度探究
思考6:诗人为何在一个素不相识的琵琶女面前泪洒青衫呢? 明确 ①伤琵琶女。“我闻琵琶已叹息,又闻此语重卿卿。”琵琶女愤激幽怨的曲调本引发诗人情感的共鸣,在听了琵琶女的苦楚身世的倾诉后,更是激起诗人深深的怜悯。 ②伤己。诗人才华横溢,誉满天下,然而今朝沦落,幽愁悲愤;再加上朋友一别,更感孤寂难耐。两人有着相似的遭遇,因而情感相通,“同是天涯沦落人”。
深度探究
补充: 于千万人之中遇到你所要遇到的人,于千万年之中,时间的无涯的荒野中,没有早一步,也没有晚一步,刚巧赶上了,那也没有别的话好说,唯有轻轻的问一声:“噢,你也在这里吗?” ——张爱玲《爱》
深度探究
小结此诗通过对琵琶女高超弹奏技艺和她不幸经历的描述,揭露了封建社会官僚腐败、民生凋敝、人才埋没等不合理现象,表达了诗人对她的深切同情,也抒发了诗人对自己无辜被贬的愤懑之情。
深度探究
深度探究
思考1:《琵琶行》中前后贯穿了几处景物描写,请阅读诗歌一一找出来,并简要分析这些景物描写的特点和作用。环境描写1:“浔阳江头夜送客,枫叶荻花秋瑟瑟”【鉴赏】:点明了时令、地点、时间和事件,红枫荻花秋风,秋意浓浓,内蕴丰富。几笔勾画就将这如画的美丽秋景渲染得萧瑟凄凉,从而奠定了诗歌感伤的基调。环境描写2:“醉不成欢惨将别,别时茫茫江浸月"。【鉴赏】:情境交融。月朦胧,水渺茫。离愁无法排解,苦闷难以消除。既道出了诗人的心情,烘托了悲凉的气氛,也奠定了全诗悲凉感伤的情感基调。
深度探究
环境描写3:“东船西舫悄无言,唯见江心秋月白”【鉴赏】:乐曲声停,但又似乎没停,如丝如缕,如泣如诉,萦绕在诗人的耳畔,渲染了当时寂静的环境气氛;也说明当时船上的人们都沉浸在余音绕梁的境界中,衬托了乐曲强烈的艺术魅力。环境描写4:“去来江口守空船,绕船月明江水寒”。【鉴赏】:既渲染了孤寂悲凉的气氛,也描摹出了琵琶女凄凉孤寂的内心世界。环境描写5:“住近湓江地低湿,黄芦苦竹绕宅生”“杜鹃啼血猿哀鸣”【鉴赏】:既写出了诗人谪居之处环境的恶劣,渲染了悲凉的气氛,也写出了诗人内心的悲凉、孤寂、苦闷和无奈。
深度探究
深度探究
思考1:诗中描写了几次琵琶女的演奏?请简要说明每一次描写的特点。明确 一共描写了三次。第一次是暗写、略写,只写诗人江边送客听到琵琶声,没有进行具体描写,但从“主人忘归客不发”侧面描写,烘托音乐高妙。第二次是明写、详写,琵琶女出场并演奏,这是诗的主体部分。诗人浓墨重彩地描写了她演奏的内容、演奏的技艺,并由此转入琵琶女自叙身世,不仅完成了琵琶女这一形象的塑造,而且引出了诗人自己的“沦落”,将自己“辞帝京”“谪居卧病”之事带出。第三次是明暗结合,写得简略。先说调子悲凄,又从侧面写听众“掩泣”,更以“江州司马青衫湿”作结,补足了“同是天涯沦落人”一句的内涵,鲜明地突出了诗的主题。
深度探究
思考2:阅读下面选段,并思考回答问题。转轴拨弦三两声,未成曲调先有情。弦弦掩抑声声思,似诉平生不得志。低眉信手续续弹,说尽心中无限事。轻拢慢捻抹复挑,初为霓裳后六幺。大弦嘈嘈如急雨,小弦切切如私语。嘈嘈切切错杂弹,大珠小珠落玉盘。间关莺语花底滑,幽咽泉流冰下难。冰泉冷涩弦凝绝,凝绝不通声暂歇。别有幽愁暗恨生,此时无声胜有声。银瓶乍破水浆迸,铁骑突出刀枪鸣。曲终收拨当心画,四弦一声如裂帛。东船西舫悄无言,唯见江心秋月白。
深度探究
a.找出诗中描写音乐的诗句,并概括其描写的音乐的特点。
深度探究
b.诗人的怎样将音乐这种虚无缥缈的存在表现出来的?明确 ①比喻、对比,将抽象无形的音乐比成形象可感的实体。如” 大弦嘈嘈如急雨,小弦切切如私语”,用生活中具体的声音作比喻,以声喻声,声中带形,声中含情,形象描绘出音乐不同的节奏、旋律和情绪。②运用通感的手法,赋形于声,把对客观事物的描述转移到听者主观的感觉之中,启发联想,余韵无穷。如“大珠小珠落玉盘”。③叠词和联绵词直接摹拟声音,增加了语言的音乐性和节奏感。叠词:弦弦、声声、续续、嘈嘈、切切。联绵词:间关(叠韵)、幽咽(双声),使音节悦耳动听。④叙议结合,妙语点睛,直接点评音乐效果,通过评价乐声来揭示乐曲魅力。如:“未成曲调先有情”、“似诉平生不得志”、“说尽心中无限事”、“别有忧愁暗恨生,此时无声胜有声”,以音乐带出的听者感受直接表现音乐效果,声情并茂,可见乐曲之感染力,演奏者用情之真切。⑤侧面描写,通过听众反应、环境气氛来衬托音乐效果和魅力。如:“忽闻水上琵琶声,主人忘归客不发”、“东船西舫悄无言,唯见江心秋月白”、“凄凄不似向前声,满座重闻皆掩泣。 座中泣下谁最多,江州司马青衫湿”。通过写听众反应、环境气氛,表现琵琶曲强烈的艺术感染力,衬托出琵琶女演奏技巧高超、演奏情感令人动容。
深度探究
c.小组合作,绘出音乐变化曲线图,并尝试通过音乐的起伏变化感受琵琶女情感的变化。
大弦嘈嘈
小弦切切
凝绝不通
银瓶乍破铁骑突出
四弦一声如裂帛
嘈嘈切切
名动京城纸醉金迷欢声笑语
年老色衰无人问津委身商贾
商人重利独守空船满腔悲愤
沦落天涯的无奈抛弃人才的控诉
深度探究
思考3:试分析概括本文的艺术特色明确 ①层次分明,故事完整。这是一篇叙事诗,从作者江头送客闻琵琶声、寻声邀弹者相见写起,接着写琵琶女演奏、倾诉身世,最后写作者触发迁谪之感而收束全篇,层次分明,结构紧密。②叙事与抒情紧密结合。强烈的抒情气氛贯彻始终,诗歌所叙之事本身饱含感情成分,而景色的渲染,情节的描述,人物的自白,又都渗透着感情,使诗歌的故事性和抒情性融合无间。③刻画细致,语言生动。人物的举止神态,通过细节描写,把内心活动也细致入微地表现了出来。如诗中琵琶女自述身世的话,写得生动、形象、简洁。
深度探究
深度探究
夜闻歌者①白居易夜泊鹦鹉洲,秋江月澄澈。邻船有歌者,发调堪愁绝。歌罢继以泣,泣声通复咽。寻声见其人,有妇颜如雪。独倚帆樯立,娉婷十七八。夜泪似真珠,双双堕明月。借问谁家妇?歌泣何凄切?一问一沾襟,低眉终不说。【注】①诗人当时自京城谪浔阳宿于鄂州。思考:这首诗与《琵琶行并序》相比,在表现手法上有哪些异同?明确 相同点:都用秋月来渲染气氛,显示了两诗基调的凄凉压抑。不同点:《琵琶行并序》运用比喻、通感等修辞手法,绘声绘色地描写难以言状的音乐;《夜闻歌者》只概括地写出歌者声调的“愁绝”“凄切”。另外,《琵琶行并序》对琵琶女的外貌描写只作简单概括,而《夜闻歌者》对歌女的外貌描写却很细腻。
深度探究
听段处士弹琴方干几年调弄七条丝,元化分功十指知。泉迸幽音离石底,松含细韵在霜枝。窗中顾兔初圆夜,竹上寒蝉尽散时。唯有此时心更静,声声可作后人师。思考:诗的颔联“泉迸幽音离石底”与白居易《琵琶行》中的“幽咽泉流冰下难”相比,在描写乐声方面有何异同?请简要分析。明确 同:两句诗都运用了比喻的修辞手法写乐声,喻体都用到了泉水,化抽象为形象,写琴声之动人,有形神兼备之妙。异:①从“形”的角度来说,前者使用了“迸”字,凸显力度;后者使用了“难”字,凸显缓慢。②从“声”的角度来说,前者使用了“幽音”,突出清远的特点;后者使用了“幽咽”,突出低沉微弱的特点。
深度探究
思考:这本课三首诗均表达了作者各自的生命状态和精神世界。试结合诗歌填出下表内容。
深度探究
材料一:从艺术史上看,“空白”的原创之功应该在中国古代绘画。受道家“以虚为本”思想的启示和熏染,中国古代绘画将有意“留白”、精心“布白”的手法发挥到极致,从而形成一种空灵的富有意境的绘画特征。无论是“留白”还是“布白”,其美学旨归都在于实现“空白即画”和“不白之白”的艺术效果,宗白华先生从道家思想出发对此解释十分深刻:“中国画底的空白在画的整个的意境上并不是真空,乃正是宇宙灵气往来,生命流动之处。笪重光说:‘虚实相生,无画处皆成妙境。’这无画处的空白正是老、庄宇宙观中的‘虚无’。它是万象的源泉,万动的根本。”
思考延伸
相对而言,“文本中的空白与未定性并不是一种绝对的无,而是相应于或借助于已有的表达的一种无表达的表达。”就诗歌来说,“已有的表达”之所以能够形成一定的空白与未定性,很大程度上依赖古汉语语法的意会性和意合性,即“以意组合,略于形式,虚实自如,脉络深蕴,句法规则的控制能力显得较弱,语义语用的制约作用显得很强。”中国古代对此特征的认识已很深刻,表述也言简意赅,清方东树在其《昭昧詹言》中说:“古人文法之妙,一言以蔽之曰:语不接而意接。血脉贯续,语词高简,六经之文皆是也。”正是将冗余的语法形式尽可能剔除掉,将能省略的介词、连词、形容词、动词等尽可能省掉,将能隐去的主谓宾语等尽可能隐去,再加上大量单音词的使用,类似“一川烟草,满城风絮、梅子黄时雨”和“鸡声茅店月,人迹板桥霜”这样的意象组合和名词拼接才可能在构成可以理解的简洁句式的同时,又留有充沛的可以任由读者去填充和体会的空白与未定性;正是凭借语法的自由,句子成分的灵活倒错,诗歌中的时空可以任意跳跃、切换,人、事、物之间的关系不必明确限定而全靠读者意会等特征,像“何当共剪西窗烛,却话巴山夜雨时”和“香稻啄余鹦鹉粒,梧桐栖老凤凰枝”这样的诗语把时空的转换和句意的顺通全部交给读者,在充分相信读者的理解力的前提下赋予其落实各种未定和空白的权利。
思考延伸
从诗学解释学的视角看,“文本的空白将自身变为了想象活动的刺激物,空白在文本与读者的交流中起着自我调解的结构作用。”为什么诗歌文本特别需要利用空白来刺激读者的想象活动?归根结底还是诗歌的独特体制使然。说白了,诗歌再怎么想办法扩大自身的内容含量,在小说、戏剧乃至散文面前它也是小巫见大巫。与其这样笨拙地量化比较,倒不如索性放弃有形的文字之比,转而求助于无形的空白,让空白中包蕴的诸多未定因素去调动读者的想象力和创造力,从而变有限为无限,实现“以少总多”的表达效果和“化少为多”的接受效果——这真是一种无奈中的聪明之举!(摘编自李有光《律诗之妙,全在无字处——论诗歌空白与未定性的诗学解释学价值》)
思考延伸
材料二:读者在解读空白结构过程中,补白的自觉意识是一大关键。人似乎有一种填补空缺,使事物完整的自觉倾向。比如,人们会把如下图这样的图形看作是一个圆。根据圆的定义,这个图形不是严格意义上的圆,因为弧线的两端没有连接起来。但是,人们就是倾向于忽略这个空缺,或者说是填补这个空缺,而把这个图形认作是一个圆。
思考延伸
格式塔心理学理论告诉我们:“当人们看到一个不规则、不完满的形状时,会产生一种内在的紧张力,迫使大脑皮层紧张地活动,以填补‘缺陷’,使之成为‘完形’,从而达到内心的平衡。”在对唐诗空白结构的解读过程中,空白之所以会被读者解读和接受,就是因为读者的格式塔心理在起作用。当看到空白结构时,空白结构在语义、形式等方面的空缺就类似于不完满的图形,读者会自然地产生补白的倾向。空白结构作为一种有所省略、话不直说的表达方式,给诗歌留下了有待填补的空白。可以说,空白是诗人特意留下欲与读者交流的内容,是实现表达者与接受者互动的一种手段。从诗人的创作到读者的补白,这个解读过程本身就说明空白结构是一个创作再创作,需要读者参与的文本结构。正如接受美学家伊瑟尔所说:“作品意义的不确定性和意义空白促使读者去寻找作品意义,从而赋予他参与作品意义构成的权力。”这种再创作能给读者的阅读带来参与的喜悦和乐趣。
思考延伸
在对诗歌空白的解读过程中,读者不仅在理解诗人的用意,也由于个人生活经验和审美经验的差异,在某种程度上给作品增添了自己的个人色彩。这些独特的解读方式可能并不是诗人的本意,但是作为诗歌意义的诠释却又未尝不可。可以说,这样的再创作扩充了诗歌的表意容量和内涵空间,提升了诗歌的艺术价值。当然,读者的再创作不是毫无依据、任己所欲的再创作。再创作的因子完全来源于诗歌本身,是空白结构隐藏着的内容。读者只能以空白为依据,在不影响诗歌理解的前提下,在合适的范围内进行再创作。(摘编自朱雯雯《唐诗空白结构的修辞研究》)
思考延伸
思考:白居易在《琵琶行》中用“东船西舫悄无言,唯见江心秋月白”两句诗作为曲终的留白,正好体现了诗歌的空白艺术。请结合两则材料谈谈白居易的这两句诗是如何体现诗歌的空白艺术的。明确 白居易放弃了有形的文字,没有赘述演奏效果,而是调动读者的想像力和创造力,变有限为无限,实现“以少总多”的表达效果和“化少为多”的接受效果。白居易特意留白,实现与读者的互动,给读者带来阅读的喜悦和乐趣。因为个人生活和审美经验不同,扩充了白居易诗歌的内涵,提升了艺术价值。
思考延伸
完成同步资源的《课后巩固》
课后作业
课程结束
人教统编版语文必修上册
高中语文人教统编版必修 上册鹊桥仙(纤云弄巧)优秀课件ppt: 这是一份高中语文人教统编版必修 上册鹊桥仙(纤云弄巧)优秀课件ppt,文件包含《鹊桥仙》同步课件-2022-2023学年高一语文必修上册同步备课系列统编版pptx、《鹊桥仙》同步学案-人教统编版语文必修上册docx、《鹊桥仙》教学设计-人教统编版语文必修上册docx、《鹊桥仙》分层作业解析版-人教统编版语文必修上册docx、《鹊桥仙》分层作业原卷版-人教统编版语文必修上册docx、《鹊桥仙》朗读mp4等6份课件配套教学资源,其中PPT共35页, 欢迎下载使用。
人教统编版必修 上册静女试讲课ppt课件: 这是一份人教统编版必修 上册静女试讲课ppt课件,文件包含《静女》教学课件-人教统编版语文必修上册pptx、《静女》同步学案-人教统编版语文必修上册docx、《静女》教学设计-人教统编版语文必修上册docx、《静女》分层作业解析版-人教统编版语文必修上册docx、《静女》分层作业原卷版-人教统编版语文必修上册docx、《静女》朗读mp4等6份课件配套教学资源,其中PPT共39页, 欢迎下载使用。
人教统编版必修 上册虞美人优秀ppt课件: 这是一份人教统编版必修 上册虞美人优秀ppt课件,文件包含《虞美人》同步课件-人教统编版语文必修上册pptx、《虞美人》同步学案-人教统编版语文必修上册docx、《虞美人》教学设计-人教统编版语文必修上册docx、《虞美人》分层作业解析版-人教统编版语文必修上册docx、《虞美人》分层作业原卷版-人教统编版语文必修上册docx、《虞美人》朗读mp4等6份课件配套教学资源,其中PPT共44页, 欢迎下载使用。

