人教版九年级全册第4节 电动机评优课教学课件ppt
展开人教版物理九年级全册
《电动机》分层练习
【基础篇】
一、选择题
1.根据图示装置探究的原理,可以制成下列哪种用电器( )

A.电水壶 B.电风扇
C.台灯 D.电磁起重机
2.(多选)如图所示,在探究通电导体在磁场中受力方向与什么有关时,一位同学做了如图所示的三个实验,图中AB表示闭合电路的一部分导体,导体上箭头表示电流方向,F表示导体受力方向,N、S表示蹄形磁铁的磁极,则( )

A.通过甲、乙说明通电导体在磁场中受力方向与电流方向有关
B.通过乙、丙说明通电导体在磁场中受力方向与电流方向有关
C.通过乙、丙说明通电导体在磁场中受力方向与磁场方向有关
D.通过甲、丙说明通电导体在磁场中受力方向与磁场方向有关
3.在安装直流电动机模型的实验中,小杰同学安装了一台直流电动机模型如图所示。安装完毕,闭合开关后,线圈沿顺时针方向转动,则能使线圈沿逆时针方向转动的做法是( )

A.减少一节电池
B.把电源和磁铁的两极同时对调
C.增加一节电池
D.把电源两极对调
二、填空题
如图所示,在直流电动机的工作过程中,“换向器”起了关键的作用,它能使线圈刚刚转过平衡位置时就自动改变线圈中的 ,从而实现通电线圈在磁场中的连续转动。

【能力篇】
一、选择题
1.如图所示,a表示垂直于纸面的一根通电导线,其中通以电流时将在磁场中受到力的作用。参照甲图情况,乙图中导线a受到向左的作用力的是( )

2.小明同学自己做了一个直流电动机模型,接通电路后,发现电动机不转动。以下原因不可能的是( )
A.电源电压太低
B.电源正、负极接反了
C.开始时,线圈处于平衡位置
D.电刷接触不良
3.扬声器(喇叭)的结构图如图所示。当扬声器的线圈中通入携带声音的信息、时刻变化的电流时,线圈会在永久磁体的作用下受到力的作用并带动纸盆振动发声。下列说法正确的是 ( )

A.扬声器工作时,机械能转化为电能
B.扬声器的工作原理是通电线圈在磁场中受力运动
C.扬声器中的永久磁体周围存在磁感线
D.扬声器的工作原理与电磁铁的工作原理相同
二、填空题
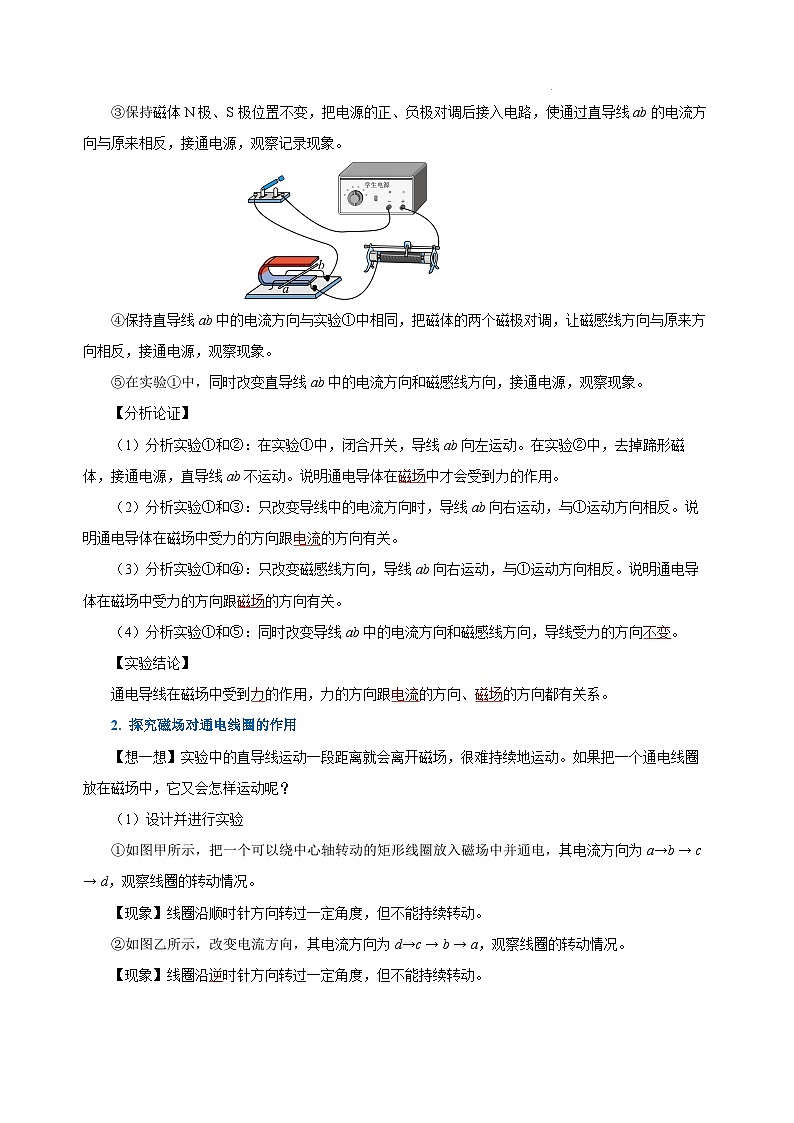
如图所示的实验装置,在两根水平且平行的金属轨道上放一根轻质导体ab。

(1)接通电源,这时会看到导体ab向左运动,这表明
。
(2)若只对调磁体的磁极或只改变导体ab中的电流方向,观察到导体ab均向右运动,这表明 。
(3)如果把磁体的两极对调,同时改变通过导体ab中的电流方向,会看到导体ab的运动方向跟原来 (选填“相同”或“相反”)。
【拔高篇】
一、填空题
图甲是直流电动机模型,图乙是自制简易电动机模型。现在主要讨论图乙简易电动机的制作与操作问题。

(1)绕制线圈的铜丝外表有漆皮,必须对线圈引出线的两端(搁置于铜质弯钩的部位)进行刮漆处理,刮漆方法见放大图。刮漆的目的是使线圈能够 ,因此这一部位就相当于图甲中的 (填某一部件的名称)。
(2)如果整个制作没有问题,但接上电源后线圈不动,这时应做哪些尝试?(说出两点即可)
①________________________________________________________________;
②____________________________________________________________。
(3)通电后线圈能转动,如要改变转动方向,可采取的做法是
①_____________________________________________________________;
②____________________________________________________________。
二、解答题
小明看到一则有关电磁炮的报道,它的构造如图所示,把待发的炮弹(导体)放置在处于强大磁场中的两条平行导轨上,如果给导轨通以很大的电流,使炮弹作为一个载流导体,在磁场的作用下,它沿轨道加速运动。在精密的计算机系统的操作下锁定目标,予以定点爆破,给军事史上添写了新篇章。

阅读后请回答:
(1)电磁炮发射的工作原理是什么?
(2)在理论上要改变电磁炮的发射方向,应该采取什么措施?
(3)试猜想,在理论上要继续提高电磁炮的发射速度,可以采取哪些措施?
同步练习答案
【基础篇】
一、选择题
1.B 电水壶是利用电流的热效应工作的,故A错误;电风扇中有电动机,是利用通电导线在磁场中受到力的作用的原理,故B正确;台灯是将电能转化为光能,故C错误;电磁起重机主要部件是电磁铁,是利用电流的磁效应的原理工作的,故D错误。
2.AD 甲、乙中磁场方向相同,电流方向改变,导体在磁场中受力的方向也改变,说明二者有关,选项A正确;乙、丙中磁场方向与电流方向均不相同,而导体受力方向不变,不能说明导体在磁场中受力方向与电流方向或磁场方向的关系,选项B、C错误;甲、丙中电流方向相同,磁场方向改变,导体在磁场中受力的方向也改变,说明二者有关,选项D正确。
3.D 电动机的原理是磁场对电流的作用,而作用力的方向与导体中电流的方向和磁场方向两个因素有关,两个因素中只改变任一个因素,作用力的方向就会改变,同时改变两个因素,则作用力方向不变,因此答案为D。
二、填空题
解析 在直流电动机中,换向器的作用是每当线圈转过平衡位置时,自动改变线圈中的电流方向,从而保证线圈向同一方向转动。
答案 电流方向
【能力篇】
一、选择题
1.C 对比A和甲可知,磁场方向不变,电流方向改变,通电导体的受力方向改变;对比B和甲可知,电流方向不变,磁场方向改变,则通电导线的受力方向改变;对比C和甲可知,磁场方向和电流方向同时改变,通电导线受力方向不变,即导体a受到向左的作用力。
2.B 电动机在转动时电源电压过低,电动机就不转;电刷接触不良时,没有电流通过线圈,也不转动;线圈处于平衡位置时因受平衡力而保持静止状态,也不会转动。电源正、负极接反,只改变电流方向,不影响转动与否。
3.B 扬声器把电信号转化为声信号,是利用通电导体在磁场中受力运动的原理来工作的,在工作中,电能转化为机械能,A错误、B正确;扬声器中的永久磁体周围存在磁场,磁感线是人们为研究磁场构建的模型,客观上并不存在,C错误;电磁铁的工作原理是通电线圈周围存在磁场,与扬声器的原理不同,D错误。
二、填空题
解析 (1)接通电源会看到导体ab向左运动,说明ab受到向左的力的作用,这表明通电导体在磁场中会受力的作用。(2)只对调磁体的磁极或只改变导体ab中的电流方向,观察到导体ab均向右运动,说明ab所受力的方向发生了改变,这表明通电导体在磁场中受力的方向与磁场方向和电流方向均有关。(3)如果把磁体的两极对调,同时改变通过导体ab中的电流方向,即等于改变了两个因素,所以会看到导体ab的运动方向跟原来相同。
答案 (1)通电导体在磁场中会受力的作用 (2)通电导体在磁场中受力的方向与磁场方向和电流方向均有关 (3)相同
【拔高篇】
一、填空题
解析 (1)漆是绝缘体,刮去以后,线圈与导体接触,线圈中就会有电流,只有当线圈中有电流时,线圈才会受力发生转动,所以刮漆的目的是使线圈能够导电。采用刮漆和使用换向器的目的是相同的,都是为了使线圈能够持续地转动下去,所以这一部位相当于图甲中的换向器。
(2)电动机不转动的原因可能是在通电前线圈刚好处于平衡位置,所以可以试着用手拨动一下线圈,看线圈能否转动起来;电动机不转动的原因还有可能是因为线圈受力太小,而造成线圈受力太小的原因可能是线圈中电流太小或磁体磁性较弱,所以应试着增大电源电压或换一块磁性更强的磁体。
(3)通电线圈在磁场中的受力方向与电流方向和磁场方向都有关系,所以要想改变线圈的转动方向,可以采取只改变电流方向或只改变磁场方向。
答案 (1)导电 换向器
(2)①将线圈拨转一定角度 ②增大电源电压(或换一块磁性更强的磁体)
(3)①只改变电流方向 ②只改变磁场方向
二、解答题
解析 电磁炮发射工作原理是通电导体在磁场中受磁场力的作用;炮弹运动方向与电流方向和磁场方向有关,要改变炮弹的发射方向,理论上改变电流方向或磁场方向其中一个即可。
答案 (1)通电导体在磁场中受磁场力的作用。(2)改变电流方向或磁场方向。(3)增大电流或者增强磁场。
初中物理人教版九年级全册第二十章 电与磁第5节 磁生电公开课教学ppt课件: 这是一份初中物理人教版九年级全册第二十章 电与磁第5节 磁生电公开课教学ppt课件,文件包含人教版九年级全册第二十章第5节《磁生电》课件pptx、人教版九年级全册第二十章第5节《磁生电》分层练习docx、核心素养人教版九年级全册第二十章第5节《磁生电》教案docx、发电机wmv、发电机的工作原理mp4、探究什么情况下磁可以生电wmv等6份课件配套教学资源,其中PPT共35页, 欢迎下载使用。
人教版九年级全册第二十章 电与磁第3节 电磁铁 电磁继电器完美版教学ppt课件: 这是一份人教版九年级全册第二十章 电与磁第3节 电磁铁 电磁继电器完美版教学ppt课件,文件包含人教版九年级全册第二十章第3节《电磁铁电磁继电器》课件pptx、人教版九年级全册第二十章第3节《电磁铁电磁继电器》分层练习docx、核心素养人教版九年级全册第二十章第3节《电磁铁电磁继电器》教案docx、影响电磁铁磁性强弱的因素wmv、水位自动报警器mp4、电磁继电器mp4、电磁起重机mp4、电铃的工作原理mp4、通电螺线管wmv等9份课件配套教学资源,其中PPT共37页, 欢迎下载使用。
物理第2节 电生磁精品教学ppt课件: 这是一份物理第2节 电生磁精品教学ppt课件,文件包含人教版九年级全册第二十章第2节《电生磁》课件pptx、人教版九年级全册第二十章第2节《电生磁》分层练习docx、核心素养人教版九年级全册第二十章第2节《电生磁》教案docx、奥斯特实验mp4、安培定则mp4、通电螺线管周围的磁场mp4等6份课件配套教学资源,其中PPT共23页, 欢迎下载使用。

