所属成套资源:2023学年北师大版数学 九年级上册全套同步能力提升测试卷
初中数学北师大版九年级上册6 应用一元二次方程综合训练题
展开
这是一份初中数学北师大版九年级上册6 应用一元二次方程综合训练题,文件包含答案2docx、原卷2docx等2份试卷配套教学资源,其中试卷共16页, 欢迎下载使用。
北师大版数学 九上第二章 2.6一元二次方程的应用
一. 选择题(共30分)
1.如图,在宽为20m、长为30m的矩形地面上修建两条同样宽的道路,余下部分作为耕地.若耕地面积需要504m2,则修建的路宽应为( )
A.1m B.1.5m C.2m D.2.5m
【答案】C
【知识点】一元二次方程的实际应用-几何问题
【解析】【解答】解:设修建的路宽应为x米
根据等量关系列方程得:(20-x)(30-x) =504,
解得:x1=48(不合题意,舍去),x2=2
故答案为:C.
2.牧民要围成面积为35m2的矩形羊圈,且长比宽多2米,则此羊圈的周长是( )
A.20米 B.24 米 C.26 米 D.20或22米
【答案】B
【知识点】一元二次方程的实际应用-几何问题
【解析】【解答】解:设宽为x米,则长为(x+2)米,
根据题意可得:x(x+2)=35,
解得:x=5或x=-7(舍去),
∴x+2=5+2=7米,
则周长=(5+7)×2=24米.
故答案为:B
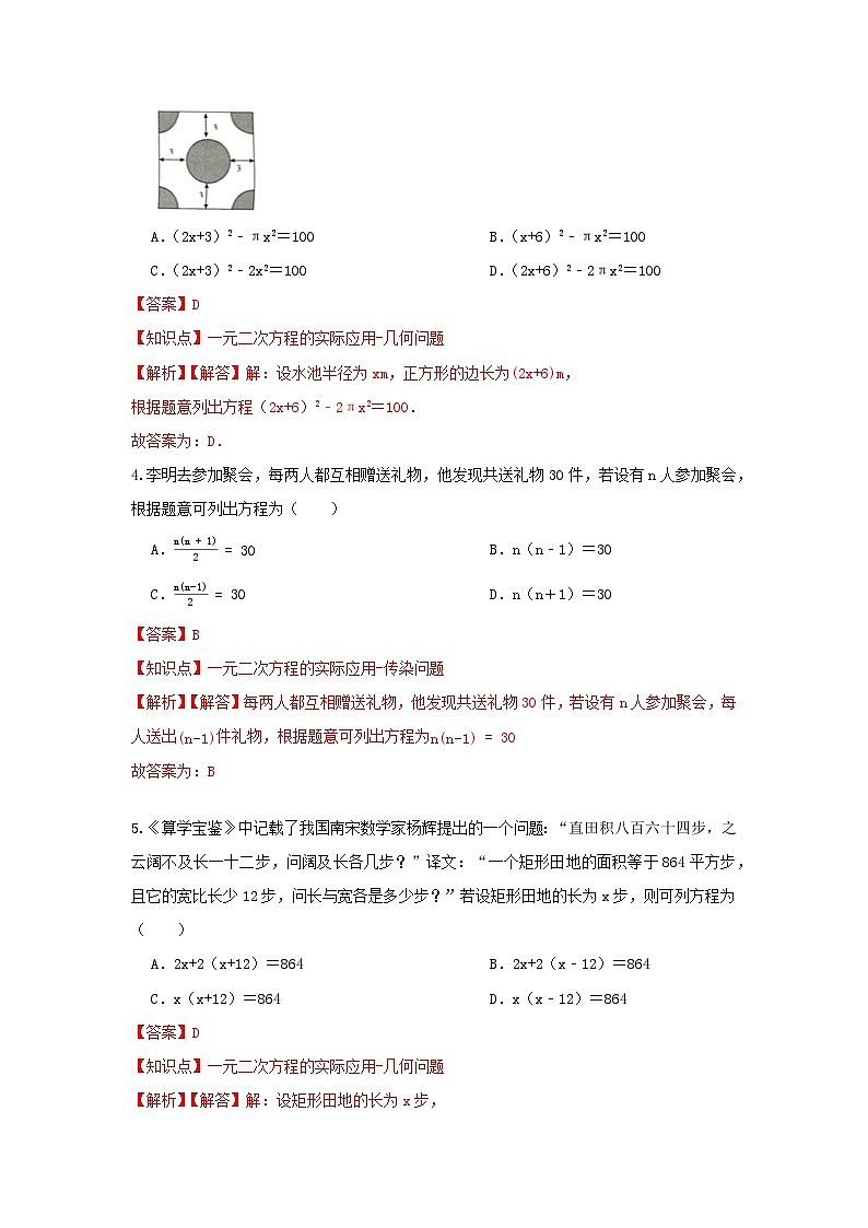
3.某广场有一块正方形的空地正中间修建一个圆形喷泉,在四个角修建四个四分之一圆形的水池,其余部分种植花草,若喷泉和水池的半径都相同,喷泉边缘到空地边界的距离为3m,种植花草的区域的面积为100m,设水池半径为xm,可列出方程( )
A.(2x+3)2﹣πx2=100 B.(x+6)2﹣πx2=100
C.(2x+3)2﹣2x2=100 D.(2x+6)2﹣2πx2=100
【答案】D
【知识点】一元二次方程的实际应用-几何问题
【解析】【解答】解:设水池半径为xm,正方形的边长为(2x+6)m,
根据题意列出方程(2x+6)2﹣2πx2=100.
故答案为:D.
4.李明去参加聚会,每两人都互相赠送礼物,他发现共送礼物30件,若设有n人参加聚会,根据题意可列出方程为( )
A.n(n+1)2=30 B.n(n﹣1)=30
C.n(n−1)2=30 D.n(n+1)=30
【答案】B
【知识点】一元二次方程的实际应用-传染问题
【解析】【解答】每两人都互相赠送礼物,他发现共送礼物30件,若设有n人参加聚会,每人送出(n−1)件礼物,根据题意可列出方程为n(n−1)=30
故答案为:B
5.《算学宝鉴》中记载了我国南宋数学家杨辉提出的一个问题:“直田积八百六十四步,之云阔不及长一十二步,问阔及长各几步?”译文:“一个矩形田地的面积等于864平方步,且它的宽比长少12步,问长与宽各是多少步?”若设矩形田地的长为x步,则可列方程为( )
A.2x+2(x+12)=864 B.2x+2(x﹣12)=864
C.x(x+12)=864 D.x(x﹣12)=864
【答案】D
【知识点】一元二次方程的实际应用-几何问题
【解析】【解答】解:设矩形田地的长为x步,
∵它的宽比长少12步,
∴矩形的宽为(x-12)步,
∵一个矩形田地的面积等于864平方步,
∴x(x−12)=864.
故答案为:D.
6.某商场在销售一种日用品时发现,如果以单价20元销售,则每周可售出100件,若销售单价每提高0.5元,则每周销售量会相应减少2件.如果该商场这种日用品每周的销售额达到2024元.若设这种日用品的销售单价为x元,则根据题意所列方程正确的是( )
A.(20+x)(100﹣2x)=2024 B.(20+x)(100﹣2x0.5)=2024
C.x[100﹣2(x﹣20)]=2024 D.x(100﹣x−200.5×2)=2024
【答案】D
【知识点】一元二次方程的实际应用-销售问题
【解析】【解答】解:由题意可得,
x(100−x−200.5×2)=2024,
故答案为:D.
7.如图,在中,,动点P,Q分别从点A,B同时开始移动(移动方向如图所示),点P的速度为,点Q的速度为,点Q移动到C点后停止,点P也随之停止运动,当的面积为时,则点P运动的时间是( )
A. B.或 C. D.
【答案】A
【分析】
设出动点P,Q运动t秒,能使的面积为,用t分别表示出BP和BQ的长,利用三角形的面积计算公式即可解答.
【详解】
解:设动点P,Q运动t秒,能使的面积为,
则BP为(8-t)cm,BQ为2tcm,由三角形的面积公式列方程得
(8-t)×2t=15,
解得t1=3,t2=5(当t2=5,BQ=10,不合题意,舍去)
∴动点P,Q运动3秒,能使的面积为.
故选A.
8.如图,在长为32米、宽为12米的矩形地面上修建如图所示的道路(图中的阴影部分)余下部分铺设草坪,要使得草坪的面积为300平方米,则可列方程为( )
A. B.
C. D.
【答案】C
【分析】
将每条道路平移到矩形的一边处,表示出新矩形的长和宽,利用矩形的面积的计算方法得到方程即可.
【详解】
解:根据题意得:;
故答案为:.
故选C.
9.某市2019年年底自然保护区覆盖率为15%,经过两年努力,预计该市2021年年底自然保护区覆盖率将会达到21.6%,则该市这两年自然保护区面积的平均增长率为( )
A.25% B.20% C.6.6% D.3.3%
【答案】B
【分析】
根据一元二次方程增长率应用公式计算即可;
【详解】
设这两年自然保护区面积的平均增长率为x,
依题意得,
解得:,(舍);
故答案选B.
10.某公司今年10月的营业额为2500万元,按计划第四季度的总营业额要达到9100万元,求该公司11、12两个月营业额的月均增长率.若设该公司11、12两个月营业额的月均增长率为,则可列方程为( )
A. B.
C. D.
【答案】D
【分析】
设该公司11、12两个月营业额的月均增长率为,根据增长率公式列式即可;
【详解】
则可列方程为,
故选D.
二.填空题(共24分)
11.如图,李大斧要建一个矩形羊圈,羊圈的一边利用长为12m的住房墙,另外三边用25m长的彩钢围成,为了方便进出,在垂直于住房墙的一边留了一扇1m宽的门.若要使羊圈的面积为80m2,则所围矩形与墙垂直的一边长为 m.
【答案】8
【知识点】一元二次方程的应用-几何问题
【解析】【解答】解:设所围矩形与墙垂直的一边长为x米时,羊圈面积为80平方米,此时所围矩形与墙平行的一边长为(25+1−2x)米,
依题意得:x(25+1−2x)=80,
整理得:x2−13x+40=0,
解得:x1=5,x2=8.
当x=5时,25+1−2x=25+1−2×5=16>12,不符合题意,舍去;
当x=8时,25+1−2x=25+1−2×8=10
相关试卷
这是一份初中数学北师大版八年级上册6 实数精品随堂练习题,文件包含答案1docx、原卷1docx等2份试卷配套教学资源,其中试卷共19页, 欢迎下载使用。
这是一份北师大版八年级上册6 实数精品课后复习题,文件包含答案2docx、原卷2docx等2份试卷配套教学资源,其中试卷共19页, 欢迎下载使用。
这是一份初中北师大版第二章 实数3 立方根精品课后练习题,文件包含答案2docx、原卷2docx等2份试卷配套教学资源,其中试卷共14页, 欢迎下载使用。

