- 【核心素养】苏教版小学数学三年级上册1.14 《两、三位数乘一位数(乘数末尾有0)》课件+教案+同步分层练习(含答案和教学反思) 课件 11 次下载
- 【核心素养】苏教版小学数学三年级上册1.15两、三位数乘一位数练习四课件+教案+同步分层练习(含答案和教学反思) 课件 11 次下载
- 【核心素养】苏教版小学数学三年级上册2.2《认识克》课件+教案+同步分层练习(含答案和教学反思) 课件 13 次下载
- 【核心素养】苏教版小学数学三年级上册2.3《练习五》课件+教案+同步分层练习(含答案和教学反思) 课件 12 次下载
- 【核心素养】苏教版小学数学三年级上册3.1《长方形和正方形的认识》课件+教案+同步分层练习(含答案和教学反思) 课件 17 次下载
小学数学苏教版三年级上册认识千克优秀教学ppt课件
展开苏教版三年级上册
第2单元 千克和克
核心素养—新课导入—探究新知—巩固练习—课堂小结—作业布置
目 录
1
核心素养
2
新课导入
3
探究新知
4
巩固练习
5
课堂小结
6
作业布置
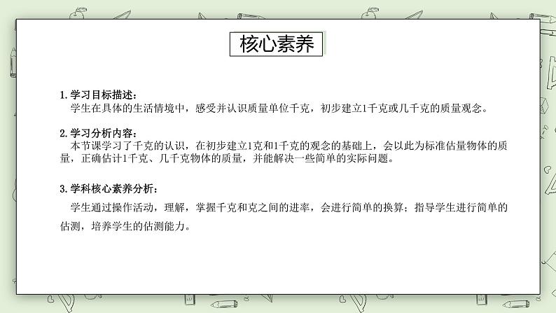
核心素养
1.学习目标描述: 学生在具体的生活情境中,感受并认识质量单位千克,初步建立1千克或几千克的质量观念。2.学习分析内容: 本节课学习了千克的认识,在初步建立1克和1千克的观念的基础上,会以此为标准估量物体的质量,正确估计1千克、几千克物体的质量,并能解决一些简单的实际问题。3.学科核心素养分析: 学生通过操作活动,理解,掌握千克和克之间的进率,会进行简单的换算;指导学生进行简单的估测,培养学生的估测能力。
谈话导入
小明:身高135厘米,体重26公斤。
小丽:身高136厘米,体重48斤。
小华:身高140厘米,体重25千克。
公斤、斤和千克,这些都是重量单位。。
谈话导入
国际上通用的质量单位有克、千克和吨,今天我们就来认识其中的一个——千克。
探索新知
一包薯片和一包黑豆,凭你的感觉,哪个更重一些?
掂一掂、拎一拎。
你是怎么判断的?
探索新知
两个饼干盒子,一个有饼干,一个没饼干,你是怎么找出有饼干的那盒?
探索新知
你认为哪一袋重?
你用什么办法来验证?
探索新知
用秤称一称可以准确地知道这两袋物品的重量
探索新知
这些秤,你认识吗?说说它们是用来做什么的?
探究新知
红枣有多重呢?
红枣重1千克
称量物体重量的方法:
1千克
1. 在台秤上放好物体。
2. 指针指向数字几就是几千克。
3. 0刻度与5千克所指的刻度重合。
探索新知
你能在秤面上找到2千克、3千克、4千克和5千克吗?
秤面上的数可以表示所称物体的质量,指针指着几就是几千克。
千克可以用字母“kg”表示,千克又叫公斤。
5千克
2千克
4千克
探究新知
称出1千克大米,装在袋子里,用手掂一掂。
称一称、掂一掂。
探究新知
称出1千克鸡蛋,装在袋子里,用手掂一掂,再数一数有几个?
7个鸡蛋,大约重1千克。
探究新知
先称一称,再拎一拎。
称一称你的书包,看看大约重多少千克。你能在书包里拿出货放进一些物品,使称出的结果大约是2千克吗?
2千克就是2个1千克。
试一试
探究新知
8个1千克就是8千克。
7个1千克就是7千克。
4个1千克就是4千克。
8
7
4
看图填一填。
秤面上显示几就是几千克。
指针指着几就是几千克。
指针接近几大约就是几千克。
想想做做第3题
3.
探究新知
净含量是去除包装袋和干燥剂后的质量。也就是包装袋内物品的实际重量。
想想做做第1题
说出袋里的食品各有多重。
净含量的意思是什么?
盐水鸭的净含量是1千克,大米的净含量是5千克。
1千克
5千克
1.
探究新知
想想做做第2题
载重量是什么意思?
你知道它们的载重量各是多少吗?
载重量就是能够承受的重量。
表示千克。
2.
课堂小结
准确地称量物体有多重,可以用秤称一称;称量时要看清单位,读准刻度;称一般物体有多重,常用千克作单位,千克用字母“kg”表示,千克又叫作“公斤”。
这节课,你有什么收获?
布置作业
到商店里看一看,哪些物品重1千克,或者帮爸爸妈妈购买重量为1千克的物品。
苏教版三年级上册
第2单元 认识千克
课程结束
苏教版三年级上册用综合法解决问题教学课件ppt: 这是一份苏教版三年级上册用综合法解决问题教学课件ppt,文件包含核心素养苏教版小学数学三年级上册53《练习十一》课件pptxpptx、核心素养苏教版小学数学三年级上册53《练习十一》教案含教学反思docx、苏教版小学数学三年级上册53《练习十一》同步分层练习含答案docx等3份课件配套教学资源,其中PPT共15页, 欢迎下载使用。
小学数学苏教版三年级上册七 分数的初步认识(一)教学ppt课件: 这是一份小学数学苏教版三年级上册七 分数的初步认识(一)教学ppt课件,文件包含核心素养苏教版小学数学三年级上册74《练习十一》课件pptxpptx、核心素养苏教版小学数学三年级上册74《练习十一》教案含教学反思docx、苏教版小学数学三年级上册74《练习十一》同步分层练习含答案docx等3份课件配套教学资源,其中PPT共20页, 欢迎下载使用。
数学苏教版用综合法解决问题教学课件ppt: 这是一份数学苏教版用综合法解决问题教学课件ppt,文件包含核心素养苏教版小学数学三年级上册54《练习十二》课件pptxpptx、核心素养苏教版小学数学三年级上册54《练习十二》教案含教学反思docx、苏教版小学数学三年级上册54《练习十二》同步分层练习含答案docx等3份课件配套教学资源,其中PPT共17页, 欢迎下载使用。

