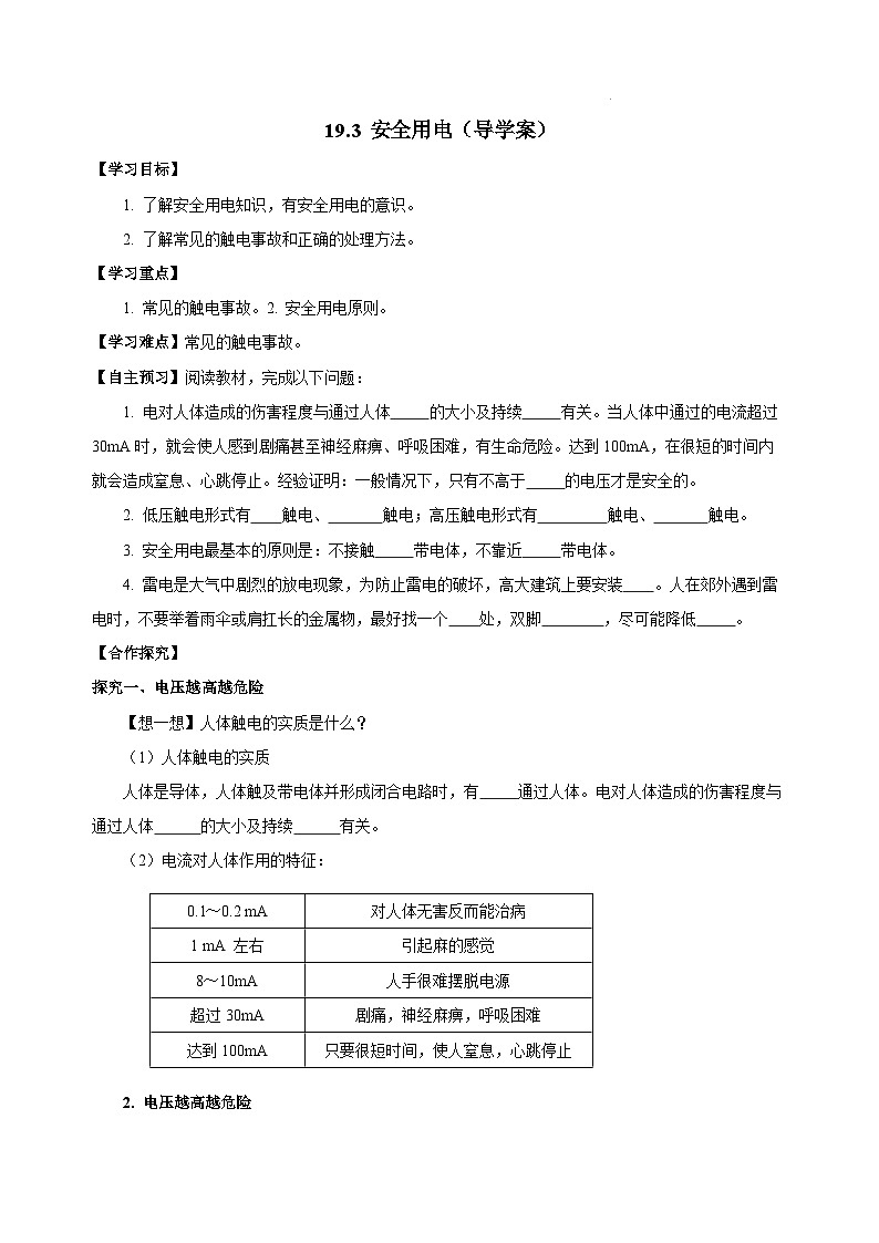
初中物理人教版九年级全册第3节 安全用电评优课教学ppt课件
展开人教版物理九年级全册
19.3《安全用电》教学设计
课题名 | 19.3安全用电 |
核心素养 教学目标 | 一、物理观念 1.了解常见的触电事故和正确处理方法。 2.了解安全用电知识,知道如何防雷。 二、科学思维 结合生活实例,通过实际观察和理论分析,培养学生运用物理知识解决实际问题的能力。 尝试运用已知的科学规律解释具体问题,培养分析概括的能力。 四、科学态度与责任 提高学生的安全用电意识。 |
教学重点 | 1.触电的原因和触电的几种形式。 |
教学难点 | 触电的原因和触电的几种形式。 |
教学准备 | 多媒体课件。 |
教学过程 | 一、新课导入 师 1882年7月26日下午7时,上海的一台发电机开始运转起来,点亮了15盏电灯.这是在中国土地上第一次亮起电灯!可是3个月后,清政府官员竟下令禁止使用电灯.理由是使用电灯不安全,会引起火灾.大家认为这样做合理吗?说说你的看法. 教师把学生分成正反两方,展开辩论.辩论完后,让学生说说自己的认识. 正方:这样做合理. 反方:这样做不合理. [过渡语] 用电虽然有危险,但是它能给我们的生活带来很多好处,利大于弊.生活中只要注意安全用电,就可以避免危险的发生.生活、生产中我们怎样才能防止触电事故的发生呢?学完本节课,你的疑问就会迎刃而解。 二、新课教学 (一)电压越高越危险 阅读教材中“电压越高越危险”,思考下列问题: 问题1:电对人体的伤害程度与哪些因素有关? 回答1:电对人体造成的伤害程度与通过人体电流的大小及持续时间有关. 问题2:结合自己所查资料,说说人对不同电流的不同反应. 回答2:人对100~200微安的电流无反应;电流达到1毫安左右会引起麻的感觉;不超过10毫安时,人尚可摆脱电流;超过30毫安时,就会感到剧痛、神经麻痹、呼吸困难,有生命危险;当达到50毫安时,很短时间使人心跳停止. 问题3:人手直接接触一节干电池两端,会发生危险吗? 回答3:通常情况下人体的电阻约为104~105 Ω,根据欧姆定律I= 问题4:为什么电压越高越危险? 回答4:根据欧姆定律I= [知识拓展] 人体是导体,在不同情况下的电阻不同,身体干燥时电阻较大,潮湿时电阻较小.电流对人体的危害除了跟电流的大小、通电时间的长短有关,还跟电流的频率、通过人体的部位以及触电者的身体状况等因素有关. [过渡语] 电压越高越危险,人接触带电体和不接触带电体都会发生触电事故吗? (二)常见的触电事故 触电是指当人体接触或接近带电体,有电流通过人体时,引起人体的受伤或死亡的现象.触电会对人体产生极大的危害,那么在哪些情况下会造成触电事故呢?分析下列几幅图是如何造成触电事故的. 1.低压触电: (1)人站在凳子上,两只手分别接触火线与零线.
分析:人站在凳子上,电流经过人体,使人体和导线、电网中的供电设备形成回路. (2)人站在地上,手接触火线.
分析:电流经过人体流入大地,使人体和导线、大地和电网中的供电设备形成闭合回路. 问题:通过上述两幅图可以看出,人在什么情况下可以导致触电事故? 总结:当人体接触火线时,人体成为导线、电网中回路的一部分,电流流过人体,会造成触电事故. 2.高压触电: 问题:人不接触导线会造成触电事故吗? 回答:高压电弧触电和跨步电压触电. (1)高压电弧触电:人靠近高压输电线路.
分析:高压输电线路的电压高达几万伏甚至几十万伏,即使不接触也会有触电危险,容易产生高压电弧触电. (2)跨步电压触电:人经过掉落的高压输电线旁.
分析:当人经过掉落的高压输电线旁时也会触电,在两脚间会形成较高的跨步电压,电流从一条腿流入,另一条腿流出,同样会发生触电事故. 思考:人站在干燥的凳子上,用一只手接触火线会触电吗?
学生针对此图进行讨论:此人不会触电.因为此人站在干燥的凳子上,凳子是绝缘体,手虽然与火线接触,但是与零线和大地之间不能形成回路,人不能成为火线与地、火线与零线形成的回路的一部分,所以人不会触电. 想想议议: 图中给出了工作和生活中几种容易引起触电的情况.想一想,除了图示的几种情况外,还有哪些情况可能引起触电? 展示课本中几种容易引起触电的情况.
播放几种容易引起触电情况的动画. 如果在生活中遇到触电事故,我们如何处理呢? 播放“触电的急救”动画. 大家总结一下,如果遇到触电事故应如何处理. 总结:在发生触电事故时,千万不要用手去拉触电的人,而是要立即切断电源或用绝缘体挑开电线,必要时对触电者进行急救,尽快通知医务人员抢救! [知识拓展] 生活中一些小动作,也可能存在触电的危险.比如:1.电饭锅、电熨斗插电状态下接水,用电吹风时开水龙头等.因为一旦电器有线路老化、漏电等情况,就极易引起触电事故;2.用湿拖把、吸尘器清理地面时也要小心,不要用其触碰电器的电线、插座等;3.洗澡、洗衣服,或手上有水时,不要触碰开关、电灯、吹风机等;4.当电熨斗、电视等家用电器着火时,要先拉电闸再救火,不然极易触电;5.如果连接电器的电线发烫或者有异味,可能是电器功率超出电线的承受范围,要赶紧拔掉插头,停止使用;6.不要把电线压在桌子或其他物品下面,这样外面的绝缘层容易被磨破,进而发生漏电现象,容易引起火灾. (三)安全用电原则 家庭电路的电压远远高于人的安全电压,为了防范触电事故,家中一般都安装漏电保护装置,但这也并不是绝对可靠的,也有出现故障和失灵的时候.通过前面的分析,你能总结出一些安全用电的原则吗? 学生结合前面常见的触电事故,说出一些安全用电的原则: 1.不接触低压带电体,不靠近高压带电体. 2.更换灯泡、搬动电器前应断开电源开关. 3.不弄湿电器,不损坏绝缘层. 4.经常维护家庭电路及用电器. [知识拓展] 1.了解电源总开关,学会在紧急情况下断开电源总开关;2.不要随意将三线插头改成两线插头,不可将三线插头的相线(俗称火线)与接地线接错;3.空调机等大功率用电器要安装使用专用的输电线路和空气开关;4.使用电熨斗、电吹风、电炊具等家用电器时,人不要远离. [过渡语] 日常生活中除了确保家庭用电安全外,还要注意防雷,你知道建筑物如何防雷吗? 除了确保家庭用电安全外,在日常生活中还要注意防雷.雷电是大气中一种剧烈的放电现象. 播放雷电导致人员伤亡的视频.
师:大家说说如何避免雷电对人的伤害. 生:高大的建筑物一般都会采取防雷措施,如安装避雷针等.生活中如遇雷雨天不要在树下躲雨;不要打伞在空旷地;打雷时不要用手机、听耳机等. 播放建筑防雷、高压输电线上的防雷视频. [知识拓展] 为什么雷雨时躲在大树或者高耸物体旁边容易被雷击?最危险的是从云中传导到地面的闪电.如果闪电击中一棵树,它会寻找接地的最佳途径.如果树干或者树枝有潮湿的裂缝,它便会沿此途径将树劈裂.它可能会钻入树皮,使树液蒸发,再像手榴弹一样将树皮破裂.有时也会跳到树旁,攻击任何旁边的东西,这就是旁侧闪络.由此可见,雷雨天气躲在大树或者高耸物体下面是不安全的.如果确实万不得已需要在树下停留,必须与树身和枝丫保持两米以上的距离,并尽可能下蹲,双脚并拢.这样既可以降低人的有效高度又可以预防接触电压和跨步电压的危害. 三、课堂小结 1.触电及触电的危险:不高于36 V的电压称为安全电压. 2.几种触电类型: (1)低压触电:单线触电和双线触电 (2)高压触电:高压电弧触电和跨步电压触电 3.发生触电后的措施:原则是尽快使触电人脱离电源,避免在处理事故时,其他人再触电. 4.安全用电原则:不接触高于36 V的带电体,不靠近高压带电体. 5.防雷:避雷针. |
布置作业 |
课后题
|
板书设计 |
|
教学反思 | 在课堂上我们应重视学生的情感体验和科学方法的渗透,重视知识的发生发展过程而不是只注重于一些结论性的知识,留出空白让学生多活动、多思考,尽可能让学生成为学习的主人,让三维目标有机整合、同步达成。本节课是一堂老师启发讲解与学生自主思考相结合的常态课、务实的课,一定程度上反映了新课程下的物理教学的课堂现状。当然,在学生自主提出问题、独立分析问题上还要增强一点,即老师的讲与导还可隐退一点,把质疑、出错、反思的机会留给学生多一些,教学中应最大限度的利用好学生的本能,充分信任学生的学习潜能。 |
初中物理人教版九年级全册第二十章 电与磁第5节 磁生电公开课教学ppt课件: 这是一份初中物理人教版九年级全册第二十章 电与磁第5节 磁生电公开课教学ppt课件,文件包含人教版九年级全册第二十章第5节《磁生电》课件pptx、人教版九年级全册第二十章第5节《磁生电》分层练习docx、核心素养人教版九年级全册第二十章第5节《磁生电》教案docx、发电机wmv、发电机的工作原理mp4、探究什么情况下磁可以生电wmv等6份课件配套教学资源,其中PPT共35页, 欢迎下载使用。
物理九年级全册第十九章 生活用电第1节 家庭电路优质教学课件ppt: 这是一份物理九年级全册第十九章 生活用电第1节 家庭电路优质教学课件ppt,文件包含人教版九年级全册第十九章第2节《家庭电路中电流过大的原因》课件pptx、人教版九年级全册第十九章第2节《家庭电路中电流过大的原因》分层练习docx、核心素养人教版九年级全册第十九章第2节《家庭电路中电流过大的原因》教案docx、总功率大危害wmv、演示短路wmv等5份课件配套教学资源,其中PPT共27页, 欢迎下载使用。
人教版九年级全册第1节 家庭电路精品教学ppt课件: 这是一份人教版九年级全册第1节 家庭电路精品教学ppt课件,文件包含人教版九年级全册第十九章第1节《家庭电路》课件pptx、人教版九年级全册第十九章第1节《家庭电路》分层练习docx、核心素养人教版九年级全册第十九章第1节《家庭电路》教案docx、试电笔的使用wmv等4份课件配套教学资源,其中PPT共38页, 欢迎下载使用。









