高中数学人教A版 (2019)必修 第二册第十章 概率10.3 频率与概率完美版教学作业ppt课件
展开10.3.2 随机模拟
人教A版2019必修第二册
目录
用频率估计概率,需要做大量的重复试验,有没有其他方法可以替代呢?
新 课 导 入
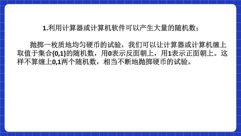
1.利用计算器或计算机软件可以产生大量的随机数; 抛掷一枚质地均匀硬币的试验,我们可以让计算器或计算机缠上取值于集合{0,1}的随机数,用0表示反面朝上,用1表示正面朝上。这样不算缠上0,1两个随机数,相当不断地抛掷硬币的试验。
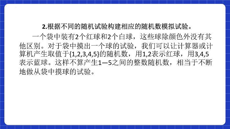
2.根据不同的随机试验构建相应的随机数模拟试验。
一个袋中装有2个红球和2个白球,这些球除颜色外没有其他区别。对于袋中摸出一个球的试验,我们可以让计算器或计算机产生取值于{1,2,3,4,5}的随机数,用1,2表示红球,用3,4,5表示蓝球。这样不算产生1—5之间的整数随机数,相当于不断地做从袋中摸球的试验。
画出频率折线图,从图中可以看出:随着试验次数的增加,摸到红球的频率稳定与概率0.4.
利用随机模拟解决问题的方法为:蒙特卡洛方法.
一、随机模拟
用频率估计概率,需做大量的重复试验,我们可以根据不同的随机试验构建相应的随机数模拟试验,这样就可以快速地进行大量重复试验了.我们称利用随机模拟解决问题的方法为蒙特卡洛方法.
新 课 探 究
例1
从你所在的班级任意选出6名同学,调查他们的出生月份,假设出生在一月,二月……十二月是等可能的。设事件A=“至少有两人出生月份相同”,设计一种试验方法,模拟20次,估计事件A发生的概率。
解:方法一 根据假设,每个人出生月份在12个月中是等可能的,而且互不影响,所以观察6个人的出身月份可以看成可重复试验。 因此,可以构建有放回摸球试验进行模拟:在袋子中装有编号为1,2,……,12的12个球,这些球除编号外没有什么区别。有放回地随机从袋中摸出6个球,得到6个数代表6个人的月份,这就完成了一次模拟试验。如果这6个数中至少有2个相同,表示事件A发生了。重复以上模拟试验20次就可以统计出事件A发生的频率。
例1
从你所在的班级任意选出6名同学,调查他们的出生月份,假设出生在一月,二月……十二月是等可能的。设事件A=“至少有两人出生月份相同”,设计一种试验方法,模拟20次,估计事件A发生的概率。
解:方法二 利用电子表格软件模拟试验。在A1,B1,C1,D1,E1,F1单元格分别输入“=RANDBETWEEN(1,12)”,得到6个数,代表6个人的出生月份,完成一次模拟试验。选中A1,B1,C1,D1,E1,F1单元格,将鼠标指向右下角的黑点,按住鼠标左键拖动到第20行,相当于做20次重复试验,统计期中有相同数的频率,得到事件A的概率估计值。
二、随机数
(1)概念:要产生1--n(n∈N+),把n个质地和大小完全相同的小球分别标号,放入容器后充分搅拌后取出一个球,这个球上的数字就是随机数。 (2)产生方法 ①利用计算器产生; ②用计算机软件产生。
三、随机数与伪随机数
(1)例如我们要产生0~9之间的随机整数,像彩票摇奖那样,把10个质地和大小相同的号码球放入摇奖器中,充分搅拌后摇出一个球,这个球上的号码就称为随机数. (2)计算器或计算机产生的随机数是按照确定的算法产生的数,具有周期性(周期很长),它们具有类似随机数的性质.因此,计算器或计算机产生的随机数不是真正的随机数,我们称它们为伪随机数.
例2
在一次奥运会男子羽毛球单打比赛中,运动员甲和乙进入了决赛,假设每局比赛甲获胜的概率为0.6,乙获胜的概率为0.4,利用计算机模拟试验,估计甲获得冠军的概率。
解析: 奥运会羽毛球比赛规则是3局2胜制,甲获得冠军的结果可能是2:0或2:1.显然,甲连胜2局或在前2局中赢一局输一局,并赢得第三局的概率,与打满3局,甲胜2局或3局的概率相同。每局比赛甲可能胜,也可能负,3局比赛所以可能结果有8种,但是每个结果不是等可能出现的,因此不是古典概型,可以用计算机模拟比较结果。
解: 设事件A=“甲获得冠军”,事件B=“单局比赛甲胜”,则P(B)=0.6.用计算器或计算机产生1—5之间的随机数,当出现随机数1,2或3时,表示一句比赛甲获胜,其概率为0.6.由于要比赛3局,所以没3个随机数为一组。例如,产生20组随机数:
123 423 344 114 453 525 332 152 342 534 443 512 541 125 432 334 151 314 354
做整数随机模拟试验时应注意的相关事项做整数随机模拟试验时,首先要确定随机数的范围,明确哪个数字代表哪个试验结果.①当试验的基本结果的可能性相等时,基本事件总数即为产生随机数的范围,每个随机数代表一个基本事件.②当研究等可能事件的概率时,用按比例分配的方法确定表示各个结果的数字个数及范围.
总结
练习1
盒中有大小、形状相同的5个白球和2个黑球,用随机模拟方法求下列事件的概率.(1)任取1球,得到白球;(2)任取3球,恰有2个白球;(3)任取3球(分3次,每次放回再取),恰有3个白球.
练习2
已知某运动员每次投篮命中的概率都为40%,现采用随机模拟的方法估计该运动员三次投篮恰有两次命中的概率:先由计算器产生0到9之间取整数值的随机数,指定1,2,3,4表示命中,5,6,7,8,9,0表示不命中;再以每三个随机数为一组,代表三次投篮的结果.经随机模拟产生了20组随机数:907 966 191 925 271 932 812 458 569 683431 257 393 027 556 488 730 113 537 989据此估计,该运动员三次投篮恰有两次命中的概率为( )A.0.35 B.0.25C.0.20 D.0.15
课 堂 小 结
课时作业
课 后 作 业
人教A版2019必修第二册
课程结束
人教A版 (2019)必修 第二册第十章 概率10.1 随机事件与概率获奖教学作业课件ppt: 这是一份人教A版 (2019)必修 第二册第十章 概率10.1 随机事件与概率获奖教学作业课件ppt,文件包含大单元1011有限样本空间与随机事件课件人教A版2019必修第二册pptx、大单元101随机事件与概率单元教学设计人教A版2019必修第二册docx、大单元1011有限样本空间与随机事件分层作业必做题+选做题人教A版2019必修第二册解析版docx、大单元1011有限样本空间与随机事件分层作业必做题+选做题人教A版2019必修第二册原卷版docx等4份课件配套教学资源,其中PPT共22页, 欢迎下载使用。
人教A版 (2019)必修 第二册9.3 统计分析案例 公司员工精品教学作业课件ppt: 这是一份人教A版 (2019)必修 第二册9.3 统计分析案例 公司员工精品教学作业课件ppt,文件包含大单元924总体离散程度的估计课件人教A版2019必修第二册pptx、大单元92用样本估计总体单元教学设计人教A版2019必修第二册docx、大单元924总体离散程度的估计分层作业必做题+选做题人教A版2019必修第二册解析版docx、大单元924总体离散程度的估计分层作业必做题+选做题人教A版2019必修第二册原卷版docx等4份课件配套教学资源,其中PPT共36页, 欢迎下载使用。
人教A版 (2019)必修 第二册9.2 用样本估计总体优质教学作业课件ppt: 这是一份人教A版 (2019)必修 第二册9.2 用样本估计总体优质教学作业课件ppt,文件包含大单元921总体取值规律的估计课件人教A版2019必修第二册pptx、大单元921总体取值规律的估计分层作业必做题+选做题人教A版2019必修第二册解析版docx、大单元92用样本估计总体单元教学设计人教A版2019必修第二册docx、大单元921总体取值规律的估计分层作业必做题+选做题人教A版2019必修第二册原卷版docx等4份课件配套教学资源,其中PPT共59页, 欢迎下载使用。

