人教版 (2019)第一章 宇宙中的地球第三节 地球的历史优秀ppt课件
展开
课时作业
地理大单元之第一单元宇宙中的地球(三)
——地球的历史
【基础巩固】
一、单选题
地球有悠久的过去,还有着漫长的未来。生物的出现和进化只是其中的一小段,而人类的历史更是短暂的一瞬。据此回答下面小题。
1.原始鱼类出现在( )
A.元古代 B.古生代中期 C.古生代后期 D.中生代中期
2.含三叶虫化石的地层是( )
A.古生代地层 B.元古代地层 C.中生代地层 D.新生代地层
3.和恐龙同时代灭绝的生物物种是( )
A.原始鱼类 B.古老的两栖类
C.海洋中50%以上的无脊椎动物 D.蕨类植物
【答案】1.B 2.A 3.C
【解析】1.根据所学知识原始鱼类出现在志留纪前后,属于古生代中期,B选项正确。元古代出现的是真核生物和多细胞生物,A选项错误。古生代后期是两栖类繁盛的时代,而古生代后开始出现爬行类,C选项错误。中生代中期一些爬行动物开始向鸟类发展,D选项错误。故选B。
2.三叶虫主要是海洋无脊椎动物,在早古生代时期繁盛, A选项正确。元古代地层出现的是真核生物和多细胞生物,还没有三叶虫,B选项错误。古生代末期地球生命史上发生了物种灭绝事件,三叶虫灭绝,因此中生代和新生代地层中不会有三叶虫化石,C、D选项错误。故选A。
3.根据所学知识可知,和恐龙同时代灭绝的生物物种是海洋中50%以上的无脊椎动物,发生在中生代末期,C选项正确。原始鱼类和古老的两栖类是在古生代末期灭绝的,蕨类植物是在古生代末期出现衰退,但没有出现灭绝事件,A、B、D选项错误。故选C。
读“甲、乙两地岩层分布示意图”(下图),据此完成下面小题。

4.与A岩层相比,Y岩层的形成时间( )
A.较早 B.较晚 C.相同 D.无法判断
5.D地层中生物兴盛的地质年代,甲地的地理环境可能是( )
A.炎热干旱 B.寒冷干燥 C.热带海域 D.森林密布
6.恐龙繁盛的地质年代,兴盛的植物是( )
A.孢子植物 B.被子植物 C.裸子植物 D.藻类植物
【答案】4.B 5.D 6.C
【解析】4.A岩层有三叶虫化石,形成时间最早,形成于古生代;Y岩层出现鸟类化石、恐龙化石,形成于中生代,形成时间晚于A岩层,B正确。故选B。
5.D岩层出现植物化石和恐龙足迹化石,说明森林茂密,陆地面积扩大,地理环境不太可能是热带海域,D正确,C错误;炎热干旱和寒冷干燥,不可能出现茂密森林,AB错误;故选D。
6.孢子植物出现在古生代,海洋藻类出现在太古代,裸子植物繁盛在中生代,被子植物繁盛在新生代,裸子植物繁盛时期是在中生代,而恐龙又是该地质年代最繁盛的动物,故选C。
这是一片风景秀丽、气候湿润的浩瀚湖区。水中鱼虾成群,天空中不时有鸟儿和翼龙滑翔而过,大湖周边是银杏、松杉等高大乔木组成的森林,林间有蕨类植物顽强地生长。完成下面小题。
7.上述文字描述的地质年代是( )
A.太古代 B.古生代 C.中生代 D.新生代
8.该地质年代( )
A.是重要的造煤时期 B.蕨类植物极度兴盛
C.后期原始鱼类灭绝 D.喜马拉雅山脉形成
【答案】7.C 8.A
【解析】7.根据材料,可知此年代的生物有恐龙、银杏、松山、蕨类为主,对应地质年代表可知,此时应为中生代,C正确;古生代为古代生物的时期,早古生代为藻类的时代,在早古生代海洋里生活着门类众多的生物。植物界以海藻为主。动物界出现了三叶虫和珊瑚、腕足类等。三叶虫是一种节肢动物,寒武纪是三叶虫的全盛时代。到奥陶纪时出现了软体动物门的头足纲,主要生物门类还有笔石、腕足类、三叶虫等,不符合材料,B错误;地质年代没有太古代一说,A错误;新生代恐龙已经灭绝,D错误;故选C。
8.中生代是重要的造煤时期,A正确;蕨类植物极度兴盛是古生代,B错误;后期原始鱼类灭绝发生在古生代中期,C错误;第三纪晚期是喜马拉雅山形成时期,此时属于新生代,D错误。故选A。
【素养提升】
一、单选题
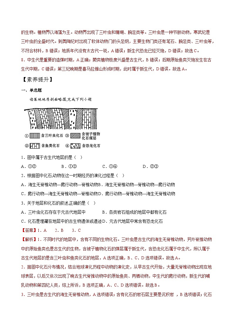
读某地地质剖面略图,完成下列小题

1.图中属于古生代地层的是( )
A.①② B.①③ C.①④ D.②③
2.根据图中化石,动物在这一时期经历的演化过程是( )
A.海生无脊椎动物—爬行动物—脊椎动物 B.海生无脊椎动物—脊椎动物—爬行动物
C.爬行动物—海生无脊椎动物—脊椎动物 D.爬行动物—脊椎动物—海生无脊椎动物
3.关于地层和化石的叙述,正确的是( )
A.三叶虫化石存在于元古代地层中 B.各类岩石组成的地层中都有化石
C.化石是埋藏在地层中的古生物遗体或遗迹 D.元古代地层中常含有恐龙化石
【答案】1.A 2.B 3.C
【解析】1.不同时代的地层中,含有不同的生物化石。三叶虫是古生代的海生无脊椎动物,另外脊推动物中的原始鱼类也是古生代的生物,含被子植物化石的煤层属于新生代,含恐龙化石属于中生代,所以属于古生代地层的是含三叶虫和鱼类化石的地层,A选项正确,B、C、D选项错误。故选A。
2.据图中化石分布情况,结合地球演化历程中动物的演化史,从早古生代开始,大量无脊椎动物出现在地球表层,以后又依次出现了晚古生代脊推动物中的原始鱼类、两栖动物,中生代的爬行动物,新生代的哺乳动物和第四纪人类,综上所诉,B选项正确,A、C、D选项错误。故选B。
3.三叶虫是古生代的海生无脊椎动物,A选项错误;含有化石的岩石层主要是沉积岩 ,B选项错误;化石是存留在岩石中的古生物遗体、遗物或遗迹,研究化石可以了解生物的演化并能帮助确定地层的年代,C选项正确;含恐龙化石属于中生代,D选项错误。故选C。
读某地剖面示意图,完成下面小题。

4.图中属于古生代地层地是( )
A.①② B.①③ C.②④ D.③④
5.图中地层中动物化石经历的演化过程是( )
A.海洋无脊椎动物—爬行动物—脊椎动物
B.海洋无脊椎动物—脊椎动物—爬行动物
C.爬行动物—海洋无脊椎动物—脊椎动物
D.爬行动物—脊椎动物—海洋无脊椎动物
6.石炭—二叠纪是地质史上最重要的成煤时期,由此可推知当时的环境特点为( )
A.干燥,冷热多变 B.全球气候分带明显 C.湿润,森林茂密 D.寒冷,冰雪广布
7.下列关于生物发展阶段的叙述,正确的是( )
A.古生代寒武纪出现了鱼类 B.中生代侏罗纪恐龙繁盛
C.新生代第四纪出现了哺乳动物 D.古生代早期出现了森林生态系统
【答案】4.D 5.B 6.C 7.B
【解析】4.根据所学知识可知,三叶虫是一种海生无脊椎动物,生活在古生代早期,④地层为古生代地层;鱼类繁盛于泥盆纪,即古生代中期,③地层为古生代地层;恐龙生活在中生代,①地层不属于古生代地层;裸子植物出现在二叠纪,即古生代末期,繁盛于三叠纪和侏罗纪,即中生代,不完全在古生代,主要时期在中生代,②地层不主要是古生代地层。综上所述③④正确,①②错误。故选D。
5.从图例中可看出是古生代到中生代时期。在这一时期出现的动物由低等向高等演化的情况是:海生无脊椎动物→鱼类→两栖类→爬行类,④~①动物经历地演化过程是:海生无脊椎动物→脊椎动物→爬行动物,B正确,ACD错误。故选B。
6.煤是地质史上的植物遗体经复杂的地质作用形成的,石炭-二叠纪既然是地质史上最重要的成煤时期,那就可以推知当时气候湿润、森林茂密,C正确,ABD错误。故选C。
7.根据所学知识可知,古生代早期的寒武纪出现的是三叶虫,鱼类出现在古生代中期,A错误;中生代侏罗纪恐龙繁盛,B正确;新生代第三纪出现了哺乳动物,C错误;古生代中后期出现森林生态系统,D错误。故选B。
北京市门头沟区灰峪村被称为“化石村”。在一次学生科学体验活动中,同学们在村后山坡的页岩地层中采集到了轮叶化石(下图)。专家说,轮叶是古生代晚期的蕨类植物。据此,完成下面小题。

8.轮叶化石形成时,灰峪村所在地的地理环境最可能是( )
A.雪山 B.湖泊 C.深海 D.沙漠
9.古生代晚期的地层中还可能发现( )
A.鸟类化石 B.野生水稻 C.恐龙化石 D.煤炭资源
【答案】8.B 9.D
【解析】8. 根据材料可知,轮叶化石中的轮叶是古生代晚期的蕨类植物。蕨类植物喜欢湿润、阴凉、温暖的生长环境。它的生长离不开水分,耐旱性极差,多是生长在森林下层的阴暗而潮湿的环境里,耐旱品种极少。因此轮叶化石形成时,灰峪村所在地的地理环境最可能是湖泊,适宜蕨类植物生长,B选项正确。雪山、深海、沙漠不适宜蕨类植物生长,A、C、D选项错误。故选B。
9.鸟类属于陆生的脊椎动物,主要出现在中生代,A选项错误。野生水稻属于被子植物,出现在新生代,B选项错误。恐龙属于爬行动物,主要出现在中生代,C选项错误。我国的主要成煤时期是晚古生代,因此在古生代晚期的地层中可以发现煤炭资源,D选项正确。故选D。
高中地理人教版 (2019)必修 第一册第二节 土壤试讲课ppt课件: 这是一份高中地理人教版 (2019)必修 第一册第二节 土壤试讲课ppt课件,文件包含大单元52土壤课件人教2019必修第一册pptx、大单元52土壤课时练习人教2019必修第一册docx、大单元52土壤教学设计人教2019必修第一册docx等3份课件配套教学资源,其中PPT共34页, 欢迎下载使用。
高中地理人教版 (2019)必修 第一册第一节 植被优秀ppt课件: 这是一份高中地理人教版 (2019)必修 第一册第一节 植被优秀ppt课件,文件包含大单元51植被课件人教2019必修第一册pptx、大单元51植被课时练习人教2019必修第一册docx、大单元51植被教学设计人教2019必修第一册docx等3份课件配套教学资源,其中PPT共48页, 欢迎下载使用。
人教版 (2019)必修 第一册第二节 地貌的观察获奖课件ppt: 这是一份人教版 (2019)必修 第一册第二节 地貌的观察获奖课件ppt,文件包含大单元42地貌的观察课件人教2019必修第一册pptx、大单元42地貌的观察课时练习人教2019必修第一册docx、大单元42地貌的观察教学设计人教2019必修第一册docx等3份课件配套教学资源,其中PPT共28页, 欢迎下载使用。

