数学七年级上册2.6 有理数的加减混合运算优秀同步达标检测题
展开北师大版 数学 七年级上册 2.6有理数的加减混合运算A卷
一, 选择题(共30分)
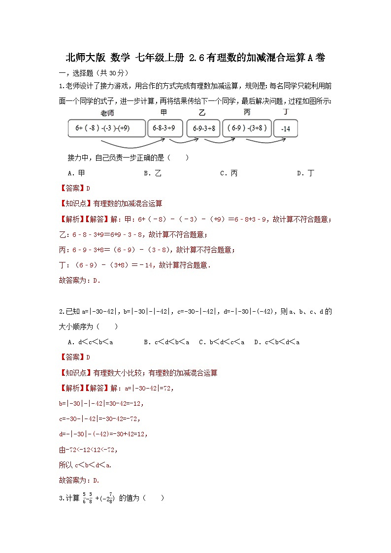
1.老师设计了接力游戏,用合作的方式完成有理数加减运算,规则是:每名同学只能利用前面一个同学的式子,进一步计算,再将结果传给下一个同学,最后解决问题,过程如图所示:
接力中,自己负责一步正确的是( )
A.甲 B.乙 C.丙 D.丁
【答案】D
【知识点】有理数的加减混合运算
【解析】【解答】解:甲:6+(﹣8)﹣(﹣3)﹣(+9)=6﹣8+3﹣9,故计算不符合题意;
乙:6﹣8﹣3+9=6+9﹣3﹣8,故计算不符合题意;
丙:6﹣9﹣3+8=(6﹣9)﹣(3﹣8),故计算不符合题意;
丁:(6﹣9)﹣(3+8)=﹣14,故计算符合题意.
故答案为:D.
2.已知a=|−30−42|,b=|−30|−|−42|,c=−30−|−42|,d=−|−30|−(−42),则a、b、c、d的大小顺序为( )
A.d<c<b<a B.c<d<b<a C.b<d<c<a D.c<b<d<a
【答案】D
【知识点】有理数大小比较;有理数的加减混合运算
【解析】【解答】解:a=|−30−42|=72,
b=|−30|−|−42|=30-42=-12,
c=−30−|−42|=-30-42=-72,
d=−|−30|−(−42)=-30+42=12,
由-72<-12<12<-72,
所以c<b<d<a.
故答案为:D.
3.计算 56−38+(−278) 的值为( )
A.−23 B.−2512 C.−3124 D.−141124
【答案】B
【知识点】有理数的加减混合运算
【解析】【解答】 56−38+(−278)
=56−(38+278)
=56−314
=−2512
故答案为:B.
4.计算机中常用的十六进制是逢16进1的计数制,采用数字0~9和字母A~F共16个计数符号,这些符号与十进制的数的对应关系如下表:
十六进制
0
1
2
3
4
5
6
7
8
9
A
B
C
D
E
F
十进制
0
0
0
3
4
5
6
7
8
9
10
11
12
13
14
15
例如,用十六进制表示E+D=1B,用十进制表示也就是13+14=1×16+11,则用十六进制表示A×B=( )
A.6E B.72 C.5F D.B0
【答案】A
【知识点】有理数的加减混合运算
【解析】【解答】 解:依题可得,
A×B=10×11=110,
110÷16=6……14,
∴用十六进制表示110是6E.
故答案为:A.
5.在1、2、3、…99、100这100个数中,任意加上“+”或“-”,相加后的结果一定是( )
A.奇数 B.偶数 C.0 D.不确定
【答案】B
解:∵从1到100共100个数,相邻两个数的之和或之差都为奇数,奇数相加或相减均可得到偶数.
故答案为:B.
6.中国奥运健儿在东京奥运赛场上努力拼搏,发挥出自身的水平,向人类极限冲击的勇气值得所有人尊敬,夺得奖牌共88枚,按相对于中国的相关奖牌少一枚记作﹣1枚的记法,英国队获金、银、铜的奖牌数分别记为﹣16枚、﹣11枚、+4枚,则英国队实际共获奖牌( )
A.111枚 B.87枚 C.65枚 D.57枚
【答案】C
【知识点】正数和负数的认识及应用;有理数的加减混合运算
【解析】【解答】解:根据题意列得:88﹣16﹣11+4=65(枚),
则英国队实际共获奖牌65枚.
故答案为:C.
7.在有理数的加法与减法运算的学习过程中,小明做过如下数学试验:“把笔尖放在数轴的原点处,先向左移动 3 个单位长度,再向右移动 1 个单位长度,这时笔尖的位置表示什么数?”下列用算式表示以上过程和结果正确的是( )
A.0+(−3)−(+1)=−4 B.0+(−3)+(+1)=−2
C.0+(+3)+(−1)=+2 D.0+(+3)+(+1)=+4
【答案】B
【知识点】有理数的加减混合运算
【解析】【解答】解:把笔尖放在数轴的原点处,先向左移动 3 个单位长度,再向右移动 1 个单位长度,
可列式为: 0+(−3)+(+1)=−2.
故答案为:B
8.下列各式的运算结果中,错误的是( )
A.38−98+(−38)=−98
B.﹣2.3﹣(﹣2.6)+(﹣0.9)=0.6
C.39.2﹣(+22.9)﹣(﹣10.1)=26.4
D.15﹣(﹣4)+(﹣9)=10
【答案】B
【知识点】有理数的加减混合运算
【解析】【解答】解:A.原式= 38+(−98)+(−38)=−98 ;
B.原式=-2.3+2.6+(-0.9)=0.3+(-0.9)=-0.6;
C.原式=39.2+(-22.9)+10.1=16.3+10.1=26.4;
D.原式=15+4+(-9)=19+(-9)=10;
故答案为:B.
9.若a是最小的正整数,b是绝对值最小的数,c是到原点的距离等于2的负数,d是最大的负整数,则a-b-c + d的值为( )
A.1 B.2 C.-1 D.-2
【答案】B
【知识点】绝对值及有理数的绝对值;有理数大小比较;有理数的加减混合运算
【解析】【解答】解:∵a是最小的正整数,b是绝对值最小的数,c是到原点的距离等于2的负数,d是最大的负整数,
∴a=1;b=0;c=-2;d=-1
∴a-b-c + d=1-0-(-2)+(-1)=1-0+2-1=2
故答案为:B.
10.|x−1|+|y+3|=0,则y−x+12的值是( )
A.−312 B.−412 C.112 D.−112
【答案】A
【知识点】有理数的加减混合运算;绝对值的非负性
【解析】【解答】解:∵|x−1|+|y+3|=0,|x−1|≥0,|y+3|≥0,
∴x−1=0,y+3=0,
∴x=1,y=−3,
∴y−x+12=−3−1+12=−312,
故答案为:A.
二, 填空题(共24分)
11.设a为最小的正整数,b为最大的负整数,c是绝对值最小的有理数,则a−b+c的值为 .
【答案】2
【知识点】绝对值及有理数的绝对值;有理数及其分类;有理数的加减混合运算
【解析】【解答】解:∵a为最小的正整数,b为最大的负整数,c是绝对值最小的有理数,
∴a=1,b=−1,c=0,
∴a−b+c=1−(−1)+0=2.
故答案为:2
12.按如图所示程序工作,如果输入的数是1,那么输出的数是 .
【答案】-5
【知识点】有理数大小比较;有理数的加减混合运算
【解析】【解答】将x=1代入计算程序中得:
1-1+2-4=-2>-4,继续循环,
将x=-2代入计算程序中得:
-2-1+2-4=-5<-4,输出.
故答案为:-5.
13.如图所示, a 、 b 是有理数,则式子 |a|+|b|−|a+b|−|b−a| 化简的结果为 .
【答案】-a-b
【知识点】数轴及有理数在数轴上的表示;绝对值及有理数的绝对值;有理数的加减混合运算
【解析】【解答】解:由数轴得:a<0,b>0,a ∴a+b>0,b-a>0
∴原式=-a+b-(a+b)-(b-a)=-a+b-a-b-b+a=-a-b
故答案为:-a-b
14.已知,则________.
【答案】3或-1
【分析】
根据可知,a、b、c都是正数,或其中两个负数,一个正数,分两种情况讨论求解即可.
【详解】
解:∵,∴分两种情况讨论:
当,,都是正数时:
,
当,,中有两个负数,一个正数时,不妨设,,,则
,
故的值是3或-1,
故答案为:3或-1.
15.已知|a|=2,|b|=3,|c|=4,且a>b>c,那么﹣a﹣b+c= .
【答案】-3或1
【知识点】绝对值及有理数的绝对值;有理数大小比较;有理数的加减混合运算
【解析】【解答】解:∵|a|=2,|b|=3,|c|=4,且a>b>c,
∴a=±2,b=−3,c=−4,
∴﹣a﹣b+c=−2-(−3)+(−4)=-3或﹣a﹣b+c=2−(−3)+(−4)=1.
故答案为:-3或1.
16.如图,在数轴上,点A表示1,现将点A沿数轴做如下移动:第一次将点A向左移动3个单位长度到达点A1,第2次将点A1向右平移6个单位长度到达点A2,第3次将点A2向左移动9个单位长度到达点A3…则第6次移动到点A6时,点A6在数轴上对应的实数是 ;按照这种规律移动下去,至少移动 次后该点到原点的距离不小于41.
【答案】10;27
【知识点】数轴及有理数在数轴上的表示;有理数的加减混合运算
【解析】【解答】解:第一次点A向左移动3个单位长度至点A1,则A1表示的数,1−3=−2;
第2次从点A1向右移动6个单位长度至点A2,则A2表示的数为−2+6=4;
第3次从点A2向左移动9个单位长度至点A3,则A3表示的数为4−9=−5;
第4次从点A3向右移动12个单位长度至点A4,则A4表示的数为−5+12=7;
第5次从点A4向左移动15个单位长度至点A5,则A5表示的数为7−15=−8;
第6次从点A5向左移动18个单位长度至点A6,则A6表示的数为−8+18=10;
…;
则A7表示的数为−8−3=−11,A9表示的数为−11−3=−14,A11表示的数为−14−3=−17,A13表示的数为−17−3=−20,A15表示的数为−20−3=−23,A17表示的数为−23−3=−264,A19表示的数为−26−3=−29,A21表示的数为−29−3=−32,A23表示的数为−32−3=−35,A25表示的数为−35−3=−38,A27表示的数为−38−3=−41,
所以至少移动27次后该点到原点的距离不小于41.
故答案为:10,27
三. 解答题(共46分)
17.(8分)计算题
(1)5+(-6)+(+3)+(-4)
(2)-3-4+19-10
(3)-2.4++(-)+(-1.6)
(4)
(5)|-3 | +(-5)-|-4| + 3 + |-(+5)|
(5)
【答案】(1)-2;(2)2;(3);(4);(5)2;(6)
解:(1)5+(-6)+(+3)+(-4)
=
=
=
(2)-3-4+19-10
=19-17
=2
(3)-2.4++(-)+(-1.6)
=(-2.4-1.6)+(-)
=-4+
=
(4)
=
=
=
(5)|-3 | +(-5)-|-4| + 3 + |-(+5)|
=3-5-4+3+5
=2
(5)
=
=
=
=
18.(8分)根据图示的对话解答下列问题.
求:
(1)a ,b的值;
(2)8−a+b−c 的值.
【答案】(1)解:∵a的相反数是3,b的绝对值是7,
∴a=-3,b=±7.
(2)解:∵a=-3,b=±7,c和b的和是-8,
∴当b=7时,c=-15,
当b=-7时,c=-1,
当a=-3,b=7,c=-15时,8-a+b-c=8-(-3)+7-(-15)=33;
当a=-3,b=-7,c=-1时,8-a+b-c=8-(-3)+(-7)-(-1)=5.
19.(10分).对于有理数a、b,定义一种新运算“⊙”,规定:a⊙b=|a+b|+|a﹣b|.
(1)计算2⊙(﹣4)的值;
(2)若a,b在数轴上的位置如图所示,化简a⊙b.
【答案】(1)解:2⊙(﹣4)=|2﹣4|+|2+4|=2+6=8
(2)解:由数轴知a<0<b,且|a|>|b|,
则a+b<0、a﹣b<0,
所以原式=﹣(a+b)﹣(a﹣b)
=﹣a﹣b﹣a+b
=﹣2a
20.(10分)“十一”黄金周期间,某动物园在7天假期中每天旅游的人数变化如下表(正数表示比前一天多的人数,负数表示比前一天少的人数)
日期
1日
2日
3日
4日
5日
6日
7日
人数变化单位:(万人)
+1.6
+0.8
+0.4
-0.4
-0.8
+0.2
-1.2
(1)若9月30日的游客人数记为(万人),请用含的代数式表示10月2日的游客人数为________,七天内游客人数最多的是________日.
(2)若9月30日的游客人数为2万人,门票每人15元,问黄金周期问该动物园门票总收入是多少万元?
【答案】(1),3;(2)总收入是408万元.
【分析】
(1)根据题意,可以分别算出10月1日到7日的人数,从而可以得到哪天游客最多;
(2)根据第二问求得的每天的人数可以求出这七天的总的人数,从而可以求出这七天的总收入.
【详解】
(1)由题意可得,
10月1日的人数为:a+1.6;
10月2日的人数为:a+1.6+0.8=a+2.4;
10月3日的人数为:a+2.4+0.4=a+2.8;
10月4日的人数为:a+2.8-0.4=a+2.4;
10月5日的人数为:a+2.4-0.8=a+1.6;
10月6日的人数为:a+1.6+0.2=a+1.8;
10月7日的人数为:a+1.8-1.2=a+0.6;
所以七天内游客人数最多的10月3日.
(2)由题意可得,
(2+1.6)+(2+2.4)+(2+2.8)+(2+2.4)+(2+1.6)+(2+1.8)+(2+0.6)=27.2(万人)
(万元).
答:黄金周期间该动物园门票收入是408万元.
21.(10分).已知在纸面上有一数轴(如图),折叠纸面.例如:若数轴上数2表示的点与数﹣2表示的点重合,则数轴上数﹣4,表示的点与数4表示的点重合,根据你对例题的理解,解答下列问题:
若数轴上数﹣3表示的点与数1表示的点重合.(请依据此情境解决下列问题)
(1)则数轴上数4表示的点与数________表示的点重合.
(2)若点A到原点的距离是6个单位长度,并且A,B两点经折叠后重合,则点B点表示的数是________.
(3)若数轴上M,N两点之间的距离为2020,并且M,N两点经折叠后重合,如果M点表示的数比N点表示的数大,则M点表示的数是________,则N点表示的数是________.
【答案】(1)-6;(2)4或-8;(3)1009,-1011
解:(1)∵数轴上数﹣3表示的点与数1表示的点关于点﹣1对称,
4﹣(﹣1)=5,而﹣1﹣5=﹣6,
∴数轴上数4表示的点与数﹣6表示的点重合;
故答案为:﹣6;
(2)点A到原点的距离是6个单位长度,则点A表示的数为6或﹣6,
∵A、B两点经折叠后重合,
∴当点A表示﹣6时,﹣1﹣(﹣6)=5,﹣1+5=4,
当点A表示6时,6﹣(﹣1)=7,﹣1﹣7=﹣8,
∴B点表示的数是4或﹣8;
故答案为:4或﹣8;
(3)M、N两点之间的距离为2020,并且M、N两点经折叠后重合,
∴﹣1+×2020=1009,﹣1﹣×2020=﹣1011,
又∵M点表示的数比N点表示的数大,
∴M点表示的数是1009,N点表示的数是﹣1011,
故答案为:1009,﹣1011.
北师大版七年级上册第二章 有理数及其运算2.6 有理数的加减混合运算练习题: 这是一份北师大版七年级上册第二章 有理数及其运算2.6 有理数的加减混合运算练习题,共6页。试卷主要包含了单选题,填空题,计算题,应用题等内容,欢迎下载使用。
北师大版七年级上册2.6 有理数的加减混合运算课堂检测: 这是一份北师大版七年级上册2.6 有理数的加减混合运算课堂检测,共8页。试卷主要包含了选择题,填空题,计算题,解答题等内容,欢迎下载使用。
北师大版七年级上册2.6 有理数的加减混合运算优秀课后作业题: 这是一份北师大版七年级上册2.6 有理数的加减混合运算优秀课后作业题,共7页。试卷主要包含了计算等内容,欢迎下载使用。

