精品解析:安徽省淮北市濉溪县孙疃中心学校2022-2023学年八年级上学期期中生物试题(解析版)
展开
这是一份精品解析:安徽省淮北市濉溪县孙疃中心学校2022-2023学年八年级上学期期中生物试题(解析版),共16页。试卷主要包含了选择题,非选择题等内容,欢迎下载使用。
安徽省淮北市濉溪县孙疃中心学校2022-2023学年八年级上学期期中生物试题
一、选择题(本大题共20小题,每小题2分,共40分。在每小题列出的四个选项中,只有一项是符合题目要求的)
1. 下列动物的运动方式与火箭的运动相同的是( )
A. 大雁 B. 鲤鱼 C. 海豚 D. 水母
【答案】D
【解析】
【分析】运动方式是指生物在进行移动时所采用的方式,包括奔跑、游泳、爬行、飞行等多种形式。而火箭的运动方式则是通过喷射燃料产生推力,从而脱离地球引力束缚并进入太空。
【详解】A.大雁是鸟类,其飞行方式为滑翔或翱翔,不符合火箭的运动方式,A错误。
B.鲤鱼是鱼类,其运动方式为游泳,与火箭的运动方式也不相同,B错误。
C.海豚是哺乳动物,虽然能够在水中游泳和进行跃出水面的动作,但这并不属于火箭的运动方式,C错误。
D.水母的运动方式是通过收缩外壳挤压内腔的方式,改变内腔体积,喷出腔内的水,通过喷水推进的方式进行移动。 内腔扩张,水流慢慢吸入,充满内腔,内腔迅速收缩,将水流挤出腔体,水流喷出产生的推力使水母沿身体轴向方向运动 。可见,水母的运动方式与火箭的喷射推进方式有一定的相似性,D正确。
故选D。
2. 如图是蜈蚣示意图,蜈蚣的运动方式是( )
A. 行走 B. 奔跑 C. 跳跃 D. 爬行
【答案】D
【解析】
【分析】动物生活在不同环境中,运动方式也有所不同,表现出对其生活环境的适应,动物的运动方式多种多样,有蠕动、跳跃、飞行、游泳、爬行、奔跑等。
【详解】A.动物将四肢支撑起来,并通过四肢的交替前伸和后蹬使整个身体向前运动,这种运动方式叫行走,故A不符合题意。
B.当行走速度加快时,在某一瞬间四肢都会离开地面,身体腾空,这种运动方式叫奔跑,故B不符合题意。
C.动物依靠后肢的弹跳,使身体腾空运动,这种运动方式叫跳跃,故C不符合题意。
D.动物依靠肌肉收缩或附肢的运动把贴地面的身体推向前进,这种运动方式叫爬行。蜈蚣的运动方式是爬行,故D符合题意。
故选D。
3. 成年人全身有206块骨,根据形态不同分类,肩胛骨属于( )
A. 长骨 B. 短骨 C. 扁骨 D. 不规则骨
【答案】C
【解析】
【分析】每个人的骨骼数量可能会有些微差异,但成年人通常有206块骨。根据形态的不同,人体的骨骼可以分为以下几类:长骨、短骨、扁骨、不规则骨。此外,还有一些特殊的骨骼,如耳朵中的听小骨、喉咙中的环状软骨等。
【详解】A.长骨是指相对较长的骨骼,如大腿骨(股骨)、小腿骨(胫骨和腓骨)、上臂骨(尺骨和桡骨)等,A错误。
B.短骨是指相对较短、形状较均匀的骨骼,如手掌中的掌骨、脚掌中的跖骨等,B错误。
C.扁骨是指相对较薄且平坦的骨骼,通常以提供保护为主要功能,如胸骨、骨盆、肩胛骨等,C正确。
D.不规则骨是指形状较为复杂,没有固定规律的骨骼,如脊柱中的椎骨、头骨中的颅骨等,D错误。
故选C。
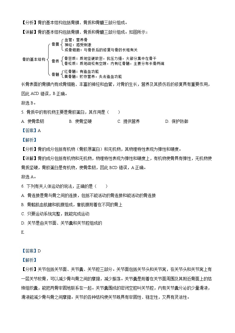
4. 如图是长骨的结构模式图,成骨细胞位于( )
A. 骨密质 B. 骨膜 C. 骨密质 D. 骨髓腔
【答案】B
【解析】
【分析】骨的基本结构包括骨膜、骨质和骨髓三部分组成。
【详解】骨的基本结构包括骨膜、骨质和骨髓三部分组成。如图所示:
长骨表面的骨膜内有成骨细胞、丰富的神经和血管,对骨的生长,营养及其损伤后的修复具有重要作用,因此ACD错误,B正确。
故选B。
5. 骨质中的有机物主要是骨胶蛋白,其作用是( )
A. 使骨柔韧 B. 使骨坚硬 C. 提供营养 D. 保护防御
【答案】A
【解析】
【分析】骨的成分包括有机物(骨胶原蛋白)和无机物,其物理特性表现为弹性和硬度。
【详解】骨的成分包括有机物和无机物,物理特性表现为弹性和硬度上,有机物使骨具有弹性,无机物使骨质坚硬,骨胶蛋白是有机物,使骨柔韧,因此BCD错误,A正确。
故选A。
6. 下列有关人体运动的说法,正确的是( )
A. 骨连接是骨与骨之间的连接,包括不能活动的骨连接和能活动的骨连接
B. 骨骼肌由肌腱和肌腹组成,靠肌腹附着在不同的骨上
C. 只要运动系统完整,就能完成运动
D. 关节是由关节面、关节囊和关节腔组成的
E.
【答案】D
【解析】
【分析】关节包括关节面、关节囊、关节腔三部分。关节面包括关节头和关节窝,在关节头和关节窝上有一层关节软骨,可以减少骨与骨之间的摩擦,减少振荡。关节囊是附着在关节面周围及其附近骨面上的结缔组织囊,能把两骨牢固地联系在一起。关节囊围成的密闭空腔叫关节腔,内有关节囊分泌的少量滑液,滑液能减少骨与骨之间摩擦。关节的各种结构使关节既具有牢固性、稳定性,又具有灵活性。
【详解】A.人体骨与骨之间的连接叫做骨连接。在人体内,骨连接主要有三种形式:头部颅骨的各骨之间多以骨缝相连,属于不能活动的骨连接;脊椎骨之间以椎间盘相连,属于半活动的骨连接;其它骨之间多以关节相连,属于活动的骨连接,A错误。
B.骨骼肌是一种附着在骨骼上的肌肉,骨骼肌包括肌腱和肌腹两部分。骨骼肌两端是白色肌腱,由结缔组织构成,能跨关节附在不同的骨上,有固定作用;骨骼肌中间较粗的部分是肌腹,由肌细胞组成,是骨骼肌收缩和舒张的部分,受刺激可收缩,B错误。
C.运动并不是仅靠运动系统来完成的,还需要神经系统的调节。运动所需的能量,有赖于消化系统、呼吸系统、循环系统等系统的配合,C错误。
D.关节一般由关节面、关节囊和关节腔三个部分组成,关节面包括关节头和关节窝,D正确。
故选D。
7. 下列哪项不是动物的行为( )
A. 拂晓公鸡啼叫
B. 血液在血管中快速流动
C. 大象吃草
D. 猫静静地守在鼠窝旁
【答案】B
【解析】
【分析】动物的行为复杂多样,按获得途径可分为先天性行为和学习行为;按行为的功能、不同表现可分为觅食行为、贮食行为、攻击行为、防御行为、领域行为、繁殖行为、节律行为、社会行为、定向行为、通讯行为等。
【详解】A.动物的活动或运动适应环境中自然因素的变化而发生有节律性的变动,叫做节律行为。包括昼夜节律、月运节律(潮汐节律)、季节节律、生物钟。拂晓公鸡啼叫是动物的节律行为,A正确。
B.血液在血管中快速流动是生理现象,不是动物的行为,B错误。
C.大象吃草属于觅食行为,C正确。
D.猫静静地守在鼠窝旁属于觅食行为,D正确。
故选B。
8. 从行为获得的途径来看,下列属于后天学习行为的是( )
A. 蜻蜓点水 B. 蜘蛛结网 C. 老马识途 D. 羊羔吃奶
【答案】C
【解析】
【分析】(1)先天性行为是动物生来就有的,由动物体内的遗传物质所决定的行为,又称为本能,如蜜蜂采蜜、蜘蛛结网、亲鸟育雏等。
(2)学习行为是在遗传因素的基础上,通过环境因素的作用,由生活经验和学习而获得的行为,如鹦鹉学舌、海豹表演、小狗钻火圈等。
【详解】结合分析可知:“蜻蜓点水”、“蜘蛛结网”、“羊羔吃奶”都是动物一出生就有的一种行为方式,是由体内的遗传物质决定的先天性行为;而“老马识途”是动物出生后在成长的过程中通过环境因素的影响,由生活经验逐渐建立起来的,属于后天学习行为,故C正确,ABD错误。
故选C。
9. 下列关于动物行为类型的认识,错误的是( )
A. 猫头鹰夜间活动——节律行为
B. 松鼠将采集的植物种子暂时储备起来——取食行为
C. 狮子和鬣狗相互撕咬——攻击行为
D. 草丛中的蝗虫是青绿色的——防御行为
【答案】C
【解析】
【分析】动物的行为复杂多样,按获得途径可分为先天性行为和学习行为;按行为的功能、不同表现可分为觅食行为、贮食行为、攻击行为、防御行为、领域行为、繁殖行为、节律行为、社会行为、定向行为、通讯行为等。
【详解】A.动物的活动或运动适应环境中自然因素的变化而发生有节律性的变动,叫做节律行为。包括昼夜节律、月运节律(潮汐节律)、季节节律、生物钟。猫头鹰夜间活动属于昼夜节律行为,A正确。
B.取食行为是动物通过各种方式获取生存所需的食物的行为。松鼠将采集的植物种子暂时储备起来,是取食行为,B正确。
C.攻击行为是指同种动物个体之间由于争夺食物、配偶、领域、巢区而发生相互攻击或战斗。狮子和鬣狗是两种生物,因此它们相互撕咬,不是攻击行为,C错误。
D.动物表现出来的,为了保护自己,防御敌害的各种行为都是防御行为。如逃跑、装死、释放臭气、保护色、警戒色等。可见,草丛中的蝗虫是青绿色的,是保护色,属于防御行为,D正确。
故选C。
10. 下列诗句中,不包含繁殖行为的是( )
A. 几处早莺争暖树,谁家新燕啄春泥
B. 稻花香里说丰年,听取蛙声一片
C. 天高云淡,望断南飞雁
D. 穿花蛱蝶深深见,点水蜻蜓款款飞
【答案】C
【解析】
【分析】动物的行为复杂多样,按获得途径可分为先天性行为和学习行为;按行为的功能、不同表现可分为觅食行为、贮食行为、攻击行为、防御行为、领域行为、繁殖行为、节律行为、社会行为、定向行为、通讯行为等。
【详解】ABD.繁殖行为是生物为延续种族所进行的产生后代的生理过程,即生物产生新的个体的过程。繁殖行为包括识别、占有空间、求偶、交配、孵卵、对后代的哺育等一系列的复杂行为。“几处早莺争暖树,谁家新燕啄春泥”、“稻花香里说丰年,听取蛙声一片”、“穿花蛱蝶深深见,点水蜻蜓款款飞”都能体现生物的繁殖行为,ABD不符合题意。
C.大雁南飞,主要是北方温度低,南方温度高,南方食物丰富,是受温度影响形成的季节节律行为,不是繁殖行为,C符合题意。
故选C。
11. 下列选项中,属于动物社群行为的是( )
A. 成群的蝙蝠聚集在同一山洞里
B. 一群麻雀在觅食
C. 一群鸭子在河里游泳
D. 几只狼在头狼的带领下觅食
E.
【答案】D
【解析】
【分析】社会行为(社群行为)是群体内形成了一定的组织,成员间有明确分工的动物群集行为,有的高等动物还形成等级,共同维持群体生活的行为。
【详解】结合分析可知:“成群的蝙蝠聚集在同一山洞里”、“一群麻雀在觅食”、“一群鸭子在河里游泳”都没有社群行为的主要特征;而狼群内部往往形成等级,有首领,负责指挥、协调内部成员之间的关系,其他成员必须服从首领,故狼群具有社群行为,故D正确,ABC错误。
故选D。
12. 把被响尾蛇袭击过的死鼠和没有被响尾蛇袭击过的死鼠移行相同的路线,观察响尾蛇的行为,如图所示。下列分析不正确的是( )
A. 没有运用观察法
B. 运用的是实验法
C. 研究响尾蛇的取食行为
D. 按照行为的发生,响尾蛇找到被自己袭击过的死鼠是一种先天性行为
【答案】A
【解析】
【分析】1.科学探究的基本方法:实验法;调查法;收集和分析资料等。
2.动物的行为复杂多样,按获得途径可分为先天性行为和学习行为;按行为的功能、不同表现可分为取食行为、贮食行为、攻击行为、防御行为、领域行为、繁殖行为、节律行为、社会行为、定向行为、通讯行为等。
【详解】A.观察法是在自然状态下,研究者按照一定的目的和计划,用自己的感官外加辅助工具,对客观事物进行系统的感知和描述,以发现和验证科学结论。可见,本实验需要观察响尾蛇的行为,运用了观察法,A错误。
B.实验法是利用特定的器具和材料,通过有目的、有步骤的实验操作和观察、记录分析,发现或验证科学结论。本研究选择了“被响尾蛇袭击过的死鼠和没有被响尾蛇袭击过的死鼠”做实验,运用了实验法,B正确。
C.取食行为是动物通过各种方式获取生存所需的食物的行为。结合题干信息可知,本实验研究了响尾蛇的取食行为,C正确。
D.先天性行为是动物生来就有的,由动物体内的遗传物质所决定的行为,又称为本能。按照行为的发生,响尾蛇找到被自己袭击过的死鼠是一种先天性行为,D正确。
故选A。
13. 下列四个选项中,不能正确表示食物链的是( )
A. 树→蝉→螳螂→黄雀
B. 蝗虫→青蛙→蛇→鹰
C. 玉米→蝗虫→食虫鸟→鹰
D. 草→鼠→蛇
【答案】B
【解析】
【分析】食物链书写的原则是:食物链中只包含生产者和消费者,不包括分解者和非生物部分;食物链以生产者开始,以最高营养级结束;食物链中的箭头由被捕食者指向捕食者。
【详解】ACD.此三项中的食物链都正确表示生产者与消费者之间的捕食关系,ACD正确。
B.该食物链都是动物为消费者,缺少生产者,B错误。
故选B。
14. 蚯蚓以植物落叶、残根等转化的腐殖质等为食,将有机物转化成可被植物吸收利用的无机物。这体现了蚯蚓在生物圈中的作用是( )
A. 危害植物生长 B. 破坏植物的叶、根等
C. 促进物质循环 D. 与植物共生
【答案】C
【解析】
【分析】在一定的空间范围内,生物与环境所形成的统一的整体叫生态系统。一个完整的生态系统包括非生物部分和生物部分,非生物部分包括阳光、空气、水、温度等,生物部分由生产者(主要是植物)、消费者(主要是动物)和分解者(腐生的细菌、真菌)组成。
【详解】分解者是指生态系统中细菌、真菌和放线菌等具有分解能力的生物,也包括某些原生动物和腐食性动物(蚯蚓、屎壳郎和白蚁)。它们能把动植物残体中复杂的有机物,分解成简单的无机物(无机盐、二氧化碳、水),释放到环境中,供生产者再一次利用。可见,蚯蚓以植物的落叶、残根等转化的腐殖质等为食,将有机物转化成可被植物吸收利用的无机物。这体现了蚯蚓在生物圈中的作用是促进物质循环,故C正确,ABD错误。
故选C。
15. 下列属于我国特产的珍稀两栖动物的是( )
A. 扭角羚 B. 大鲵 C. 扬子鳄 D. 朱鹮
【答案】B
【解析】
【分析】我国特有的珍稀动植物:大熊猫、金丝猴、白鳍豚、朱鹮、扬子鳄(中生代动物的“活化石”)、大鲵、银杉(植物中的“活化石”“大熊猫”)、珙桐等。
【详解】A.扭角羚是我国特有的珍稀哺乳类,A错误。
B.大鲵属于我国特产的珍稀两栖动物,B正确。
C.扬子鳄是我国特有的珍稀爬行动物,C错误。
D.朱鹮是我国特有的珍稀鸟类,D错误。
故选B。
16. 位于青海省境内的青海湖鸟岛自然保护区,其主要保护对象是( )
A. 大熊猫、金丝猴 B. 丹顶鹤 C. 孔雀 D. 斑头雁、棕头鸥
【答案】D
【解析】
【分析】保护生物多样性最为有效的措施是建立自然保护区,建立自然保护区是指把包含保护对象在内的一定面积的陆地或水体划分出来,进行保护和管理,也叫就地保护。
【详解】青海湖鸟岛自然保护区,1975年建立,国家将鸟岛列为全国八大重点鸟类自然保护区之一。该保护区位于青海省的刚察、共和及海晏三县交汇处,总面积约为56000公顷。有各种候鸟、留鸟、旅鸟,共计180多种,种群数量大的有斑头雁2300对,鸬鹚500多对、棕头鸥6500对、鱼欧几百对、普通秋沙鸭、凤头潜鸭、赤麻鸭、燕欧等。可见,青海湖鸟岛自然保护区是为了保护斑头雁、棕头鸥等鸟类,故D正确,ABC错误。
故选D。
17. 下列关于微生物的认识,不正确的是( )
A. 个体微小、结构简单的生物
B. 蘑菇、灵芝等个体较大,不属于微生物
C. 大多为单细胞生物
D. 病毒也属于微生物
【答案】B
【解析】
【分析】微生物是用肉眼难以观察的一切微小生物的统称。它们个体微小、种类繁多、与人类关系密切(少数真菌除外,不仅可以看见,还可以吃,如蘑菇类)。一般的,人们将微生物分为细菌、真菌、一些小型的原生生物、显微藻类、病毒等类群。
【详解】ABD.一般的,人们将微生物分为细菌、真菌以及一些小型的原生生物、显微藻类等在内的一大类生物群体以及病毒。可见,微生物通常是个体微小、结构简单的生物;而蘑菇、灵芝等个体较大,也属于微生物;病毒也属于微生物,AD正确、B错误。
C.微生物通常个体微小,大多为单细胞生物,C正确。
故选B。
18. 如图是病毒的结构示意图,决定病毒侵染的细胞类型的是( )
A. 内核中遗传物质的性质
B. 外壳蛋白质的性质
C. 外壳蛋白质和内核中遗传物质的性质
D. 病毒的形态
【答案】B
【解析】
【分析】病毒的结构非常简单,没有细胞结构,仅由蛋白质外壳和内部的遗传物质组成。
【详解】病毒同所有生物一样,具有遗传、变异、进化,是一种体积非常微小,结构极其简单的生命形式。病毒没有细胞结构,主要由内部的遗传物质和外部的蛋白质外壳组成,不能独立生存,只有寄生在活细胞里才能进行生命活动。一旦离开就会变成结晶体。而蛋白质的功能之一就是具有识别功能,所以蛋白质外壳决定病毒所侵染的细胞类型,因此ACD错误,B正确。
故选B。
19. 下列四种微生物都对人体健康有害,其中没有细胞结构的是( )
A. 炭疽杆菌 B. 霍乱菌
C. 新型冠状病毒 D. 肺炎双球菌
【答案】C
【解析】
【分析】病毒没有细胞结构,只由蛋白质外壳和内部的遗传物质组成。
【详解】ABD.炭疽杆菌、霍乱菌、肺炎双球菌都属于细菌,细菌有细胞结构,ABD不符合题意。
C.新型冠状病毒没有细胞结构,只由蛋白质外壳和内部的遗传物质组成,C符合题意。
故选C。
20. 抗生素对下列哪种疾病有很好的治疗效果( )
A. 艾滋病病毒引起的艾滋病
B. 真菌引起的手癣
C. 幽门螺旋杆菌引起的肺炎
D. 狂犬病病毒引起的狂犬病
【答案】C
【解析】
【分析】抗生素主要是由细菌、霉菌或其他微生物产生的次级代谢产物或人工合成的类似物。抗生素是治疗细菌性疾病的药物,属于处方药,必须在医生的指导下根据病情需要正确选择抗生素的品种,合理、适量的服用。
【详解】幽门螺旋杆菌属于细菌,而抗生素是治疗细菌性疾病的药物,因此对“幽门螺旋杆菌引起的肺炎”具有较好的效果。抗生素对选项中的“艾滋病病毒引起的艾滋病”、“真菌引起的手癣”和“狂犬病病毒引起的狂犬病”均没有很好的治疗效果,故C正确,ABD错误。
故选C。
二、非选择题(本大题共4小题,每空2分,共60分)
21. 下图是生活在不同环境下的动物示意图,请据图回答下列问题。
(1)图甲所示的动物是鹰,其飞行的基本方式是______;有时它还能够______,这是飞行动物的一种省力的运动方式。
(2)图乙所示的动物是袋鼠,其主要运动方式是______;图丙所示的动物是龙虾,靠腹部的许多附肢______,帮助其在水中运动。
(3)从图中可以看出,生活在不同环境中的动物,其______也不同,这表现出生物对生活环境的______。
(4)袋鼠在运动过程中,其运动是以______为杠杆、______为支点、骨骼肌收缩为动力形成的,骨骼肌的收缩要受______的协调和控制。
【答案】(1) ①. 鼓翼飞行 ②. 滑翔
(2) ①. 跳跃 ②. 划水
(3) ①. 运动方式 ②. 适应
(4) ①. 骨 ②. 关节 ③. 神经系统
【解析】
【分析】不同的动物有不同的运动方式,动物的运动方式包括:奔跑、爬行、蠕动、游泳、跳跃、飞翔等。
【小问1详解】
甲鹰能够在空中飞行,鼓翼飞行是鸟类飞行的基本方式,靠双翼快速有力地扇击获得较大的升力和冲力;鼓翼飞行此种飞行类型为鸟类中最为常见。滑翔是从高处向前下方的飘行,可以是在鼓翼获得足够的高度和推力后进行,并显示出不同幅度的波浪形飞行路线,是飞行动物一种省力的运动方式。
【小问2详解】
乙袋鼠的后肢发达,运动方式是跳跃。龙虾的腹部生有许多附肢,可以划水,使其可在水中游泳。
【小问3详解】
从以上图中可以看出,生活在不同环境中的动物,运动方式不同,这表现出生物对其生活环境的适应。
【小问4详解】
袋鼠在运动过程中,主要靠运动系统发挥作用,运动系统包括骨、关节和骨骼肌,如它的运动是以骨为杠杆、关节为支点、骨骼肌收缩为动力形成的,骨骼肌的收缩要受神经系统的协调和控制。
22. 阅读材料,回答下列问题。
材料一:大马哈鱼出生在淡水中、河中,却生长在海洋之中,它们在八九月性成熟时就成群结队地游回出生地,到达出生地后,大马哈鱼停止摄食,寻找理想的产卵场所进行产卵。产卵后,大马哈鱼守护在卵床边,最后看几眼即将出生的小宝宝,直至死亡。
材料二:蜜蜂是营群体生活的动物,群体中包含蜂王、雄蜂和工蜂。蜂王在巢室内产卵,幼虫在巢室中生活,营社会性生活的幼虫由工蜂喂食,营独栖性生活的幼虫取食雌蜂贮存于巢室内的蜂粮,待蜂粮吃尽,幼虫成熟化蛹,羽化时破茧而出。一般雄性出现比雌性早,寿命短,不承担筑巢、贮存蜂粮和抚育后代的任务。工蜂营巢、采集花粉和花蜜,并贮存于巢室内,寿命比雄性长。
(1)材料一中的大马哈鱼性成熟后游回出生地产卵,从行为发生的角度分析,这种行为属于______行为;从行为功能的角度分析,这种行为属______行为。
(2)大马哈鱼完成长途洄游的运动方式是______。
(3)材料二中描述的蜜蜂群体内部有明显的______,不同成员之间有明确的______,群体中的分工合作需要信息交流,这些都是动物的______行为的主要特征。
(4)从行为功能角度分析,材料二中工蜂采集花粉和花蜜,并贮存于巢室内,体现了工蜂的______行为。
【答案】(1) ①. 先天性 ②. 繁殖
(2)游泳 (3) ①. 组织 ②. 分工 ③. 社群
(4)取食
【解析】
【分析】1.鱼类的特征有:终生生活在水中,身体可分为头部、躯干部、尾部三个部分;体表大都覆盖有鳞片,减少水的阻力;用鳃呼吸,用鳍游泳,靠尾部和躯干部的左右摆动和鳍的协调作用来不断向前游动。
2.社会行为(社群行为)是群体内形成了一定的组织,成员间有明确分工的动物群集行为,有的高等动物还形成等级,共同维持群体生活的行为。
【小问1详解】
材料一中大马哈鱼性成熟后游回出生地产卵,从行为发生的角度分析,这种行为是动物一出生就有的一种行为方式,是由体内的遗传物质决定的,属于先天性行为。繁殖行为是生物为延续种族所进行的产生后代的生理过程,即生物产生新的个体的过程。繁殖行为包括识别、占有空间、求偶、交配、孵卵、对后代的哺育等一系列的复杂行为。可见,从行为功能的角度分析,这种行为属繁殖行为。
【小问2详解】
大马哈鱼属于鱼类,完成长途洄游的运动方式是游泳。
【小问3详解】
结合分析和资料二的信息可知,蜜蜂群体内部有明显的组织,不同成员之间有明确的分工,群体中的分工合作需要信息交流,这些都是动物的社群行为的主要特征。
【小问4详解】
取食行为是动物通过各种方式获取生存所需的食物的行为。从行为功能的角度分析,材料二中工蜂采集花粉和花蜜,并贮存于巢室内,体现了工蜂的取食行为。
23. 请仔细观察下图,回答相关问题。
(1)图一中,生产者是______;消费者中属于杂食动物的是______。
(2)图一的食物网中共有______条食物链,其中最短的食物链是______。
(3)若图一要构成一个完整的生态系统,则还需要增加的成分是______和______
(4)图二是五种生物构成一条食物链,则甲对应图一中的生物是______。
(5)通过观察图一分析,鱼与鹭的关系是______。
【答案】(1) ①. 水生植物 ②. 蟹
(2) ①. 4##四 ②. 水生植物→蟹→鹭
(3) ① 分解者 ②. 非生物部分
(4)鹭 (5)捕食和竞争
【解析】
【分析】在一定的空间范围内,生物与环境所形成的统一的整体叫生态系统。一个完整的生态系统包括非生物部分和生物部分,非生物部分包括阳光、空气、水、温度等,生物部分由生产者(主要是植物)、消费者(主要是动物)和分解者(腐生的细菌、真菌)组成。
【小问1详解】
图一中,水生植物能进行光合作用,把二氧化碳和水转化成储存能量的有机物,不仅供自身生长发育的需要,也是其他生物类群的食物和能源的提供者,属于生产者。消费者是指直接或间接利用生产者所制造的有机物质为食物和能量来源的生物,主要指动物。杂食动物是指那些以动植物为食的生物。结合题图一可知,蟹捕食水生植物和浮游动物,是消费者中的杂食动物。
【小问2详解】
题图食物网中,共有4条食物链:水生植物→浮游动物→虾→鱼→鹭;水生植物→浮游动物→虾→鹭;水生植物→浮游动物→蟹→鹭;水生植物→蟹→鹭,其中最短的食物链是水生植物→蟹→鹭。
【小问3详解】
生态系统包括生物部分和非生物部分,非生物部分包括阳光、水分、空气等,生物部分包括生产者、消费者和分解者。图一中的食物网只包括生产者和消费者,若要构成生态系统还应有非生物部分和生物部分的分解者。
【小问4详解】
有毒物质沿着食物链浓度是越来越高,因此图二构成的食物链是:“戊→丁→丙→乙→甲”,与图一的食物链“水生植物→浮游动物→虾→鱼→鹭”对比可知,甲对应图一中的生物是鹭。
【小问5详解】
捕食关系是捕食者和被捕食者的关系,竞争关系是指由于争夺同一食物、栖息地等两物种之间的争斗关系。题图一中,鹭捕食鱼,两者是捕食关系;鹭和鱼都捕食虾,两者是竞争关系。可见,鹭和鱼是捕食和竞争关系。
24. 下图是几类微生物的形态示意图,请据图回答相关问题。
(1)在全世界蔓延的新冠肺炎疫情是由图中的______(填字母)类生物引起的,这类生物只能寄生在其他生物的______内。
(2)图中有成形细胞核的生物是______(填字母)。
(3)在环境条件良好的情况下,能进行出芽生殖的是______(填字母)。
(4)面包的制造离不开图中的[D]______,它分解葡萄糖时,产生的______气体使面包松软多孔。
【答案】(1) ①. E ②. 活细胞
(2)BCD (3)D
(4) ①. 酵母菌 ②. 二氧化碳##CO2
【解析】
【分析】1.图中:A是细菌,B青霉属于真菌,C蘑菇是多细胞真菌,D是酵母菌属于真菌,E是病毒。
2.做馒头或面包时,经常要用到酵母菌,酵母菌可以分解面粉中的葡萄糖,产生二氧化碳,二氧化碳是气体,遇热膨胀而形成小孔,使得馒头或面包暄软多孔。
【小问1详解】
病毒不能独立生存,只能寄生在活细胞里,靠自己的遗传物质中的遗传信息,利用细胞内的物质,制造出新的病毒,这就是它的繁殖(自我复制)。可见,在全世界蔓延的新冠肺炎疫情是由图中的E类生物(病毒)引起的,这类生物只能寄生在其他生物的活细胞内。
【小问2详解】
病毒无细胞结构。细菌虽有DNA集中的区域,却没有成形的细胞核,这样的生物称为原核生物。真菌、动植物具有真正的细胞核,属于真核生物。可见,图中有成形细胞核的生物是B青霉菌、C蘑菇、D酵母菌。
【小问3详解】
酵母菌是真菌,能够进行孢子生殖,在环境适宜的条件下,还可以进行出芽生殖。成熟的酵母菌细胞,先长出一个小芽,芽细胞长到一定程度,脱离母细胞继续生长,而后形成新个体,这是酵母菌的出芽生殖。可见,在环境条件良好的情况下,能进行出芽生殖的是D(酵母菌)。
【小问4详解】
结合分析可知,面包的制造离不开图中的[D]酵母菌,它分解葡萄糖时,产生的二氧化碳气体使面包松软多孔。
相关试卷
这是一份【全套精品专题】生物复习专题精讲 安徽省淮北市中考生物试卷解析,共24页。试卷主要包含了体验决策,正误判断,感受图形,走进实验等内容,欢迎下载使用。
这是一份安徽省淮北市濉溪县孙疃中心学校2023-2024学年七年级上学期10月月考生物试题,共9页。
这是一份2022-2023学年安徽省亳州市利辛县阚疃金石中学八年级(下)月考生物试卷(一)(含解析),共12页。试卷主要包含了选择题,简答题,实验探究题等内容,欢迎下载使用。

