- 新教材2023版高中政治第二单元人民当家作主第四课人民民主专政的社会主义国家课时1人民民主专政的本质:人民当家作主学案部编版必修3 学案 0 次下载
- 新教材2023版高中政治第二单元人民当家作主第四课人民民主专政的社会主义国家课时2坚持人民民主专政学案部编版必修3 学案 0 次下载
- 新教材2023版高中政治第三单元全面依法治国第七课治国理政的基本方式课时2全面推进依法治国的总目标与原则学案部编版必修3 学案 0 次下载
- 新教材2023版高中政治第三单元全面依法治国第九课全面推进依法治国的基本要求课时1科学立法学案部编版必修3 学案 0 次下载
- 新教材2023版高中政治第三单元全面依法治国第九课全面推进依法治国的基本要求课时2严格执法学案部编版必修3 学案 0 次下载
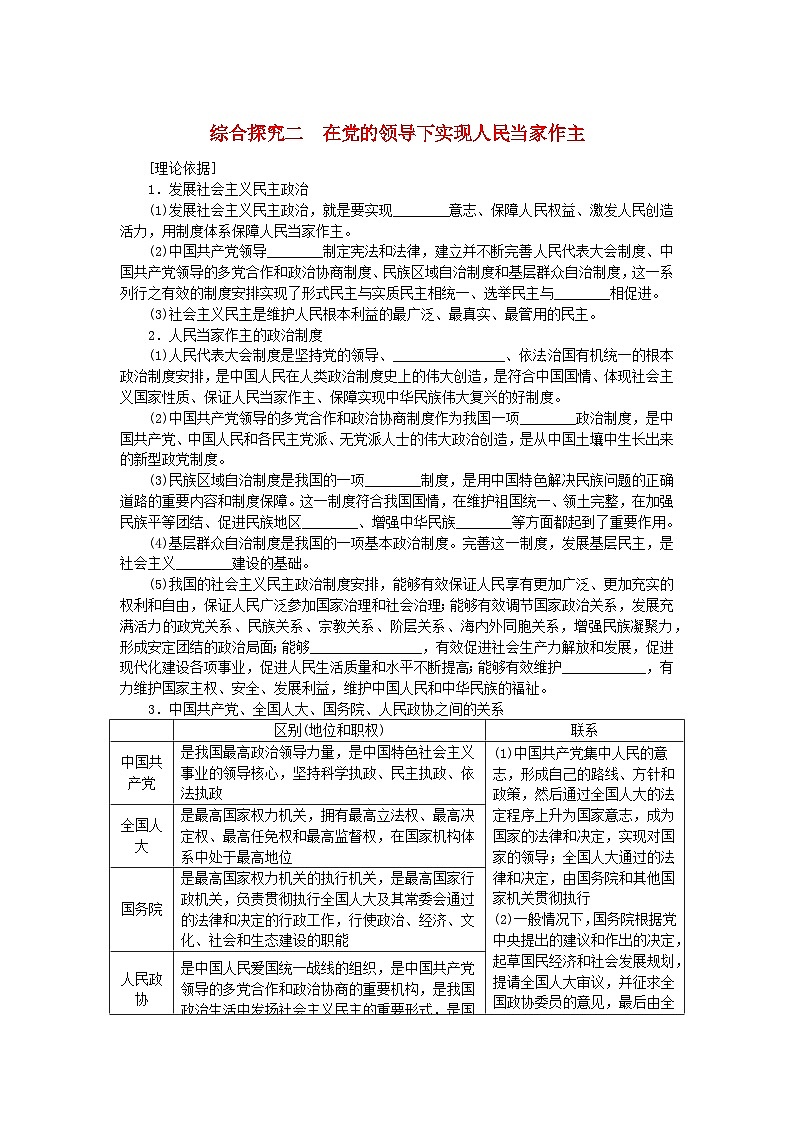
高中第二单元 人民当家作主综合探究 在党的领导下实现人民当家作主学案设计
展开人教统编版必修3 政治与法治第二单元 人民当家作主综合探究 在党的领导下实现人民当家作主导学案及答案: 这是一份人教统编版必修3 政治与法治<a href="/zz/tb_c4003379_t4/?tag_id=42" target="_blank">第二单元 人民当家作主综合探究 在党的领导下实现人民当家作主导学案及答案</a>,共7页。学案主要包含了选举民主与协商民主相促进等内容,欢迎下载使用。
(部编版)高考政治一轮复习学案必修3 阶段提升复习3 坚持党的领导、人民当家作主、依法治国有机统一(含解析): 这是一份(部编版)高考政治一轮复习学案必修3 阶段提升复习3 坚持党的领导、人民当家作主、依法治国有机统一(含解析),共7页。
高中政治 (道德与法治)人教统编版必修3 政治与法治第三单元 全面依法治国综合探究 坚持党的领导、人民当家作主、依法治国有机统一学案: 这是一份高中政治 (道德与法治)人教统编版必修3 政治与法治第三单元 全面依法治国综合探究 坚持党的领导、人民当家作主、依法治国有机统一学案,共4页。

