所属成套资源:全套2024届人教版高中生物一轮复习课时学案
2024届人教版高中生物一轮复习通过激素的调节及神经调节与体液调节的关系学案
展开
第3讲 通过激素的调节及神经调节与体液调节的关系
1.脊椎动物激素的调节(Ⅱ)
2.体温调节、水盐调节和血糖调节(Ⅱ)
3.神经、体液调节在维持稳态中的
作用(Ⅱ)
4.脊椎动物激素在生产中的应用(Ⅰ)
1.血糖平衡调节、水盐平衡调节及体温调节等(生命观念)
2.由激素调节的实例,归纳出神经调节与体液调节的关系,构建
血糖调节模型(科学思维)
3.实验设计与实验结果分析:验证激素的生理功能、探究激素分泌的影响因素等(科学探究)
4.关注激素失调症,养成良好的生活习惯(社会责任)
考点1 动物激素的种类、作用及特点
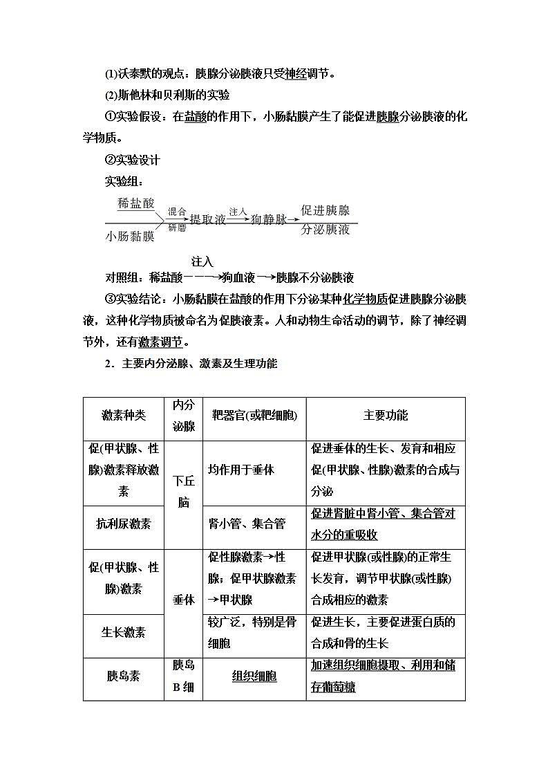
1.促胰液素的发现
(1)沃泰默的观点:胰腺分泌胰液只受神经调节。
(2)斯他林和贝利斯的实验
①实验假设:在盐酸的作用下,小肠黏膜产生了能促进胰腺分泌胰液的化学物质。
②实验设计
实验组:
对照组:稀盐酸狗血液―→胰腺不分泌胰液
③实验结论:小肠黏膜在盐酸的作用下分泌某种化学物质促进胰腺分泌胰液,这种化学物质被命名为促胰液素。人和动物生命活动的调节,除了神经调节外,还有激素调节。
2.主要内分泌腺、激素及生理功能
激素种类
内分泌腺
靶器官(或靶细胞)
主要功能
促(甲状腺、性腺)激素释放激素
下丘脑
均作用于垂体
促进垂体的生长、发育和相应促(甲状腺、性腺)激素的合成与分泌
抗利尿激素
肾小管、集合管
促进肾脏中肾小管、集合管对水分的重吸收
促(甲状腺、性腺)激素
垂体
促性腺激素→性腺;促甲状腺激素→甲状腺
促进甲状腺(或性腺)的正常生长发育,调节甲状腺(或性腺)合成相应的激素
生长激素
较广泛,特别是骨细胞
促进生长,主要促进蛋白质的合成和骨的生长
胰岛素
胰岛B细胞
组织细胞
加速组织细胞摄取、利用和储存葡萄糖
胰高血糖素
胰岛A细胞
主要为肝脏
促进肝糖原分解,非糖物质转化,使血糖浓度升高
甲状腺激素
甲状腺
体内所有
促进新陈代谢和生长发育,提高神经系统的兴奋性
肾上腺素
肾上腺
主要是肝脏,也可作用于其他组织细胞
①促进肝糖原的分解,提高血糖浓度
②加快代谢,增加产热
3.激素调节的特点
(1)微量和高效。
(2)通过体液运输。
(3)作用于靶器官、靶细胞。
4.动物激素在生产中的应用(连线)
应用 相关激素
①提高受精率 a.注射生长激素
②防治害虫 b.运用促性腺激素等
③动物催肥 c.喷洒性外激素或蜕皮激素
④加速动物生长 d.阉割降低性激素或饲喂甲状腺激素的抑制剂
提示:①—b ②—c ③—d ④—a
1.在体液调节中起作用的物质只有激素。 (×)
提示:CO2、H+等一些物质在体液调节中也起作用。
2.促胰液素是人们发现的第一种动物激素,是由胰腺分泌的。 (×)
提示:促胰液素是由小肠黏膜分泌的。
3.激素能直接参与细胞内多种代谢过程从而调节生命活动。 (×)
提示:激素是调节生命活动的信息分子,不直接参与代谢过程。
4.动物激素的合成与分泌都需要内质网和高尔基体的加工。 (×)
提示:性激素的本质是固醇,不需要内质网和高尔基体的加工。
5.激素只有运输到相应的靶器官或靶细胞才能发挥作用。 (√)
6.激素的受体不都在细胞膜上,如性激素的受体就在细胞内。 (√)
斯他林和贝利斯的实验过程中为何加入砂子?两人发现促胰液素的实验是如何设置对照实验的?(必修3 P23~24“资料分析”)
_____________________________________________________________________
_____________________________________________________________________。
提示:加入砂子的目的是使小肠黏膜研磨更充分。两人设置的对照实验是将盐酸单独注射到狗的静脉中,看胰腺是否分泌胰液
1.临床上通过抽取血样检测内分泌系统疾病的理论依据是_____________________________________________________________________
_____________________________________________________________________。
提示:内分泌系统疾病多与激素有关,激素要通过体液运输
2.为什么只有靶细胞才有激素的相应受体,其他细胞却没有?_____________________________________________________________________
_____________________________________________________________________。
提示:由于基因的选择性表达,只有靶细胞中特定的基因才会表达,合成相应的特异性受体
1.辨析人体内微量高效的物质
名称
来源
化学本质
作用
去向
激素
内分泌腺细胞
多肽、蛋白质、氨基酸衍生物或固醇类
调节生命活动的信息分子
失活
神经递质
神经细胞
大多数为小分子物质
作用于突触后膜使其兴奋或抑制
被酶分解或重新回收
抗体
浆细胞
蛋白质
与抗原结合形成沉淀或细胞集团,被吞噬细胞吞噬、消化
与抗原结合或短期存在于内环境中
酶
几乎所有活细胞
大多数是蛋白质,少数是RNA
催化
反应前后不变
淋巴因子
T细胞
蛋白质
促进B细胞的增殖与分化
失活
2.不同动物激素相应受体的位置
1.如图为激素分子作用的机理模式图,由图推知,激素分子的作用机理是什么?
提示:与细胞膜上的受体A结合后,借助分子B引起细胞内反应。
2.现有小白鼠、胰岛素溶液、高浓度的葡萄糖溶液、注射器,要通过实验证明胰岛素能够降低血糖浓度,写出你的实验思路。
提示:给小白鼠注射胰岛素溶液,观察到小白鼠昏迷,然后再给小白鼠注射高浓度的葡萄糖溶液,观察到小白鼠恢复正常。
3.经研究,胰高血糖素浓度下降的原因之一是胰岛素抑制胰岛A细胞的分泌,若要证明该推断正确,某生物兴趣小组设计的大致思路如下:
选取经过饥饿处理的一只健康大鼠,注射适量的胰岛素后,测试大鼠体内胰高血糖素的浓度含量。
通过分析,发现该实验设计有几处错误,请给以纠正。
提示:取多只经过饥饿处理的生理状况相同的健康大鼠;注射胰岛素前,测试胰高血糖素浓度;将实验后得到的胰高血糖素浓度与实验前的胰高血糖素浓度进行对比。
激素的生理功能及作用特点等
1.(2022·四川雅安模拟)下列关于人体内激素和神经递质的说法,正确的是( )
A.激素和神经递质都属于生物大分子,因为它们都是以碳链为骨架的有机物
B.激素和神经递质都是细胞的分泌物,所以它们的合成都需要核糖体参与
C.激素都定向运输到特定的靶器官、靶细胞
D.激素和神经递质发挥作用时都要与特异性受体结合,作用后一般会被迅速灭活
D [性激素的本质是脂质,不是大分子物质,神经递质也不是大分子物质,例如乙酰胆碱,A错误;激素和神经递质的本质不一定是蛋白质,所以其合成不一定需要核糖体参与,B错误;激素通过体液运输到全身,但只作用于特定的靶器官、靶细胞,C错误;激素和神经递质发挥作用时都要与特异性受体结合,作用后一般会被迅速灭活,但有些神经递质可以回到突触小体,D正确。]
2.(2022·四川达州模拟)实验小组的同学从小白鼠的体内提取了一种激素,推测可能是胰岛素或甲状腺激素。实验小组为了探究该激素是何种激素,把生理状况相同的小鼠分成四组,编号甲、乙、丙、丁,给甲组小鼠注射一定量的该激素,乙组小鼠注射等量的生理盐水,丙组小鼠饲喂含该激素的饲料,丁组小鼠饲喂不含该激素的饲料,观察现象。下列分析错误的是( )
A.如果甲组小鼠出现休克,注射适量的葡萄糖后恢复,说明该激素是胰岛素
B.如果甲组小鼠比乙组小鼠兴奋、呼吸和代谢加快,说明该激素是甲状腺激素
C.如果丙组小鼠出现休克,饲喂适量的葡萄糖后恢复,说明该激素是胰岛素
D.如果丙组小鼠比丁组小鼠兴奋、呼吸和代谢加快,说明该激素是甲状腺激素
C [胰岛素具有降血糖作用,给甲组小鼠注射一定量的该激素,甲组小鼠出现休克,注射适量的葡萄糖后恢复,说明该激素是胰岛素,A正确;甲状腺激素具有促进代谢活动,提高神经系统的兴奋性,因此如果甲组小鼠比乙组小鼠兴奋、呼吸和代谢加快,说明该激素是甲状腺激素,B正确;胰岛素的本质是蛋白质,口服后会失效,C错误;甲状腺激素具有促进代谢活动、提高神经系统的兴奋性的作用,因此丙组小鼠比丁组小鼠兴奋、呼吸和代谢加快,说明该激素是甲状腺激素,D正确。]
激素作用的三个易错点
(1)激素只起调节作用:激素是一种信息分子,激素不组成细胞结构,不提供能量,也不起催化作用,只是起调节作用,能够改变靶细胞的代谢。
(2)作用后的去向和酶不同:激素发挥调节作用后即被灭活,同时又源源不断地产生,保证机体适应多变的环境。
(3)不同激素的靶器官和靶细胞不同:如甲状腺激素的靶细胞是几乎全身的组织细胞,而促甲状腺激素的靶器官只是甲状腺。胰岛素的靶细胞也是几乎全身的组织细胞,而胰高血糖素主要作用于肝脏。
激素的生理功能探究
3.(2022·湖南雅礼中学调研)为验证甲状腺激素具有促进个体发育的功能,某实验小组的同学将一组正常幼年家兔的甲状腺摘除并缝合后进行观察。对照组应设为( )
A.用另一组成年健康的家兔进行相同的处理,在相同的环境中观察
B.用另一组相似的幼年家兔在去除垂体后进行相同处理,在相同的环境中观察
C.用另一组相似的幼年家兔在去除下丘脑后进行相同处理,在相同的环境中观察
D.用另一组相似的幼年家兔进行相同处理,外源补充甲状腺激素并在相同的环境中观察
D [该实验的目的是验证甲状腺激素的功能,自变量是甲状腺激素的有无,由于实验组的处理是将一组正常幼年家兔的甲状腺摘除并缝合后进行观察,所以对照实验应是用一组相似的幼年家兔摘除甲状腺并缝合后,外源补充甲状腺激素并在相同的环境中观察。]
4.(2022·河南洛阳联考)现有体重相似、发育正常且处于相同阶段的甲、乙、丙、丁四只雄性小狗,对丁狗不进行处理,甲、乙、丙狗分别进行不同的处理。几个月后测得各狗血液中三种激素的含量(相对值)如表所示,则下列叙述错误的是( )
组别
雄性激素
甲状腺激素
生长激素
甲
3.8
0.1
5.8
乙
3.6
2.8
0.1
丙
0.8
3
5.5
丁
4
3
6
A.甲狗可能出现的症状是行动呆笨、精神萎靡、食欲不振
B.乙狗可能出现的症状是生长缓慢或停滞
C.丙狗可能出现的症状是性情变得温顺
D.给乙狗饲喂含生长激素的食物,乙狗体型将变大
D [分析题表可知,甲狗体内甲状腺激素含量低于正常值,因而可能出现行动呆笨、精神萎靡、食欲不振等症状,A正确;乙狗体内生长激素含量很低,而生长激素可促进生长,特别是促进蛋白质的合成和骨的生长,故乙狗可能出现的症状是生长缓慢或停滞,B正确;雄性激素可激发并维持雄性动物的第二性征,丙狗体内雄性激素含量很低,因而性情可能变得温顺,C正确;生长激素的本质为蛋白质,口服后会失效,D错误。]
动物激素生理功能的研究方法
(1)一般思路
(2)方法示例
①验证甲状腺激素的功能
a.饲喂法
b.摘除法和注射法
②验证胰岛素的生理功能
动物激素在生产中的应用
5.(2022·河南洛阳联考)下列有关动物激素调节及其应用方面的叙述,错误的是( )
A.给运动员长期服用性激素药物,可能导致其性腺萎缩
B.给糖尿病患者注射适量胰岛素,可以让其血糖浓度恢复正常
C.性激素的化学本质是固醇,只能口服不能注射
D.给小狗饲喂含甲状腺激素的食物,小狗的耗氧量可能会增加
C [长期服用性激素可能会抑制促性腺激素的释放,促性腺激素减少可能会导致性腺萎缩,A正确;糖尿病患者血糖浓度高,胰岛素可以降血糖,使糖尿病患者的血糖浓度恢复正常,B正确;性激素的化学本质是固醇,可以口服和注射,C错误;甲状腺激素可促进代谢,使耗氧量增加,D正确。]
考点2 神经调节与体液调节的关系
1.激素分泌的调节方式
(1)甲状腺激素分泌的调节模型
注:(+)表示促进,(-)表示抑制。
(2)模型解读
①神经调节:如图中过程A。机体的大部分内分泌腺可以作为反射弧中的效应器,直接接受有关神经的调控。
②分级调节:如图中的过程B、C。下丘脑通过释放促甲状腺激素释放激素调节垂体分泌促甲状腺激素进而调节甲状腺激素的分泌。
③反馈调节:如图中的过程D、E。甲状腺激素的浓度变化会影响下丘脑和垂体分泌相应的激素。
正反馈调节:加强并偏离静息水平,如血液凝固、排尿排便、胎儿分娩等。如图
负反馈调节:偏离后纠正回归到静息水平,生物体中更常见,如体温调节、血糖调节等。如图
2.血糖平衡的调节
(1)调节机制:神经—体液调节。
①神经调节:下丘脑通过有关神经可直接调控肾上腺、胰岛B细胞和胰岛A细胞。在此种调节方式中,内分泌腺本身就是反射弧效应器的一部分。
②体液调节:高浓度血糖可直接刺激胰岛B细胞分泌胰岛素,低浓度血糖可直接刺激胰岛A细胞分泌胰高血糖素。
(2)与血糖平衡有关的三种激素及其关系
①胰岛素是唯一降低血糖的激素,胰岛素和胰高血糖素的拮抗作用使血糖含量维持相对稳定。
②肾上腺素与胰高血糖素具有协同作用,能促进肝糖原分解。
(3)调节中枢:下丘脑。
3.体温调节
(1)增加产热还包括图中的①骨骼肌战栗;增加散热还包括图中的②汗腺分泌增加。
(2)体温的相对恒定是机体产热量和散热量保持动态平衡的结果。
(3)主要产热器官是肝脏和骨骼肌;主要散热器官是皮肤。
(4)有关激素包括甲状腺激素和肾上腺素。
(5)体温调节中枢位于下丘脑;体温感觉中枢位于大脑皮层。
(6)温度感受器分为温觉感受器和冷觉感受器。
4.水盐平衡调节
(1)调节中枢:下丘脑,产生渴觉的中枢位于大脑皮层。
(2)主要参与激素:抗利尿激素,其作用的靶器官是肾小管、集合管。
(3)调节机制:神经—体液调节。
5.神经调节与体液调节的关系
(1)区别
比较项目
神经调节
体液调节
作用途径
反射弧
体液运输
反应速度
迅速
较缓慢
作用范围
准确、比较局限
较广泛
作用时间
短暂
比较长
(2)联系
①不少内分泌腺本身直接或间接地受中枢神经系统的调节,体液调节可以看做神经调节的一个环节。
②激素也可以影响神经系统的发育和功能,两者常同时调节生命活动。
1.给切除垂体的小鼠注射促甲状腺激素释放激素,其代谢可恢复正常。 (×)
提示:促甲状腺激素释放激素作用的靶器官是垂体,故切除垂体后,注射促甲状腺激素释放激素不能让其代谢恢复正常。
2.胰岛素和胰高血糖素的分泌主要受血糖浓度的调节,也受神经调节。 (√)
3.在寒冷环境中,人的产热量大于散热量,以防止在寒冷环境中体温降低。 (×)
提示:无论是在炎热环境中还是在寒冷环境中,只要不超出机体的调节能力,人体产热量和散热量基本保持平衡,否则体温会发生变化。
4.在甲状腺激素分泌的反馈调节中,下丘脑和垂体细胞可以是甲状腺激素的靶细胞。 (√)
5.肾上腺素的分泌活动不受神经的直接支配。 (×)
提示:肾上腺素的分泌活动受神经的直接支配。
6.体温调节和水盐调节中也存在反馈调节。 (√)
7.胰腺细胞分泌的酶直接进入血液中。 (×)
提示:胰腺分泌的胰液通过导管进入消化道,而不是直接进入血液中。
马拉松运动员在比赛过程中,血糖不断被消耗,但它的含量仍然稳定在0.9 g/L左右。血糖可以通过哪些途径得到补充?(必修3 P25“思考与讨论”)
_____________________________________________________________________
_____________________________________________________________________。
提示:血糖可以通过三条途径得到补充:食物中的糖类消化吸收,肝糖原分解,脂肪等非糖物质转化。运动员在比赛过程中,主要通过肝糖原分解来补充血糖
1.胰高血糖素的分泌会促进胰岛素的分泌,目的在于_________________
_____________________________________________________________________
_____________________________________________________________________。
提示:机体通过合成和分泌胰高血糖素促进能源物质葡萄糖的产生,同时促进胰岛素的分泌使葡萄糖及时被组织细胞摄取并氧化分解产生能量
2.请写出寒冷环境下,正常机体通过神经调节促进肾上腺素分泌量增加的过程:_____________________________________________________________
_____________________________________________________________________。
提示:在寒冷环境中,寒冷刺激→皮肤冷觉感受器→传入神经→下丘脑体温调节中枢→传出神经→肾上腺分泌肾上腺素增加,加强代谢,增加产热来抵抗寒冷环境
3.根据反馈调节的原理解释为什么运动员注射性激素会导致性器官萎缩,甚至失去生育能力?_________________________________________________
_____________________________________________________________________
_____________________________________________________________________。
提示:性激素过多,会通过负反馈调节抑制垂体分泌促性腺激素,促性腺激素可以促进性器官的发育,所以缺乏促性腺激素后性器官会萎缩,甚至会失去生育能力
1.辨析生命活动调节的典型途径
解答此类图示的关键是准确记忆各种激素分泌的调节过程。如甲状腺激素、性激素等的分泌受下丘脑和垂体的分级调节;抗利尿激素是由下丘脑合成,垂体释放的;胰岛素、胰高血糖素和肾上腺素的分泌可直接受神经系统的调节。在此基础上分析图示进行作答。
(1)甲状腺激素、性激素等分泌的调节属于甲类型,即:
(2)抗利尿激素分泌的调节属于乙类型。即由下丘脑合成,垂体释放。
(3)胰岛素、胰高血糖素、肾上腺素等的分泌的调节属于丙类型,即:
2.下丘脑在生命活动调节中的作用
从图中可以看出,下丘脑是内分泌系统的总枢纽。具有感受、传导、分泌和调节等多种功能,列举如下:
(1)作为感受器:如下丘脑的渗透压感受器可感受机体渗透压升降,维持水盐代谢平衡。
(2)传导:如下丘脑可将渗透压感受器产生的兴奋传至大脑皮层,使人产生渴感。
(3)作为效应器具有分泌功能:如分泌抗利尿激素、促某激素释放激素等。
(4)作为神经中枢:下丘脑中有体温调节中枢、水盐平衡调节中枢和血糖调节中枢等。
1.科学家发现过度肥胖的动物往往血糖浓度过高,给某品系的高血糖肥胖老鼠注射胰岛素后,发现血糖浓度并未下降,进一步研究发现,这是由于其对胰岛素不敏感造成的。有人推测阿司匹林可以恢复肥胖老鼠对胰岛素的敏感性,请写出利用上述品系小鼠进行实验验证这一结论的实验思路。
提示:将上述生理状况相同的小鼠随机分为两组,实验组小鼠饲喂含适量阿司匹林的饲料,对照组饲喂不含阿司匹林的饲料,三周后,分别测量两组小鼠的血糖浓度,注射胰岛素后,再测量血糖浓度并进行比较。
2.在合适状态下,若对某健康小鼠的某区域给予适宜刺激,则会发现小鼠有明显的出汗现象,但若小鼠该区域出现病变,再重复该实验,请推测其可能出现的症状并说明理由。
提示:即使在炎热情况下,可能都不会有出汗现象。从实验结果分析,该区域是调节汗液分泌的神经中枢,此处病变会导致汗液分泌功能障碍。
考查激素分泌的调节
1.(2022·浙江1月选考)小鼠甲状腺的内分泌机能受机体内、外环境因素影响,部分调节机理如图所示。
下列叙述错误的是( )
A.TRH遍布全身血液,并定向作用于垂体
B.低于机体生理浓度时的TH对TSH的分泌起促进作用
C.饮食缺碘会影响下丘脑和垂体的功能,引起甲状腺组织增生
D.给小鼠注射抗TRH血清后,机体对寒冷环境的适应能力减弱
B [下丘脑分泌的TRH随血液运输到全身各处,与垂体细胞膜上的受体结合后发挥作用,即定向作用于垂体,A正确;机体TH的浓度偏低,则对下丘脑和垂体的抑制作用减弱,但对TSH的分泌没有促进作用,B错误;碘是合成甲状腺激素所必需的,缺碘会导致甲状腺激素合成不足,对下丘脑和垂体的抑制作用减弱,使TRH和TSH分泌增加,TSH可促进甲状腺发育,引起甲状腺组织增生,C正确;给小鼠注射抗TRH血清后,TRH不能作用于垂体,最终导致甲状腺激素减少,机体产热减少,从而使机体对寒冷环境的适应能力减弱,D正确。]
考查血糖调节
2.(2022·四川遂宁二模)科学家在脂肪组织中发现了一种快速降低血糖的激素FGF1,该激素作用于脂肪细胞后,能抑制脂肪分解从而降低血糖浓度。下列叙述错误的是( )
A.胰岛素和FGF1在调节血糖时具有协同作用
B.脂肪细胞膜上只存在胰岛素和FGF1的受体
C.血糖浓度降低可能抑制胰岛素和FGF1分泌
D.血糖平衡调节需要多种器官和系统共同参与
B [由题意分析可知,胰岛素和FGF1在调节血糖时都可降低血糖浓度,A正确;脂肪细胞膜上不只存在胰岛素和FGF1的受体,还存在其他信息分子如甲状腺激素的受体,B错误;激素调节存在负反馈调节机制,血糖浓度降低可能抑制胰岛素和FGF1分泌,C正确;血糖平衡调节存在神经体液调节机制,所以需要多种器官和系统共同参与,D正确。]
3.(2022·四川宜宾模拟)糖尿病是由遗传和环境因素相互作用而引起的代谢性疾病。回答下列问题:
(1)饭后,通过消化吸收进入血浆中的葡萄糖的去向有_______________(至少答2点)。
(2)机体主要是通过胰岛分泌的胰高血糖素和胰岛素来调节血糖的浓度,在此调节过程中,影响胰岛素和胰高血糖素分泌的相关信息分子有__________等。
(3)糖尿病人的饮食受到严格的限制,受限制的并不仅仅是甜味食品,米饭和馒头等主食都需要定量摄取。原因是_____________________________________________________________________
_____________________________________________________________________。
(4)人体细胞中,脂肪酸氧化分解的中间产物有乙酰乙酸、β羟基丁酸及丙酮,三者统称为酮体。糖尿病人血液中酮体含量往往偏高,推测可能的原因是_______________________________________
_____________________________________________________________________
_____________________________________________________________________。
[解析] (1)饭后,食物经过消化吸收后进入血液中,引起血糖含量上升,血糖含量上升导致胰岛素分泌增多,胰岛素能促进组织细胞对葡萄糖的摄取、利用和储存,进而使血糖含量下降,该过程中的葡萄糖的去向有,进入细胞氧化分解供能、合成肝糖原和肌糖原、转化成脂肪、某些氨基酸等非糖物质。(2)机体主要是通过胰岛分泌的胰高血糖素和胰岛素来调节血糖的浓度,在此调节过程中,血糖升高或下降的信息分别可直接刺激胰岛B细胞和胰岛A细胞,促进相应的分泌活动,另外血糖改变的刺激还会刺激下丘脑的不同区域,使下丘脑产生兴奋,发出神经递质直接支配胰岛B细胞和胰岛A细胞的活动,进而调节胰岛素和胰高血糖素的分泌,可见影响胰岛素和胰高血糖素分泌的相关信息分子有葡萄糖和神经递质等。(3)糖尿病人的饮食受到严格的限制,受限制的并不仅仅是甜味食品,米饭和馒头等主食都需要定量摄取,这是因为米饭和馒头中富含淀粉,淀粉经过消化分解的产物是葡萄糖,葡萄糖大量吸收进入血液会引起血糖含量上升,而患者降血糖调节机制障碍,进而导致血糖含量居高不下,因此需要限制米饭和馒头的摄入。(4)糖尿病人体内细胞利用葡萄糖供能出现障碍,因此细胞会分解脂肪来满足供能需要,因此细胞中脂肪消耗增加,而脂肪代谢过程中会产生大量酮体,因而糖尿病人血液中酮体含量往往偏高。
[答案] (1)细胞氧化分解葡萄糖、合成糖原、转化成脂肪和某些氨基酸等 (2)葡萄糖、神经递质 (3)米饭和馒头其中富含淀粉,淀粉经消化分解后生成的是葡萄糖 (4)细胞利用葡萄糖供能出现障碍,分解脂肪供能增加,产生大量酮体
(1)糖尿病的类型及发病机理
(2)影响胰岛素分泌的因素
①血糖含量的高低(最主要);②胰高血糖素的影响:胰高血糖素可直接刺激胰岛B细胞分泌胰岛素,又可通过升高血糖含量而间接促进胰岛素的分泌;③神经递质。
考查体温调节
4.(2022·山东等级考改编)人体通过多种调节机制保持体温的相对稳定。下列说法正确的是( )
A.一个人持续39 ℃发烧时,他的散热量小于产热量
B.寒冷环境下,肾上腺分泌的肾上腺素增加,使代谢活动增强,细胞内ATP的合成速率大于分解速率
C.炎热环境下,皮肤血管收缩,汗腺分泌增多,从而增加散热
D.下丘脑能感受体温的变化,下丘脑有体温调节中枢
D [一个人持续发烧39 ℃时,他的散热量等于产热量,A错误;任何时候,细胞内ATP的合成速率几乎等于分解速率,B错误;炎热环境下,皮肤血管舒张,汗腺分泌增多,从而增加散热,C错误;下丘脑能感受体温的变化,下丘脑有体温调节中枢,D正确。]
5.(2022·衡水中学检测)体温的“调定点学说”认为,人的正常体温调定点为37 ℃。当体温超过37 ℃时,体温调节中枢会感受到“热”的信号,从而增加散热,将体温调节至调定点水平;反之,当体温低于37 ℃时,机体也能将体温升高至37 ℃。某些情况下如病毒感染时,人的体温调定点可能会升高。下列叙述错误的是( )
A.人体体温的维持与神经—体液—免疫调节网络有关
B.调定点升高后体温会升高,从而导致“发热”症状
C.只要体温保持正常,内环境就处于稳定状态
D.若某人体温调定点变为40 ℃,当其高烧至39 ℃时仍会觉得冷
C [结合题意,体温调节过程中既有神经系统参与,又有激素参与,还受免疫系统影响,A项正确。调定点升高后,机体会调节产热与散热,使体温达到调定点,体温升高,B项正确。体温只是内环境稳态的指标之一,C项错误。结合题意,体温低于体温调定点,体温调节中枢会感受到“冷”的信号,D项正确。]
有关体温调节的3个易错点
(1)寒冷条件下体温调节是以神经调节为主的神经—体液调节,其中甲状腺激素分泌增多是神经—体液调节模式,而肾上腺素分泌增多则是神经调节模式。炎热环境下主要是神经调节。
(2)持续发烧时,并非产热量大于散热量,而仍然是产热量等于散热量。
(3)寒战是因为骨骼肌不自主战栗,为增加产热的途径。
考查水盐平衡调节
6.(2022·湖北选择性考试)因长时间穿防护服工作,他们汗流浃背,饮水受限,尿量减少。下列关于尿液生成及排放的调节,叙述正确的是( )
A.抗利尿激素可以促进肾小管和集合管对NaCl的重吸收
B.医护人员紧张工作后大量饮用清水有利于快速恢复水盐平衡
C.医护人员工作时高度紧张,排尿反射受到大脑皮层的抑制,排尿减少
D.医护人员工作时汗流浃背,抗利尿激素的分泌减少,水的重吸收增加
C [抗利尿激素可以促进肾小管和集合管对水的重吸收,A错误;医护人员因长时间穿防护服工作,他们汗流浃背,饮水受限,这个过程丢失了水分和无机盐,故医护人员紧张工作后应适量饮用淡盐水有利于快速恢复水盐平衡,B错误;排尿反射中枢位于脊髓,排尿反射中枢属于低级中枢,受控于大脑皮层的高级中枢,当医护人员工作时高度紧张,排尿反射受到大脑皮层的抑制,使排尿减少,C正确;医护人员工作时汗流浃背,使细胞外液的渗透压增高,抗利尿激素的分泌增多,水的重吸收增加,排尿减少,D错误。]
7.(2022·四川内江高二开学考试)在日常生活中,有人喝水过多会导致水中毒和尿崩症。当机体所摄入水总量大大超过了排出的水量(或摄入水的速度远远大于排出水的速度),以致水分在体内滞留,引起血浆渗透压下降和循环血量增多,称之为水中毒。而尿崩症(DI)是由于下丘脑—神经垂体病变引起精氨酸加压素(AVP)又称抗利尿激素(ADH)不同程度的缺乏,或由于多种病变引起肾脏对AVP敏感性缺陷,导致肾小管重吸收水的功能障碍,其临床特点为多尿、烦渴、低比重尿(尿比重由尿液中溶质微粒的总量决定)或低渗尿。完成下列各题:
(1)正常成年人体内的水来源有饮水、食物和__________,水的摄入量________(填“大于”“等于”或“小于”)排出量。
(2)水中毒的发生取决于体内摄入水和排出水的________。在给某个患者治疗过程中需要给患者输液较多,________(填“会”或“不会”)出现水中毒,原因是________________________________
_____________________________________________________________________。
(3)合成分泌抗利尿激素的器官是________,尿崩症一定程度________(填“能”或“不能”)通过注射抗利尿激素(ADH)来治疗,原因是_____________________________________________________________________
_____________________________________________________________________。
(4)尿崩症患者虽然尿的排出量增多了,但还是感觉口渴原因是_____________________________________________________________________
_____________________________________________________________________
_____________________________________________________________________。
[解析] (1)人体内水的来源有饮水、食物和代谢(中产生的水),正常成年人体一天中人体水的摄入量与排出量相等,保持体内水的平衡。(2)由题意“当机体所摄入水总量大大超过了排出的水量(或摄入水的速度远远大于排出水的速度),以致水分在体内滞留,引起血浆渗透压下降和循环血量增多,称之为水中毒”可知,水中毒的发生取决于体内摄入水和排出水的速度和总量之差,如果一个人水的摄入速度过快,量过多,使摄入量远远大于排出量会导致水中毒。而给患者静脉输液,由于输入的是等渗溶液,所以不会出现水中毒。(3)合成分泌抗利尿激素的器官是下丘脑,释放抗利尿激素的部位是垂体。抗利尿激素不同程度的缺乏引起的尿崩症,可以通过注射抗利尿激素,促进肾小管和集合管对水的重吸收,减少尿量,达到治疗的目的,肾脏的受体对AVP敏感性缺陷引起的尿崩症,可通过增加抗利尿激素注射量来治疗,因为注射的抗利尿激素可随体液运输,作用于肾小管和集合管,弥补抗利尿激素的缺乏或肾脏对AVP敏感性缺陷。(4)尿崩症患者由于排尿较多,肾小管的重吸收能力低,排出的是低比重尿或低渗尿,而内环境的渗透压仍然较高,所以仍然感觉口渴。
[答案] (1)代谢 等于 (2)速度和总量之差 不会 因为输入的液体与内环境是等渗溶液 (3)下丘脑 能 注射的抗利尿激素可随体液运输,作用于肾小管和集合管,弥补抗利尿激素的缺乏或肾脏对AVP敏感性缺陷 (4)尿崩症患者由于排尿较多,肾小管的重吸收能力低,排出的是低比重尿或低渗尿,而内环境的渗透压仍然较高,进而引起大脑皮层产生渴觉
综合考查神经调节与体液调节的关系
8.(2022·四川泸县二中模拟)人体的神经中枢可参与腺体的分泌、肌肉的收缩和尿液的排放等生命活动,其参与的部分调节过程如图所示。回答下列问题:
(1)“望梅止渴”和“谈虎色变”都是人体常见的神经活动,这两种神经活动的结构基础都是________,调节这两种神经活动的神经中枢位于________,其中“望梅止渴”活动中的效应器指的是_______________。
(2)若图中的“某种刺激”指的是血糖浓度过高,则激素B作用于靶细胞Y时发挥的作用是_____________,从而降低血糖浓度。
(3)肾小管和集合管细胞膜上有多种水通道蛋白,激素A能通过调控水通道蛋白的数量来调节水的重吸收。研究发现,抗炎药物ALX会导致机体出现尿崩症(尿量异常增多)。实验人员用ALX灌胃大鼠,发现实验组大鼠体内激素A的量和排尿量都明显高于对照组大鼠,则ALX灌胃大鼠出现尿崩症的原因可能是____________。
[解析] (1)神经调节的基础是反射弧。“望梅止渴”和“谈虎色变”属于条件反射,需要后天学习,故调节这两种神经活动的神经中枢位于大脑皮层。“望梅止渴”最终唾液腺分泌唾液,故该反射的效应器为传出神经末梢及其支配的唾液腺。(2)当血糖浓度升高时,机体胰岛素分泌增多,可促进肝细胞摄取、利用、储存葡萄糖,从而达到降低血糖的效果,故激素B为胰岛素,靶细胞Y为肝细胞。(3)根据题意可知,激素A为抗利尿激素,用ALX灌胃大鼠,发现实验组大鼠体内激素A的量和排尿量都明显高于对照组大鼠,说明激素A,即抗利尿激素的受体异常,尿量明显增加,通过负反馈调节,使抗利尿激素分泌增加。
[答案] (1)反射弧 大脑皮层 传出神经末梢及其支配的唾液腺 (2)促进靶细胞Y加速摄取、利用和储存葡萄糖 (3)ALX会导致肾小管和集合管细胞膜上抗利尿激素的受体数量减少(或ALX会阻止细胞内水通道蛋白的合成)
1.激素和神经递质都可在细胞间传递信息,体现了细胞膜的信息传递功能;二者发挥作用后都可被分解或灭活,另外有些游离的神经递质可被重新吸收。
2.生长激素和甲状腺激素都有促进生长、发育的作用,但作用原理不同,甲状腺激素主要促进发育,生长激素主要促进生长。
3.激素只作用于靶细胞(因只有靶细胞的细胞膜上或细胞内才有其受体),但激素分泌后会广泛运输或弥散于体液中,并非只运输给靶细胞。
4.胰岛素的生理功能应表述为促进组织细胞摄取、利用和储存葡萄糖,从而使血糖水平降低。切忌笼统地表述为降血糖,降血糖只是胰岛素的作用结果。
5.在体液调节中,激素调节起主要作用,但不是唯一的,如CO2、H+等对生命活动的调节也属于体液调节。
6.下丘脑是内分泌系统的总枢纽,同时也受大脑皮层的调控。下丘脑的部分细胞既能传导神经冲动,又有分泌激素的功能。
1.甲状腺激素的作用是促进新陈代谢和生长、发育,提高神经系统的兴奋性。
2.促甲状腺激素的主要作用是促进甲状腺的发育和甲状腺激素的分泌。
3.饭后,血糖有所升高,一段时间后又恢复正常,其调节过程:血糖升高,胰岛素分泌增加,促进组织细胞对血糖的摄取、利用、储存和转化,从而降低血糖。
4.糖尿病病人出现“多尿”的原因:原尿中含有大量的糖,渗透压升高导致肾小管和集合管对水分的重吸收困难,使尿液增多。
5.激素调节的三大特点是微量和高效、通过体液运输、作用于靶器官和靶细胞。
6.神经调节和体液调节的关系:一方面神经调节主导体液调节,体液调节可以看做是神经调节的一个环节;另一方面,激素又能影响神经系统的发育和功能。
1.(2022·重庆选择性考试)如图为鱼类性激素分泌的分级调节示意图。下列叙述正确的是( )
A.垂体分泌的激素不能运输到除性腺外的其他部位
B.给性成熟雌鱼饲喂雌性激素可促进下丘脑和垂体的分泌活动
C.下丘脑分泌的促性腺激素可促使垂体分泌促性腺激素释放激素
D.将性成熟鱼的垂体提取液注射到同种性成熟鱼体内可促使其配子成熟
D [垂体分泌的主要激素有生长激素、促甲状腺激素、促性腺激素等,除作用于性腺外也作用于其他相应的靶细胞或靶器官,A错误;给性成熟雌鱼饲喂雌性激素,性激素浓度升高,这个信息又会反馈给下丘脑和垂体,从而抑制下丘脑和垂体的分泌活动,这样激素就可以维持在相对稳定水平,B错误;下丘脑通过释放促性腺激素释放激素,来促进垂体合成和分泌促性腺激素,促性腺激素则可以促进性腺的活动,合成和释放性激素,C错误;性成熟鱼的垂体提取液含有促性腺激素,注射到同种性成熟鱼体内可促使其配子成熟,D正确。]
2.(2022·湖北选择性考试)北京冬奥会期间,越野滑雪运动员身着薄比赛服在零下10 ℃左右的环境中展开激烈角逐,关于比赛中运动员的生理现象,下列叙述正确的是( )
A.血糖分解加快,储存的ATP增加,产热大于散热
B.血液中肾上腺素含量升高,甲状腺激素含量下降,血糖分解加快
C.心跳加快,呼吸频率增加,温度感受器对低温不敏感而不觉得寒冷
D.在运动初期骨骼肌细胞主要通过肌糖原分解供能,一定时间后主要通过肝糖原分解供能
C [运动期间需要大量能量,血糖分解加快,ATP和ADP的转化速率加快,但储存的ATP基本不变,A错误;血液中肾上腺素含量升高,甲状腺激素含量上升,血糖分解加快,细胞代谢速率加快,B错误;心跳加快,呼吸频率增加,细胞代谢速率加快,运动员基本不觉得寒冷,说明温度感受器对低温不敏感而不觉得寒冷,C正确;在运动初期骨骼肌细胞主要通过肝糖原分解供能,一定时间后需要摄取血糖作为能源补充,D错误。]
3.(2022·浙江6月选考)大雪纷飞的冬天,室外人员的体温仍能保持相对稳定其体温调节过程如图所示。下列叙述错误的是( )
A.寒冷刺激下,骨骼肌不由自主地舒张以增加产热
B.寒冷刺激下,皮肤血管反射性地收缩以减少散热
C.寒冷环境中,甲状腺激素分泌增加以促进物质分解产热
D.寒冷环境中,体温受神经与体液的共同调节
A [寒冷刺激下,骨骼肌不自主地收缩以增加产热,A错误;寒冷刺激下,皮肤血管收缩,血流量减少,以减少散热,B正确;寒冷环境中,机体通过分级调节使甲状腺激素分泌增加,以促进新陈代谢增加产热,C正确;据图可知,寒冷环境中既有下丘脑参与的神经调节,也有甲状腺激素参与的体液调节,故体温受神经和体液的共同调节,D正确。]
4.(2022·湖南选择性考试)情绪活动受中枢神经系统释放神经递质调控,常伴随内分泌活动的变化。此外,学习和记忆也与某些神经递质的释放有关。下列叙述错误的是( )
A.剧痛、恐惧时,人表现为警觉性下降,反应迟钝
B.边听课边做笔记依赖神经元的活动及神经元之间的联系
C.突触后膜上受体数量的减少常影响神经递质发挥作用
D.情绪激动、焦虑时,肾上腺素水平升高,心率加速
A [人在剧痛、恐惧等紧急情况下,肾上腺素分泌增多,人表现为警觉性提高、反应灵敏、呼吸频率加快、心跳加速等特征,A错误;边听课边做笔记是一系列的反射活动,需要神经元的活动以及神经元之间通过突触传递信息,B正确;突触前膜释放的神经递质与突触后膜上特异性受体结合,引起突触后膜产生兴奋或抑制,突触后膜上受体数量的减少常影响神经递质发挥作用,C正确;情绪激动、焦虑时,引起大脑皮层兴奋,进而促使肾上腺分泌较多的肾上腺素,肾上腺素能够促使人体心跳加快、血压升高、反应灵敏,D正确。]
5.(2022·湖南选择性考试)当内外环境变化使体温波动时,皮肤及机体内部的温度感受器将信息传入体温调节中枢,通过产热和散热反应,维持体温相对稳定。回答下列问题:
(1)炎热环境下,机体通过体温调节增加散热。写出皮肤增加散热的两种方式_____________________。
(2)机体产热和散热达到平衡时的温度即体温调定点,生理状态下人体调定点为37 ℃。病原体感染后,机体体温升高并稳定在38.5 ℃时,与正常状态相比,调定点________(填“上移”“下移”或“不变”),机体产热________。
(3)若下丘脑体温调节中枢损毁,机体体温不能维持稳定。已知药物A作用于下丘脑体温调节中枢调控体温。现获得A的结构类似物M,为探究M是否也具有解热作用并通过影响下丘脑体温调节中枢调控体温,将A、M分别用生理盐水溶解后,用发热家兔模型进行了以下实验,请完善实验方案并写出实验结论。
分组
处理方式
结果
甲
发热家兔模型+生理盐水
发热
乙
发热家兔模型+A溶液
退热
丙
发热家兔模型+M溶液
退热
丁
①__________________
发热
②由甲、乙、丙三组实验结果,得出结论___________________
_____________________________________________________________________。
③由甲、乙、丙、丁四组实验结果,得出结论______________
_____________________________________________________________________。
[解析] 体温的恒定对于人体正常的生命活动至关重要,人体热量的来源主要是细胞中有机物的氧化放能(尤以骨骼肌和肝脏产热为多),热量的散出主要通过汗液的蒸发、皮肤内毛细血管的散热,其次还有呼气、排尿和排便等。下丘脑是体温调节中枢,人体体温维持相对稳定的原因是产热量和散热量相等。体温过低或过高都会影响物质代谢的正常进行,使细胞、组织或器官发生功能紊乱,破坏内环境稳态,严重时会危及生命。“探究M是否也具有解热作用并通过影响下丘脑体温调节中枢调控体温”要探究两个问题:①探究M是否也具有解热作用;②探究M是否通过影响下丘脑体温调节中枢调控体温。(1)在炎热的环境中时,皮肤中的热觉感受器受到刺激后,将兴奋传递至下丘脑的体温调节中枢,通过中枢的调节,使皮肤中的毛细血管舒张,皮肤血流量增多,同时也使汗液的分泌增多等,从而增加散热。(2)机体产热和散热达到平衡时的温度即体温调定点,此时产热量和散热量相等,生理状态下人体调定点为37 ℃。病原体感染后,机体体温升高并稳定在38.5 ℃时,与正常状态相比,调定点上移,但机体产热量和散热量仍然相等,因此,产热量和散热量均增加。(3)由表格中信息可知,甲组为空白对照,发热家兔模型会出现发热的症状;乙组是加了等量用生理盐水溶解的A溶液,已知药物A作用于下丘脑体温调节中枢调控体温,因此发热家兔模型会退热;丙组是加了等量生理盐水溶解的M溶液,也出现退热现象,说明M与药物A一样也具有解热作用;丁组小鼠出现发热症状,由于要探究M通过影响下丘脑体温调节中枢调控体温,实验需要遵循单一变量原则,与丙组相比,丁组的处理是①损毁下丘脑的发热家兔模型+M溶液,损毁了下丘脑体温调节中枢后,M不能起到调控体温的作用。②由甲、乙、丙三组实验结果,得出结论:M与药物A一样也具有解热作用。③由甲、乙、丙、丁四组实验结果,得出结论:M与药物A一样具有解热作用并通过影响下丘脑体温调节中枢调控体温。
[答案] (1)汗液的蒸发、皮肤中毛细血管舒张 (2)上移 增加 (3)①损毁下丘脑的发热家兔模型+M溶液 ②M与药物A一样也具有解热作用 ③M与药物A一样具有解热作用并通过影响下丘脑体温调节中枢调控体温
6.(2022·全国乙卷)甲状腺激素在促进机体新陈代谢和生长发育过程中发挥重要作用。为了研究动物体内甲状腺激素的合成和调节机制,某研究小组进行了下列相关实验。
实验一:将一定量的放射性碘溶液经腹腔注射到家兔体内,一定时间后测定家兔甲状腺的放射性强度。
实验二:给甲、乙、丙三组家兔分别经静脉注射一定量的生理盐水、甲状腺激素溶液、促甲状腺激素溶液。一定时间后分别测定三组家兔血中甲状腺激素的含量,发现注射的甲状腺激素和促甲状腺激素都起到了相应的调节作用。
回答下列问题。
(1)实验一中,家兔甲状腺中检测到碘的放射性,出现这一现象的原因是_____________________________________________________________________
_____________________________________________________________________。
(2)根据实验二推测,丙组甲状腺激素的合成量________(填“大于”或“小于”)甲组。乙组和丙组甲状腺激素的合成量________(填“相同”或“不相同”),原因是________________________________________________________
_____________________________________________________________________。
[解析] (1)碘是合成甲状腺激素的原料,将放射性碘溶液注射到兔体内,碘首先进入组织液,后进入血浆或淋巴运输到甲状腺滤泡上皮细胞被吸收,参与甲状腺激素的合成。(2)甲组注射生理盐水,对甲状腺的活动没有明显的影响,甲状腺激素的合成与释放维持原来的水平;乙组注射外源甲状腺激素,使机体甲状腺激素含量超过正常水平,会反馈给下丘脑和垂体,从而抑制两者的活动,使机体甲状腺激素合成减少;丙组注射促甲状腺激素,可以促进甲状腺合成和分泌甲状腺激素,导致甲状腺激素合成增加,故三种情况下,丙组甲状腺激素的合成量大于甲组,乙组和丙组甲状腺激素的合成量不相同。
[答案] (1)甲状腺吸收碘合成甲状腺激素 (2)大于 不相同 乙组注射外源甲状腺激素,使甲状腺激素合成减少,丙组注射促甲状腺激素会促进甲状腺激素的合成
7.(2022·浙江6月选考)为研究物质X对高血糖症状的缓解作用,根据提供的实验材料,完善实验思路,预测实验结果,并进行分析与讨论。
实验材料:适龄、血糖正常的健康雄性小鼠若干只,药物S(用生理盐水配制),物质X(用生理盐水配制),生理盐水等。 (要求与说明:实验中涉及的剂量不作具体要求。小鼠血糖值>11.1 mmol/L,定为高血糖模型小鼠。饲养条件适宜。)
回答下列问题:
(1)完善实验思路:
①适应性饲养:选取小鼠若干只,随机均分成甲、乙、丙3组。正常饲养数天,每天测量小鼠的血糖,计算平均值。
②药物S处理:
甲组:每天每只小鼠腹腔注射一定量生理盐水
乙组:每天每只小鼠腹腔注射一定量药物S
丙组:________________________________
连续处理数天,每天测量小鼠的血糖,计算平均值,直至建成高血糖模型小鼠。
③物质X处理:
甲组:________________________________
乙组:每天每只小鼠灌胃一定量生理盐水
丙组:________________________________
连续处理若干天,每天测量小鼠的血糖,计算平均值。
(2)预测实验结果:
设计一张表格,并将实验各阶段的预期实验结果填入表中。
(3)分析与讨论:
已知药物S的给药途径有腹腔注射和灌胃等,药物S的浓度和给药途径都会影响高血糖模型小鼠的建模。若要研究使用药物S快速建成高血糖模型小鼠,则可通过___________________________________________________
__________________________________________________________
_________________________________________________________,
以确定快速建模所需药物S的适宜浓度和给药途径的组合。
[解析] 根据实验的目的、单一变量原则和对照性原则,该实验的自变量为物质X,因变量为血糖值,甲组为空白对照组,乙组为模型对照组、丙组为实验组。(1)适应性饲养使小鼠适应实验环境,正常饲养小鼠数天,甲乙丙三组的血糖值正常。药物S处理时甲组:每天每只小鼠腹腔注射一定量生理盐水,则甲组作为对照组。该实验的目的是研究物质X对高血糖症状的缓解作用,需要药物处理乙组和丙组使小鼠出现高血糖症状,因此药物S处理时乙组和丙组:每天每只小鼠腹腔注射一定量药物S。在物质X处理时乙组作为对照组,丙组作为实验组,一组给物质X,一组没有物质X,以探究物质X对高血糖症状的缓解作用。物质X处理时,遵循实验单一变量,乙组给药途径是灌胃,则甲组作为空白对照,甲组每天每只小鼠灌胃一定量生理盐水;乙组:每天每只小鼠灌胃一定量生理盐水;丙组:每天每只小鼠灌胃一定量物质X。(2)该实验将小鼠分为甲、乙、丙3组,进行三个阶段实验,即适应性饲养阶段、药物S处理、物质X处理,记录血糖值变化。正常饲养数天,甲乙丙三组的血糖值正常。甲组作为对照组,均是生理盐水处理,因此甲组在药物S处理和物质X处理时所测得的血糖值正常;小鼠血糖值>11.1 mmol/L,定为高血糖模型小鼠,药物S处理阶段,乙组小鼠腹腔注射一定量药物S,会使血糖升高,逐渐升高至>11.1 mmol/L;物质X处理阶段乙组小鼠灌胃一定量生理盐水,不会缓解高血糖症状,血糖值依然>11.1 mmol/L;药物S处理阶段,丙组小鼠腹腔注射一定量药物S,会使血糖升高,逐渐升高至>11.1 mmol/L;如果物质X对高血糖症状有缓解作用,则物质X处理阶段丙组小鼠的血糖值逐渐下降,但高于正常水平。实验各阶段的预期实验结果如表所示:
实验各阶段的小鼠血糖值变化
组别
实验阶段
适应性饲养
药物S处理
物质X处理
甲组
血糖值正常
血糖值正常
血糖值正常
乙组
血糖值正常
血糖值逐渐升高至>11.1 mmol/L
血糖值>11.1 mmol/L
丙组
血糖值正常
血糖值逐渐升高至>11.1 mmol/L
血糖值逐渐下降,但高于正常水平
(3)要使用药物S快速建成高血糖模型小鼠,需要明确建模成功所需的时间短时的药物S浓度,同时也需要确定哪种给药途径建模成功所需的时间短,因此将具体的药物S浓度和给药途径组合起来以确定建模成功所需的时间,可通过设置一系列浓度梯度的药物S,每个浓度进行不同的给药途径,比较不同组合建模成功所需的时间,以确定快速建模所需药物S的适宜浓度和给药途径的组合。
[答案] (1)每天每只小鼠腹腔注射一定量药物S 每天每只小鼠灌胃一定量生理盐水 每天每只小鼠灌胃一定量物质X
(2)实验各阶段的小鼠血糖值变化
组别
实验阶段
适应性饲养
药物S处理
物质X处理
甲组
血糖值正常
血糖值正常
血糖值正常
乙组
血糖值正常
血糖值逐渐升高至>11.1 mmol/L
血糖值>11.1 mmol/L
丙组
血糖值正常
血糖值逐渐升高至>11.1 mmol/L
血糖值逐渐下降,但高于正常水平
(3)设置一系列浓度梯度的药物S,每个浓度进行不同的给药途径,比较不同组合建模成功所需的时间

