所属成套资源:全套2024届人教版高中生物一轮复习课时学案
2024届人教版高中生物一轮复习微生物的培养与应用学案
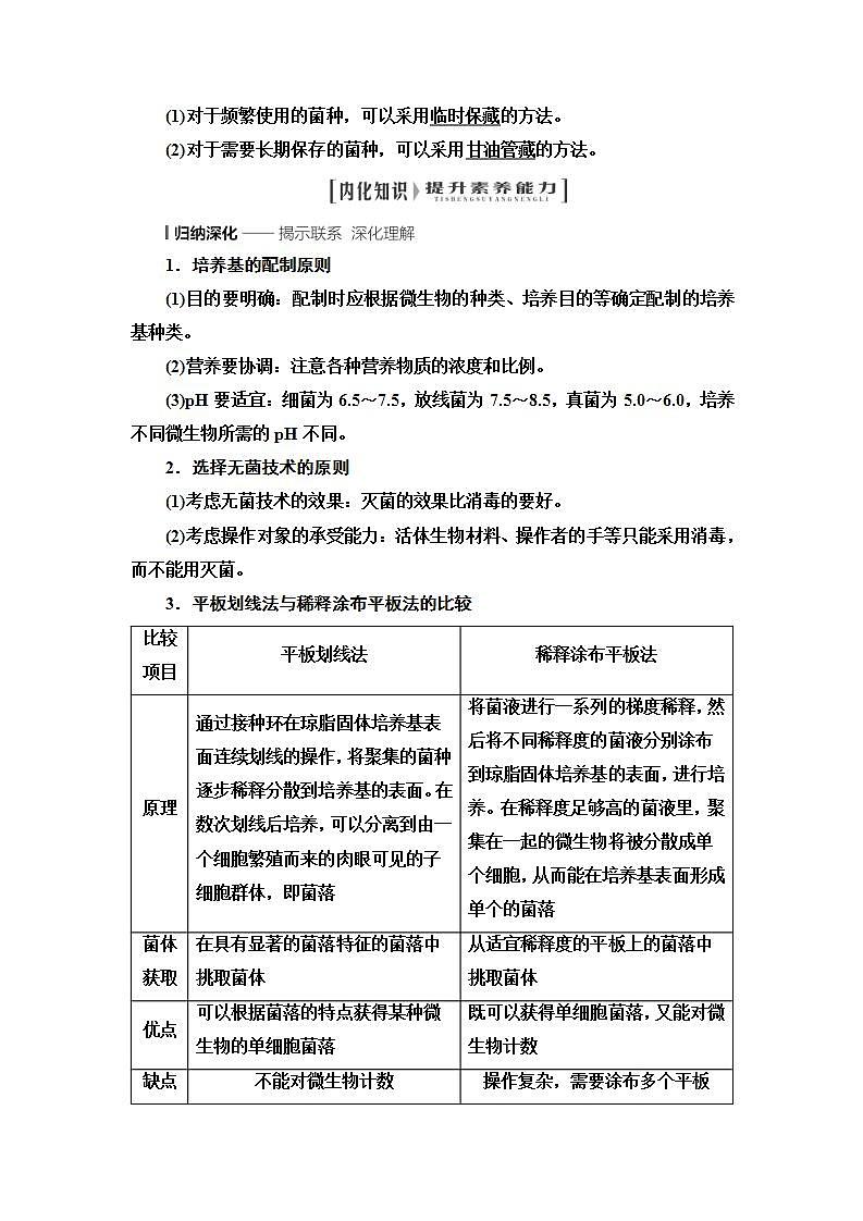
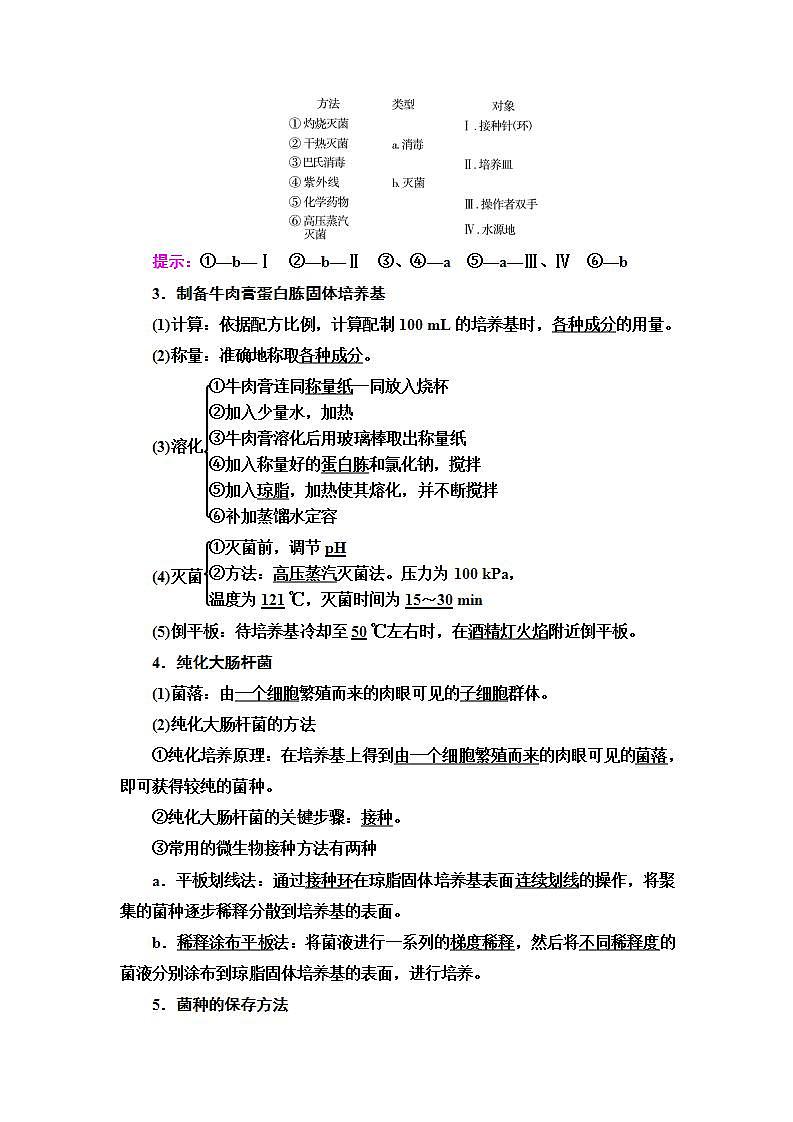
展开第2讲 微生物的培养与应用考点1 微生物的实验室培养1.培养基(1)概念:人们按照微生物对营养物质的不同需求,配制出供其生长繁殖的营养基质。(2)营养组成:一般都含有碳源、氮源、水和无机盐。此外,还需要满足微生物生长对pH、氧气以及特殊营养物质的要求。(3)种类:液体培养基和固体培养基,二者的区别是是否添加凝固剂。2.无菌技术(1)含义:在培养微生物的操作中,所有防止杂菌感染的方法。(2)关键:防止外来杂菌的入侵。(3)不同对象的无菌操作方法(连线)提示:①—b—Ⅰ ②—b—Ⅱ ③、④—a ⑤—a—Ⅲ、Ⅳ ⑥—b3.制备牛肉膏蛋白胨固体培养基(1)计算:依据配方比例,计算配制100 mL的培养基时,各种成分的用量。(2)称量:准确地称取各种成分。(3)溶化eq \b\lc\{\rc\ (\a\vs4\al\co1(①牛肉膏连同称量纸一同放入烧杯,②加入少量水,加热,③牛肉膏溶化后用玻璃棒取出称量纸,④加入称量好的蛋白胨和氯化钠,搅拌,⑤加入琼脂,加热使其熔化,并不断搅拌,⑥补加蒸馏水定容))(4)灭菌eq \b\lc\{\rc\ (\a\vs4\al\co1(①灭菌前,调节pH,②方法:高压蒸汽灭菌法。压力为100 kPa,,温度为121 ℃,灭菌时间为15~30 min))(5)倒平板:待培养基冷却至50 ℃左右时,在酒精灯火焰附近倒平板。4.纯化大肠杆菌(1)菌落:由一个细胞繁殖而来的肉眼可见的子细胞群体。(2)纯化大肠杆菌的方法①纯化培养原理:在培养基上得到由一个细胞繁殖而来的肉眼可见的菌落,即可获得较纯的菌种。②纯化大肠杆菌的关键步骤:接种。③常用的微生物接种方法有两种a.平板划线法:通过接种环在琼脂固体培养基表面连续划线的操作,将聚集的菌种逐步稀释分散到培养基的表面。b.稀释涂布平板法:将菌液进行一系列的梯度稀释,然后将不同稀释度的菌液分别涂布到琼脂固体培养基的表面,进行培养。5.菌种的保存方法(1)对于频繁使用的菌种,可以采用临时保藏的方法。(2)对于需要长期保存的菌种,可以采用甘油管藏的方法。1.培养基的配制原则(1)目的要明确:配制时应根据微生物的种类、培养目的等确定配制的培养基种类。(2)营养要协调:注意各种营养物质的浓度和比例。(3)pH要适宜:细菌为6.5~7.5,放线菌为7.5~8.5,真菌为5.0~6.0,培养不同微生物所需的pH不同。2.选择无菌技术的原则(1)考虑无菌技术的效果:灭菌的效果比消毒的要好。(2)考虑操作对象的承受能力:活体生物材料、操作者的手等只能采用消毒,而不能用灭菌。3.平板划线法与稀释涂布平板法的比较1.平板划线第一次操作及每次划线之前都需进行火焰灼烧灭菌,划线结束时,仍需灼烧接种环,每次灼烧的目的分别是什么?提示:2.在纯化微生物的过程中,若用稀释涂布平板法进行接种,在涂布平板时,滴加到培养基表面的菌悬液的量一般不超过0.1 mL,其原因是什么?提示:避免培养基表面的菌液出现积液,导致菌体堆积,影响分离效果。3.某同学在利用稀释涂布平板法纯化土壤中的细菌时,发现培养基上的菌落连成一片,最可能的原因是什么?为了防止杂菌污染,有同学建议加入抗生素,你觉得可以吗?并说明理由。提示:最可能的原因是菌液浓度过高(土壤溶液稀释不够)。不可以,因为抗生素不但能杀灭杂菌,而且也可以杀灭大肠杆菌,因此在培养基上不可以加入抗生素。考查无菌技术1.在生产、生活和科研实践中,经常通过消毒和灭菌来避免杂菌的污染。回答下列问题:(1)在实验室中,玻璃和金属材质的实验器具______(填“可以”或“不可以”)放入干热灭菌箱中进行干热灭菌。(2)牛奶的消毒常采用巴氏消毒法或高温瞬时消毒法,与煮沸消毒法相比,这两种方法的优点是________________________________________________________________________________________________________________________。(3)密闭空间内的空气可采用紫外线照射消毒,其原因是紫外线能__________,在照射前,适量喷洒______________________,可强化消毒效果。(4)水厂供应的自来水通常是经过________(填“氯气”“乙醇”或“高锰酸钾”)消毒的。(5)某同学在使用高压蒸汽灭菌锅时,若压力达到设定要求,而锅内并没有达到相应温度,最可能的原因是______________________________________________________________________________________________________________。[解析] (1)在实验室中,能耐高温的、需要保持干燥的物品,如玻璃器皿和金属材质的实验器具等可以放入干热灭菌箱中进行干热灭菌。(2)巴氏消毒法或高温瞬时消毒法与煮沸消毒法相比,其优点表现为在达到消毒目的的同时,营养物质损失较少。(3)紫外线照射能消毒的原因是其能够破坏微生物细胞中的DNA分子。在利用紫外线照射前,适量喷洒石炭酸或煤酚皂溶液等消毒液,可强化消毒效果。(4)自来水通常采用氯气消毒。(5)采用高压蒸汽灭菌时,若压力达到设定要求,而温度未达到相应要求,最可能的原因是没有排尽高压蒸汽灭菌锅内的冷空气。[答案] (1)可以 (2)在达到消毒目的的同时,营养物质损失较少 (3)破坏DNA结构 消毒液 (4)氯气 (5)未将锅内冷空气排尽 消毒和灭菌考查微生物的纯化技术2.(2022·四川内江模拟)西花蓟马是一种对农作物危害性极大的害虫,球孢白僵菌是一种常见的虫生真菌。为了获得对西花蓟马高毒力、产孢子(该菌的繁殖体)能力强,且在继代培养过程中毒性较稳定的球孢白僵菌菌株,某研究小组开展了有关实验。回答下列问题:(1)欲获得球孢白僵菌,可从________________体内寻找,再通过毒性实验筛选出对西花蓟马高毒力的菌株。(2)将(1)中筛选得到的菌株,接种到CMA培养基(玉米粉20 g·L-1、麦麸10 g·L-1、蛋白胨5 g·L-1、KH2PO4 3 g·L-1、NH4NO3 1 g·L-1、MgSO4·7H2O 1 g·L-1、琼脂15 g·L-1)上,可筛选出毒力高、产孢子能力强的菌株。该过程中常用的接种方法有_______________。(3)从物理性质上看,CMA培养基属于________________,该培养基中为球孢白僵菌提供碳源的成分有_____________。通常,制备培养基时要根据所培养的微生物种类不同来调节培养基的pH,其原因是___________________。(4)为筛选出在继代培养过程中能使球孢白僵菌毒性较稳定的培养基,研究小组将(2)中筛选得到的菌株分别接种到3种培养基(CMA、CMA+蝉蜕粉、CMA+西花蓟马尸粉)中,进行继代培养,用各代菌株分别处理西花蓟马,并统计其死亡率,结果如下表。分析表中结果,可得出的结论是________________________。为长期保存筛选得到的球孢白僵菌优良菌种,可以采用________的方法。[解析] (1)因为球孢白僵菌是一种常见的虫生真菌,所以欲获得球孢白僵菌,可从(死亡的)西花蓟马等害虫体内寻找,再通过毒性实验筛选出对西花蓟马高毒力的菌株。(2)为筛选出毒力高、产孢子能力强的菌株。该过程中常用的接种方法有平板划线法和稀释涂布平板法。(3)从物理性质上看,由于含有琼脂,所以CMA培养基属于固体培养基,根据成分可知,该培养基中为球孢白僵菌提供碳源的成分有玉米粉、麦麸、蛋白胨。通常,制备培养基时要根据所培养的微生物种类不同来调节培养基的pH,其原因是不同微生物生长繁殖所需的最适pH不同。(4)分析表中结果,CMA+西花蓟马尸粉组随培养代数变化,累计死亡率最多且最稳定,可得出的结论是在继代培养过程中能使球孢白僵菌毒性较稳定的培养基是CMA+西花蓟马尸粉。为长期保存筛选得到的球孢白僵菌优良菌种,可以采用甘油管藏的方法。[答案] (1)(死亡的)西花蓟马等害虫 (2)平板划线法和稀释涂布平板法 (3)固体培养基 玉米粉、麦麸、蛋白胨 不同微生物生长繁殖所需的最适pH不同 (4)在继代培养过程中能使球孢白僵菌毒性较稳定的培养基是CMA+西花蓟马尸粉 甘油管藏3.(2022·成都一诊)某研究小组从黄色短杆菌(能合成L亮氨酸)中筛选L亮氨酸缺陷型(不能合成L亮氨酸)突变菌株,实验流程如图所示。回答下列问题:(1)培养基灭菌常用的方法是________________;图中将试管中的菌液进行振荡培养的目的是__________________________________________________________________________________________________________________________。(2)过程①的接种方法是________________。过程②接种时,先将灭菌后的金丝绒与培养皿A中的菌落接触一次,然后像盖印章一样将菌种连续接种到培养皿B和C的培养基表面,这种接种方法便于将来比较B、C培养皿中菌落的差异,原因是___________。(3)培养皿A、B、C中的培养基都要使用固体培养基,原因是若培养皿B的培养基中含有L亮氨酸,培养皿C的培养基中不含L亮氨酸,培养一段时间后菌落生长情况如图所示,研究人员应该从培养皿________(填“B”或“C”)中选取目的菌落,确定目的菌落位置的依据是_______________________。[解析] (1)对培养基进行灭菌常用高压蒸汽灭菌法。培养过程中振荡的目的是提高溶解氧、同时使菌体分散和营养物质均匀分布,让菌体与营养物质充分接触。(2)根据过程①所得培养基中菌落的分布结果可以判断,该过程所采用的接种方法为稀释涂布平板法。先将灭菌后的金丝绒与培养皿A中的菌落接触一次,然后像盖印章一样将菌种连续接种到培养皿B和C的培养基表面,这种接种方法叫影印法,由于其不改变原有菌株在培养基中的位置,因而将来可比较培养皿B、C中菌落的差异。(3)在不含L亮氨酸培养基中,突变菌株不能生长,而在含L亮氨酸培养基中能够生长,因此培养皿B中的菌落中可挑选出突变菌株。确定目的菌落位置的依据是在相同的培养基位置上培养皿B、C有无菌落长出,B有C无则对应的培养皿B中的菌落为目的菌株。[答案] (1)高压蒸汽灭菌法 提高溶解氧、同时使菌体分散和营养物质均匀分布,让菌体与营养物质充分接触 (2)稀释涂布平板法 不改变原有菌株在培养皿中的位置 (3)B 相同培养皿位置上,C培养皿无菌落长出而B培养皿有菌落长出考点2 微生物的分离和计数1.筛选菌株(1)寻找目的菌株的方法:根据它对生存环境的要求,到相应的环境中去寻找。(2)实验室中微生物的筛选:①方法:人为提供有利于目的菌株生长的条件,同时抑制或阻止其他微生物生长。②实例:筛选尿素分解菌时使用以尿素为唯一氮源的选择培养基进行培养。(3)选择培养基:在微生物学中,将允许特定种类的微生物生长,同时抑制或阻止其他种类微生物生长的培养基。2.统计菌落数目的方法(1)显微镜直接计数法①原理:利用特定细菌计数板或血细胞计数板,在显微镜下计算一定容积的样品中微生物的数量。②方法:用计数板计数。③缺点:不能区分死菌与活菌。(2)间接计数法(活菌计数法)①原理:当样品的稀释度足够高时,培养基表面生长的一个菌落,来源于样品稀释液中的一个活菌,通过统计平板上的菌落数,就能推测出样品中大约含有多少活菌。②计算公式:每克样品中的菌株数=(C÷V)×M,其中,C代表某一稀释度下平板上生长的平均菌落数,V代表涂布平板时所用的稀释液的体积(mL),M代表稀释倍数。③操作:设置重复组和对照组,增强实验的说服力与准确性。同时为了保证结果准确,一般选择菌落数在30~300的平板进行计数。3.土壤中分解尿素的细菌的分离与计数(1)实验原理(2)实验流程4.分解纤维素的微生物的分离(1)纤维素酶①组成:纤维素酶是一种复合酶,一般认为它至少包括三种组分,即C1酶、CX酶和葡萄糖苷酶。②作用 (2)纤维素分解菌的筛选①原理②筛选方法:刚果红染色法,即通过是否产生透明圈来筛选纤维素分解菌。③培养基:以纤维素为唯一碳源的选择培养基。1.选择培养基的作用原理(1)在培养基中加入某种化学物质,如加入青霉素可以分离出酵母菌和霉菌;加入高浓度的食盐可以得到金黄色葡萄球菌。这里的“加入”是在满足基本所需培养成分的基础上的“加入”。(2)改变培养基中的营养成分,如缺乏氮源时可以分离出固氮微生物;以石油作为唯一碳源时,可以分离出能消除石油污染的微生物。(3)改变微生物的培养条件,如将培养基放在高温环境中培养可以得到耐高温的微生物,在高盐环境中培养可分离得到耐盐菌。2.目的微生物选择的三种方法(1)利用平板划线法或稀释涂布平板法接种在固体平板培养基上,根据目的微生物特定的菌落特征挑选目的微生物。(2)利用选择培养基直接筛选目的微生物。(3)利用鉴别培养基鉴别筛选目的微生物。1.兴趣小组观察到培养基上有淡黄色不透明菌落,查阅资料得知该菌落可能是分解淀粉的芽孢杆菌,可产生多种α淀粉酶。若要进一步鉴定该菌落,请利用相关试剂设计实验,要求写出实验思路并预测结果。提示:实验思路:将该菌接种到盛有一定浓度淀粉溶液的试管中,一段时间后滴加碘液,观察试管中溶液颜色变化。预期结果:若不出现蓝色,则说明该菌能产生淀粉酶,可能是能分解淀粉的芽孢杆菌。2.甲、乙同学测定泡菜滤液中微生物的浓度。在对应稀释倍数为105的培养基中,得到以下两种统计结果:甲同学在该浓度下涂布了平板,统计的菌落数为49;乙同学在该浓度下涂布了3个平板,统计的菌落数分别为43、54、287,然后取其平均值128作为统计结果。请评价这两位同学的实验结果的有效性,并说明理由。提示:(1)甲同学的实验结果是无效的,因为没有设置重复实验,结果不具有说服力。(2)乙同学的实验结果是无效的,因为一个平板上的菌落计数结果与另外两个相差太大。考查微生物的选择培养1.(2022·四川树德中学模拟)苯酚是重要的化工原料,被广泛应用于酚醛树脂、炼油、焦炭、染料等的生产中,并成为这些工业废水中的主要污染物。水溶液中的苯酚可被皮肤吸收而引起中毒,含酚废水可使水中生物大量死亡。活性污泥中的微生物作为废水处理的主体,是有毒物质分解转化的主要执行者。回答下列问题:(1)欲选出高效分解苯酚的菌株,应从________中取样,接着在________(填“固体”或“液体”)培养基中选择培养,以增大高效分解苯酚菌的浓度。对培养基进行灭菌处理时,应采用________法。(2)某同学采用稀释涂布平板法对高效分解苯酚的菌株进行计数,其原理是__________________________________________________________________________________________________________________________________________。(3)在3个细菌培养基平板上,均接种稀释倍数为103的稀释液0.1 mL,培养一段时间后,平板上长出的菌落数分别为108、114和120,因此可得出1 mL初始菌液中的活菌数为________个。使用血细胞计数板计数时,为了区分活菌和死菌可采用台盼蓝染色,对活菌计数时应选择视野中________的细胞进行计数。(4)分解苯酚的关键酶是苯酚羟化酶。苯酚羟化酶经分离纯化,可用SDS-聚丙烯酰胺凝胶电泳进行纯度鉴定,该方法可使电泳迁移率完全取决于________。生产上常常把苯酚羟化酶固定化后使用,研究发现不能用同一种技术来固定化苯酚羟化酶和其他酶,可能的原因是__________________(答出两点即可)。[解析] (1)由题干中的信息“活性污泥中的微生物作为废水处理的主体,是有毒物质分解转化的主要执行者”可知,欲选出高效分解苯酚的菌株,应从废水处理的活性污泥中取样,用液体培养基进行选择培养,以增大高效分解苯酚菌的浓度,对培养基进行灭菌处理的方法为高压蒸汽灭菌法。(2)采用稀释涂布平板法对高效分解苯酚的菌株进行计数的原理是当样品的稀释度足够高时,培养基表面生长的一个菌落来源于样品稀释液中的一个活菌。(3)在3个细菌培养基平板上,均接种稀释倍数为103的稀释液0.1 mL,培养一段时间后,平板上长出的菌落数分别为108、114和120,这3个平板的平均数是114,由此推出1 mL菌液中的活菌数为1.14×106。为了区分活菌和死菌可采用台盼蓝染色,对活菌计数时应选择视野中不着色的细胞进行计数,因为不着色的菌为活菌。(4)用SDS-聚丙烯酰胺凝胶电泳进行纯度鉴定,该方法可使电泳迁移率完全取决于蛋白分子的大小,因为SDS能使蛋白质发生完全变性,形成SDS-蛋白质复合物,掩盖了不同蛋白质间的电荷差别。研究发现不能用同一种技术来固定化苯酚羟化酶和其他酶,根据酶的特点分析,原因可能是不同酶的分子结构不同;不同酶理化性质不同(不同酶对理化因素的耐受程度不同)。[答案] (1)活性污泥 液体 高压蒸汽灭菌 (2)当样品的稀释度足够高时,培养基表面生长的一个菌落来源于样品稀释液中的一个活菌 (3)1.14×106 不着色 (4)分子的大小 不同酶的分子结构不同;不同酶理化性质不同(或不同酶对理化因素的耐受程度不同)考查微生物的分离与计数2.(2022·四川石室中学模拟)农民生活用水通常取自水田或水井,饮水安全很重要,为助力“美丽乡村”建设,常用滤膜法测定大肠杆菌的总数来测定水样是否符合饮用水的卫生标准。滤膜法的大致流程如图所示,请回答下列问题:(1)大肠杆菌在含有________的固体培养基(EMB培养基)上长出的菌落呈黑色,从功能上看,EMB培养基属于________培养基。(2)无菌操作下将90 mL无菌水加入10 mL待测水样中,这样就将待测水样稀释了________倍,将稀释后的菌液通过滤膜法测得EMB培养基上的菌落数为45,黑色菌落为5,则1升待测水样中的大肠杆菌数目为________个。(3)待测水样过滤完之后,还有部分细菌吸附在滤杯杯壁上,将这部分细菌也尽可能集中到滤膜上的操作为________________。对于已使用过的滤膜、EMB培养基等应如何处理?____________。(4)农村取水水源往往被尿素污染,尿素________(填“能”或“不能”)被水源田中农作物直接吸收利用。分离水中分解尿素的细菌实验中常用到选择培养基,该选择培养基的选择原理为____________。[解析] 选择培养基的原理是允许特定微生物的生长,抑制或阻止其他微生物的生长。(1)大肠杆菌在含有伊红美蓝的固体培养基(EMB培养基)上长出的菌落呈黑色;从功能上看,该培养基中含有伊红美蓝,因此EMB培养基属于鉴别培养基。(2)无菌操作下将90 mL无菌水加入10 mL待测水样中,这样就将待测水样稀释了10倍;根据大肠杆菌鉴定的原理可知,黑色菌落为大肠杆菌,因此1升待测水样中的大肠杆菌数目=5×(1 000÷10)=500个。(3)待测水样过滤完之后,还有部分细菌吸附在滤杯杯壁上,此时可以在无菌条件下,用无菌水冲洗滤杯,再次过滤 将这部分细菌也尽可能集中到滤膜上;已使用过的滤膜、EMB培养基是被污染了的,需要经过灭菌后才能丢弃处理。(4)尿素不能被农作物直接吸收,只有当土壤中的细菌将尿素分解成氨之后,才能被植物利用;选择培养基的原理是允许特定微生物的生长,抑制或阻止其他微生物的生长,在土壤中分离尿素分解菌应以尿素为唯一氮源,允许分解尿素的细菌生长,同时抑制(或阻止)其他微生物的生长。[答案] (1)伊红美蓝 鉴别 (2)10 500 (3)无菌条件下用无菌水冲洗滤杯,再次过滤 灭菌后丢弃处理 (4)不能 以尿素为唯一氮源,允许分解尿素的细菌生长,同时抑制(或阻止)其他微生物的生长3.(2022·成都七中模拟)微生物培养是指借助人工配制的培养基和人为创造的培养条件,使某些微生物快速生长繁殖的过程。它可以对已纯化的单一菌种进行培养和利用,也可以对混合菌种或自然样品(如土壤)中的微生物进行培养,然后根据培养基上所生长微生物的种类和数量,可在一定程度上估算微生物的多样性与数量。请分析回答下列问题。(1)将马铃薯去皮切块,加水煮沸一定时间,过滤得到马铃薯浸出液。在马铃薯浸出液中加入一定量蔗糖和琼脂,用水定容后灭菌,得到M培养基。马铃薯浸出液为微生物生长提供了多种营养物质,营养物质类型除氮源外还有________________________________。若在M培养基中用淀粉取代蔗糖,接种土壤滤液并培养,平板上长出菌落后可通过加入________(显色剂)筛选出能产淀粉酶的微生物。该方法能筛选出产淀粉酶微生物的原理是_______________________________________________________________________________________。(2)为了调查某河流的水质状况,某研究小组采用稀释涂布平板法检测水样中的细菌含量。在涂布接种前,随机取若干灭菌后的空白平板先行培养了一段时间,这样做的目的是_____________。然后,将1 mL水样稀释100倍,在3个平板上用涂布法分别接种0.1 mL稀释液。经适当培养后,3个平板上的菌落数分别为39、38和37。据此可得出每升水样中的活菌数为________。(3)用平板划线法分离水样中的细菌,划线的某个平板培养后,第一划线区域的划线上都不间断地长满了菌落,第二划线区域的第一条线上无菌落,其他划线上有菌落。造成划线无菌落可能的操作失误有______________________________________(答出两条)。若将得到的菌株接种到液体培养基中并混匀,一部分进行静置培养,另一部分进行振荡培养。结果发现振荡培养的细菌比静置培养的细菌生长速度快,分析其原因是___________________________________________________________________________________。[解析] (1)微生物生长繁殖所必需的营养物质主要包括碳源、氮源、水和无机盐等;淀粉遇碘变成蓝色,若在M培养基中用淀粉取代蔗糖,接种土壤滤液并培养,平板上长出菌落后可通过加入碘液筛选出能产生淀粉酶的微生物,产生淀粉酶的菌落周围淀粉被水解,可根据是否形成透明圈来判断。(2)在涂布接种前,随机取若干灭菌后的空白平板先培养一段时间,这样做的目的是检测培养基灭菌是否合格,若空白平板上无菌落形成,则说明培养基灭菌合格;平均每个平板上的菌落数为(39+38+37)/3=38,稀释了100倍,取样0.1 mL,则每毫升水中的活菌数为38×100÷0.1=38 000个,则每升水中的活菌数为38 000×1 000=3.8×107个。(3)接种时常用接种环,平板划线法要求灼烧的接种环冷却后再划线,否则会灼伤菌株甚至死亡,且划线时要从上一次划线的末端开始划线,这样接种环上才有菌株;静置培养时,只有表层营养液中的溶解氧较高,大部分细菌不能得到充足的氧气,同时营养物质也不能得到充分的利用,故细菌生长速度较慢,而振荡培养可以提高培养液中溶解氧的含量,同时可使菌体与培养液充分接触,提高培养液中营养物质的利用率,故细菌生长速度较快。[答案] (1)碳源、水和无机盐 碘液 淀粉遇碘液呈蓝色,产淀粉酶的微生物能分解淀粉,在菌落周围会形成透明圈 (2)检测培养基灭菌是否合格 3.8×107 (3)接种环灼烧后没有冷却就开始划线,划线未从第一区域末端开始 振荡培养能提高培养液的含氧量,同时可以使菌体与培养液充分接触,提高营养物质的利用率 统计菌落时所用两种计数方法的比较1.(2022·全国甲卷)某同学从被石油污染的土壤中分离得到A和B两株可以降解石油的细菌,在此基础上采用平板培养法比较二者降解石油的能力,并分析两个菌株的其他生理功能。实验所用的培养基成分如下。培养基Ⅰ:K2HPO4,MgSO4,NH4NO3,石油。培养基Ⅱ:K2HPO4,MgSO4,石油。操作步骤:①将A、B菌株分别接种在两瓶液体培养基Ⅰ中培养,得到A、B菌液;②液体培养基Ⅰ、Ⅱ中添加琼脂,分别制成平板Ⅰ、Ⅱ,并按图中所示在平板上打甲、乙两孔。回答下列问题。(1)实验所用培养基中作为碳源的成分是________。培养基中NH4NO3的作用是为菌株的生长提供氮源,氮源在菌体内可以参与合成________________(答出2种即可)等生物大分子。(2)步骤①中,在资源和空间不受限制的阶段,若最初接种N0个A细菌,繁殖n代后细菌的数量是________________。(3)为了比较A、B降解石油的能力,某同学利用步骤②所得到的平板Ⅰ、Ⅱ进行实验,结果如表所示(“+”表示有透明圈,“+”越多表示透明圈越大,“-”表示无透明圈),推测该同学的实验思路是__________________________________________________________________________________________________________________________________________。(4)现有一贫氮且被石油污染的土壤,根据上表所示实验结果,治理石油污染应选用的菌株是________,理由是___________________________________________________________________________________________________________。[解析] (1)培养基的成分有碳源、氮源、无机盐和水等,从组成培养基的物质所含化学元素可知,作为碳源的成分是石油。生物大分子DNA、RNA、蛋白质都含有N,故氮源在菌体内可以参与合成这些物质。(2)由题意“资源和空间不受限制”可知,细菌的种群数量呈“J”型曲线增长,由于细菌进行二分裂,细菌每繁殖一代就是上一代的2倍,根据公式Nt=N0·λt,λ=2,繁殖n代后细菌的数量是N0·2n。(3)分析表格数据可知,实验的结果是在平板Ⅰ上,A菌株降解石油的能力高于B菌株;在平板Ⅱ上,A菌株仍然能降解石油,而B菌株不能降解,根据实验的单一变量和对照原则,推测该同学的思路是在无菌条件下,将等量等浓度的A菌液和B菌液分别接种到平板Ⅰ的甲和乙两孔处,平板Ⅱ也进行同样的操作,在相同且适宜条件下培养一段时间,比较两个平板的两孔处的透明圈大小并进行记录,根据透明圈大降解能力强,透明圈小降解能力弱,进而比较A、B降解石油的能力。(4)由表格数据可知,在平板Ⅱ(无氮源的培养基)上,A菌株仍然能降解石油,而B菌株不能降解,所以要治理贫氮且被石油污染的土壤,应该选用A菌株,因为A菌株降解石油的能力高于B菌株,并且在没有添加氮源的培养基中也能生长。[答案] (1)石油 DNA、RNA、蛋白质 (2)N0·2n (3)在无菌条件下,将等量等浓度的A菌液和B菌液分别接种到平板Ⅰ的甲和乙两孔处,平板Ⅱ也进行同样的操作,在相同且适宜条件下培养一段时间,比较两个平板的两孔处的透明圈大小并进行记录,根据透明圈大降解能力强,透明圈小降解能力弱,进而比较A、B降解石油的能力 (4)A A菌株降解石油的能力高于B菌株,并且在没有添加氮源的培养基中也能生长2.(2022·全国乙卷)化合物S被广泛应用于医药、食品和化工工业,用菌株C可生产S,S的产量与菌株C培养所利用的碳源关系密切。为此,某小组通过实验比较不同碳源对菌体生长和S产量的影响,结果见表。回答下列问题。(1)通常在实验室培养微生物时,需要对所需的玻璃器皿进行灭菌,灭菌的方法有____________________________(答出2点即可)。(2)由实验结果可知,菌株C生长的最适碳源是______;用菌株C生产S的最适碳源是_________。菌株C的生长除需要碳源外,还需要________________(答出2点即可)等营养物质。(3)由实验结果可知,碳源为淀粉时菌株C不能生长,其原因是________________。(4)若以制糖废液作为碳源,为进一步确定生产S的最适碳源浓度,某同学进行了相关实验。请简要写出实验思路:______________________________________________________________________________________________________。(5)利用制糖废液生产S可以实现废物利用,其意义是______________________(答出1点即可)。[解析] (1)通常在实验室培养微生物时,为防止实验用的玻璃器皿等物品中原有的微生物污染培养物,需要使用强烈的理化因素杀死物体内外一切微生物的细胞、芽孢和孢子,即对所需的玻璃器皿进行灭菌,玻璃器皿常用的灭菌的方法有干热灭菌、高压蒸汽灭菌等。(2)由实验结果可知,与以制糖废液为碳源相比,以葡萄糖为碳源时菌株C的细胞干重最大,说明最适于菌株C生长的碳源是葡萄糖;而以制糖废液为碳源时,用菌株C生产S的产量高于以葡萄糖为碳源时的产量,说明最适于生产S的碳源是制糖废液。微生物的生长一般都需要水、碳源、氮源和无机盐,还需要满足微生物生长对pH、氧气以及特殊营养物质的要求,故菌株C的生长除需要碳源外,还需要氮源、无机盐、水等营养物质。(3)分析题图表格可以看出在以淀粉为碳源的培养基中,菌株C不能生长,原因可能是菌株C不能合成淀粉酶或菌株C不能分泌淀粉酶,因而不能利用淀粉。(4)要测定生产S的最适制糖废液为碳源的浓度,实验自变量为制糖废液的浓度,可分别配制一系列不同浓度梯度的以制糖废液为唯一碳源的培养基,培养菌株C,其他条件相同且适宜,一段时间后,测定并比较不同浓度制糖废液中的S的产量,S产量最高时对应的制糖废液浓度,即为生产S的最适碳源浓度。(5)利用制糖废液生产S可以实现废物利用,既有利于减少污染、节省原料,又能降低生产成本。[答案] (1)高压蒸汽灭菌、干热灭菌 (2)葡萄糖 制糖废液 氮源、无机盐、水 (3)缺少淀粉酶 (4)分别配制一系列不同浓度梯度的以制糖废液为唯一碳源的培养基,培养菌株C,其他条件相同且适宜,一段时间后,测定并比较不同浓度制糖废液中的S的产量,S产量最高时对应的制糖废液浓度即为生产S的最适碳源浓度 (5)减少污染、节省原料、降低生产成本3.(2022·广东选择性考试)研究深海独特的生态环境对于开发海洋资源具有重要意义。近期在“科学号”考察船对中国南海科考中,中国科学家采集了某海域1 146米深海冷泉附近沉积物样品,分离、鉴定得到新的微生物菌株并进一步研究了其生物学特性。回答下列问题:(1)研究者先制备富集培养基,然后采用________________法灭菌,冷却后再接入沉积物样品,28 ℃厌氧培养一段时间后,获得了含拟杆菌的混合培养物,为了获得纯种培养物,除了稀释涂布平板法,还可采用_________法。据图分析,拟杆菌新菌株在以_________为碳源时生长状况最好。(2)研究发现,将采集的样品置于各种培养基中培养,仍有很多微生物不能被分离筛选出来,推测其原因可能是____________(答一点即可)。(3)藻类细胞解体后的难降解多糖物质,通常会聚集形成碎屑沉降到深海底部。从生态系统组成成分的角度考虑,拟杆菌对深海生态系统碳循环的作用可能是_______________________________________________________________________________________________________________________________________。(4)深海冷泉环境特殊,推测此环境下生存的拟杆菌所分泌的各种多糖降解酶,除具有酶的一般共性外,其特性可能还有________。[解析] (1)培养基通常采用高压蒸汽灭菌法进行灭菌。可以采用稀释涂布平板法或平板划线法,将单个微生物分散在固体培养基上,经过培养得到单菌落,从而获得纯种培养物。分析题图可知,在以纤维素为碳源的培养基中,细胞数量最多,可推知拟杆菌新菌株在以纤维素为碳源时生长状况最好。(2)深海冷泉中可能存在某些微生物,只有利用冷泉中的特有物质才能生存(或需要在深海冷泉的特定环境中才能存活),故将采集的样品置于各种培养基中培养,仍可能有很多微生物不能被分离筛选出来。(3)拟杆菌为异养生物,作为该生态系统的分解者,能将沉降到深海底部的难降解多糖物质分解为无机物,归还到无机环境中,有利于碳循环的顺利进行。(4)深海冷泉温度较低,故生活在其中的拟杆菌所分泌的各种多糖降解酶,应具有耐低温的特性,才能高效降解多糖,保证拟杆菌的正常生命活动所需。[答案] (1)高压蒸汽灭菌 平板划线 纤维素 (2)某些微生物只有利用深海冷泉中的特有物质才能生存(或需要在深海冷泉的特定环境中才能存活) (3)拟杆菌作为分解者,将沉降到深海底部的难降解多糖物质分解为无机物,归还到无机环境中,有利于碳循环的顺利进行 (4)耐低温4.(2021·湖南选择性考试)大熊猫是我国特有的珍稀野生动物,每只成年大熊猫每日进食竹子量可达12~38 kg。大熊猫可利用竹子中8%的纤维素和27%的半纤维素。研究人员从大熊猫粪便和土壤中筛选纤维素分解菌。回答下列问题:(1)纤维素酶是一种复合酶,一般认为它至少包括三种组分,即____________。为筛选纤维素分解菌,将大熊猫新鲜粪便样品稀释液接种至以________为唯一碳源的固体培养基上进行培养,该培养基从功能上分类属于________培养基。(2)配制的培养基必须进行灭菌处理,目的是__________________________。检测固体培养基灭菌效果的常用方法是_________________________________________________________________________________________________________________________________________。(3)简要写出测定大熊猫新鲜粪便中纤维素分解菌活菌数的实验思路:__________________________________________________________________________________________________________________________________________。(4)为高效降解农业秸秆废弃物,研究人员利用从土壤中筛选获得的3株纤维素分解菌,在37 ℃条件下进行玉米秸秆降解实验,结果如表所示。在该条件下纤维素酶活力最高的是菌株________,理由是________________________________________________________________________________________________。[解析] (1)纤维素酶是一种复合酶,一般认为它至少包括三种组分,即C1酶、CX酶和葡萄糖苷酶。培养基从功能上分为鉴别培养基和选择培养基,将允许特定种类的微生物生长,同时抑制或阻止其他种类微生物生长的培养基,称作选择培养基。为筛选大熊猫新鲜粪便中的纤维素分解菌,应将样品稀释液接种至以纤维素为唯一碳源的固体培养基上进行培养,该培养基从功能上分类属于选择培养基。(2)配制的培养基必须进行灭菌处理,目的是防止外来杂菌的入侵,接种前通常需要将未接种的培养基在适宜的条件下放置一段时间,观察培养基上是否有菌落出现,以检测固体培养基是否灭菌合格。(3)测定大熊猫新鲜粪便中纤维素分解菌活菌数可按照以下步骤进行:取10 g大熊猫新鲜粪便移至90 mL无菌水中,并进行101至106梯度稀释培养,取稀释度为106的样品涂布到选择培养基上培养,选择菌落数在30~300的平板进行计数,求出该稀释度平板上生长的平均菌落数,进而计算出每克样品中的菌株数。(4)由题表中数据可知,秸秆总重相同,但菌株C的秸秆残重、秸秆失重率和纤维素降解率都优于菌株A和菌株B,所以在该条件下纤维素酶活力最高的是菌株C,理由是菌株C单位时间内、单位体积中秸秆的减少量大于菌株A和菌株B。[答案] (1)C1酶、CX酶和葡萄糖苷酶 纤维素 选择 (2)防止外来杂菌的入侵 将未接种的培养基在适宜的条件下放置一段时间,观察培养基上是否有菌落出现 (3)取10 g大熊猫新鲜粪便移至90 mL无菌水中,并进行101至106梯度稀释培养,取稀释度为106的样品涂布到选择培养基上培养,选择菌落数在30~300的平板进行计数,求出该稀释度平板上生长的平均菌落数,并计算每克样品中的菌株数 (4)C 菌株C单位时间内单位体积中秸秆的减少量大于菌株A和菌株B1.微生物的分离和培养2.某种微生物数量的测定3.培养基对微生物的选择作用1.分析培养基的成分及其作用;平板划线法和稀释涂布平板法的异同;选择培养基和鉴别培养基的区别(科学思维)2.设计实验探究微生物培养的条件及如何分离某种微生物等(科学探究)3.关注有害微生物的控制及宣传健康生活方式等(社会责任)比较项目平板划线法稀释涂布平板法原理通过接种环在琼脂固体培养基表面连续划线的操作,将聚集的菌种逐步稀释分散到培养基的表面。在数次划线后培养,可以分离到由一个细胞繁殖而来的肉眼可见的子细胞群体,即菌落将菌液进行一系列的梯度稀释,然后将不同稀释度的菌液分别涂布到琼脂固体培养基的表面,进行培养。在稀释度足够高的菌液里,聚集在一起的微生物将被分散成单个细胞,从而能在培养基表面形成单个的菌落菌体获取在具有显著的菌落特征的菌落中挑取菌体从适宜稀释度的平板上的菌落中挑取菌体优点可以根据菌落的特点获得某种微生物的单细胞菌落既可以获得单细胞菌落,又能对微生物计数缺点不能对微生物计数操作复杂,需要涂布多个平板第一次操作每次划线之前划线结束目的杀死接种环上原有的微生物杀死上次划线后接种环上残留的菌种,使下次划线的菌种直接来源于上次划线的末端,使每次划线菌种数目减少杀死接种环上残存的菌种,避免微生物污染环境和感染操作者项目条件结果常用方法应用范围消毒较为温和的物理或化学方法仅杀死物体表面或内部的部分对人体有害的微生物煮沸消毒法日常用品巴氏消毒法不耐高温的液体化学药剂消毒法 用酒精擦拭双手,用氯气消毒水源灭菌强烈的理化因素 杀死物体内外所有的微生物,包括芽孢和孢子灼烧灭菌法接种工具干热灭菌法玻璃器皿、金属工具高压蒸汽灭菌法 培养基及容器的灭菌 培养代数第5天的校正累积死亡率(%)CMA培养基CMA+蝉蜕粉CMA+西花蓟马尸粉培养基193.6289.3693.62289.3691.4993.62374.4793.6293.62478.7293.6297.87565.9687.2393.62比较项目活菌计数法(稀释涂布平板法)显微镜直接计数法原理当样品的稀释度足够高时,培养基表面生长的一个菌落,来源于样品稀释液中的一个活菌,通过统计平板上的菌落数,就能推测出样品中大约含有多少活菌利用特定细菌计数板或血细胞计数板,在显微镜下计算一定容积的样品中微生物的数量公式每克样品中的菌落数=(C÷V)×M C:某稀释度下平板上生长的平均菌落数;V:涂布平板时所用的稀释液的体积(mL);M:稀释倍数每毫升原液所含细菌数:每小格平均细菌数×400×104×稀释倍数缺点当两个或多个菌体连在一起时,平板上观察到的只是一个菌落不能区分细胞的死活结果比实际值小比实际值大菌株透明圈大小平板Ⅰ平板ⅡA+++++B++-碳源细胞干重(g/L)S产量(g/L)葡萄糖3.120.15淀粉0.010.00制糖废液2.300.18菌株秸秆总重(g)秸秆残重(g)秸秆失重率(%)纤维素降解率(%)A2.001.5124.5016.14B2.001.5323.5014.92C2.001.4229.0023.32

