


江西省南昌市洪都中学2023届高考考前针对性练习(二模)物理试题试卷
展开江西省南昌市洪都中学2023届高考考前针对性练习(二模)物理试题试卷
考生请注意:
1.答题前请将考场、试室号、座位号、考生号、姓名写在试卷密封线内,不得在试卷上作任何标记。
2.第一部分选择题每小题选出答案后,需将答案写在试卷指定的括号内,第二部分非选择题答案写在试卷题目指定的位置上。
3.考生必须保证答题卡的整洁。考试结束后,请将本试卷和答题卡一并交回。
一、单项选择题:本题共6小题,每小题4分,共24分。在每小题给出的四个选项中,只有一项是符合题目要求的。
1、如图所示,水平地面上堆放着原木,关于原木P在支撑点M、N处受力的方向,下列说法正确的是( )
A.M处受到的支持力竖直向上
B.N处受到的支持力竖直向上
C.M处受到的静摩擦力沿MN方向
D.N处受到的静摩擦力沿水平方向
2、关于“亚洲一号”地球同步通讯卫星,下列说法中正确的是( )
A.它的运行速度为7.9km/s
B.已知它的质量为1.42t,若将它的质量增为2.84t,其同步轨道半径变为原来的2倍
C.它可以绕过北京的正上方,所以我国能够利用它进行电视转播
D.它距地面的高度约是地球半径的5倍,所以它的向心加速度约是地面处的重力加速度的
3、如图所示的电路中,D1、D2是完全相同的灯泡,线圈L的自感系数较大,直流电阻不计。先闭合开关S,电路稳定后再断开开关S,此时( )
A.D1立刻熄灭
B.D2立刻熄灭
C.D1闪亮一下逐渐熄灭
D.D2闪亮一下逐渐熄灭
4、如图所示,虚线表示某电场的等势面,等势面的电势图中已标出。一带电粒子仅在电场力作用下由点运动到点,粒子的运动轨迹如图中实线所示。设粒子在点时的速度大小为、电势能为,在点时的速度大小为、电势能为。则下列结论正确的是( )
A.粒子带正电,,
B.粒子带负电,,
C.粒子带正电,,
D.粒子带负电,,
5、在地球上不同的地方,重力加速度大小是不同的。若把地球看成一个质量分布均匀的球体,已知地球半径为R,地球自转的周期为T,则地球两极处的重力加速度与赤道处的重力加速度之差为
A. B. C. D.
6、如图甲所示,理想变压器原、副线圈匝数比为11:1,原线圈接入如图乙所示的正弦式交变电流,A、V均为理想电表,二极管D正向电阻为零,反向电阻无穷大,R是定值电阻,L是灯泡,Rt是热敏电阻(电阻随温度升高而减小)。以下说法正确的是( )
A.交变电流的频率为100Hz
B.电压表的示数为10V
C.当温度升高时,灯泡L变亮
D.当温度降低时,理想变压器输入功率增大
二、多项选择题:本题共4小题,每小题5分,共20分。在每小题给出的四个选项中,有多个选项是符合题目要求的。全部选对的得5分,选对但不全的得3分,有选错的得0分。
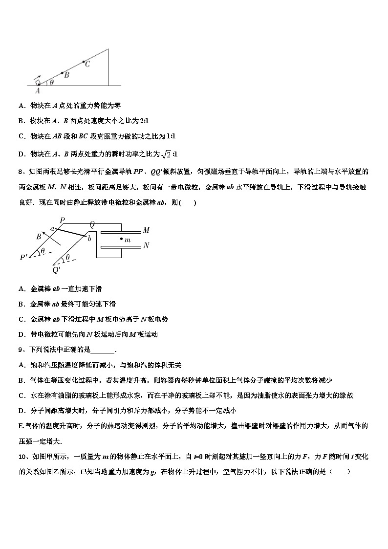
7、如图所示,一质量为m的物块从光滑斜面底端A点以某初动能沿斜面开始向上滑,滑到B点时动能减半,滑到C点时动能为零。以过C点的水平面为零势能面,不计空气阻力。下列说法正确的是( )
A.物块在A点处的重力势能为零
B.物块在A、B两点处速度大小之比为2∶1
C.物块在AB段和BC段克服重力做的功之比为1∶1
D.物块在A、B两点处重力的瞬时功率之比为∶1
8、如图两根足够长光滑平行金属导轨PP′、QQ′倾斜放置,匀强磁场垂直于导轨平面向上,导轨的上端与水平放置的两金属板M、N相连,板间距离足够大,板间有一带电微粒,金属棒ab水平跨放在导轨上,下滑过程中与导轨接触良好.现在同时由静止释放带电微粒和金属棒ab,则( )
A.金属棒ab一直加速下滑
B.金属棒ab最终可能匀速下滑
C.金属棒ab下滑过程中M板电势高于N板电势
D.带电微粒可能先向N板运动后向M板运动
9、下列说法中正确的是_______.
A.饱和汽压随温度降低而减小,与饱和汽的体积无关
B.气体在等压变化过程中,若其温度升高,则容器内每秒钟单位面积上气体分子碰撞的平均次数将减少
C.水在涂有油脂的玻璃板上能形成水珠,而在干净的玻璃板上却不能,是因为油脂使水的表面张力增大的缘故
D.分子间距离增大时,分子间引力和斥力都减小,分子势能不一定减小
E.气体的温度升高时,分子的热运动变得剧烈,分子的平均动能增大,撞击器壁时对器壁的作用力增大,从而气体的压强一定增大.
10、如图甲所示,一质量为m的物体静止在水平面上,自t=0时刻起对其施加一竖直向上的力F,力F随时间t变化的关系如图乙所示,已知当地重力加速度为g,在物体上升过程中,空气阻力不计,以下说法正确的是( )
A.物体做匀变速直线运动
B.时刻物体速度最大
C.物体上升过程的最大速度为
D.时刻物体到达最高点
三、实验题:本题共2小题,共18分。把答案写在答题卡中指定的答题处,不要求写出演算过程。
11.(6分)某同学用图甲的实验装置验证机械能守恒定律。已知当地重力加速度为g。
(1)用游标卡尺测量立方体小钢块的边长d,测量结果如图乙,则d=____cm。
(2)用电磁铁吸住小钢块,保持小钢块底面与水平面平行。用刻度尺测量小钢块与光电门的高度差h。
(3)将电磁铁断电,小钢块由静止开始下落,测得小钢块通过光电门的时间t=3.20 ms。则小钢块通过光电门时的速度v=____________m/s。
(4)改变小钢块与光电门的高度差h,重复步骤(2)(3),得到多组数据。
(5)利用实验数据作出v2一h图像。若v2一h图线为一条过原点的直线,且直线的斜率k=____,则说 明小钢块下落过程中机械能守恒。(用题中给出的物理量符号表示)
12.(12分)某同学准备利用下列器材测量干电池的电动势和内电阻。
A.待测干电池两节,每节电池电动势约为1.5V,内阻约几欧姆
B.直流电压表V1、V2,量程均为3V,内阻约为3kΩ
C.定值电阻R0,阻值未知
D.滑动变阻器R,最大阻值Rm
E.导线若干和开关
(1)根据如图甲所示的电路图,用笔画线代替导线,把图乙中的实物连成实验电路_____;
(2)实验之前,需要利用该电路图测出定值电阻R0,方法是把滑动变阻器R调到最大阻值Rm,再闭合开关,电压表V1和V2的读数分别为U10、U20,则R0=_____(U10、U20、Rm表示);
(3)实验中移动滑动变阻器触头,读出电压表V1和V2的多组数据U1、U2,描绘出U1-U2图像如图所示,图中直线斜率为k,与纵轴的截距为a,则两节干电池的总电动势E=_____,总内阻r=_____(用k、a、R0表示)。
四、计算题:本题共2小题,共26分。把答案写在答题卡中指定的答题处,要求写出必要的文字说明、方程式和演算步骤。
13.(10分)如图所示,质量为m=1kg的物块放在倾角为=37°的斜面底端A点,在沿斜面向上、大小为20N的恒力F1的作用下,从静止开始沿斜面向上运动,运动到B点时撤去拉力F1,当物块运动到C点时速度恰为零,物块向上加速的时间与减速的时间均为2s。物块运动到C点后,再对物块施加一平行于斜面的拉力F2,使物块从C点运动到A点的时间与从A点运动到C点的时间相等。已知斜面足够长,重力加速度g=10m/s2,sin37°=0.6,cos37°=0.8,求:
(1)物块与斜面间的动摩擦因数;
(2)拉力F2的大小和方向。
14.(16分)两条足够长的平行光滑的金属导轨MN、PQ放在水平面上,左端向上弯曲,导轨间距为L,轨道电阻不计。水平段导轨所处空间存在方向竖直向上的匀强磁场,磁感应强度大小为B。轨道上有材料和长度相同、横截面积不同的两导体棒a、b,其中导体棒a的质量为m,电阻为R,导体棒b的质量为2m,导体棒b放置在水平导轨上,导体棒a在弯曲轨道上距水平面高度处由静止释放。两导体棒在运动过程中始终不接触,导体棒和导轨接触良好且始终和导轨垂直,重力加速度为g。求:
(1)导体棒a刚进入磁场时,导体棒a中感应电流的瞬时电功率P;
(2)从导体棒a开始下落到最终稳定的过程中,导体棒a上产生的内能;
(3)为保证运动中两导体棒不接触,最初导体棒b到磁场左边界的距离至少为多少?
15.(12分)如图所示,顶角的金属导轨MON固定在水平面内,导轨处在方向竖直、磁感应强度为B的匀强磁场中.一根与ON垂直的导体棒在水平外力作用下以恒定速度沿导轨MON向右滑动,导体棒的质量为m,导轨与导体棒单位长度的电阻均为导体棒与导轨接触点为a和b,导体棒在滑动过程中始终保持与导轨良好接触时,导体棒位于顶角O处.求:
(1)t时刻流过导体棒的电流强度I和电流方向.
(2)导体棒作匀速直线运动时水平外力F的表达式.
(3)导体棒在时间内产生的焦耳热Q.
参考答案
一、单项选择题:本题共6小题,每小题4分,共24分。在每小题给出的四个选项中,只有一项是符合题目要求的。
1、A
【解析】
M处受到的支持力的方向与地面垂直向上,即竖直向上,故A正确;N处受到的支持力的方向与原木P垂直向上,不是竖直向上,故B错误;原木相对于地有向左运动的趋势,则在M处受到的摩擦力沿地面向右,故C错误;因原木P有沿原木向下的运动趋势,所以N处受到的摩擦力沿MN方向,故D错误.故选A.
2、D
【解析】
同步卫星的轨道半径是固定的,与质量大小无关,A错误;7.9 km/s是人造卫星的最小发射速度,同时也是卫星的最大环绕速度,卫星的轨道半径越大,其线速度越小.同步卫星距地面很高,故其运行速度小于7.9 km/s,B错误;同步卫星只能在赤道的正上方,C错误;由可得,同步卫星的加速度,D正确.
【点睛】同步卫星有四个“定”:定轨道、定高度、定速度、定周期.
3、D
【解析】
电路稳定后断开开关,线圈发生断电自感,产生自感电动势,有同方向的电流,由于D1、D2是完全相同的灯泡,线圈L的自感系数较大,直流电阻不计,原来D1、线圈和D2、电阻并联,D2回路电阻大,电流小,所以自感电流大于原来通过D2电流,但不会大于原来通过D1的电流,所以D2闪亮一下逐渐熄灭,D1逐渐熄灭,所以D正确,ABC错误;
故选D。
4、A
【解析】
由题图中所标出的等势面的电势值,知该电场可能是正点电荷形成的电场,电场强度的方向由电势高的地方指向电势低的地方。根据曲线运动的规律,带电粒子受到的电场力指向曲线的内侧,即带电粒子受到的电场力与电场强度方向相同,则带电粒子带正电;带正电粒子从运动到点,电场力做负功,电势能增大,动能减少,故A项正确,BCD错误;
故选A。
5、D
【解析】
在两极:;在赤道上:,则;
A. ,与结论不相符,选项A错误;
B. ,与结论不相符,选项B错误;
C. ,与结论不相符,选项C错误;
D. ,与结论相符,选项D正确;
6、B
【解析】
A.交变电流的周期T=0.02s,则频率为,选项A错误;
B.变压器原线圈电压有效值为U1,则
解得
U1=110V
则
选项B正确;
C.当温度升高时,Rt阻值减小,则次级电阻减小,因次级电压不变,则次级电流变大,电阻R上电压变大,则灯泡L电压减小,则灯泡L变暗,选项C错误;
D.当温度降低时,Rt阻值变大,则次级电阻变大,因次级电压不变,则次级电流变小,则理想变压器次级功率减小,则输入功率减小,选项D错误。
故选B。
二、多项选择题:本题共4小题,每小题5分,共20分。在每小题给出的四个选项中,有多个选项是符合题目要求的。全部选对的得5分,选对但不全的得3分,有选错的得0分。
7、CD
【解析】
A.物块上滑过程中只有重力做功,机械能守恒,在C点机械能为零,在A点有动能,重力势能不为零且为负值,故A错误;
B.设物块的初动能为Ek,,在B点有
解得
故B错误;
C.根据动能定理可得
故C正确;
D.物块在A、B两点处重力的瞬时功率之比等于瞬时速度之比即,故D正确。
故选CD。
8、ACD
【解析】
根据牛顿第二定律有,而,,联立解得,因而金属棒将做匀加速运动,选项A正确B错误;ab棒切割磁感线,相当于电源,a端相当于电源正极,因而M板带正电,N板带负电,C正确;若带电粒子带负电,在重力和电场力的作用下,先向下运动然后再反向向上运动,D正确.
9、ABD
【解析】
饱和汽压只与温度有关,与饱和汽的体积无关,故A正确; 气体在等压变化过程中,若其温度升高,分子平均作用力变大,由于压强不变,所以容器内每秒钟单位面积上气体分子碰撞的平均次数将减小,故B正确;水对油脂表面是不浸润的所以成水珠状,水对玻璃表面是浸润的,无法形成水珠,表面张力是一样的,故C错误;分子间距离增大时,分子间引力和斥力都减小,但是分子势能不一定减小,关键要看分子力做正功还是负功,故D正确;气体的温度升高时,根据理想气体的状态方程:由于体积不知如何变化,所以气体的压强不一定增大;故E错误;故选ABD
10、BD
【解析】
由图可得力F与时间的关系为,则可得物体的合外力与时间的关系为,由牛顿第二定律可得加速度与时间的关系式为,则可知物体先向上做加速度减小的加速运动,再做加速度增大的减速运动,然后再向下做加速度增大的加速运动,在上升过程中,当加速度为零时,速度最大,即,可得,故A错误,B正确;由初速度大小为零,所以末速度大小等于速度的变化大小,由前面的分析可知,加速度与时间成线性关系,所以最大速度大小为,故C错误;由前面的分析可知在t=t0时,加速度为 ,根据运动的对称性规律可知,此时间速度减小为0,物体运动到最高点,故D正确。故选:BD。
三、实验题:本题共2小题,共18分。把答案写在答题卡中指定的答题处,不要求写出演算过程。
11、0.96 3.0 2g
【解析】
(1)[1].用游标卡尺测量立方体小钢块的边长 d=0.9+0.1mm×6=0.96cm。
(3)[2].小钢块通过光电门时的速度
(4)[3].由,则v2=2gh,则做出的v2-h图像的斜率为2g。
12、
【解析】
(1)[1]如图所示
(2)[2]根据部分电路欧姆定律
因
联立解得
(3)[3][4]根据闭合电路欧姆定律有
变形得
由题意可知
解得
,
四、计算题:本题共2小题,共26分。把答案写在答题卡中指定的答题处,要求写出必要的文字说明、方程式和演算步骤。
13、 (1)μ=0.5 (2) F2=3N,方向平行斜面向下
【解析】
(1)设物块向上做加速运动的加速度大小为a1,
根据牛顿第二定律有:F1-mgsin-μmgcos=ma1
撤去拉力F1后,物块做匀减速运动,设运动的加速度大小为a2
根据牛顿第二定律有:μmgcos+mgsin=ma2
由于加速的时间与减速的时间相等,即:a1t=a2t
联立解得:
μ=0.5
(2)物块向上运动时,a1=a2=10m/s2 ,物块从A到C运动的距离:
x=2×=40m
设拉力的方向沿斜面向下,则根裾牛顿第二定律有:F2+mgsin-μmgcos=ma3
由题意可知:x=
解得:
a3=5m/s2
F2=3N
F2方向平行斜面向下
14、(1);(2);(3)
【解析】
(1)导体棒a从弯曲导轨上滑下到刚进入磁场时,由动能定理得
解得
由题意可知导体棒b的横截面积是a的2倍,由电阻定律
得导体棒b的电阻为
感应电流
感应电流的瞬时电功率
(2)最终稳定时,a、b两棒速度相等,根据动量守恒得
根据能量守恒得
解得
两导体棒a、b阻值之比为,故产生的内能之比为,导体棒a上产生的内能
(3)设两导体棒速度相同时,两者恰好不接触,对导体棒b由动量定理可得
设导体棒b到磁场左边界的最小距离为x,根据法拉第电磁感应定律可得
解得
15、(1)(2)(3)
【解析】
(1)到时间内,导体棒的位移:
时刻,导体棒的长度:
导体棒的电动势:
,
回路总电阻:
,
电流强度:
,
电流方向:
(2)根据题意有:
(3)t时刻导体棒的电功率 P=I2R′,由于I恒定,R′=v0rt正比于t,因此
.
2024届江西省南昌市新建区第二中学高三上学期考前模拟练习物理试题(解析版): 这是一份2024届江西省南昌市新建区第二中学高三上学期考前模拟练习物理试题(解析版),共16页。
2021-2022学年江西省南昌市八一中学、洪都中学、南师附中、十七中四校高二(上)期末物理试卷(含答案解析): 这是一份2021-2022学年江西省南昌市八一中学、洪都中学、南师附中、十七中四校高二(上)期末物理试卷(含答案解析),共17页。试卷主要包含了6V,2,6,cs37∘=0,【答案】A,【答案】C,【答案】B,【答案】D,【答案】BC等内容,欢迎下载使用。
2021年江西省南昌市高考物理一模试卷(Word+答案): 这是一份2021年江西省南昌市高考物理一模试卷(Word+答案),共16页。试卷主要包含了选择题,非选择题等内容,欢迎下载使用。