


2022届江西省南昌市八一中学高三(下)三模理科综合物理试题含解析
展开
这是一份2022届江西省南昌市八一中学高三(下)三模理科综合物理试题含解析,共23页。试卷主要包含了选择题,非选择题等内容,欢迎下载使用。
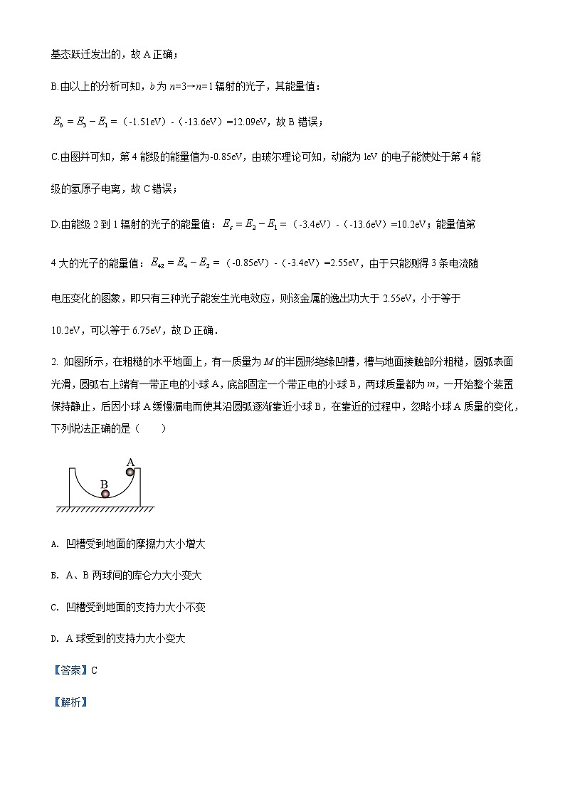
2021~2022年南昌市八一中学高三三模试卷理科综合能力测试物理一、选择题(本题共8小题,每小题6分,共48分。)1. 一群处于第4能级的氢原子,向低能级跃迁过程中能发出6种不同频率的光,将这些光分别照射到图甲电路阴极K的金属上,只能测得3条电流随电压变化的图象如图乙所示,已知氢原子的能级图如图丙所示,则下列推断正确的是A. 图乙中的c光是氢原子由第2能级向基态跃迁发出的B. 图乙中b光光子能量为10.2 eVC. 动能为1 eV的电子不能使处于第4能级的氢原子电离D. 阴极金属的逸出功可能为W0=6.75 eV【答案】AD【解析】【详解】第4能级的氢原子,向低能级跃迁过程中可能的情况为:n=4→n=1,n=4→n=3,n=4→n=2,n=3→n=2,n=3→n=1,n=2→n=1,能发出6种不同频率的光,能量值的大小关系排列从大到小为:n=4→n=1,n=3→n=1,n=2→n=1,n=4→n=2,n=3→n=2,n=4→n=3;由图乙可知,a的遏止电压最大,其次为b和c,则a为n=4→n=1,b为n=3→1,c为n=2→n=1;A.由以上的分析可知,c的遏止电压最小,在三种光中频率最小,故c光是从氢原子由第2能级向基态跃迁发出的,故A正确;B.由以上的分析可知,b为n=3→n=1辐射的光子,其能量值:(-1.51eV)-(-13.6eV)=12.09eV,故B错误;C.由图并可知,第4能级的能量值为-0.85eV,由玻尔理论可知,动能为leV的电子能使处于第4能级的氢原子电离,故C错误;D.由能级2到1辐射的光子的能量值:(-3.4eV)-(-13.6eV)=10.2eV;能量值第4大的光子的能量值:(-0.85eV)-(-3.4eV)=2.55eV,由于只能测得3条电流随电压变化的图象,即只有三种光子能发生光电效应,则该金属的逸出功大于2.55eV,小于等于10.2eV,可以等于6.75eV,故D正确.2. 如图所示,在粗糙的水平地面上,有一质量为M的半圆形绝缘凹槽,槽与地面接触部分粗糙,圆弧表面光滑,圆弧右上端有一带正电的小球A,底部固定一个带正电的小球B,两球质量都为m,一开始整个装置保持静止,后因小球A缓慢漏电而使其沿圆弧逐渐靠近小球B,在靠近的过程中,忽略小球A质量的变化,下列说法正确的是( )A. 凹槽受到地面的摩擦力大小增大B. A、B两球间的库仑力大小变大C. 凹槽受到地面的支持力大小不变D. A球受到的支持力大小变大【答案】C【解析】【详解】AC.以凹槽和A、B组成的整体作为研究对象,竖直方向上,整体受到竖直向下的重力和竖直向上的支持力。两个力大小相等。在整个过程中保持不变。水平方向上,不受其他外力,故地面与凹槽之间没有摩擦力,A错误,C正确;BD.以A为研究对象,受力如图所示,由图可知所以,由于OB,OA在过程中不变,重力G也不变,所以不变,小球A受到的支持力不变。而AB在该过程中减小,则AB两球间的库仑力F减小。B、D错误;故选C。3. 如图所示,长、宽、高分别为、、的长方体盒子固定在水平地面上,为盒子右侧底边中点,为地面上一点,长为,且与盒子右侧底边垂直,一小球(可视为质点)从点正上方处水平抛出,不计空气阻力,若抛出的速度大小和方向合适,小球可以不和盒子有任何接触直接落在盒子底面上,则小球初速度的取值范围为( )A. B. C. D. 【答案】A【解析】【分析】【详解】小球做平抛运动,由可知,小球从抛出至落在盒子底面的运动时间当小球落在盒子左侧的两个角上时,小球的水平位移此时小球的初速度最大,最大初速度当小球恰好擦过盒子右侧侧壁进入盒内时,小球的初速度最小,小球从抛出至擦过盒子右侧侧壁的水平位移竖直位移根据解得最小初速度所以小球不和盒子有任何接触直接落在盒子底面上的初速度的取值范围为BCD错误,A正确。故选A。4. 我国发射的“悟空”探测卫星,三年来对暗物质的观测研究已处于世界领先地位.宇宙空间中两颗质量相等的星球绕其连线中心转动时,理论计算的周期与实际观测周期不符,且(K>1);因此,科学家认为,在两星球之间存在暗物质.假设以两星球球心连线为直径的球体空间中均匀分布着暗物质(已知质量分布均匀的球体对外部质点的作用,等效于质量集中在球心处对质点的作用),两星球的质量均为;那么,暗物质质量为A. B. C. D. 【答案】B【解析】【详解】双星均绕它们的连线的中点做圆周运动,设它们之间的距离为L,万有引力提供向心力得:
解得:T理论=πL.
根据观测结果,星体的运动周期 这种差异是由双星内均匀分布的暗物质引起的,均匀分布在球体内的暗物质对双星系统的作用与一质量等于球内暗物质的总质量m',位于中点O处的质点的作用相同.
则有:
解得:T观测=πL
所以:.故B正确,ACD错误.故选B.5. 在一小型交流发电机中,矩形金属线圈的面积为,匝数为,线圈总电阻为,在磁感应强度为的匀强磁场中,绕轴(从上往下看逆时针转动)以角速度匀速转动,从如图甲所示的位置作为计时的起点,产生的感应电动势随时间的变化关系如图乙所示,矩形线圈与阻值为的电阻构成闭合电路,下列说法中正确的是( )A. 在时间内,穿过线圈的磁通量的变化量大小为B. 在时间内,通过电阻电流方向先向上然后向下C. 时刻穿过线圈的磁通量的变化率大小为D. 在时间内,通过电阻的电荷量为【答案】AD【解析】【详解】A.由图乙可知和时刻,线圈的感应电动势都为,可知这两个时刻穿过线圈的磁通量一正一负,大小均为,故此过程的穿过线圈的磁通量的变化量大小为A正确;B.由图乙可知,在时间内,线圈中的电流方向不变,根据右手定则可知通过电阻电流方向始终向上,B错误;C.由图乙可知,时刻的感应电动势为,根据法拉第电磁感应定律可得可得穿过线圈的磁通量的变化率大小为C错误;D.在时间内,通过电阻的电荷量为又联立可得D正确。故选AD。6. 如图(a)所示,两根间距为L、足够长的光滑平行金属导轨竖直放置并固定,顶端接有阻值为R的电阻,垂直导轨平面存在变化规律如图(b)所示的匀强磁场,t=0时磁场方向垂直纸面向里。在t=0到t=2t0的时间内,金属棒水平固定在距导轨顶端L处;t=2t0时,释放金属棒。整个过程中金属棒与导轨接触良好,导轨与金属棒的电阻不计,则( )
A. 在时,金属棒受到安培力的大小为B. 在t=t0时,金属棒中电流大小为C. 在时,金属棒受到安培力的方向竖直向上D. 在t=3t0时,金属棒中电流的方向向右【答案】BC【解析】【分析】【详解】AB.由图可知在0~t0时间段内产生的感应电动势为根据闭合电路欧姆定律有此时间段的电流为在时磁感应强度为,此时安培力为故A错误,B正确;C.由图可知在时,磁场方向垂直纸面向外并逐渐增大,根据楞次定律可知产生顺时针方向的电流,再由左手定则可知金属棒受到的安培力方向竖直向上,故C正确;D.由图可知在时,磁场方向垂直纸面向外,金属棒向下掉的过程中磁通量增加,根据楞次定律可知金属棒中的感应电流方向向左,故D错误。故选BC。7. 如图所示,轻质弹簧的一端固定在粗糙斜面的挡板O点,另一端固定在一个小物块上。小物块从位置(此位置弹簧伸长量为零)由静止开始运动,运动到最低点位置,然后在弹力作用下上升运动到最高点位置(图中未标出)。在此两过程中,下列判断正确的是( )A. 下滑和上滑过程弹簧和小物块系统机械能守恒B. 下滑过程克服弹簧弹力和摩擦力做功总值比上滑过程克服重力和摩擦力做功总值小C. 下滑过程弹簧和小物块组成的系统机械能减小量比上升过程机械能减小量大D. 下滑过程物块速度最大值位置比上滑过程速度最大值位置高【答案】CD【解析】【详解】A.由于下滑和上滑过程摩擦力对小物块做负功,可知下滑和上滑过程弹簧和小物块组成系统机械能减少,A错误;C.由于摩擦力对小物块做负功,弹簧和小物块组成系统机械能减少,可知位置一定低于位置,、距离大于、距离,且下滑和上滑过程摩擦力大小不变,可知下滑过程系统克服摩擦力做功大于上滑过程系统克服摩擦力做功,即下滑过程弹簧和小物块组成的系统机械能减小量大于上升过程机械能减小量,C正确;D.假设下滑过程物块速度最大时,弹簧的伸长量为,根据受力平衡可得假设上滑过程物块速度最大时,弹簧的伸长量为,根据受力平衡可得可得由于下滑过程弹簧的伸长量小于上滑过程弹簧的伸长量,可知下滑过程物块速度最大值位置比上滑过程速度最大值位置高,D正确;B.上滑过程克服重力和摩擦力做功总值等于弹簧对物块做的功,即等于弹性势能的减少量,由于上滑过程的最高点位置低于位置,可知上滑过程弹性势能的减少量小于下滑过程弹性势能的增加量,则有上滑过程克服重力和摩擦力做功总值小于下滑过程克服弹簧弹力和摩擦力做功总值,B错误;故选CD。8. 如图所示,真空中有四个等量异种点电荷,M、N带正电,P、S带负电,分别放在圆心为O的虚线圆上等距离的四个点,a、b、c、d分别为两点电荷连线的中点,下列说法正确的是( )A. O点的合场强为零,a点的合场强方向水平向左B. b点的合场强大于a点的合场强C. 将一电子从b点沿直线移动到d点,电场力做负功D. 将一质子从a点沿直线移动到c点,其电势能一直减小【答案】BD【解析】【详解】A.M、S电荷在O点电场强度方向由O指向S,N、P在圆心O点电场强度方向由O指向P,则圆心O点电场强度由O指向c,不为零。M、N在a点合场强为0,P在a点电场强度由a指向P点,S在a点电场强度由a指向S点,故a点合电场强度方向水平向右,A错误;B.由A选项分析可知,a点电场强度为P、S产生的合电场;对b点来说,电场强度等于M和P的合电场强度与N和S的合电场强度的叠加,这两个合电场强度方向均向右。点电荷的电场强度,则仅M和P在b点的合电场强度就大于P和S在a点的合电场强度。故b点的合场强大于a点的合场强,B正确;C.根据对称性可知,b点和d点电势相等,根据可知,将一电子从b点沿直线移动到d点,电场力做功为0,C错误;D.分析可知,在ac连线上,M、N在任意一点(除a点外)的合电场强度方向均为水平向右。P、S在ac连线上的任意一点(除c点外)的合电场强度也为水平向右。故质子从a点沿直线移动到c点的过程中,电场力方向水平向右,电场力做正功,电势能一直减小,D正确。故选BD。二、非选择题:共174分。9. 某实验小组为了测量滑块和长木板间的动摩擦因数,设计实验方案如图(a)所示,把长木板的倾角调为37°,在长木板顶端固定一打点计时器。实验中先启动打点计时器电源,再让连接纸带的滑块从斜面的顶端由静止释放,得到多条打点的纸带后,他们选择一条点迹清晰的纸带,如图(b)所示,每隔4个点取一个计数点,纸带上标明了各相邻计数点间距离的测量结果。,,重力加速度(计算结果均保留3位有效数字)。(1)实验时,与滑块相连的是纸带的___________(填“左”或“右”)端;(2)纸带上E点的速度为___________,滑块的加速度为___________;(3)滑块和长木板间的动摩擦因数___________。【答案】 ①. 左 ②. 0.955 ③. 1.50 ④. 0.563【解析】【分析】【详解】(1)[1]滑块带着纸带做匀加速直线运动,纸带上相同时间位移增大,故与滑块相连的是纸带的左端。(2)[2]纸带上E点的速度为[3]由逐差法可得滑块的加速度为(3)[4]对滑块,由牛顿第二定律可得代入数据可解得。10. 某学习小组要描绘一个标有“2.0V,0.5A”的小灯泡的伏安特性曲线,除导线和开关外,还有下列器材可供选择:A.电流表A(量程为0.3A,内阻RA=2Ω)B.电压表V(量程为3V,内阻RV≈3kΩ)C.滑动变阻器R1(最大阻值2Ω,允许通过的最大电流2A)D.滑动变阻器(最大阻值100Ω,允诈通过的最大电流2A)E.定值电阻R3=20ΩF.定值电阻R4=2ΩG.电源E(电动势为3V,内阻不计)
(1)学习小组设计了图甲所示的实验电路,滑动变阻器应选________,应选________。(填器材前的代号)电流表与并联后的量程为________A; (2)利用图甲所示电路进行实验,某次测量时电流表的示数为0.2A,此时电压表的示数如图乙所示,则此时小灯泡的电阻为________Ω(结果保留两位有效数字);
(3)根据电压表和电流表读数,正确作出I-U图象,如图丙所示。由图象可知,小灯泡电压增大时,灯泡灯丝的电阻率________(选填“变大”、“不变”或“变小”)。
【答案】 ①. C ②. F ③. 0.6 ④. 3.3 ⑤. 变大【解析】【详解】(1)[1]为方便实验操作,滑动变阻器应选阻值小的R1,故选C;[2][3]灯泡的电流为0.5A,电流表的量程过小,需要将电流表扩大量程,即给电流表并联一阻值较小的定值电阻R4,故选F,并联后的量程为(2)[4]电流表的示数为0.2A,则通过灯泡的电流为电压表的量程为3V,电压表的示数为U=1.70V所以灯泡两端的电压为此时小灯泡的电阻为(3)[5]由图丙所示图象可知,随电压增大,通过灯泡的电流增大,电压与电流的比值增大,即灯泡电阻增大,原因是温度升高,灯泡灯丝的电阻率在变大。11. 2018年2月,第23届冬奥会在韩国平昌举行,我国选手王冰玉和周妍参加了冰壶比赛。在冰壶比赛中,球员手持毛刷擦刷冰面,可以改变冰壶滑行时受到的阻力。如图(a)所示,蓝壶静止在圆形区域内,运动员用等质量的红壶撞击蓝壶,两壶发生正碰。若碰撞前后两壶的v-t图象如图(b)所示。关于冰壶的运动,求:(1)碰撞前红壶运动时加速度为多大;(2)碰撞后蓝壶运动距离为多少。【答案】(1);(2)1.35m【解析】【详解】(1)由图b可知,根据加速度的定义式,碰撞前红壶运动时加速度为(2)由图b可知,假如红壶不与蓝壶碰撞,可滑行的时间由此可知,蓝壶碰后的滑动时间红壶与蓝壶碰撞前的速度,碰后速度,碰撞过程动量守恒,根据动量守恒定律代入数据解得,蓝壶碰后速度由图b可知,蓝壶碰后做匀减速直线运动,根据公式代入数据解得,碰撞后蓝壶运动距离12. 如图,在xOy平面的第一、四象限内存在着方向垂直纸面向外、磁感应强度为B的匀强磁场,第四象限内存在方向沿-y方向、电场强度为E的匀强电场.从y轴上坐标为a的一点向磁场区发射速度大小不等的带正电同种粒子,速度方向范围是与+y方向成30°~150°,且在xOy平面内.结果所有粒子经过磁场偏转后都垂直打到x轴上,然后进入第四象限的匀强电场区.已知带电粒子电量为q,质量为m,重力不计.求:(1)垂直y轴方向射入磁场粒子运动的速度大小v1;(2)粒子在第Ⅰ象限的磁场中运动的最长时间以及对应的射入方向;(3)从x轴上点射入第四象限的粒子穿过电磁场后经过y轴上的点,求该粒子经过点的速度大小.【答案】(1)(2)(3)【解析】【详解】(1)如图所示,粒子运动的圆心在O点,轨道半径由得(2)当粒子初速度与y轴正方向夹角30°时,粒子运动的时间最长此时轨道对应的圆心角粒子在磁场中运动的周期综上可知(3)如图所示设粒子射入磁场时速度方向与y轴负方向的夹角为θ,则有可得,此粒子进入磁场的速度v0,则:设粒子到达y轴上速度为v,根据动能定理,有:解得:13. 潜水员在水中呼出的CO2气泡,从水下几米深处快速上升到水面,这一过程中气体与外界未实现热交换。将气泡内的CO2气体视为理想气体,则在这一过程中,下列说法正确的是( )
A. CO2分子的平均动能保持不变B. 单位时间内与气泡壁碰撞的CO2分子数减少C. 气泡内CO2分子的密度减少D. CO2气体对外做功,压强减少E. CO2气体减少的内能小于它对外做的功【答案】BCD【解析】【详解】ADE.设CO2气泡在水下深度h,则气泡压强为可见从水下几米深处快速上升到水面的过程中,压强变小,假设气体温度不变,则由玻意耳定律知则随着气泡压强变小,气泡体积会增大,则气体对外做功又因这一过程中气体与外界未实现热交换,由热力学第一定律知其中则即气体内能减少,又因为将气泡内的CO2气体视为理想气体,则内能减小温度会降低,与假设矛盾,即气体温度会降低,则CO2分子的平均动能变小,故AE错误,D正确;BC.因为气体平均动能减小且气体体积增大,则气泡内CO2分子的密度减少,单位时间内与气泡壁碰撞的CO2分子数减少,故BC正确。故选BCD。14. 为适应太空环境,去太空旅行的航天员都要穿航天服。航天服是一套生命系统,为航天员提供合适的温度、氧气和气压,让航天员在太空中如同在地面上一样。假如在地面上航天服内气压为,气体体积为2L,到达太空后由于外部气压低,航天服急剧膨胀,内部气体体积变为4L。若航天服内气体的温度不变,将航天服视为封闭系统。(1)求此时航天服内的气体压强;(2)航天服内气体体积4L不变,向航天服内充气,使航天服内的气压恢复到,则需补充的等温气体多少升?【答案】(1);(2)【解析】【详解】(1)航天服内气体经历等温过程由玻意耳定律得(2)设需要补充的气体体积为V,将补充的气体与原航天服内气体视为一个整体,充气后的气压由玻意耳定律得15. 某小组用“插针法”测平行玻璃砖的折射率,如图已确定好入射方向AO与玻璃砖界面的夹角为α,插了两枚大头针P1和P2,1、2、3、4分别是四条直线:
(i)在侧调整观察视线,另两枚大头针P3和P4可能插在___________线上(选填“1”、“2”、“3”或“4”);(ii)实验中画出入射点与出射点的连线,并测得连线与玻璃砖界面的夹角为β,则玻璃的折射率n=____________;(iii)若描出玻璃砖两边界线、后,不小心将玻璃砖沿OA方向平移了一些再进行实验,则折射率的测量值将___________(选填“偏大”、“不变”或“偏小”)。【答案】 ①. 2 ②. ③. 不变【解析】【详解】(i)[1]由折射定律得知,光线通过平行玻璃砖后光线向一侧发生侧移,由于光线在上表面折射时,折射角小于入射角,则出射光线向左侧偏移,即可能在2上(ii)[2]由题可知,折射率为(iii)[3]不小心将玻璃砖沿OA方向平移了,通过比较发现,入射角和折射角没有变化,则由可知,测得的折射率将不变16. 如图所示,在xOy平面内有两个点波源S1、S2分别位于x轴上x1=0、x2=10m处,它们在同一均匀介质中均从t=0开始沿y轴正方向做简谐运动。波源S1振动方程为y1=5sin(10πt) cm,波源S2振动方程为y2=3sin(10πt)cm。质点P位于x轴上x3=1m处,已知质点P在t=0.05 s时开始振动,求:(1)这两列波在介质中的波长;(2)在t=0.1 s至t=0.7 s内质点P通过路程。
【答案】(1)4 m;(2)75cm【解析】【详解】(1)设这两列波周期为T,波长为,波速为v,有v==20 m/sλ=vT两波在介质中的波长λ=4 m(2)波源S2的振动传到P所用的时间t2==0.45s在0.1s~0.45s内质点P振动了个周期,路程s1=7A=35cm0.45s-0.7s内,两列波的频率相同会发生干涉,波程差Δs=2λ振动加强P点振幅变为A′=A1+A2=8cm0.45-0.7s内,P的路程为s2=5A′=40cm所以在t=0.1 s至t=0.7 s内质点P通过的总路程s=s1+s2=75cm
相关试卷
这是一份2023届江西省南昌市八一中学高三下学期三模理综物理试题(含解析),共19页。试卷主要包含了单选题,多选题,实验题,解答题,填空题等内容,欢迎下载使用。
这是一份2021-2022学年江西省南昌市八一中学高一(下)复学摸底考试物理试题含解析,共18页。试卷主要包含了单选题,多选题,实验题,计算题等内容,欢迎下载使用。
这是一份2022届江西省南昌市八一中学高三(下)三模理科综合物理试题含解析
