










湘教版九年级上册5.2 统计的简单应用获奖教学课件ppt
展开5.2.1 统计的简单应用
湘教版数学九年级上册
用样本中的“率”估计总体中的“率”,用样本的频数(频率)分布推断总体的相应的频数(频率)分布(重点)..通过实例加深对统计推断的思想和方法的认识,体验统计方法在实际问题中的应用(难点).
2
1
学习目标
在日常生活中,我们经常遇到各种各样的 “率”:
一个国家的森林覆盖率、一个省的婴儿出生率、一个电视栏目的收视率、一种产品的合格率等等.
这些“率”到底能够说明什么呢?
从统计的观点看,一个“率”就是总体中具有某些特性的个体在总体中所占的 百分比.
当要考察的总体所含个体数量较多时,“率"的计算就比较复杂,有什么方法来对“率” 作出合理的估计吗?
可以通过简单随机抽样,先计算出样本的“率” ,再用样本的“率”去估计总体相应的“率”.
新课导入
在实践中,我们常常通过简单的随机抽样,用样本的“率”去估计总体相应的“率”,例如工厂为了估计一批产品的合格率,常常从产品中随机抽取一部分进行检查,通过对样本进行分析,推断出这批产品的合格率.
利用样本的“率”估计总体的“率”
说一说
(1)如何估计某城市所有家庭一年内平均丢弃的塑料 袋个数?
(2)在检查甲、乙两种棉花的纤维长度时,如何估计 哪种棉花的纤维长度比较整齐?
对于简单随机抽样,可以用样本的百分比来估计总体的百分比(例如收视率、次品率、合格率)
总结
知识讲解
例1 某工厂生产了一批产品,从中随机抽取1000件来检查,发现有10件次品.试估计这批产品的次品率.
解:由于是随机抽取,即总体中每一件产品都有相同的机会被抽取,因此,随机抽取的1000件产品组成了一个简单随机样本,因而可以用这个样本的次品率作为对这批产品的次品率的估计,
这批产品的次品率为1%.
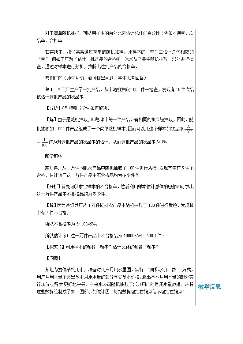
某地为提倡节约用水,准备用户月用水量频数直方图,实行 “阶梯水价计费” 方式,用户月用水量不超出基本月用水量的部分享受基本价格,超出基本月用水量的部分实行加价收费.为更好地决策,自来水公司随机抽取了部分用户的月用水量数据,并将这些数据绘制成了如下图所示的统计图(每组数据包括右端点但不包括左端点).
动脑筋
如果自来水公司将基本月用水量定为每户每12t,那么该地20万用户中约有多少用户能够全部享受基本价格?
由于将基本月用水量定为每户每月12t,而被抽取的100户用户中,有66户(10+20+36)没有超出基本用水量,因此被随机抽取的用户中有66%的用户能够全部享受基本价格.
由于这100户用户是随机抽取的,因此这100户的月用水量就构成了一个简单随机样本,从而可以用这个样本中的能够全部享受基本价格的用户比例去估计总体相应的比例. 因此,估计在该地20万用户中约有20×66%=13.2(万户)的用户能够全部享受基本价格.
例2
下表给出了某校500名12岁男孩中用随机抽样得出的100人的身高h的分组数据(单位:cm):
(1)列出样本频率分布表;
(2)估计该校500名12岁男孩中身高小于134cm的人数.
2.利用样本的频数“频率”估计总体的频数“频率”
(1)列出样本频率分布表;
由上表可知,身高小于134cm的男孩出现的频率为0.04+0.07+0.08=0.19.又随机抽取的这100名男孩的身高组成了一个简单随机样本,因而可以用这个样本的频率(0.19)作为该校500名12岁男孩相应频率的估计.
因此,估计该校500名12岁男孩中身高小于134cm的人数约为500×0.19=95(人).
(2)估计该校500名12岁男孩中身高小于134cm的人数.
练习
答:估计该市九年级学生中身体素质达标的学生 人数为47500人.
解:(1)补全表格:
动脑筋
李奶奶在小区开了一家便利店,供应A,B, C,D,E5个品种的食物.由于不同品种的食物的保质期不同,因此,有些品种因滞销而变质,造成浪费,有些品种因脱销而给居民带来不便.面对这种情况,李奶奶很着急. 请你想办法帮助李奶奶解决这一问题.
下面是某位同学的做法:(1)调查和收集资料. 先随机统计两周中5个品种食物的每天销售量(结果 如下表).
品 种
数 量
星 期
(2)分周统计每个品种的销售情况.
从上面的统计表中,可以发现每个品种每周的销售量虽然有时多,有时少,但变化不大.这说明这个小区的需求量是很稳定的,但不同品种的销售量有很大区别,故只需按适当的比例进货,就能既不会因滞销造成浪费,也不会因脱销而给居民带来不便.
(3)分析统计结果.
按照适当的比例购进商品时,需考虑销售量时有波动的影响,因此应先计算各品种的周平均销量(结果如下表).
(4)确定进货方案.
.
因为
利用样本来推断总体的过程是怎样的?
1.下图是初三(2)班同学的一次体检中每分钟心跳次数的频率分布直方图(次数均为整数).已知该班只有5位同学的心跳每分钟75次,请观察此图,指出下列说法中错误的是( ). A. 数据75落在第2小组; B. 第4小组的频率为0.1 ; C. 心跳为每分钟75次的人数占该班体检人数的; D. 数据75一定是中位数.
解析:该班共有60人,观察统计图可知A,B,C都是正确的.
D
随堂训练
2.如图是某班40名学生一分钟跳绳测试成绩(次数为整数)的频数分布直方图,从左起第一、二、三、四个小长方形的高的比为1∶4∶3∶2,那么该班一分钟跳绳次数在100次以上的学生有( )A.6人 B.8人 C.16人 D.20人
D
3.某班将安全知识竞赛成绩整理后绘制成直方图,图中从左至右前四组的百分比分别是4%,12%,40%,28%,第五组的频数是8.则下列说法:① 该班有50名同学参赛;② 第五组的百分比为16%;③ 成绩在70~80分的人数最多;④ 80分以上的学生有14名,其中正确的有( )A.1个 B.2个 C.3个 D.4个
C
4. 为了解该市5 万名九年级学生的身体素质情况,随机抽取了1000 名九年级学生进行检测. 已知被检测学生的身体素质达标率为95%,请据此估计该市九年级学生中身体素质达标的学生人数.
解:由于是随机抽取,即总体中每一名九年级学生都有相同的机会被抽取,因此,随机抽取的1000名学生组成了一个简单随机样本.
因而可以用这个样本身体素质达标率95%去估计全市50000名学生身体素质的达标率,从而该市九年级学生中身体素质达标的学生人数为 (人).
5.在对七年级某班的一次数学测验成绩进行统计分析中,各分数段的人数如图所示(分数取正整数,满分100分),请观察图形,并回答下列问题.
(1)该班有 名学生;
(2)70.5~80.5这一组的频数是 ,频率是 ;
(3)请你估算该班这次测验的平均成绩是 .
44
14
0.32
80
人数
分数
50.5
60.5
70.5
80.5
90.5
100.5
6. 某灯具厂从1万件同批次产品中随机抽取了100件进行质检,发现其中有5件不合格,估计该厂这一万件产品中不合格品约为多少件?
解:∵某灯具厂从1万件同批次产品中随机抽取了100件进行质检,发现其中有5件不合格,∴估计该厂这一万件产品中不合格品为10000×5%=500件.∴不合格率为5÷100=5%.
统计的简单应用
统计思想:从总体中抽取样本,然后通过对样本的分析,去推断总体的情况
用样本的频数(频率)分布推断总体的相应的频数(频率)分布).
对于随机抽样,当样本容量足够大时,利用样本的“率”估计总体的“率”
课堂小结
初中数学湘教版九年级上册5.2 统计的简单应用完整版ppt课件: 这是一份初中数学湘教版九年级上册5.2 统计的简单应用完整版ppt课件,共18页。PPT课件主要包含了新课导入,随机抽取,件样品,件次品,探究新知,课堂练习,1补全表格,二等奖等内容,欢迎下载使用。
初中数学湘教版九年级上册5.2 统计的简单应用精品教学课件ppt: 这是一份初中数学湘教版九年级上册5.2 统计的简单应用精品教学课件ppt,文件包含教学课件九上·湘教·52统计的简单应用第2课时pptx、数学九上·湘教·52统计的简单应用第2课时教案docx等2份课件配套教学资源,其中PPT共29页, 欢迎下载使用。
数学九年级上册4.2 正切获奖教学课件ppt: 这是一份数学九年级上册4.2 正切获奖教学课件ppt,文件包含教学课件九上·湘教·42正切pptx、数学九上·湘教·42正切教案docx等2份课件配套教学资源,其中PPT共19页, 欢迎下载使用。