所属成套资源:人教版生物选择性必修1PPT课件+同步训练题整册
人教版 (2019)第2节 激素调节的过程精品课件ppt
展开
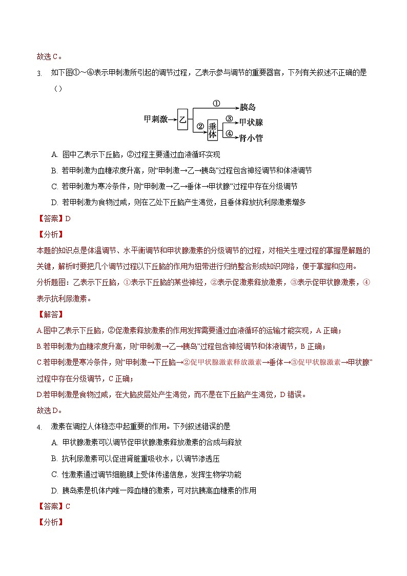
这是一份人教版 (2019)第2节 激素调节的过程精品课件ppt,文件包含人教版高二生物选择性必修一32《激素调节的过程》课件pptx、32激素调节的过程备作业精编高二生物同步备课系列人教版2019选择性必修1解析版doc、32激素调节的过程备作业精编高二生物同步备课系列人教版2019选择性必修1原卷版doc等3份课件配套教学资源,其中PPT共37页, 欢迎下载使用。
第三章 体液调节
第二节
激素调节的过程
学习目标
马拉松比赛是赛程超过40 km、历时2 h以上的极限运动,运动员每小时消耗300 g糖类。血糖可以补充肌肉因运动而消耗的糖类。正常人的血糖含量为3.9~6.1 mmol/L,全身的血量大约为5 L。
讨论:长跑过程中大量消耗葡萄糖,会导致血糖含量下降吗?为什么?
计算:仅靠血液中的葡萄糖,运动员能跑多长时间?
运动员能跑的时间为0.7~1.1min
问题探讨
可能会略有下降,但不会持续下降,应该在正常范围内波动;运动过程中,因消耗血糖为运动提供能量,血糖含量有所下降,同时机体会随时分解储能物质转化成葡萄糖补充消耗,维持血糖的相对稳定。
处于活动中的人体,如果没有持续的血糖供应,血糖很快就会枯竭。但事实上,无论是在运动还是安静的状态下,人体的血糖浓度总是维持在一定的水平,这是如何实现的呢?对于机体又有什么样的意义?研究表明,血糖的调节主要依靠激素的作用。其他许多生命活动的调节也与激素有关。
问题探讨
第一部分
激素调节的实例
血液中的糖称为血糖,主要是葡萄糖。要想知道血糖平衡是如何维持的,首先需要分析血糖的来源和去路
实例1 血糖平衡的调节
血糖的来源和去路
食物中的糖类
肝糖原
脂肪酸等非糖物质
CO2+H2O+能量
肝糖原、肌糖原
甘油三酯
新课讲授
注意说明!!!(1)在血糖的来源中,消化吸收食物中的血糖是血糖最主要的来源;血糖进入组织细胞氧化分解是其最主要的去向,血糖氧化分解的具体场所是细胞质基质、线粒体。(2)由血糖转化的氨基酸为非必需氨基酸(3)肝糖原可直接分解产生葡萄糖,而肌糖原不能实现此过程,肌糖原分解产生乳酸。
血糖的来源主要由以下几个方面:1.食物中的糖类经消化、吸收进入血液,是血糖的主要来源;2.肝糖原分解成葡萄糖进入血液,是空腹时血糖的重要来源;3.非糖类物质可以转化为葡萄糖进入血液,补充血糖。
血糖的去向可以概括为以下几个方面:1.随血液流经各组织时,被组织细胞摄取,氧化分解;2.在肝和骨骼肌细胞内合成肝糖原和肌糖原储存起来;3.脂肪组织和肝可将葡萄糖转变为非糖物质,如甘油三酯等。
新课讲授
血糖平衡的调节,也就是调节血糖的来源和去向,使其处于平衡状态。研究发现,机体是通过一些特定的激素来调节血糖的代谢速率的,其中最主要的是胰岛分泌的胰高血糖素和胰岛素。
新课讲授
当血糖浓度升高到一定程度时,胰岛B细胞的活动增强,胰岛素的分泌量明显增加。体内胰岛素水平的上升,一方面促进血糖进入组织细胞进行氧化分解,进入肝脏、肌肉并合成糖原,进入脂肪组织细胞转变为甘油三酯;另一方面又能抑制肝糖原的分解和非糖物质转变成葡萄糖。这样既增加了血糖的去向,又减少了血糖的来源,使血糖度恢复到正常水平。当血糖浓度降低时,胰岛A细胞的活动增强,胰高血糖素的分泌量增加。胰高血糖素主要作用于肝脏,促进肝糖原分解成葡萄糖进入血液,促进非糖物质转变成糖,使血糖浓度回升到正常水平。
血糖平衡调节的机制
新课讲授
人体内的血糖平衡调节既受体液调节,又受神经调节,下丘脑能够控制胰岛细胞释放胰岛素,同时能够控制胰岛细胞分泌胰高血糖素和肾上腺分泌肾上腺素,从而调节血糖平衡。(1)血糖平衡调节的方式:神经调节通过支配体液调节发挥作用。调节中枢在下丘脑。(2)使血糖升高的激素有胰高血糖素、肾上腺素等,使血糖下降的激素有胰岛素。(3)胰岛素和胰高血糖素在血糖调节中的作用是相互拮抗的,二者依靠这种持抗作用共同维持血糖的稳定。胰岛素抑制胰高血糖素的分泌,而胰高血糖素促进胰岛素的分泌。
新课讲授
在激素调节的过程中,对某一生理活动的调节是多种激素相互协调、相互作用共同完成的,包括协同作用和拮抗作用。
知识延伸
血糖平衡异常的原因
(1)正常情况:血糖含量保持相对稳定,维持能量供应。
新课讲授
反馈调节
由血糖平衡调节的过程可以得出,血糖平衡调节中存在反馈调节机制。
刺激胰岛A细胞分泌胰高血糖素
正常血糖水平
补充血糖
血糖水平恢复
当血糖水平下降时
葡萄糖
转化
分解
刺激胰岛B细胞分泌胰岛素
当血糖水平升高时
糖原、脂肪
新课讲授
(1)概念:在一个系统中,系统本身工作的效果,反过来又作为信息调节该系统的工作,这种调节方式叫作反馈调节。如血糖含量过高时,胰岛素含量会增加,血糖降低,当血糖含量降低到一定水平时,胰岛素的作用结果会做为信息影响胰岛素的分泌(2)意义:反馈调节是生命系统中非常普遍的调节机制,它对于维持稳态具有重要意义。
新课讲授
注意说明(1)影响胰岛A细胞、胰岛B细胞分泌激素的主要原因是血糖含量的变化。(2)胰高血糖素可直接刺激胰岛B细胞分泌胰岛素,而胰岛素也可直接作用于胰岛A细胞,抑制其分泌胰高血糖素。(3)在血糖含量低和含量高这两种情况下,参与调解的神经中枢位于下丘脑的不同位置。(4)血糖可在肝脏处合成肝糖原,在骨骼肌处合成肌糖原,肝糖原可以直接分解为葡萄糖,肌糖原不能直接分解为葡萄糖。(5)尿糖≠糖尿病,如正常人一次性摄糖过多或肾小管重吸收受阻,尿中也会出现葡萄糖,但该人不属于糖尿病患者。
反馈调节又分正反馈和负反馈。①正反馈:受控部分发出的反馈信息,会加强控制部分的活动并使其进一步偏离静息水平,如池塘污染后,鱼类死亡加剧污染等。②负反馈:受控部分发出的反馈信息,可减弱受控部分的活动,使受控部分的活动回归到静息水平,负反馈调节在生物体中更常见,如体温调节、血糖调节等。
知识延伸
(1)下丘脑参与血糖平衡调节,其发出的不同神经递质分别作用于胰岛A细胞或胰岛B细胞,促使它们产生相应的激素。另外,垂体不参与血糖平衡调节过程。(2)人体内能降低血糖作用的激素只有胰岛素一种,而能升高血糖作用的激素有多种。如肾上腺素能促进肝糖原的分解(注意不能促进非糖物质转化成葡萄糖),从而升高血糖浓度。此外,如糖皮质激素、甲状腺激素等具有直接或间接提升血糖浓度的作用。(3)胰岛素的作用是促进组织细胞进行氧化分解、利用和储存葡萄糖,从而使血糖浓度下降,因此它的靶细胞是全身细胞。而胰高血糖素的作用是促进肝糖原分解和非糖物质转化成葡萄糖,从而升高血糖浓度,因此它的靶细胞是肝细胞。
知识点睛
1.人体皮下注射胰岛素可起到降低血糖的作用( )
2.进食后,胰岛素水平升高,其即可加速糖原合成,也可以作为细胞的结构组成。( )
√
×
3.胰岛素和胰高血糖素的调节方式属于反馈调节。( )
√
基础检测
当你在寒风中瑟瑟发抖时,你身体内几乎所有的细胞都被动员起来,共同抵御寒冷。起动员作用的是神经冲动和激素,甲状腺分泌的甲状腺激素在其中起重要作用。甲状腺激素随血液运到全身,几乎作用于体内所有的细胞,提高细胞的代谢速率,使机体产生更多的热量。那么甲状腺激素的分泌是如何调节的呢?
实例2 甲状腺激素分泌的分级调节
新课讲授
分析甲状腺激素分泌的调节
实验发现,摘除大鼠的垂体,甲状腺将萎缩,甲状腺激素显著减少:如果给该大鼠饲喂垂体的提取物,可以部分地恢复甲状腺的大小。如果向动物静脉注射下丘脑分泌的促甲状腺激素释放激素(TRH),可增加垂体分泌促甲状腺激素(TSH)的量。进一步实验发现,将实验动物下脑中分泌TRH的区域损毁,或向该动物的垂体中注射微量的甲状腺激素后,血液中的TSH水平会明显降低。临床上发现,甲状腺机能亢进时,血液中甲状腺激素水平升高,TSH的水平降低,当甲状腺功能减退时,血液中甲状腺激素水平下降,TSH的水平升高。
思考讨论
1.在甲状腺激素的分泌中,下丘脑垂体和甲状腺之间有何关系?2.在正常情况下,血液中的甲状腺激素的水平总维持在一定范围内,这是如何实现的呢?
下丘脑分泌的TRH,可以促进垂体分泌TSH。垂体分泌额TSH可影响甲状腺的正常生长和分泌甲状腺激素。甲状腺分泌的甲状腺激素增加到一定浓度时,又会抑制下丘脑和垂体的分泌。
这是通过分级调节和反馈调节实现的。当血液中甲状腺激素水平升高时,会反馈抑制TSH和TRH的分泌,降低甲状腺激素水平;当甲状腺激素水平降低时,TSH的分泌量增加,促进甲状腺分泌甲状腺激素,使甲状腺激素浓度升高恢复到正常水平。
思考讨论
下丘脑能够控制垂体,垂体控制相关腺体,这种分层控制的方式称为分级调节。具体可表示为:
分级调节
下丘脑
垂体
其他分泌腺
如甲状腺激素、性激素分泌的调节均属于分级调节。
新课讲授
甲状腺激素分泌的分级调节
(1)在甲状腺激素分泌的分级调节过程中,下丘脑位于调节中轴的最上位,它的下一级是垂体,再下一级是内分泌腺,最后是靶细胞,前三者构成了甲状腺激素分泌的分级调节的中轴系统。
下丘脑
垂体
内分泌腺
身体各部分
新课讲授
(2)甲状腺激素分泌的分级调节过程。
寒冷等刺激
下丘脑
促甲状腺激素释放激素(TRH)
垂体
促甲状腺激素(TSH)
甲状腺
甲状腺激素
提高细胞代谢速率,抵御寒冷
研究表明,甲状腺激素分泌的调节,是通过下丘脑一垂体一甲状腺轴来进行的。当机体感受到寒冷等刺激时,相应的神经冲动传到下丘脑,下丘脑分泌TRH;TRH运输到并作用于垂体,促使垂体分泌TSH;TSH随血液循环到达甲状腺,促使甲状腺增加甲状腺溦素的合成和分泌。当血液中的甲状腺激素含量増加到一定程度时,又会抑制下丘脑和垂体分泌相关激素,进而使甲状腺激素的分泌减少而不至于浓度过高。也就是说,在甲状腺激素分泌的过程中,既存在分级调节,也存在反馈调节。
新课讲授
(1)对生长发育的影响。在此过程中其与生长激素起协同作用。胎儿、幼儿时期缺乏会患呆小症。治疗小症需要在出生后三个月左右开始,从体外补充甲状腺激素,治疗过晚难见疗效。(2)对代谢的影响。甲状腺激素能提高大多数组织的耗氧率,增加产热。甲状腺机能亢进时机体产热增加,基础代谢增加,体温比正常值偏高,患者喜冷怕热。而甲状腺机能低下时与之相反。甲状腺激素分泌过高或过低都不能使身体很好地适应环境温度的变化。(3)另外,正常生理水平的甲状腺激素对蛋白质、脂肪、糖类的合成和分解均有促进作用,而大量的甲状腺激素对分解作用更明显。而当甲状腺激素分泌不足时,蛋白质的合成存在障碍,组织间黏蛋白沉积,使水分滞留皮下,引起黏液性水肿。
甲状腺激素的生理作用主要表现在以下几点
知识延伸
1.在甲状腺激素的分级调节过程中,促甲状腺激素释放激素既可以作用于垂体,也可以作用于甲状腺。( )
2.垂体分泌促甲状腺激素受下丘脑调控。( )
×
√
3.甲状腺激素不能影响神经系统的活动。( )
×
基础检测
第二部分
激素调节的特点
激素在血液中的含量很少,但能产生显著的生理效应,这是激素的作用被逐级放大的结果。
微量和高效
通过体液进行运输
内分泌腺没有导管,产生的激素弥散到体液中,随血液流到全身,因此临床上常通过抽取血样来检测内分泌系统中激素的水平。
新课讲授
作用于靶器官、靶细胞
(1)靶器官、靶细胞:能被特定激素作用的器官、细胞就是该激素的靶器官、靶细胞。(2)作用机理:靶器官、靶细胞上含有能和相应激素特异性结合的受体,当激素与受体结合后,引起细胞代谢速率的改变,从而起到调节作用。(3)不同的激素都有自己特定的靶器官、靶细胞,但范围有大有小,如甲状腺激素几乎对全身的细胞都起作用,而促甲状腺激素只作用于甲状腺
新课讲授
作为信使传递信息
(1)激素既不组成细胞结构,又不提供能量,也不起催化作用,只起调节作用。(2)激素的本质是有机分子,功能上是信息分子。(3)激素随血液循环运输到全身器官、细胞,但只有靶器官、靶细胞能识别并接受信息,产生相应的生理活动。(4)激素一经靶细胞接受并起作用后就失活了,因此,体内需要源源不断地产生激素,以维持激素含量的动态平衡。(5)激素作用于靶细胞的原因:只有靶细胞表面才有相应的受体与之特异性结合。
新课讲授
(1)肾上腺素既是种激素是一种神经递质。(2)激素的作用机理:激素既不组成细胞结构,又不提供能量,也不起催化作用,更不直接参与细胞的代谢过程,而只是作为信息分子,通过与靶器官、靶细胞上的特异性受体结合,影响细胞原有的代谢过程或影响基因的表达过程。(3)激素随着血液循环运输到全身各处,但只有被靶细胞上的受体识别才能发挥作用。
知识点睛
第三部分
激素在生活、生产中的应用
(1)给人工养殖的雌、雄亲鱼注射促性腺激素类似物,促进亲鱼的卵子和精子成熟,从而进行人工授精。(2)让蝌蚪快速发育为一只小青蛙的原理:甲状腺激素有促进生长发育的作用(3)阉割催肥的原理:割除牲畜生殖腺,使其不具有性行为和生殖能力,利育肥。(4)给牲畜注射生长激素以促进生长,缩短生长周期
动物激素在生产中的应用
新课讲授
(1)使用瘦肉精(激素类物质)提高猪的瘦肉率,人食用该物质后,会引起心肌肉震颤、头晕、乏力、心动过速、室性早搏等症状。(2)运动员服用睾酮行生物(一种兴奋剂)来促进肌肉的生长,可增强肌肉的量,提高比赛成绩,但会引起内分泌系统紊乱。
激素的不正当应用
新课讲授
激素调节的过程
实例
特点
通过体液进行运输
作用于靶器官和靶细胞
作为信使传递信息
微量、高效
血糖平衡调节
甲状腺激素分泌的分级调节
血糖的来源及去向
主要激素
胰岛素
胰高血糖素
调节过程
存在反馈调节
异常
甲状腺激素的作用:提高细胞代谢速率
调节过程
相关激素:促甲状腺激素释放激素、促甲状腺激素、甲状腺激素
分级调节
作用:放大激素的调节效应,形成多级反馈调节,有利于精细调控
思维导图
正常情况下,人体进食不久后,血液内胰岛素和胰高血糖素的含量变化情况是( )A.胰岛素含量减少,胰高血糖素含量增加B.胰岛素含量增加,胰高血糖素含量增加C.胰岛素含量减少,胰高血糖素含量减少D.胰岛素含量增加,胰高血糖素含量减少
D
基础检测
课程结束
相关课件
这是一份高中生物人教版 (2019)选择性必修1第2节 激素调节的过程教课内容ppt课件,共60页。PPT课件主要包含了核心素养目标,研习1,研习2,研习3,激素调节的特点,网络构建,要语必备等内容,欢迎下载使用。
这是一份高中生物人教版 (2019)选择性必修1第2节 激素调节的过程备课ppt课件,文件包含41免疫系统的组成和功能教学课件-高二生物同步备课系列人教版2019选择性必修1pptx、41+免疫系统的组成和功能教学设计-高二生物同步备课系列人教版2019选择性必修1docx、41免疫系统的组成和功能分层作业原卷版docx、41免疫系统的组成和功能导学案原卷版docx、41免疫系统的组成和功能分层作业解析版docx、41免疫系统的组成和功能导学案解析版docx等6份课件配套教学资源,其中PPT共22页, 欢迎下载使用。
这是一份高中生物人教版 (2019)选择性必修1第2节 激素调节的过程课前预习课件ppt,共39页。PPT课件主要包含了学习目标,问题探讨,反馈调节,负反馈,激素调节的特点,微量和高效,激素的功能等内容,欢迎下载使用。

